Smart Roads for Autonomous Accident Detection and Warnings
Abstract
:1. Introduction
- 1.
- introduce a new framework of smart road based on multiple sensors to save the lives of people injured in an accident, and protect people and vehicles against MVCs;
- 2.
- detect Vas autonomously without using vehicular sensors;
- 3.
- alert drivers of approaching vehicles about an accident, even without vehicular communications;
- 4.
- inform an Emergency Operations Center (EOC) about an accident and its location without needing a GPS.
- 1.
- A brief survey on the state of the art related to pre-accident as well as post-accident models, frameworks, and techniques;
- 2.
- Identification and reporting of limitations in previous studies related to accident detection;
- 3.
- The concept of a smart road with an event-sensing capability, plus implementation and testing through various experiments;
- 4.
- Demonstration of a new and modern way to quickly detect accidents and communicate with nearby vehicles and EOCs.
2. Related Works
2.1. Stand-Alone Approaches
2.2. Cooperative Approaches
2.3. Hybrid Approaches
2.4. Analysis of Previous Approaches
3. Proposed Accident Alert Light and Sound System
A Way to Smart Roads (SRs)
4. Hardware and Experimental Setup
- 1.
- Arduino Uno R3;
- 2.
- An IR sensor module
- 3.
- A microphone sensor module;
- 4.
- A smoke detection module;
- 5.
- A GPS 8M module;
- 6.
- A HC-12 wireless communication module;
- 7.
- Breadboards and jumper wires;
- 8.
- A relay module;
- 9.
- A golden yellow light and siren;
- 10.
- 16X2 LCD with an I2C module.
4.1. Arduino Uno R3
4.2. IR Sensor Module
4.3. Microphone Sensor Module
4.4. Smoke Detection Module
4.5. GPS 8M Module
4.6. HC-12 Wireless Communication Module
4.7. Breadboard and Jumper Wires
4.8. Relay Module
4.9. Golden Yellow Light and Siren
4.10. Wiring Diagram of an AALS System Node
5. Experiments
5.1. Finding Threshold for the Microphone Sensor Module
5.2. Finding a Threshold for the IR Sensor
5.3. Finding the Smoke Sensor Threshold
5.4. Experiments for Finding Locations
5.5. Validation of AALS
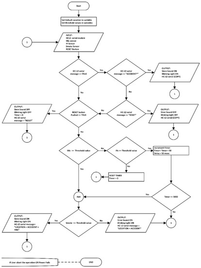
- 1.
- When there was an accident, the time to detect it with sound was 100 ms.
- 2.
- The time to detect an accident using IR was 100 ms + Threshold (e.g., 100 + 5000 = 5100 ms).
- 3.
- The time required to detect smoke was 30 to 60 s.
- 1.
- It can sense the sound produced by an accident/crash.
- 2.
- It can sense smoke from a fire.
- 3.
- It can sense an obstacle on the road for a period longer than the set threshold, e.g., 10 s.
- 4.
- When an accident was detected by sound or obstacle detection, the alert comprising light and sound was generated on the node.
- 5.
- A message with the location, traffic direction, and fire detection information was sent to the immediately adjacent node.
- 6.
- When a message about an accident was received by a node, it retransmitted the message to its adjacent node. This process then continued from node to node until the message was received by the EOC.
- 7.
- Each node that entered the retransmission phase also generated an alert using light and sound to warn oncoming vehicles.
- 8.
- All oncoming vehicles’ drivers and passengers were able to see the blinking lights and can hear the siren. An oncoming vehicle’s driver ensured their safety by taking precautionary measures.
- 9.
- When a rescue team reached the accident location and completed their tasks, the node was reset. All nodes were reset when they received the RESET message from the node that started the communication.
6. Conclusions and Future Work
Author Contributions
Funding
Institutional Review Board Statement
Informed Consent Statement
Data Availability Statement
Conflicts of Interest
Appendix A. Analysis of Previous Approaches
| Ref. | Technique/Technology | Limitations |
| [5] | Ultrasonic sensors and PIC controller | Pre-accident and specific to EVs |
| [6] | Camera, image processing | High computational costs; pre-accident and EVs only |
| [7] | NDT, semi-Markov process | The problem of localization can be solved in a limited small area |
| [8] | Spatial data radar sensor | High computational costs Small errors between consecutive sensor readings will accumulate into large errors when summed over a long time [14] |
| [10] | Cruise control technology, PID, APS | It is not completely autonomous It may generate inaccurate results during bad weather (fog, rain) or driving through tunnels |
| [11] | DL | Limited to automobile crashes only, not motorbikes, bicycles, and pedestrians Infeasible results due to poor illumination |
| [12] | LiDAR, stop sight distance algorithm | Considered a fixed weight for vehicles |
| [13] | 3D LiDAR, clustering, Kalman filter | Difficult to discern between neighboring objects; low tracking resilience for objects moving quickly |
| [14] | LiDAR, clustering, and classification | If two targets occupy neighboring segments, or share the same segment where longitudinal separation is less than 0.8 m, the proposed clustering algorithm can group them into a single cluster, resulting in an unresolved measurement |
| [15] | LiDAR, convex hull algorithm | Accuracy of contour prediction may be damaged due to higher degree curve and noise-induced change in reflection points |
| [17] | Onboard sensors, roadside units, GPS, Bluetooth, Ethernet | Specific to EVs Internet connectivity required |
| [19] | Heuristic technique, V2V, and V2I | They did not consider the environment of human-driven vehicles and lane-changing behavior in different and unexplored places |
| [20] | Maximum likelihood estimation, sensors, GPS, V2V | High deployment costs; can handle only a linear function |
| [21] | DL, convolution network-CNVPS (GCN-CNVPS), GPS, V2V | Assumptions made for GPS errors |
| [22] | Fuzzy logic, Dempster-Shafer Theory | Communication issues not discussed |
| [23] | Collision avoidance algorithm | Collisions can be identified and avoided in connected vehicles only |
| [24] | CCTV surveillance footage | Poor results for small vehicles The accident process may take longer due to heuristics |
| [25] | Cellular network, multi-hop ideal sending calculation | Probability of failure due to unpredicted behaviors in traffic |
| [26] | V2X | Cellular users are given first priority, followed by vehicular users |
| [27] | LTE | Scalability and suboptimal-channel issues |
| [28] | ITS-G5, LTE-V2X | Physical layer structure; synchronization problems in LTE-V2X [50] |
| [30] | GPS, smartphone sensors, and ZigBee | GPS-related problems Prone to false positives |
| [31] | Wave sensors, GPS, ZigBee | ABS technology GPS problems; specific to EVs only |
| [32] | Pulse-based short-range radar, GPS | The approach cannot handle unexpected objects in dynamic surroundings RMS errors are 7.3 cm laterally and 37.7 cm longitudinally; worst case: 27.8 cm and 115.1 cm, respectively [33] |
| [35,36] | CCTV and a Calogero–Moser system | May generate inaccurate results in bad weather |
| [37] | LiDAR, camera | The production of a real-time map of the environment from a sparse 3D point cloud is a key shortcoming of LiDAR |
| [38] | VANETs and cellular technology, biomedical sensors | High computational costs, big-data handling, specific to EVs only |
| [39] | Accelerometer, GSM, GPS, Arduino | EV-specific; no communication with other vehicles GPS-related problems |
| [40] | GSM, GPS-based | GPS initialization problem, EVs only |
| [41] | Smartphone-based | The fundamental issue is that it relies on a web server for notifications. There is no system in place that allows individual responders to track the location of an accident |
| [42] | Smartphone-based, wireless communication | Prone to false positives |
| [43] | GSM, GPRS, GPS | High costs GPS-related problems |
| [44] | LTE, 5G | - |
| [45] | V2X, 802.11bd and 5G NR, Edge Computing | - |
| [46] | VVLN, FD | - |
| [47] | WSN | Information about road conditions is provided to drivers |
| [48] | DSRC | Issues arises due to low car density, especially if there is no car or single car |
| [49] | RL | Focus of the work is to reduce traffic congestion by controlling traffic lights |
| [50] | DRL | Communication resources are assigned to improve system capacity |
Appendix B. Code of the AALS System for One Node
References
- Traffic Accident Happened in the Year 2016–2017 All over Pakistan. Available online: http://www.pbs.gov.pk/sites/default/files//tables/Traffic%20Accidents_0.pdf (accessed on 22 April 2019).
- Grossman, P.Z.; Cearley, R.W.; Cole, D.H. Uncertainty, insurance and the Learned Hand formula. Law Probab. Risk 2006, 5, 1–18. [Google Scholar] [CrossRef] [Green Version]
- Hasan, M.; Mohan, S.; Shimizu, T.; Lu, H. Securing Vehicle-to-Everything (V2X) Communication Platforms. IEEE Trans. Intell. Veh. 2020, 5, 693–713. [Google Scholar] [CrossRef] [Green Version]
- Leu, F.; Chuang, S. Cluster-RLM: Establishing a Routing Path with Cluster-Based Redundant Link Minimization in Wireless Sensor Networks. In Proceedings of the 2015 10th International Conference on Broadband and Wireless Computing, Communication and Applications (BWCCA), Krakow, Poland, 4–6 November 2015; pp. 380–385. [Google Scholar] [CrossRef]
- Govindarajulu, P.; Ezhumalai, P. In-Vehicle Intelligent Transport System for Preventing Road Accidents Using Internet of Things. Int. J. Appl. Eng. Res. 2018, 13, 5661–5664. [Google Scholar]
- Bahgat, M.A.; Emam, O.; Hanafy, A.S.; Noeman, S.A. Vehicle Accident Avoidance System. U.S. Patent 14,965,072, 10 December 2015. [Google Scholar]
- Rapp, M.; Hahn, M.; Markus, T.; Dickmann, J.; Dietmeyer, K. Semi-markov process based localization using radar in dynamic environments. In Proceedings of the 2015 IEEE 18th International Conference on Intelligent Transportation Systems, Gran Canaria, Spain, 15–18 September 2015; pp. 423–429. [Google Scholar]
- Barjenbruch, M.; Kellner, D.; Klappstein, J.; Dickmann, J.; Dietmayer, K. Joint spatial-and doppler-based ego-motion estimation for automotive radars. In Proceedings of the 2015 IEEE Intelligent Vehicles Symposium (IV), Seoul, Korea, 28 June–1 July 2015; pp. 839–844. [Google Scholar]
- Lupfer, S.; Lupfer, S.; Rapp, M.; Dietmayer, K.; Brosseit, P.; Lombacher, J.; Hahn, M.; Dickmann, J. Increasing FastSLAM ac-curacy for radar data by integrating the Doppler information. In Proceedings of the 2017 IEEE MTT-S International Conference on Microwaves for Intelligent Mobility (ICMIM), Nagoya, Japan, 19–21 March 2017; pp. 103–106. [Google Scholar]
- Hyung, M.L.; Gyu, P.H.; Hee, S.L.; Sup, K.Y.; Soo, K.L. An Adaptive Cruise Control System for Autonomous Vehicles. Int. J. Precis. Eng. Manuf. 2013, 14, 373–380. [Google Scholar]
- Maaloul, B. Video-Based Algorithms for Accident Detections. Ph.D. Thesis, Université de Valenciennes et du Hainaut-Cambresis, Université de Mons, Valenciennes, France, June 2020. [Google Scholar]
- Kim, N.; Kim, J.; Kim, H.; Lim, K.; Ko, Y.; Jeong, N.; Smith, A.H.; McNally, H.A. Red Light Running Prediction System using LIDAR. In Proceedings of the 2019 IEEE Sensors Applications Symposium (SAS), Sophia Antipolis, France, 11–13 March 2019; pp. 1–5. [Google Scholar] [CrossRef]
- Xie, D.; Xu, Y.; Wang, R. Obstacle detection and tracking method for autonomous vehicle based on three-dimensional LiDAR. Int. J. Adv. Robot. Syst. 2019, 16. [Google Scholar] [CrossRef] [Green Version]
- Cao, M.; Wang, J. Obstacle Detection for Autonomous Driving Vehicles with Multi-LiDAR Sensor Fusion. J. Dyn. Syst. Meas. Control. 2020, 142, 021007. [Google Scholar] [CrossRef]
- Schneider, K.; Lugner, R.; Brandmeier, T. LiDAR-Based Contour Estimation of Oncoming Vehicles in Pre-Crash Scenarios. In Proceedings of the 2019 IEEE Intelligent Vehicles Symposium (IV), Paris, France, 9–12 June 2019; pp. 2272–2277. [Google Scholar] [CrossRef]
- Sequeira, G.J.; Afraj, S.; Surve, M.; Brandmeier, T. LiDAR point cloud analysis for vehicle contour estimation using polynomial approximation and curvature breakdown. In Proceedings of the 2020 IEEE 92nd Vehicular Technology Conference (VTC2020-Fall), Victoria, BC, Canada, 18 November–16 December 2020; pp. 1–6. [Google Scholar] [CrossRef]
- Jerry, J.; Daniel, L.; Thomas, S.T.; Panicker, R.; Shalu, J.; Mathew, T.; Joe, B.V. Safety Alert Systems Using Dedicated Short Range Communication for on Road Vehicles. In Proceedings of the 2018 International CET Conference on Control, Communication, and Computing (IC4), Thiruvananthapuram, India, 5–7 July 2018; pp. 216–219. [Google Scholar]
- Eskandarian, A.; Wu, C.; Sun, C. Research Advances and Challenges of Autonomous and Connected Ground Vehicles. IEEE Trans. Intell. Transp. Syst. 2019, 22, 683–711. [Google Scholar] [CrossRef]
- Zheng, Y.; Ran, B.; Qu, X.; Zhang, J.; Lin, Y. Cooperative lane changing strategies to improve traffic operation and safety near-by freeway off-ramps in a connected and automated vehicles environment. IEEE Trans. Intell. Transp. Syst. 2019, 21, 4605–4614. [Google Scholar] [CrossRef]
- Nam, S.; Lee, D.; Lee, J.; Park, S. CNVPS: Cooperative neighboring vehicle positioning system based on vehicle-to-vehicle communication. IEEE Access 2019, 7, 16847–16857. [Google Scholar] [CrossRef]
- Lin, C.-H.; Fang, Y.-H.; Chang, H.-Y.; Lin, Y.-C.; Chung, W.-H.; Lin, S.-C.; Lee, T.-S. GCN-CNVPS: Novel Method for Cooperative Neighboring Vehicle Positioning System Based on Graph Convolution Network. IEEE Access 2021, 9, 153429–153441. [Google Scholar] [CrossRef]
- Claussmann, L.; O’Brien, M.; Glaser, S.; Najjaran, H.; Gruyer, D. Multi-criteria decision making for autonomous vehicles using fuzzy dempster-shafer reasoning. In Proceedings of the 2018 IEEE Intelligent Vehicles Symposium (IV), Changshu, China, 26–30 June 2018; pp. 2195–2202. [Google Scholar]
- Malinverno, M.; Mangues-Bafalluy, J.; Casetti, C.E.; Chiasserini, C.F.; Requena-Esteso, M.; Baranda, J. An Edge-Based Framework for Enhanced Road Safety of Connected Cars. IEEE Access 2020, 8, 58018–58031. [Google Scholar] [CrossRef]
- Ijjina, E.P.; Chand, D.; Gupta, S.; Goutham, K. Computer Vision-based Accident Detection in Traffic Surveillance. In Proceedings of the 2019 10th International Conference on Computing, Communication and Networking Technologies (ICCCNT), Kanpur, India, 6–8 July 2019; pp. 1–6. [Google Scholar] [CrossRef] [Green Version]
- Al-Mayouf, Y.R.; Bahar, O.A.; Mahdi, N.A.; Taha, N.F.; Abdullah, S.K.; Alam, M. Accident Management System Based on Vehicular Network for an Intelligent Transportation System in Urban Environments. J. Adv. Transp. 2018, 2018, 6168981. [Google Scholar] [CrossRef]
- Masmoudi, A.; Feki, S.; Mnif, K.; Zarai, F. Efficient Scheduling and Resource Allocation for D2D-based LTE-V2X Communications. In Proceedings of the 2019 15th International Wireless Communications & Mobile Computing Conference (IWCMC), Tangier, Morocco, 24–28 June 2019; pp. 496–501. [Google Scholar] [CrossRef]
- Petrov, T.; Sevcik, L.; Pocta, P.; Dado, M. A Performance Benchmark for Dedicated Short-Range Communications and LTE-Based Cellular-V2X in the Context of Vehicle-to-Infrastructure Communication and Urban Scenarios. Sensors 2021, 21, 5095. [Google Scholar] [CrossRef] [PubMed]
- Karoui, M.; Freitas, A.; Chalhoub, G. Performance comparison between LTE-V2X and ITS-G5 under realistic urban scenarios. In Proceedings of the 2020 IEEE 91st Vehicular Technology Conference (VTC2020-Spring), Antwerp, Belgium, 25–28 May 2020; pp. 1–7. [Google Scholar] [CrossRef]
- Ahmad, A.; Iyad, D.; Soumaya, C. On 5G-V2X Use Cases and Enabling Technologies: A Comprehensive Survey. IEEE Access 2021, 9, 107710–107737. [Google Scholar]
- Adithya, S.; Priyanka, L.; Mahesh, K.P.; Harshini, C.M.; Mamatha, E. Accident Prevention System for Vehicles Using V2v Communication. Int. J. Adv. Res. Comput. Sci. 2018, 9, 142. [Google Scholar]
- Patnayak, S.; Swain, A.; Das, M. Advance Anti-collision Device for Vehicles Using GPS and Zigbee. In Innovations in Soft Computing and Information Technology; Springer: Singapore, 2019; pp. 117–123. [Google Scholar] [CrossRef]
- Ward, E.; Folkesson, J. Vehicle localization with low cost radar sensors. In Proceedings of the 2016 IEEE Intelligent Vehicles Symposium (IV), Gothenburg, Sweden, 19–22 June 2016; pp. 864–870. [Google Scholar]
- Kuutti, S.; Fallah, S.; Katsaros, K.; Dianati, M.; McCullough, F.; Mouzakitis, A. A Survey of the State-of-the-Art Localization Techniques and Their Potentials for Autonomous Vehicle Applications. IEEE Internet Things J. 2018, 5, 829–846. [Google Scholar] [CrossRef]
- Hasan, M.K.; Ali, O.; Rahman, H.; Chowdhury, M.Z.; Jang, Y.M. Optical Camera Communication in Vehicular Applications: A Review. IEEE Trans. Intell. Transp. Syst. 2021, 1–22. [Google Scholar] [CrossRef]
- Lee, I.J. An accident detection system on highway through CCTV with calogero-moser system. In Proceedings of the 2012 18th Asia-Pacific Conference on Communications (APCC), Jeju, Korea, 15–17 October 2012; pp. 522–525. [Google Scholar] [CrossRef]
- Lee, I.J. Big data processing framework of learning weather information and road traffic collision using distributed CEP from CCTV video: Cognitive image processing. In Proceedings of the 2017 IEEE 16th International Conference on Cognitive Informatics & Cognitive Computing (ICCI*CC), Oxford, UK, 26–28 July 2017; pp. 400–406. [Google Scholar] [CrossRef]
- Wei, P.; Cagle, L.; Reza, T.; Ball, J.; Gafford, J. LiDAR and Camera Detection Fusion in a Real-Time Industrial Multi-Sensor Collision Avoidance System. Electronics 2018, 7, 84. [Google Scholar] [CrossRef] [Green Version]
- Al-Mayouf, Y.; Ismail, M.; Abdullah, N.F.; Wahab, A.; Mahdi, O.; Khan, S. Efficient and Stable Routing Algorithm Based on User Mobility and Node Density in Urban Vehicular Network. PLoS ONE 2016, 11, e0165966. [Google Scholar] [CrossRef]
- Sarmin, S.A.; Zakaria, Z.N. Accident Alert System Using GSM, GPS, and Accelerometer. Int. J. Aircr. Maint. Aviat. Manag. 2018, 1, 10–14. [Google Scholar]
- Fernandez, S.G.; Palanisamy, R.; Vijayakumar, K. GPS & GSM Based Accident Detection and Auto Intimation. Indones. J. Electr. Eng. Comput. Sci. 2018, 11, 336–361. [Google Scholar]
- Ali, M.H.; Alwan, Z.S. Car Accident Detection and Notification System Using a Smartphone; LAP LAMBERT Academic Publishing: Saarbrucken, Germany, 2017. [Google Scholar]
- Bruno, F.; Alam, M.; Gomes, V.; Ferreira, J.; Oliveira, A. Automatic accident detection with multi-modal alert system implementation for ITS. Veh. Commun. 2016, 3, 1–11. [Google Scholar]
- Racheal, D.; Ghike, V.; Johnraj, J.; Fernandes, N.; Jadhav, A. Vehicle Tracking and Accident Notification System. In Proceedings of the 2018 3rd International Conference for Convergence in Technology (I2CT), Pune, India, 6–8 April 2018; pp. 1–4. [Google Scholar]
- Masini, B.M.; Bazzi, A.; Natalizio, E. Radio Access for Future 5G Vehicular Networks. In Proceedings of the 2017 IEEE 86th Vehicular Technology Conference (VTC-Fall), Toronto, ON, Canada, 24–27 September 2017; pp. 1–7. [Google Scholar] [CrossRef] [Green Version]
- Shrestha, R.; Nam, S.Y.; Bajracharya, R.; Kim, S. Evolution of V2X Communication and Integration of Blockchain for Security Enhancements. Electronics 2020, 9, 1338. [Google Scholar] [CrossRef]
- Masini, B.M.; Bazzi, A.; Zanella, A. Vehicular visible light networks with full duplex communications. In Proceedings of the 2017 5th IEEE International Conference on Models and Technologies for Intelligent Transportation Systems (MT-ITS), Naples, Italy, 26–28 June 2017; pp. 98–103. [Google Scholar] [CrossRef]
- Qin, H.; Li, Z.; Wang, Y.; Lu, X.; Zhang, W.; Wang, G. An integrated network of roadside sensors and vehicles for driving safety: Concept, design and experiments. In Proceedings of the 2010 IEEE International Conference on Pervasive Computing and Communications (PerCom), Mannheim, Germany, 29 March–2 April 2010; pp. 79–87. [Google Scholar] [CrossRef] [Green Version]
- Tonguz, K.O.; Viriyasitavat, W. Cars as Roadside Units: A Self-Organizing Network Solution. IEEE Commun. Mag. 2013, 51, 112–120. [Google Scholar] [CrossRef]
- Zhang, R.; Ishikawa, A.; Wang, W.; Striner, B.; Tonguz, O.K. Using Reinforcement Learning With Partial Vehicle Detection for Intelligent Traffic Signal Control. IEEE Trans. Intell. Transp. Syst. 2020, 22, 404–415. [Google Scholar] [CrossRef] [Green Version]
- Park, H.; Lim, Y. Deep Reinforcement Learning Based Resource Allocation with Radio Remote Head Grouping and Vehicle Clustering in 5G Vehicular Networks. Electronics 2021, 10, 3015. [Google Scholar] [CrossRef]
- Gyawali, S.; Xu, S.; Qian, Y.; Hu, R.Q. Challenges and Solutions for Cellular Based V2X Communications. IEEE Commun. Surv. Tutor. 2021, 23, 222–255. [Google Scholar] [CrossRef]
- Kourtis, M.-A.; Sarlas, T.; Xilouris, G.; Batistatos, M.C.; Zarakovitis, C.C.; Chochliouros, I.P.; Koumaras, H. Conceptual Evaluation of a 5G Network Slicing Technique for Emergency Communications and Preliminary Estimate of Energy Trade-Off. Energies 2021, 14, 6876. [Google Scholar] [CrossRef]
- Automotive Safety. Available online: https://en.wikipedia.org/wiki/Automotive_safety (accessed on 11 August 2021).
- Is It Better to Have a Yellow or Whiter Light on the Road? Available online: https://www.powerbulbs.com/us/blog/2020/01/yellow-or-whiter-light (accessed on 10 July 2021).
- Infrared Obstacle Sensor. Available online: https://medium.com/@kekreaditya/ir-infrared-obstacle-avoidance-sensor-with-arduino-714837ad9ef5 (accessed on 7 February 2022).
- Fitzgerald, S.; Shiloh, M. Arduino Project Book; Arduino: Torino, Italy, 2012. [Google Scholar]
- Arduino Tutorial. Available online: https://www.tutorialspoint.com/arduino/index.htm (accessed on 21 April 2021).
- What Is Arduino? Available online: https://www.arduino.cc/en/guide/introduction (accessed on 22 March 2020).
- IR Obstacle Detector. Available online: https://create.arduino.cc/projecthub/munir03125344286/ir-obstacle-detector-a70e29 (accessed on 10 July 2021).
- Arduino + Microphone. Available online: https://coeleveld.com/arduino-microphone/ (accessed on 10 July 2021).
- Smoke Detection Using MQ-2 Gas Sensor. Available online: https://create.arduino.cc/projecthub/Aritro/smoke-detection-using-mq-2-gas-sensor-79c54a (accessed on 10 July 2021).
- Arduino GPS 8M. Available online: https://electropeak.com/learn/interfacing-neo-8m-gps-module-with-arduino/ (accessed on 10 July 2021).
- Arduino and HC-12 Long Range Wireless Communication. Available online: https://howtomechatronics.com/tutorials/arduino/arduino-and-hc-12-long-range-wireless-communication-module/ (accessed on 10 July 2021).
- How to Communicate Two HC12 Module with Arduino. Available online: https://create.arduino.cc/projecthub/franciscomoreirapcb/how-to-communicate-two-hc12-module-with-arduino-a0b5fa (accessed on 11 July 2021).
- Understanding and Implementing the HC-12 Wireless Transceiver Module. Available online: https://www.allaboutcircuits.com/projects/understanding-and-implementing-the-hc-12-wireless-transceiver-module/ (accessed on 11 August 2021).
- Dual Channel Relay Module Pinout. Available online: https://components101.com/asset/sites/default/files/component_pin/ (accessed on 11 August 2021).
- Applications Guide. Available online: https://www.systemsensor.com/en-us/Documents/BeamSmokeDetectors_AppGuide_BMAG240.pdf (accessed on 14 August 2021).
- Measure Sound/Noise Level in dB with Microphone and Arduino. Available online: https://circuitdigest.com/microcontroller-projects/arduino-sound-level-measurement (accessed on 14 August 2021).
- GPS Module Connections. Available online: https://cdn.shopify.com/s/files/1/2132/9029/files/arduino-gps-module-connection-696x395_large.png?v=1560340916 (accessed on 11 July 2021).
- Arduino Advanced Projects. Available online: https://www.torontopubliclibrary.ca/content/using-the-library/computer-services/pdfs/arduino-lending-advanced-kit.pdf (accessed on 11 July 2021).















Publisher’s Note: MDPI stays neutral with regard to jurisdictional claims in published maps and institutional affiliations. |
© 2022 by the authors. Licensee MDPI, Basel, Switzerland. This article is an open access article distributed under the terms and conditions of the Creative Commons Attribution (CC BY) license (https://creativecommons.org/licenses/by/4.0/).
Share and Cite
Mateen, A.; Hanif, M.Z.; Khatri, N.; Lee, S.; Nam, S.Y. Smart Roads for Autonomous Accident Detection and Warnings. Sensors 2022, 22, 2077. https://doi.org/10.3390/s22062077
Mateen A, Hanif MZ, Khatri N, Lee S, Nam SY. Smart Roads for Autonomous Accident Detection and Warnings. Sensors. 2022; 22(6):2077. https://doi.org/10.3390/s22062077
Chicago/Turabian StyleMateen, Abdul, Muhammad Zahid Hanif, Narayan Khatri, Sihyung Lee, and Seung Yeob Nam. 2022. "Smart Roads for Autonomous Accident Detection and Warnings" Sensors 22, no. 6: 2077. https://doi.org/10.3390/s22062077
APA StyleMateen, A., Hanif, M. Z., Khatri, N., Lee, S., & Nam, S. Y. (2022). Smart Roads for Autonomous Accident Detection and Warnings. Sensors, 22(6), 2077. https://doi.org/10.3390/s22062077

