A Dynamic Four-Step Data Security Model for Data in Cloud Computing Based on Cryptography and Steganography
Abstract
:1. Introduction
1.1. Service Models of Cloud Computing
1.2. Cryptography
1.3. Symmetric and Asymmetric Encryption Method
1.4. AES (Advanced Encryption Standard)
1.5. RSA (Rivest–Shamir–Adleman)
1.6. IBE (Identity Based Encryption)
1.7. LSB (Least Significant Bit)
1.8. Research Problem
1.9. Research Question
1.10. Research Goal and Objectives
- To investigate how cryptography applies in the cloud computing security model;
- To investigate how to apply steganography alongside cryptography in the cloud computing security model.
2. Materials and Methods
2.1. Design Science Research Methodology
2.2. Explicate the Problem
2.3. Related Work
2.4. Overview of the Related Data Security Models
2.5. Define Requirements
2.5.1. Functional Requirements
- The model shall improve data security through encryption and decryption. The idea of the model is to perform cryptography; namely, encryption and decryption of cloud data that are adapted from the cryptographic role-based access control model for electronic health record (EHR) systems. The EHR, an electronic health security model, uses a cryptographic role-based technique to distribute session keys to establish communications and information retrieval using the Kerberos protocol [19]. Furthermore, the use of cryptography as a requirement is also adapted from the three-step data security model that applies cryptography using an RSA algorithm in its first step [7]. Also, cryptography is borrowed from other articles that explore the use of cryptography in cloud computing. Two examples are this article on hybrid Schnorr, RSA, and AES cryptosystem [27] and this article on the comparative analysis of DES, AES, and RSA crypt algorithms for network security in cloud computing [28].
- 2.
- The model shall add an extra layer of security by applying steganography. The idea of applying steganography as a functional requirement in the security model was adapted from reviewing the three-step data security model [7]. The three-step data security model enlists applying steganography to hide data within an image in its second step [7]. Furthermore, the idea of using steganography was reinforced by reviewing research on image encryption based on AES and RSA algorithms [29]. Likewise, a review of data security in cloud computing using steganography in which the authors apply the LSB technique further supports this idea [1].
- 3.
- The model shall provide data backups. The requirement for the security model to offer the capability for backing up data is adapted from the security model to enhance mobile cloud computing security using steganography [21]. The authors of the model that works with a key embedded in the image and the data to provide an additional security layer for data confidentiality argue that the users are responsible for downloading and/or uploading information from or to the cloud and creating backup files [21]. We conducted more research on disaster recovery techniques in cloud computing [30] and cloud-based disaster recovery and planning models [31].
- 4.
- The model shall enable data recovery in the cloud. The idea of using data recovery as a requirement in the proposed security model is also adapted from the security model to enhance mobile cloud computing security using steganography [21]. The authors of the security model suggest that data backup and recovery processes should be implemented as one technique in the security model [21]. Similarly, we researched disaster recovery techniques in cloud computing [30] and cloud-based disaster recovery and planning models [31]. The idea of using data recovery as a requirement of the security model was thus strengthened.
- 5.
- The model shall facilitate secure data sharing. The idea of the security model to facilitate secure data sharing is adapted from the PHR (Personal Health Record) security model for exchanging patients’ health information [20]. The PHR service enables the patient data to be securely stored in a third-party server so that authorized persons can share and check the PHR data of the patient [20]. Further research indicates that secure data sharing in cloud computing is essential [32,33].
2.5.2. Non-Functional Requirements
- The model shall be simple. The idea to have simplicity as a non-functional requirement of the security model is adapted from an application model to help implement a high security level in SaaS applications [6]. The author of the application model argues that the LSB method is picked because it is a fundamental and straightforward method for concealing data and can be easily understood by end-users [6].
- 2.
- The model shall be reliable. The idea of using reliability as a non-functional requirement in the security model is derived from the three-step data security model [7]. The authors of the three-step model argue that the three steps should be reliable to secure the data from outsiders or hackers [7]. Furthermore, the review of another paper discussing disaster recovery techniques in cloud computing reinforced the idea of using reliability as a non-functional requirement of the security model [30].
- 3.
- The model shall be scalable. The scalability requirement was formed and adapted from the cryptographic role-based access control model for electronic health record (EHR) systems. The EHR system uses location- and biometrics-based user authentication and a steganography-based technique to embed EHR data in electrocardiography (ECG) host signals [19]. The authors of the EHR model argue that the model shall be scalable due to the increasing number of users [19]. Similarly, the authors of disaster recovery techniques in cloud computing argue in favor of scalability as a requirement of cloud security models [30].
- 4.
- The model shall be effective. The idea for the security model to have effectiveness as a non-functional requirement was adapted from the model that uses a three-level defense system structure. Each floor performs its duty to ensure the data security of cloud layers [2]. Moreover, the model’s authors argue that its effectiveness in cloud computing and its efficiency are crucial to successful data protection [2]. Likewise, the paper’s authors, who discuss cloud-based disaster recovery and planning models, argue that cloud-based security models should provide practical solutions to replace legacy disaster recovery strategies [31].
- 5.
- The model shall be ethical. This requirement derives from the three-step data security model [7]. The authors argue that the model shall provide confidentiality, since it is one of the most vital security aspects [7]. Furthermore, ethicality derives from the model’s ability to provide data confidentiality and security. Data confidentiality is also adapted from the paper discussing security concerns and countermeasures in cloud computing [34].
3. Results
3.1. Design and Develop the Artifact
3.1.1. Step 1: Data Security and Privacy through Encryption
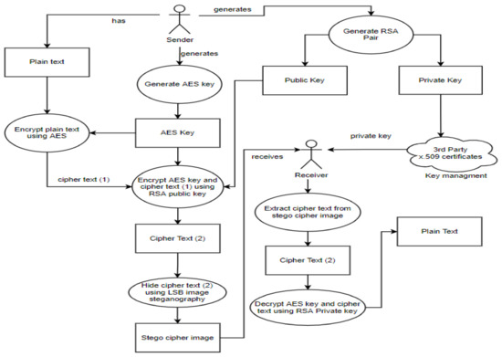
How AES and RSA Work in the Security Model
- The user generates an RSA main pair.
- The sender generates an AES256 key at random. The AES256 key is a one-time usage key.
- The AES key is used to encrypt the files.
- The RSA public key is used to encrypt the AES key and the ciphertext.
- The receiver receives the encrypted data as well as the encrypted key.
- The receiver then uses their RSA private key to decrypt the AES key.
- The data are decrypted by the receiver using the AES key.
3.1.2. Step 2: Applying Steganography
How the LSB Steganographic Technique Works in the Security Model
- The user generates an RSA main pair.
- The sender generates an AES256 key at random. The AES256 key is a one-time usage key.
- The AES key is used to encrypt the files.
- The RSA public key is used to encrypt the AES key and the ciphertext.
- The encrypted AES key and ciphertext are hidden using the LSB algorithm in an image.
- The receiver receives the stego ciphertext image.
- The receiver extracts the ciphertext from the stego cipher image
- The receiver uses their RSA private key to decrypt the AES key.
- The data are decrypted by the receiver using the AES key.
3.1.3. Step 3: Perform Data Backup and Data Recovery
- Full backup: data are backed up on a full scale and restored on a full scale [35].
- Incremental backup: only changed or newly added data are backed up subsequently after the last full or incremental backup. The last full and incremental backups are done every day from the last full backup used to restore the data [35].
- Differential backup: only modified or newly inserted data since the last complete or differential backup are backed up for a differential backup. However, the previous differential backup adjustments are updated in the differential backup [35], simplifying the recovery process. Therefore, it only includes the most recent complete backup and differential backup copies.
How Backup and Recovery Work in the Security Model
- The user generates an RSA main pair.
- The sender generates an AES256 key at random. The AES256 key is a one-time usage key.
- The AES key is used to encrypt the files.
- The RSA public key is used to encrypt the AES key and the ciphertext.
- The encrypted AES key and ciphertext are hidden using the LSB algorithm in an image.
- The stego cipher image is backed up by the chosen technique or approach.
- The receiver receives the stego ciphertext image.
- The receiver extracts the ciphertext from the stego cipher image
- The receiver uses their RSA private key to decrypt the AES key.
- The data are decrypted by the receiver using the AES key.
3.1.4. Step 4: Perform Data Sharing
3.2. Demonstrate and Evaluate the Artifact
3.3. Application of Informed Arguments to Evaluate the Artifact
4. Conclusions
Author Contributions
Funding
Informed Consent Statement
Acknowledgments
Conflicts of Interest
Appendix A
| Practice The aim is to offer security and maintain the privacy of data in cloud computing. Cloud computing security is done on behalf of relevant professionals for clients or users through user-friendly digital tools like Microsoft 365 and Google cloud. These cloud computing tools allow data protection through encryption and decryption of data at rest and during transmission in the cloud. This practice aims to keep data safe by preventing data breaches and preventing data loss, manipulation, and theft. The practice also aims to improve data governance through the least access of data. The key activities include data protection through encryption and decryption, steganography to hide data, performing data backups and recovery, and sharing data. The stakeholders include cloud and IT administrators, organizations employing cloud computing services, employees, the clients collaborating with the organizations, and third-party cloud service providers. | ||
| Problem Broad problem: Data in the cloud are not safe. They are prone to data loss, manipulation, and theft. Research problem: The existing data security models employ encryption algorithms to ensure the secrecy of the data. However, encryption by itself has proved to be insufficient in providing data security and protection for data being stored and transmitted in cloud computing environments. | Research Process An extensive literature review was conducted on the existing literature on cloud computing security and privacy concerns for problem explication. We performed a document review or literature study of existing security data models to define the requirements. We used questionnaires in a survey to validate the document review requirements. For the evaluation, we used ex-ante evaluation; the strategy used was an artificial approach. We used design thinking to emphasize, define, ideate, and prototype our solution. We tested our solution for design and development using the Python programming language. The project outcomes will be shared with target audiences in academia and the IT industry. | Artifact Classification: the artifact is identified as a model. The paper’s output is a four-step data security model for cloud computing based on encryption algorithms and steganography. The four steps it would contain are: In the first stage, data protection and security through encryption algorithms. The second stage employs steganography. The third stage performs data backup and data recovery. Finally, the fourth stage performs data sharing. |
| Requirements Functional Requirements The artifact should be able:
The artifact should:
| Quality and Effects Quality The artifact fulfills all functional and non-functional requirements. The model is simple and easy to use for protecting data in transit and in storage in the cloud. Effects The security model will increase users’ confidence in transmitting and storing information in the cloud. The model will allow for an increase in cloud service users. | |
| Knowledge Base A document review is also a secondary data analysis of existing security and privacy articles, including existing data security models. The document review serves as the primary knowledge base for this paper. Later in the research, a survey questionnaire was introduced to help validate the document review requirements. | ||
References
- Alkhamese, A.Y.; Shabana, W.R.; Hanafy, I.M. Data Security in Cloud Computing Using Steganography: A Review. In Proceedings of the 2019 International Conference on Innovative Trends in Computer Engineering (ITCE), Aswan, Egypt, 2–4 February 2019. [Google Scholar]
- Yuefa, W.D.; Yaqiang, G. Data security model for cloud computing. In Proceedings of the 2009 International Workshop on Information Security and Application (IWISA 2009), Qingdao, China, 21–22 November 2009; pp. 141–144. [Google Scholar]
- Bolton, T.; Dargahi, T.; Belguith, S.; Al-Rakhami, M.S.; Sodhro, A.H. On the Security and Privacy Challenges of Virtual Assistants. Sensors 2021, 21, 2312. [Google Scholar] [CrossRef] [PubMed]
- Khari, M.; Kumar, M.; Vaishali. Secure data transference architecture for cloud computing using cryptography algorithms. In Proceedings of the 2016 3rd International Conference on Computing for Sustainable Global Development (INDIACom), New Delhi, India, 16–18 March 2016; pp. 2141–2146. [Google Scholar]
- Singh, S.; Kumar, V. Secured User’s Authentication and Private Data Storage-Access Scheme in Cloud Computing. In Proceedings of the 2015 2nd International Conference on Computing for Sustainable Global Development (INDIACom), New Delhi, India, 11–13 March 2015; pp. 791–795. [Google Scholar]
- Ghuge, S.S.; Kumar, S.; Savitha, S.; Suraj, V. Multilayer Technique to Secure Data Transfer in Private Cloud for SaaS Applications. In Proceedings of the 2020 2nd International Conference on Innovative Mechanisms for Industry Applications (ICIMIA), Bangalore, India, 5–7 March 2020; pp. 646–651. [Google Scholar] [CrossRef]
- Pant, V.K.; Prakash, J.; Asthana, A. Three step data security model for cloud computing based on RSA and steganography. In Proceedings of the 2015 International Conference on Green Computing and Internet of Things (ICGCIoT), Greater Noida, India, 8–10 October 2015; pp. 490–494. [Google Scholar] [CrossRef]
- Timothy, D.P.; Santra, A.K. A hybrid cryptography algorithm for cloud computing security. In Proceedings of the 2017 International Conference on Microelectronic Devices, Circuits and Systems (ICMDCS), Vellore, India, 10–12 August 2017; pp. 1–5. [Google Scholar] [CrossRef]
- Jaber, A.N.; Zolkipli, M.F.B. Use of cryptography in cloud computing. In Proceedings of the 2013 IEEE International Conference on Control System, Computing and Engineering, Penang, Malaysia, 29 November–1 December 2013; pp. 179–184. [Google Scholar] [CrossRef]
- Islam, S.M.J.; Chaudhury, Z.H.; Islam, S. A Simple and Secured Cryptography System of Cloud Computing. In Proceedings of the 2019 IEEE Canadian Conference of Electrical and Computer Engineering (CCECE), Edmonton, AB, Canada, 5–8 May 2019; pp. 1–3. [Google Scholar] [CrossRef]
- Chachapara, K.; Bhadlawala, S. Secure sharing with cryptography in cloud computing. In Proceedings of the 2013 Nirma University International Conference on Engineering (NUiCONE), Ahmedabad, India, 28–30 November 2013; pp. 28–30. [Google Scholar] [CrossRef]
- Singh, R. Ensuring Data Storage Security in Cloud Computing. IOSR J. Eng. 2012, 2, 17–21. [Google Scholar] [CrossRef]
- Wei, J.; Liu, W.; Hu, X. Secure Data Sharing in Cloud Computing Using Revocable-Storage Identity-Based Encryption. IEEE Trans. Cloud Comput. 2016, 6, 1136–1148. [Google Scholar] [CrossRef]
- Sajjad, M.; Muhammad, K.; Baik, S.W.; Rho, S.; Jan, Z.; Yeo, S.-S.; Mehmood, I. Mobile-cloud assisted framework for selective encryption of medical images with steganography for resource-constrained devices. Multimed. Tools Appl. 2016, 76, 3519–3536. [Google Scholar] [CrossRef]
- Ajoudanian, S.; Ahmadi, M.R. A Novel Data Security Model for Cloud Computing. Int. J. Eng. Technol. 2012, 4, 326–329. [Google Scholar] [CrossRef] [Green Version]
- Sanghi, A.; Chaudhary, S.; Dave, M. Enhance the Data Security in Cloud Computing by Text Steganography. Lect. Notes Netw. Syst. 2017, 241–248. [Google Scholar] [CrossRef]
- Peng, Y.; Zhao, W.; Xie, F.; Dai, Z.-H.; Gao, Y.; Chen, D.-Q. Secure cloud storage based on cryptographic techniques. J. China Univ. Posts Telecommun. 2012, 19 (Suppl. 2), 182–189. [Google Scholar] [CrossRef]
- Shanthakumari, R.; Malliga, S. Dual-layer security of image steganography based on IDEA and LSBG algorithm in the cloud environment. Sadhana Acad. Proc. Eng. Sci. 2019, 44, 119. [Google Scholar] [CrossRef] [Green Version]
- Premarathne, U.; Abuadbba, A.; Alabdulatif, A.; Khalil, I.; Tari, Z.; Zomaya, A.; Buyya, R. Hybrid Cryptographic Access Control for Cloud-Based EHR Systems. IEEE Cloud Comput. 2016, 3, 58–64. [Google Scholar] [CrossRef]
- Bansal, P.; Sharma, B.; Saxena, M. Low Error Rate Based Secure Sharing of Personal Health Record in Cloud Computing Using DWT Steganography. In Proceedings of the 2016 8th International Conference on Computational Intelligence and Communication Networks (CICN), Tehri, India, 23–25 December 2016; pp. 428–431. [Google Scholar] [CrossRef]
- Reza, H.; Sonawane, M. Enhancing Mobile Cloud Computing Security Using Steganography. J. Inf. Secur. 2016, 7, 245–259. [Google Scholar] [CrossRef] [Green Version]
- Peffers, K.; Tuunanen, T.; Rothenberger, M.A.; Chatterjee, S. A Design Science Research Methodology for Information Systems Research. J. Manag. Inf. Syst. 2007, 24, 45–77. [Google Scholar] [CrossRef]
- Kumar, L.; Bandal, N. A review on hybrid encryption in cloud computing. In Proceedings of the 2019 4th International Conference on Internet of Things: Smart Innovation and Usages (IoT-SIU), Ghaziabad, India, 18–19 April 2019. [Google Scholar]
- Khan, I.A.; Qazi, R. Data Security in Cloud Computing Using Elliptic Curve Cryptography. Int. J. Comput. Commun. Netw. 2019, 1, 46–52. [Google Scholar]
- Denis, R.; Madhubala, P. Evolutionary Computing Assisted Visually-Imperceptible Hybrid Cryptography and Steganography Model for Secure Data Communication over Cloud Environment. Int. J. Comput. Netw. Appl. 2020, 7, 208–230. [Google Scholar] [CrossRef]
- Hadisukmana, R.N. An Approach of Securing Data using Combined Cryptography and Steganography. Int. J. Math. Sci. Comput. 2020, 6, 1–9. [Google Scholar] [CrossRef]
- Alegro, J.K.P.; Arboleda, E.R.; Pereña, M.R.; Dellosa, R.M. Hybrid schnorr, rsa, and aes cryptosystem. Int. J. Sci. Technol. Res. 2019, 8, 1770–1776. [Google Scholar]
- Chittibabu, P.; Kannan, M.; Priya, C.; Vaishnavisree, S.; Scholar, R. A Comparative Analysis of Des, Aes and Rsa Crypt Algorithms for Network Security in Cloud Computing. J. Emerg. Technol. Innov. Res. 2019, 6, 574–582. [Google Scholar]
- Alsaffar, D.M.; Almutiri, A.S.; Alqahtani, B.; Alamri, R.M.; Alqahtani, H.F.; Alqahtani, N.N.; Alshammari, G.M.; Ali, A.A. Image Encryption Based on AES and RSA Algorithms. In Proceedings of the 2020 3rd International Conference on Computer Applications & Information Security (ICCAIS), Riyadh, Saudi Arabia, 19–21 March 2020; pp. 1–5. [Google Scholar] [CrossRef]
- Tamimi, A.A.; Dawood, R.; Sadaqa, L. Disaster recovery techniques in cloud computing. In Proceedings of the 2019 IEEE Jordan International Joint Conference on Electrical Engineering and Information Technology (JEEIT), Amman, Jordan, 9–11 April 2019; pp. 845–850. [Google Scholar] [CrossRef]
- Hamadah, S. Cloud-based disaster recovery and planning models: An overview. ICIC Express Lett. 2019, 13, 593–599. [Google Scholar] [CrossRef]
- Zaghloul, E.; Zhou, K.; Ren, J. P-MOD: Secure Privilege-Based Multilevel Organizational Data-Sharing in Cloud Computing. IEEE Trans. Big Data 2019, 6, 804–815. [Google Scholar] [CrossRef] [Green Version]
- Tao, Y.; Xu, P.; Jin, H. Secure Data Sharing and Search for Cloud-Edge-Collaborative Storage. IEEE Access 2019, 8, 15963–15972. [Google Scholar] [CrossRef]
- Anjana; Singh, A. Security concerns and countermeasures in cloud computing: A qualitative analysis. Int. J. Inf. Technol. 2018, 11, 683–690. [Google Scholar] [CrossRef]
- Yarrapothu, S. Effectiveness of Backup and Disaster Recovery in Cloud: A Comparative Study on Tape and Cloud Based Backup and Disaster Recovery. Master’s Thesis, Faculty of Computing, Blekinge Institute of Technology, Karlskrona, Sweden, 2015. [Google Scholar]
- Wang, H. Privacy-Preserving Data Sharing in Cloud Computing. J. Comput. Sci. Technol. 2010, 25, 401–414. [Google Scholar] [CrossRef] [Green Version]
- Dong, X.; Yu, J.; Luo, Y.; Chen, Y.; Xue, G.; Li, M. Achieving an effective, scalable and privacy-preserving data sharing service in cloud computing. Comput. Secur. 2014, 42, 151–164. [Google Scholar] [CrossRef]
- Kanatt, S.; Talwar, P.; Jadhav, A. Review of Secure File Storage on Cloud using Hybrid Cryptography. Int. J. Eng. Res. 2020, 9, 16–20. [Google Scholar] [CrossRef]
- Narasimhan, S.; Shah, S.L. Model identification and error covariance matrix estimation from noisy data using PCA. IFAC Proc. Vol. 2004, 37, 511–516. [Google Scholar] [CrossRef]




| Security Model | Cryptographic Algorithms | Steganography Technique | Backup and Recovery | Data Share | References |
|---|---|---|---|---|---|
| The private cloud for software as a service (SaaS) | AES | LSB video technique of steganography | No mention of data backups and recovery | Deliver services to end users in a pay-as-you-go manner | [6] |
| Image-Based Steganography Using Pseudorandom Sequence Generator Function and DCT Coefficients | No clear mention of cryptographic algorithms | LSB Image steganography using pseudo-random sequence function with 2D-DCT | No mention of data backups and recovery | Provide services in a pay-as-you-go manner | [1] |
| The hybrid encryption in Bluetooth innovation and in cloud computing | AES, FHE | Steganography not applied | Maintain data redundancy and security | Bluetooth | [23] |
| Data security in cloud computing using Elliptic Curve Cryptography | ECC | Steganography not applied | No mention of backups and recovery | Data share not specified | [24] |
| Visually Imperceptible Hybrid Crypto Steganography (VIHCS) model | AES, RSA | 2D-Discrete Wavelet Transform (2D-DWT-2L) AGA-OPAP with LSB | No clear mention of backups and recovery | Combined cryptosystems with Steganography for data transmission | [25] |
| RGB shuffling method using combined steganography and cryptography | RGB shuffling algorithm and Message Digest 5 (MD5) algorithm | LSB image, video, or audio technique of steganography | Mention of image recovery in one of the phases | No specific mention of data sharing using the model | [26] |
| Response Time in Seconds | |||||||
|---|---|---|---|---|---|---|---|
| Cover image | Size | LSB Encryption | LSB decryption | Total LSB time | |||
| 1 | 1.2 MB | 6.618632 | 0.681449 | 7.300081 | |||
| 2 | 2.9 MB | 12.194479 | 1.134509 | 13.328988 | |||
| 3 | 7.2 MB | 31.071637 | 2.842029 | 33.913666 | |||
| Message Encryption | |||||||
| AES Encryption time | AES decryption time | Total AES time | RSA Encryption time | RSA decryption time | Total RSA time | Total time | |
| 0.011895 | 0.002815 | 0.121765 | 0.502411 | 0.684402 | 1.186813 | 1.308578 | |
| Cover1 image | Histogram of cover1 image |
![]() | ![]() |
| Stego1 image | Histogram of Stego1 image |
![]() | ![]() |
| Cover2 image | Histogram of cover2 image |
![]() | ![]() |
| Stego2 image | Histogram of Stego2 image |
![]() | ![]() |
| Cover3 image | Histogram of cover3 image |
![]() | ![]() |
| Stego3 image | Histogram of stego3 image |
![]() | ![]() |
Publisher’s Note: MDPI stays neutral with regard to jurisdictional claims in published maps and institutional affiliations. |
© 2022 by the authors. Licensee MDPI, Basel, Switzerland. This article is an open access article distributed under the terms and conditions of the Creative Commons Attribution (CC BY) license (https://creativecommons.org/licenses/by/4.0/).
Share and Cite
Adee, R.; Mouratidis, H. A Dynamic Four-Step Data Security Model for Data in Cloud Computing Based on Cryptography and Steganography. Sensors 2022, 22, 1109. https://doi.org/10.3390/s22031109
Adee R, Mouratidis H. A Dynamic Four-Step Data Security Model for Data in Cloud Computing Based on Cryptography and Steganography. Sensors. 2022; 22(3):1109. https://doi.org/10.3390/s22031109
Chicago/Turabian StyleAdee, Rose, and Haralambos Mouratidis. 2022. "A Dynamic Four-Step Data Security Model for Data in Cloud Computing Based on Cryptography and Steganography" Sensors 22, no. 3: 1109. https://doi.org/10.3390/s22031109
APA StyleAdee, R., & Mouratidis, H. (2022). A Dynamic Four-Step Data Security Model for Data in Cloud Computing Based on Cryptography and Steganography. Sensors, 22(3), 1109. https://doi.org/10.3390/s22031109












