SRE_BBC: A Self-Adaptive Security Enabled Requirements Engineering Approach for SLA Smart Contracts in Blockchain-Based Cloud Systems
Abstract
:1. Introduction
Major Contributions
- We exploited our proposed RE_BBC process [7], goal model, threat model, and the MAPE-BBC adaptation process [9] to provide self-adaptive security for SLA-based SC for the BBC. The goal model provides countermeasures and answers to what countermeasures are provided, who provides these countermeasures, and how the countermeasures are provided.
- We propose the Adaptive Secure Business Contract Language (AS-BCL) and Adaptive Secure Formal Contract Language (AS-FCL) formalisms that map the concepts of formalism to the MAPE-BBC phases to provide self-adaptiveness.
- We compared the state-of-the-art SQUARE method [12] and the proposed SRE_BBC approach based on statistical tests including mean, median, standard deviation, and p-values calculations on the defined parameters such as quality of artifacts and self-adaptive security evaluation quality, efficiency, complexity, and usability.
- We validated our research study with six subject matter experts who have 15+ years of experience in the software engineering field and are familiar with security concepts, Blockchain, SC, and cloud computing areas.
2. Proposed Methodology: MAPE-BBC Based Secure RE for SLA Smart Contract
2.1. SRE_BBC Phases for SLA-Based Smart Contract Specifications
- Phase 1: Secure SLA-based SC monitoring and elicitation (Monitoring)
- Phase 2: SLA-based SC Threat Analysis (Threat Analysis)
- Scenario A: The BBC user initializes a transaction specifying their business context and necessities, along with rewards, and broadcasts it on the BBC network. The BBC providers compete to deploy the service correctly, based on the SLA specifications and requirements of the BBC user. The first to deploy the service correctly earns a reward from the user. The user pays for the reward and consumed BBC services as per the current pricing.
- Case 1: Without Any Malice (Figure 3)

- Phase 3: Secure SLA-based SC Specification for BBC (Planning)
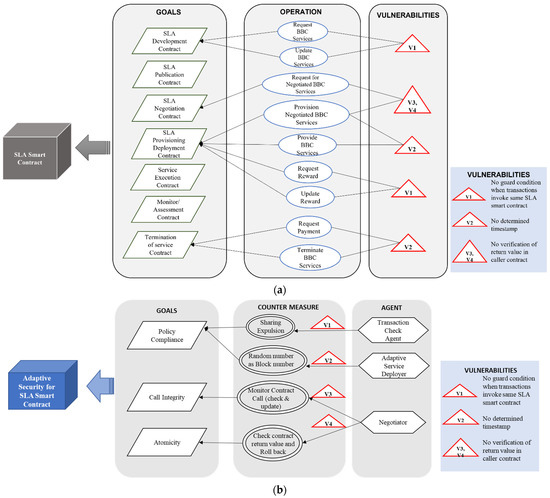
- Security Specification for SLA based SC
- Policy Compliance
- ●
- Sharing expulsion shall be selected as a guard condition if vulnerability V1 (ToD) is identified when requesting BBC services or updating BBC services from SLA development contract and requesting or updating a reward from SLA Provisioning & Deployment Contract.
- ◦
- V1 indicates that a guard condition is not applied when two or more transactions invoke the same SLA SC.
- ◦
- Responsible Agent: Transaction Check Agent
- ●
- Sharing Expulsion is a guard condition stating that, at a time, only one transaction should be invoke and execute the SC. Every transaction must request permission to execute an SC via a transaction check agent. Transaction check agents perform the entry and exit checks of the transactions and ensure that sharing expulsion is not violated.
- ●
- Block numbers shall be assigned as random numbers if vulnerability V2 (timestamp dependence) is identified when provisioning negotiated BBC services or providing BBC services from SLA Provisioning & Deployment Contract and requesting payment or terminating BBC services from Termination & Decommission of Service Contract.
- ◦
- V2 indicates that there is no deterministic timestamp as attacker can easily modify it.
- ◦
- Responsible Agent: Adaptive Service Deployer
- Call Integrity
- ●
- The calling contract shall be monitored and updated if vulnerability V3 (mishandled exceptions) is identified when requesting negotiated BBC services from the SLA Negotiation Contract and provisioning negotiated BBC services from SLA Provisioning & Deployment Contract.
- ◦
- V3 indicates that there is no verification of return value in caller contract.
- ◦
- Responsible Agent: Negotiator
- Atomicity
- ●
- The callee contract shall return to its previous contract, that is, the caller contract, if the callee contract fails to avoid reentrancy vulnerability (V4) when requesting negotiated BBC services from the SLA Negotiation Contract and provisioning negotiated BBC services from SLA Provisioning & Deployment Contract.
- ◦
- V4 indicates that there is no verification of return value in caller contract.
- ◦
- Responsible Agent: Negotiator
- Testability Requirements
- SLA-based SC transactions in a block shall be monitored and affirmed to assure unequivocalness, non-redundancy, precision, completeness, consistency, and trackability. These attributes shall be carried out to determine the vulnerabilities and risks of all BBC services (completeness).
- Extrinsic Requirement
- The BBC service transactions shall respect regulations at all times; that is, these service transactions shall be aware of data privacy and security for jurisdictional issues due to data location all the time, anywhere (legal constraints).
- Phase 4: SLA-based SC Assessment and Validation (Execution)
- Self-adaptive Secure Service Execution Scenario
2.2. Adaptive Secure Specifications (AS-BCL and AS-FCL)
- Concepts of AS-BCL and AS-FCL.
- Policy is a plan of action adopted by agents in the BBC SC to specify SC constraints.
- Role is the action/activity assigned to or required by stakeholders in BBC.
- Modality is the classification of propositions based on which one can claim necessity, possibility, or impossibility. There are three modalities: obligations, permissions, and prohibitions. These are defined as follows:
- a.
- Obligation: A Policy of an Obligation modality indicates that the event defined in the policy must occur.
- b.
- Permission: A Policy of a Permission modality indicates that the behavior defined in the policy is allowed to occur.
- c.
- Prohibition: A Policy of a Prohibition modality indicates that the behavior defined in the policy must not occur.
- Violations: AS-BCL and AS-FCL support expressions of guarded conditions.
- Guard is used as a predicate to determine when security countermeasures shall be enforced/will be activated [Monitor].
- Reasoning gives rational for adapting the current scenario [Analysis].
- Vulnerability states what kind of vulnerability encountered [Analysis].
- State is the current state of the SC.
- Trigger activates the policy.
- Behavior are countermeasures to be applied when vulnerabilities encountered [Plan].
- Responsibility tells who will provide the countermeasure when different vulnerabilities are encountered.
- Example of AS-BCL for Policy Compliance Policy and its mapping to MAPE-BBC
- Policy: PolicyCompliancePolicy
- Role: BBCUser/BBCProvider
- Modality: Obligation
- Guard: HasOccurred PolicyCompliancePolicyViolated [Monitor]
- Reasoning: NoGuardConditionWhenConcurrentTransactionsInvokeSameSLASC
- [Threat Analysis]
- Vulnerability: TransactionOrderingDependence(V1) [ Threat Analysis]
- State: SLADevelopmentSC
- Trigger: RequestBBCServices/Update BBCServices (activates the policy)
- Behavior: SharingExpulsion [Plan]
- Responsibility/Smart Contract agent: TransactionCheckAgent [Execute]
- Rules for AS-FCL
- Example of AS-FCL for Policy Compliance Policy and its mapping to MAPE-BBC
3. Validation Method
3.1. Theoretical Evaluation
3.1.1. Case Study Design Methodology
- Study Question
- General Study Propositions
- Units of Analysis
3.1.2. Data Collection Method
3.2. Empirical Study
- Study Question and Hypothesis
3.2.1. Feasibility Study
- Participants
- ◦
- The SMEs should have at least 10 years of experience in software engineering field.
- ◦
- The SMEs should be familiar with SRE process and security concepts.
- ◦
- The SMEs should have knowledge about Blockchain, SC and cloud computing.
- Study Design
- ◦
- Domain application introduction: A description of the HDM is provided to SMEs.
- ◦
- Step 1: Agree on definitions: The first task for SMEs is to agree upon a common set of general security definitions and HDM security goals. The agreement results and time required to complete this step are recorded.
- ◦
- Step 2: Identify security goals: SMEs are asked to identify the security goals of SLA-based SC. The security goals for the SLA-based SC and time required to complete this step are recorded.
- ◦
- Step 3: Select elicitation techniques: SMEs choose from various elicitation techniques. The selected elicitation technique and time required to complete this step are recorded. (Goal and threat models)
- ◦
- Step 4: Develop artifacts to support the elicitation technique: SMEs are asked to develop artifacts such as attack scenarios, network maps, diagrams, attack tree diagrams, and use and misuse cases. Based on the developed artifacts, SMEs are asked to identify SC risks and vulnerabilities, invoked SLA SC, types of vulnerabilities, and use cases in which these vulnerabilities are encountered. The SC vulnerabilities, invoked SLA SC, type of vulnerability, use cases, and time required to complete this step are recorded.
- ◦
- Step 5: Elicit security requirements: The artifacts developed in step 4 are used to develop the initial requirements. The initial requirements and time required to complete this step are recorded.
- ◦
- Step 6: Categorize requirements based on levels and constraints: The requirements elicited in step 5 are subsequently categorized to meet the needs of the HDM security goals. The categorized requirements and time required to complete this step are recorded.
- ◦
- Step 7: Perform risk assessment: Risk assessment allows the discovery of how the combination of the impact and likelihood of various threats identified affects HDM risk tolerance with regard to each categorized requirement. SMEs are asked to plan security requirements to mitigate the identified risks and vulnerabilities and identify the software agents responsible for providing these security requirements. The security countermeasure solutions (security requirements), software agents, and time required to complete this step are recorded.
- ◦
- Step 8: Prioritize the requirements: Based on the categorized requirements identified in step 6 and risks and vulnerabilities identified in step 7, prioritize the requirements. The prioritized requirements and time required to complete this step are recorded.
- ◦
- Step 9: Requirement inspection: The final list of prioritized requirements is inspected by the SMEs from group 2. The inspection results and time required to complete this task are recorded.
- ◦
- The final output of SQUARE is a security requirements document designed to satisfy the security goals of the HDM BBC case study.
- ◦
- Formal security specifications provision: A set of AS-BCL and AS-FCL formal security specifications are provided to SMEs.
- ◦
- Formal security specification evaluation: SMEs are asked to evaluate the formal security specifications based on their defined security requirements and artifacts that evaluate the self-adaptive security concepts by mapping the AS-BCL and AS-FCL formalization concepts (guard, reasoning, vulnerability, behavior, and responsible agent) based on the MAPE-BBC phases and verify their values. The captured security requirement achievements and time required to complete this step are recorded.
- ◦
- Study survey: At the end of the session, a survey questionnaire was conducted to collect feedback from SMEs about the experiments.
- ◦
- Domain application introduction: A description of HDM is provided to SMEs.
- ◦
- The proposed approach “Self-adaptive security RE_BBC” is presented to SMEs who were trained to use the proposed approach. SMEs are provided with Table 2, which guides them about the artifacts that need to be collected in each phase and from where these artifacts need to be collected.
- ◦
- Phase 1: Security requirements elicitation and SC monitoring with “Self-adaptive security RE_BBC”: SMEs are asked to identify the security goals, stakeholders, and security requirements for SLA-based SC. The security goals, stakeholders, and security requirements for SLA-based SC and time required to complete this phase are recorded.
- ◦
- Phase 2: Threat analysis with the proposed approach: SMEs are asked to identify SC vulnerabilities, invoked SLA SC, types of vulnerabilities, and use cases in which these vulnerabilities are encountered. The SC vulnerabilities, invoked SLA SC, type of vulnerability, use cases, and time required to complete this phase are recorded in this step.
- ◦
- Phase 3: SLA specification using the proposed approach: SMEs are asked to plan security countermeasure solutions or security specifications to mitigate the vulnerabilities identified in phase 2 and identify the software agents responsible for providing these security specifications. The security countermeasure solutions (security specifications), software agent, and time duration to complete this phase are recorded.
- ◦
- Phase 4: SLA-based SC assessment and validation using the proposed approach: The SMEs of group 1 check that the resulting SLA-based SC specifications are persistent, correct, absolute, asserted, and valid by monitoring and evaluating the specified self-adaptive security requirements using secure service execution scenarios.
- ◦
- Formal security specification provision: A set of AS-BCL and AS-FCL formal security specifications are provided to SMEs.
- ◦
- Formal security specification evaluation: SMEs are guided to use an assessment method to evaluate the formal security specification based on their defined security requirements. The captured security requirement achievements and time required to complete this step are recorded.
- ◦
- Study survey: At the end of the session, a survey questionnaire was conducted to collect feedback from SMEs about the experiments.
3.2.2. Replicated Study
- Participants
- ◦
- The participants in the replicated study were selected based on the same criteria as in the feasibility study.
- ◦
- Six SMEs were selected from renowned multinational industries and academic institutions for the replicated study.
- Study Design
4. Case Study: Healthcare Data Management-Blockchain-Based Cloud
SLA-Based Healthcare Data Management-Blockchain-Based Cloud (HDM-BBC) Smart Contracts
- Functional Requirements
- Security Requirements
- Scenarios
5. Proposed Methodology Applied to the Healthcare Data Management Blockchain Based Cloud
5.1. Monitoring
5.2. Threat Analysis
5.2.1. Transaction Ordering Dependence (V1)
- Scenario 1: Loss of Data Integrity (Figure 7)
5.2.2. Timestamp Dependence (V2)
- Scenario 2: Loss of Access Control (Figure 8)
5.2.3. Mishandled Exceptions (V3)
- Scenario 3: Policy Non-Compliance (Figure 9)
5.2.4. Reentrancy Vulnerability (V4)
- Scenario 4: Compromised Trust and System Resources (Figure 10)
5.3. Planning
5.4. Execution
5.5. Formal Representation of SLA Based Healthcare-Blockchain Based Cloud Smart Contracts Using AS-BCL and AS-FCL
- AS-BCL For Scenario 1
- AS-FCL for Scenario 1
- Similar cases are:
- ◦
- When the patient reads the INaaS and concurrently insurance team updates the INaaS.
- ◦
- When the insurance team reads the PDaaS (to check patient details, healthcare expenses, and patient healthcare insurance) to provide insurance claims to patients, and concurrently, the doctor/pharmacist updates the PDaaS.
- ◦
- When the pharmacist reads PDaaS (to check the patients’ deatals, doctors’ prescription) to provide medicines to the patient, and concurrently, the doctor updates the PDaaS.
- ◦
- When patient reads the PHaaS and concurrently pharmacist updates the PHaaS.
- AS-BCL for Scenario 2
- AS-FCL for Scenario 2
- AS-BCL for Scenario 3
- AS-FCL for Scenario 3
6. Theoretical Evaluation & Comparative Empirical Study Results and Discussion
6.1. Theoretical Results
6.2. Feasibility Study Result
6.3. Comparative Analysis between the Proposed SRE_BBC Approach and SQUARE Approach Based on Feasibility Study Results
6.4. Replicated Study Result
6.5. Comparative Analysis between the Proposed SRE_BBC Approach and SQUARE Approach Based on Replicated Study Results
7. Threat to Validity
- We selected the search engines, including IEEE Xplore, Association for Computing Machinery (ACM) Digital Library, Springer Digital Library, Elsevier Science Direct, and Google Scholar.
- We searched these engines with definite keywords, including “self-adaptive security in Blockchain” and “self-adaptive security for smart contract”.
- We refined the search keywords as “self-adaptive security AND Blockchain,” “self-adaptive security AND smart contract,” and “self-adaptive security AND smart contract vulnerabilities”.
- We have attempted to minimize the threats to the validity of the findings in this paper.
8. Related Work
8.1. Self-Adaptive Security in Requirements Engineering
8.2. Security Requirements Addressed Using Blockchain
8.3. Self-Adaptive Security Using Smart Contracts
- Building Security Templates for Smart Contracts
- Smart Contracts Used for Anomaly Detection
- Building Formal Models for Monitoring Smart Contracts
8.4. Contribution & Comparison of the Proposed Work with the State-of-the-Art Research
9. Limitations and Recommendations for Future Research
- How can we determine whether a given BBC system will be stable? How proactively can the BBC system respond to a change in the functional environment for respective applications? What are the hindrances that will affect the response time, and how to optimize them?
- How can we improve the accuracy of the self-adaptive security for BBC systems to predict the attack and achieve robust stability in different application domains? How much cost/time will the system spend in achieving accuracy and stability?
10. Conclusions
Supplementary Materials
Author Contributions
Funding
Institutional Review Board Statement
Informed Consent Statement
Data Availability Statement
Acknowledgments
Conflicts of Interest
References
- Luu, L.; Chu, D.-H.; Olickel, H.; Saxena, P.; Hobor, A. Making smart contracts smarter. In Proceedings of the 2016 ACM SIGSAC Conference on Computer and Communications Security (CCS), Vienna, Austria, 24–28 October 2016; pp. 254–269. [Google Scholar]
- Buterin, V. Critical Update re: Dao Vulnerability. 2016. Available online: https://blog.ethereum.org/2016/06/17/critical-update-re-dao-vulnerability/ (accessed on 24 June 2021).
- Jake Adelstein and Nathalie-Kyoko Stucky. Behind the Biggest Bitcoin Heist in History: Inside the Implosion of Mt. Gox. 2016. Available online: http://www.thedailybeast.com/articles/2016/05/19/behind-the-biggest-bitcoin-heist-in-historyinside-the-implosion-of-mt-gox.html (accessed on 24 June 2021).
- Zou, W.; Lo, D.; Kochhar, P.S.; Le, X.B.; Xia, X.; Feng, Y.; Chen, Z.; Xu, B. Smart contract development: Challenges and opportunities. IEEE Trans. Softw. Eng. 2019, 47, 2084–2106. [Google Scholar] [CrossRef]
- Destefanis, G.; Marchesi, M.; Ortu, M.; Tonelli, R.; Bracciali, A.; Hierons, R. Smart contracts vulnerabilities: A call for blockchain software engineering? In Proceedings of the 2018 International Workshop on Blockchain Oriented Software Engineering (IWBOSE), Campobasso, Italy, 20 March 2018. [Google Scholar]
- Shao, W.; Wang, Z.; Wang, X.; Qiu, K.; Jia, C.; Jiang, C. LSC: Online auto-update smart contracts for fortifying blockchain-based log systems. Inf. Sci. 2020, 512, 506–517. [Google Scholar] [CrossRef]
- Singh, I.; Lee, S.W. RE_BBC: Requirements Engineering in a Blockchain-Based Cloud System: Its Role in Service-Level Agreement Specification. IEEE Softw. 2020, 37, 7–12. [Google Scholar] [CrossRef]
- Van Lamsweerde, A. Requirements Engineering: From System Goals to UML Models to Software Specifications; John Wiley and Sons: Hoboken, NJ, USA, 2009. [Google Scholar]
- Kephart, J.O.; Chess, D.M. The vision of autonomic computing. Computer 2003, 36, 41–50. [Google Scholar] [CrossRef]
- Ruxton, G.D. The unequal variance t-test is an underused alternative to Student’s t-test and the Mann–Whitney U test. Behav. Ecol. 2006, 17, 688–690. [Google Scholar] [CrossRef]
- McKnight, P.E.; Najab, J. Mann-Whitney U Test. Corsini Encycl. Psychol. 2010. [Google Scholar] [CrossRef]
- Mead, N.R.; Stehney, T. Security quality requirements engineering (SQUARE) methodology. ACM SIGSOFT Softw. Eng. Notes 2005, 30, 1–7. [Google Scholar] [CrossRef]
- Singh, I.; Lee, S.W. Self-Adaptive Security for SLA Based Smart Contract. In Proceedings of the 2021 IEEE 29th International Requirements Engineering Conference Workshops (REW), Notre Dame, IN, USA, 20–24 September 2021. [Google Scholar]
- Governatori, G.; Milosevic, Z. A formal analysis of a business contract language. Int. J. Coop. Inf. Syst. 2006, 15, 659–685. [Google Scholar] [CrossRef] [Green Version]
- Lee, S.W.; Rine, D.C. Case Study Methodology Designed Research in Software Engineering Methodology Validation. In Proceedings of the SEKE, Banff, AB, Canada, 20–24 June 2004; pp. 117–122. [Google Scholar]
- Yin, R.K. Case Study Research and Applications: Design and Methods; Sage Publications: New York, NY, USA, 2017. [Google Scholar]
- Aceituna, D.; Walia, G.; Do, H.; Lee, S.W. Model-based requirements verification method: Conclusions from two controlled experiments. Inf. Softw. Technol. 2014, 56, 321–334. [Google Scholar] [CrossRef] [Green Version]
- Esposito, C.; De Santis, A.; Tortora, G.; Chang, H.; Choo, K.K. Blockchain: A panacea for healthcare cloud-based data security and privacy? IEEE Cloud Comput. 2018, 5, 31–37. [Google Scholar] [CrossRef]
- Dwyer, S.J., III; Weaver, A.C.; Hughes, K.K. Health insurance portability and accountability act. Secur. Issues Digit. Med. Enterp. 2004, 72, 9–18. [Google Scholar]
- Brereton, P.; Kitchenham, B.A.; Budgen, D.; Turner, M.; Khalil, M. Lessons from applying the systematic literature review process within the software engineering domain. J. Syst. Softw. 2007, 80, 571–583. [Google Scholar] [CrossRef] [Green Version]
- Hashii, B.; Malabarba, S.; Pandey, R.; Bishop, M. Supporting reconfigurable security policies for mobile programs. Comput. Netw. 2000, 33, 77–93. [Google Scholar] [CrossRef]
- Baresi, L.; Pasquale, L.; Spoletini, P. Fuzzy goals for requirements driven adaptation. In Proceedings of the 18th International Requirements Engineering Conference (RE), Sydney, Australia, 27 September–1 October 2010; pp. 125–134. [Google Scholar]
- Morandini, M.; Penserini, L.; Perini, A. Towards goal-oriented development of self-adaptive systems. In Proceedings of the 2008 International Workshop on Software Engineering for Adaptive and Self-Managing Systems, Leipzig, Germany, 12–13 May 2008. [Google Scholar]
- Morandini, M.; Penserini, L.; Perini, A. Security implications of blockchain cloud with analysis of block withholding attack. In Proceedings of the 2017 17th IEEE/ACM International Symposium on Cluster, Cloud and Grid Computing (CCGRID), Madrid, Spain, 14–17 May 2017; pp. 458–467. [Google Scholar]
- Johng, H.; Kim, D.; Hill, T.; Chung, L. Using blockchain to enhance the trustworthiness of business processes: A goal-oriented approach. In Proceedings of the 2018 IEEE International Conference on Services Computing (SCC), San Francisco, CA, USA, 2–7 July 2018. [Google Scholar]
- Liu, Z.; Weng, J.; Li, J.; Yang, J.; Fu, C.; Jia, C. Cloud-based electronic health record system supporting fuzzy keyword search. Soft Comput. 2016, 20, 3243–3255. [Google Scholar] [CrossRef]
- Zyskind, G.; Nathan, O. Decentralizing privacy: Using blockchain to protect personal data. In Proceedings of the Security and Privacy Workshops (SPW), San Jose, CA, USA, 21 May 2015; pp. 180–184. [Google Scholar]
- Azaria, A.; Ekblaw, A.; Vieira, T.; Lippman, A. Medrec: Using blockchain for medical data access and permission management. In Proceedings of the Open and Big Data (OBD), Vienna, Austria, 22–24 August 2016; pp. 25–30. [Google Scholar]
- Li, J.; Wu, J.; Chen, L. Block-secure: Blockchain based scheme for secure p2p cloud storage. Inf. Sci. 2018, 465, 219–231. [Google Scholar] [CrossRef]
- Nasir, A.; Shaukat, K.; Khan, K.I.; Hameed, I.A.; Alam, T.M.; Luo, S. What is core and what future holds for blockchain technologies and cryptocurrencies: A bibliometric analysis. IEEE Access 2020, 9, 989–1004. [Google Scholar] [CrossRef]
- Clack, C.D.; Bakshi, V.A.; Braine, L. Smart contract templates: Essential requirements and design options. arXiv 2016, arXiv:1612.04496. [Google Scholar]
- Clack, C.D. Smart contract templates: Legal semantics and code validations. Digit. Bank. 2018, 2, 338–352. [Google Scholar]
- Choudhury, O.; Rudolph, N.; Sylla, I.; Fairoza, N.; Das, A. Auto-generation of smart contracts from domain-specific ontologies and semantic rules. In Proceedings of the 2018 IEEE International Conference on Internet of Things (iThings) and IEEE Green Computing and Communications (GreenCom) and IEEE Cyber, Physical and Social Computing (CPSCom) and IEEE Smart Data (SmartData), Seoul, Korea, 7–8 June 2018. [Google Scholar]
- Bhamidipati, V.S.; Chan, M.; Chamorro, D.; Jain, A.; Murthy, A.S. Adaptive Security for Smart Contracts using High Granularity Metrics. In Proceedings of the 3rd International Conference on Vision, Image, and Signal Processing, Vancouver, BC, Canada, 26–28 August 2019. [Google Scholar]
- Mavridou, A.; Laszka, A.; Stachtiari, E.; Dubey, A. VeriSolid: Correct-by-design smart contracts for Ethereum. In Proceedings of the International Conference on Financial Cryptography and Data Security, Frigate Bay, Saint Kitts and Nevis, 18–22 February 2019. [Google Scholar]
- Sharifi, S.; Parvizimosaed, A.; Amyot, D.; Logrippo, L.; Mylopoulos, J. Symboleo: Towards a specification language for legal contracts. In Proceedings of the 28th IEEE International Requirements Engineering Conference (RE’20), Zurich, Switzerland, 31 August–4 September 2020. [Google Scholar]























| Study Questions | Study Propositions | Description | Units of Analysis |
|---|---|---|---|
| SQ1 | SP1.1 | The proposed approach detects vulnerabilities such as ToD, timestamp dependence, mishandled exceptions, and reentrancy vulnerability in the SLA-based SC transaction log and call log using phase monitoring and identifies these vulnerabilities using threat models in the threat analysis phase. | SLA security requirements, case study scenarios, threat models, goal models, AS-BCL and AS-FCL formulism. |
| SQ1 | SP1.2 | The proposed approach plans to provide countermeasures using the threat model, goal model, and SLA security specifications. | Threat models, goal models, SLA security specifications, and AS-BCL and AS-FCL formulism. |
| SQ1 | SP1.3 | The proposed approach detects any new types of vulnerabilities, which will be listed under the mishandled exception if any contract does not respond with its return value or if there is a malicious contract or user controlling the SC. | Threat model |
| SQ2 | SP2.1 | The proposed approach executes countermeasures to mitigate the vulnerability and achieve security goals via self-adaptive agents. | SLA security specifications, responsible self-adaptive agents. |
| SQ2 | SP2.1 | The proposed approach validates the security requirements by checking that the resulting SLA-based SC specifications are persistent, correct, absolute, asserted, and valid by monitoring and evaluating the specified self-adaptive security requirements using secure service execution scenarios. | Secure service execution scenarios |
| SQ2 | SP2.3 | The proposed approach evaluates the self-adaptive security concepts by mapping the AS-BCL and AS-FCL formalization concepts (guard, reasoning, vulnerability, behavior, and responsible agent) with the MAPE-BBC phases and verifies the values. | AS-BCL and AS-FCL formulism |
| Questions (Units) | Evidence Captured by SMEs (Vulnerabilities Identification, and Countermeasures Summary Report) | Step/Phase/Method in Self- Adaptive Security RE_BBC Process | Related Propositions That Support/Reject |
|---|---|---|---|
| SQ1 (Monitor) | SMEs record the security goal(s) from the security requirements. | Phase 1 (Monitor) | General Proposition (GP1) Study Propositions (SP): SP1.1 SP1.3 SP2.3 |
| SQ1 | SMEs record the value of policy and guard concept from AS-BCL. | ||
| SQ1 | SMEs record the value of name(pId) and guard concept in the AS-FCL to check policy violation. | ||
| SQ1 (Threat Analysis) | SMEs record the smart contract vulnerabilities, invoked SLA smart contract observed from each scenario of the case study. | Phase 2 (Threat Analysis) | GP1 SP1.1 SP1.3 SP2.3 |
| SQ1 | SMEs record the smart contract vulnerabilities, use cases, invoked SLA states from the goal model. | ||
| SQ1 | SMEs record the type of vulnerability from threat model for each scenario. | ||
| SQ1 | SMEs record the value of reasoning, state, and vulnerability concepts from the AS-BCL. | ||
| SQ1 | SMEs record the value of reasoning ID, vulnerability ID and state ID concepts from the AS-FCL. | ||
| SQ1 (Plan) | SMEs record the security countermeasures from the goal model for each type of security vulnerability identified from the use cases. | Phase 3 (Planning) | GP1 SP1.2 SP2.3 |
| SQ1 | SMEs record the specific security requirement for the mitigating the identified vulnerability. | ||
| SQ1 | SMEs record the smart contract agent, responsible for providing the specific security countermeasures from the goal model as well as from the security specifications. | ||
| SQ1 | SMEs record the value of behavior concept from the AS-BCL. | ||
| SQ1 | SMEs record the value of concept from the AS-FCL. | ||
| SQ2 (Execute) | SMEs record the specific security requirement to mitigate the vulnerability and validate using secure service execution scenarios. | Phase 4 (Execute) | GP2 SP2.1 SP2.3 |
| SQ2 | SMEs record the value of policy and Smart Contract agent concept from the AS-BCL. | ||
| SQ2 | SMEs record the value of policy and Xrole(pId)behavior(pId) concept from the AS-FCL. |
| Study Questions | Null Hypothesis | Parameters |
|---|---|---|
| SQ3: Does the proposed approach efficaciously identify the SC vulnerabilities, gather security requirements, and provide countermeasures to mitigate the vulnerabilities via the SC agents? (Quantitative) | There is no variation in terms of effectiveness of quality of artifacts gathered via the SQUARE and the proposed Self-Adaptive Security RE_BBC approach. () | No. of security goals, No. of stakeholders, No. of security requirements, and No. of operations/use cases. |
| There is no variation in terms of self-adaptive security evaluation quality parameters collected with the proposed approach and SQUARE approach. () | No. of SC vulnerabilities identified, No. of SLA SC invoked, No. of security countermeasure identified, and No. of SC agents assigned. | |
| SQ4: Does the proposed approach time-efficiently address self-adaptive security in the SC development for BBC? (Time efficiency) | There is no variation in terms of efficiency between addressing self-adaptive security with the proposed approach and with the SQUARE approach. () | Time duration (mins) calculated for each phase of the security process. |
| SQ5: Is the proposed approach considered to be realistic to guide the SC developer to address self-adaptive security for BBC systems in terms of usability and complexity level? (Qualitative) | There is no variation in terms of usability between addressing self-adaptive security with the proposed approach and the SQUARE approach. () | Ability to elicit security goals, ability to elicit security requirements, ability to detect & analyze SC vulnerabilities, ability to protect and prevent using potential solutions, and methodology support and usefulness. Average Usability (Level→1: Very less useful, 2: less useful, 3: useful, 4: very useful) |
| There is no variation in terms of complexity between addressing self-adaptive security with the self-adaptive security RE_BBC and without the proposed approach. () | Comprehensibility, simplicity, intuitiveness, sensibility/reasonability. Average Complexity (Level→1: Very complex, 2: complex, 3: simple, 4: very simple) |
| Parameters | SQUARE Approach | Self-Adaptive Security RE_BBC Approach (Proposed) | Statistical Test | p-Value | ||||
|---|---|---|---|---|---|---|---|---|
| Mean | Median | Std. Deviation | Mean | Median | Std. Deviation | |||
| Quality of Artifacts (%) | 48.54 | 44.47 | 6.88 | 89.65 | 91.78 | 5.29 | t | 0.00157490 |
| Self-adaptive Security Evaluation Quality (%) | 39.38 | 37.30 | 15.76 | 87.49 | 87.5 | 1.70 | t | 0.0326880 |
| Efficiency (mins) | 125 | 126 | 10.62 | 38.33 | 39 | 2.49 | t | 0.00342108 |
| Complexity (Level→1: Very Complex, 2: Complex, 3: Simple, 4: Very simple) | 1.66 | 1.75 | 0.11 | 3.66 | 3.50 | 0.23 | U | 0.02296 |
| Usefulness (Level→ 1: Very less useful, 2: Less useful, 3: Useful, 4: Very Useful) | 1.66 | 1.60 | 0.094 | 3.60 | 3.60 | 0 | U | 0.009321333 |
| Parameters | SQUARE Approach | Self-Adaptive Security RE_BBC Approach (Proposed) | Statistical Test | p-Value | ||||
|---|---|---|---|---|---|---|---|---|
| Mean | Median | Std. Deviation | Mean | Median | Std. Deviation | |||
| Quality of Artifacts (%) | 53.55 | 56.09 | 3.80 | 97.35 | 96.96 | 0.55 | t | 0.00210090 |
| Self-adaptive Security Evaluation Quality (%) | 51.79 | 55.3 | 8.22 | 93.05 | 93.75 | 2.59 | t | 0.00811662 |
| Efficiency (mins) | 128.66 | 130 | 6.59 | 39 | 39 | 1.63 | t | 0.00105050 |
| Complexity (Level→1: Very Complex, 2: Complex, 3: Simple, 4: Very simple) | 1.75 | 1.75 | 0.20 | 3.83 | 3.75 | 0.11 | U | 0.0261166 |
| Usefulness (Level→ 1: Very less useful, 2: Less useful, 3: Useful, 4: Very Useful) | 1.53 | 1.6 | 0.094 | 3.60 | 3.60 | 0.16 | U | 0.009321333 |
Publisher’s Note: MDPI stays neutral with regard to jurisdictional claims in published maps and institutional affiliations. |
© 2022 by the authors. Licensee MDPI, Basel, Switzerland. This article is an open access article distributed under the terms and conditions of the Creative Commons Attribution (CC BY) license (https://creativecommons.org/licenses/by/4.0/).
Share and Cite
Singh, I.; Lee, S.-W. SRE_BBC: A Self-Adaptive Security Enabled Requirements Engineering Approach for SLA Smart Contracts in Blockchain-Based Cloud Systems. Sensors 2022, 22, 3903. https://doi.org/10.3390/s22103903
Singh I, Lee S-W. SRE_BBC: A Self-Adaptive Security Enabled Requirements Engineering Approach for SLA Smart Contracts in Blockchain-Based Cloud Systems. Sensors. 2022; 22(10):3903. https://doi.org/10.3390/s22103903
Chicago/Turabian StyleSingh, Irish, and Seok-Won Lee. 2022. "SRE_BBC: A Self-Adaptive Security Enabled Requirements Engineering Approach for SLA Smart Contracts in Blockchain-Based Cloud Systems" Sensors 22, no. 10: 3903. https://doi.org/10.3390/s22103903
APA StyleSingh, I., & Lee, S.-W. (2022). SRE_BBC: A Self-Adaptive Security Enabled Requirements Engineering Approach for SLA Smart Contracts in Blockchain-Based Cloud Systems. Sensors, 22(10), 3903. https://doi.org/10.3390/s22103903

