Electromagnetic Spectrum Allocation Method for Multi-Service Irregular Frequency-Using Devices in the Space–Air–Ground Integrated Network
Abstract
:1. Introduction
2. System Model
2.1. Constraint Conditions
- The operating frequency band of each device shall be within its inherent frequency band range, as shown in Equation (1):
- The operating frequency band of each device should not overlap with the protection frequency band of its protection area, as shown in Equation (2):
- The operating frequency band of each device shall not overlap with any rejection frequency band, as shown in Equation (3):
2.2. Objective Function
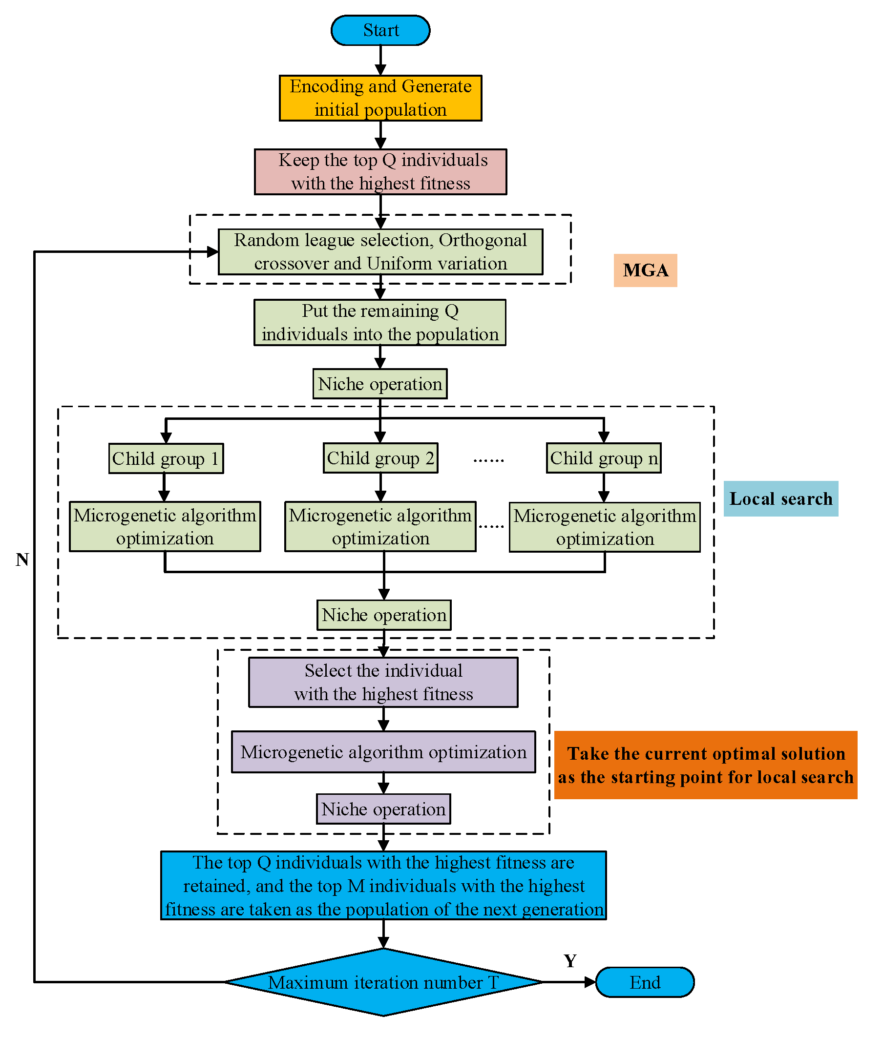
3. Working Process of the Model
3.1. Description of the Algorithm
| Algorithm 1 HNOGA pseudocode |
|
3.2. Master Genetic Algorithm
3.2.1. Coding and Initial Population Generation
3.2.2. Function of Fitness
3.2.3. Selection Operator
3.2.4. Crossover Operator
3.2.5. Mutation Operator
3.3. Niche Operation
3.4. Micro Genetic Algorithm
4. Simulation Results
4.1. Experimental Data Setting
4.2. Simulation of Orthogonal Uniform Crossover Operator
4.3. Performance Simulation of a Mountain Climbing Operator Based on the Micro Genetic Algorithm
4.4. HNOGA Algorithm Performance Simulation Experiment
4.5. HNOGA Algorithm Priority Function Verification Simulation Experiment
5. Conclusions
Author Contributions
Funding
Institutional Review Board Statement
Informed Consent Statement
Data Availability Statement
Conflicts of Interest
References
- Wu, T.; Yin, X.; Zhang, L.; Ning, J. Measurement-Based Channel Characterization for 5G Downlink Based on Passive Sounding in Sub-6 GHz 5G Commercial Networks. IEEE Trans. Wirel. Commun. 2021, 20, 3225–3239. [Google Scholar] [CrossRef]
- Wang, K.; Xu, P.; Chen, C.-M.; Kumari, S.; Shojafar, M.; Alazab, M. Neural Architecture Search for Robust Networks in 6G-Enabled Massive IoT Domain. IEEE Internet Things J. 2021, 8, 5332–5339. [Google Scholar] [CrossRef]
- Zhang, X.; Wang, J.; Poor, H.V. Statistical Delay and Error-Rate Bounded QoS Provisioning for SWIPT Over CF M-MIMO 6G Mobile Wireless Networks Using FBC. IEEE J. Sel. Top. Signal Process. 2021, 15, 1272–1287. [Google Scholar] [CrossRef]
- Jang, H.S.; Jung, B.C.; Quek, T.Q.S.; Sung, D.K. Resource-Hopping-Based Grant-Free Multiple Access for 6G-Enabled Massive IoT Networks. IEEE Internet Things J. 2021, 8, 15349–15360. [Google Scholar] [CrossRef]
- Lin, Z.; An, K.; Niu, H.; Hu, Y.; Chatzinotas, S.; Zheng, G.; Wang, J. SLNR-based Secure Energy Efficient Beamforming in Multibeam Satellite Systems. IEEE Trans. Aerosp. Electron. Syst. 2022, 1–4. [Google Scholar] [CrossRef]
- Fan, K.; Feng, B.; Zhang, X.; Zhang, Q. Network Selection Based on Evolutionary Game and Deep Reinforcement Learning in Space-Air-Ground Integrated Network. IEEE Trans. Netw. Sci. Eng. 2022, 9, 1802–1812. [Google Scholar] [CrossRef]
- Zhang, P.; Wang, C.; Kumar, N.; Liu, L. Space-Air-Ground Integrated Multi-Domain Network Resource Orchestration Based on Virtual Network Architecture: A DRL Method. IEEE Trans. Intell. Transp. Syst. 2022, 23, 2798–2808. [Google Scholar] [CrossRef]
- Wang, Q.; Chen, X.; Jin, X.; Li, X.; Chen, D.; Qin, X. Enhancing Trustworthiness of Internet of Vehicles in Space–Air–Ground-Integrated Networks: Attestation Approach. IEEE Internet Things J. 2022, 9, 5992–6002. [Google Scholar] [CrossRef]
- Lin, Z.; Lin, M.; Wang, J.-B.; de Cola, T.; Wang, J. Joint Beamforming and Power Allocation for Satellite-Terrestrial Integrated Networks with Non-Orthogonal Multiple Access. IEEE J. Sel. Top. Signal Process. 2019, 13, 657–670. [Google Scholar] [CrossRef] [Green Version]
- Lin, Z.; Lin, M.; de Cola, T.; Wang, J.-B.; Zhu, W.-P.; Cheng, J. Supporting IoT with Rate-Splitting Multiple Access in Satellite and Aerial-Integrated Networks. IEEE Internet Things J. 2021, 8, 11123–11134. [Google Scholar] [CrossRef]
- Cao, B.; Zhang, J.; Liu, X.; Sun, Z.; Cao, W.; Nowak, R.M.; Lv, Z. Edge–Cloud Resource Scheduling in Space–Air–Ground-Integrated Networks for Internet of Vehicles. IEEE Internet Things J. 2022, 9, 5765–5772. [Google Scholar] [CrossRef]
- Liu, J.; Du, X.; Cui, J.; Pan, M.; Wei, D. Task-Oriented Intelligent Networking Architecture for the Space–Air–Ground–Aqua Integrated Network. IEEE Internet Things J. 2020, 7, 5345–5358. [Google Scholar] [CrossRef]
- Chen, J.; Wu, Q.; Xu, Y.; Qi, N.; Guan, X.; Zhang, Y.; Xue, Z. Joint Task Assignment and Spectrum Allocation in Heterogeneous UAV Communication Networks: A Coalition Formation Game-Theoretic Approach. IEEE Trans. Wirel. Commun. 2021, 20, 440–452. [Google Scholar] [CrossRef]
- Karimi, M.; Sadough, S.M.S.; Torabi, M. Optimal Cognitive Radio Spectrum Access with Joint Spectrum Sensing and Power Allocation. IEEE Wirel. Commun. Lett. 2020, 9, 8–11. [Google Scholar] [CrossRef]
- Sun, M.; Yuan, Y.; Ma, K.; Liu, P.; Li, X.; Luo, X. Spectrum Allocation and Computing Resources Optimization for Demand-Side Cooperative Communications in Smart Grid. IEEE Trans. Smart Grid 2022, 13, 1967–1975. [Google Scholar] [CrossRef]
- Zhang, X.; Jia, M.; Gu, X.; Guo, Q. Intelligent spectrum management based on radio map for cloud-based satellite and terrestrial spectrum shared networks. China Commun. 2021, 18, 108–118. [Google Scholar] [CrossRef]
- Naparstek, O.; Cohen, K. Deep Multi-User Reinforcement Learning for Distributed Dynamic Spectrum Access. IEEE Trans. Wirel. Commun. 2019, 18, 310–323. [Google Scholar] [CrossRef] [Green Version]
- Song, H.; Liu, L.; Ashdown, J.; Yi, Y. A Deep Reinforcement Learning Framework for Spectrum Management in Dynamic Spectrum Access. IEEE Internet Things J. 2021, 8, 11208–11218. [Google Scholar] [CrossRef]
- Kim, H. Wireless Communications Systems Design and Considerations. In Wireless Communications Systems Design; Wiley: Hoboken, NJ, USA, 2015; pp. 349–378. [Google Scholar] [CrossRef]
- Wen, J.; Yang, J.; Wang, T. Path Planning for Autonomous Underwater Vehicles Under the Influence of Ocean Currents Based on a Fusion Heuristic Algorithm. IEEE Trans. Veh. Technol. 2021, 70, 8529–8544. [Google Scholar] [CrossRef]
- Sun, M.; Wang, Y.; Xu, S.; Yang, H.; Zhang, K. Indoor Geomagnetic Positioning Using the Enhanced Genetic Algorithm-Based Extreme Learning Machine. IEEE Trans. Instrum. Meas. 2021, 70, 2508611. [Google Scholar] [CrossRef]
- Zhou, M.; Long, Y.; Zhang, W.; Pu, Q.; Wang, Y.; Nie, W.; He, W. Adaptive Genetic Algorithm-Aided Neural Network with Channel State Information Tensor Decomposition for Indoor Localization. IEEE Trans. Evol. Comput. 2021, 25, 913–927. [Google Scholar] [CrossRef]
- Zhou, R.; Poechmueller, P.; Wang, Y. An Analog Circuit Design and Optimization System with Rule-Guided Genetic Algorithm. IEEE Trans.-Comput.-Aided Des. Integr. Circuits Syst. 2022, 41, 5182–5192. [Google Scholar] [CrossRef]
- Huang, T.; Gong, Y.-J.; Kwong, S.; Wang, H.; Zhang, J. A Niching Memetic Algorithm for Multi-Solution Traveling Salesman Problem. IEEE Trans. Evol. Comput. 2020, 24, 508–522. [Google Scholar] [CrossRef] [Green Version]
- Wang, Z.J.; Zhan, Z.H.; Lin, Y.; Yu, W.J.; Wang, H.; Kwong, S.; Zhang, J. Automatic Niching Differential Evolution with Contour Prediction Approach for Multimodal Optimization Problems. IEEE Trans. Evol. Comput. 2020, 24, 114–128. [Google Scholar] [CrossRef]
- Mendoza, J.E.; Morales, D.A.; Lopez, R.A.; Lopez, E.A.; Vannier, J.-C.; Coello, C.A.C. Multiobjective Location of Automatic Voltage Regulators in a Radial Distribution Network Using a Micro Genetic Algorithm. IEEE Trans. Power Syst. 2007, 22, 404–412. [Google Scholar] [CrossRef]
- Chakravarty, S.; Mittra, R. Design of a frequency selective surface (FSS) with very low cross-polarization discrimination via the parallel micro-genetic algorithm (PMGA). IEEE Trans. Antennas Propag. 2003, 51, 1664–1668. [Google Scholar] [CrossRef]
- Kazarlis, S.A.; Papadakis, S.E.; Theocharis, J.B.; Petridis, V. A micro-genetic algorithms as generalized hill-climbing operators for GA optimization. IEEE Trans. Evol. Comput. 2001, 5, 204–217. [Google Scholar] [CrossRef]
- Xiong, J.; Gao, D.T.; Shen, Q.H.; Du, S.D. Comparation of crossover operators in genetic algorithm. J. Nanjing Univ. Nat. Sci. 2004, 40, 432–437. [Google Scholar] [CrossRef]
- Ouerfelli, H.; Dammak, A. The genetic algorithm with two point crossover to solve the resource-constrained project scheduling problems. In Proceedings of the 2013 5th International Conference on Modeling, Simulation and Applied Optimization (ICMSAO), Hammamet, Tunisia, 28–30 April 2013; pp. 1–4. [Google Scholar] [CrossRef]
- Ming, L.; Wang, Y.P.; Cheung, Y.M. A new schema theorem for uniform crossover based on ternary representation. In Proceedings of the 2004 Intelligent Sensors, Sensor Networks and Information Processing Conference, Melbourne, VIC, Australia, 14–17 December 2004; pp. 235–239. [Google Scholar] [CrossRef]
- He, Q.; Wang, L. A hybrid particle swarm optimization with a feasibility-based rule for constrained optimization. Appl. Math. Comput. 2007, 186, 1407–1422. [Google Scholar] [CrossRef]
- Yang, J.Q.; Yang, S.Y.; Ni, P.H. A Vector Tabu Search Algorithm with Enhanced Searching Ability for Pareto Solutions and Its Application to Multi-objective Optimizations. IEEE Trans. Magn. 2015, 52, 1–4. [Google Scholar] [CrossRef]
- Petrowski, A. A Clearing procedure as a niching method for genetic algorithms. In Proceedings of the IEEE International Conference on Evolutionary Computation, Nagoya, Japan, 20–22 May 1996; pp. 798–803. [Google Scholar] [CrossRef]
- Zhu, Z.P.; J. Chen, J.J.X.; Zhang, S.B. Spectrum Allocation Algorithm Based on Improved Ant Colony in Cognitive Radio Networks. In Proceedings of the 2016 IEEE International Conference on Internet of Things (iThings) and IEEE Green Computing and Communications (GreenCom) and IEEE Cyber, Physical and Social Computing (CPSCom) and IEEE Smart Data (SmartData), Chengdu, China, 15–18 December 2016; pp. 376–379. [Google Scholar] [CrossRef]






| Priority | Business Type | Receiving Sensitivity | Geographical Position | Inherent Frequency | Working Frequency | Working Bandwidth | Transmission Power |
|---|---|---|---|---|---|---|---|
| Device ID | Priority | Location (Height, Latitude, Longitude) | Sensitivity (dBm) | Pt (dBm) | Inherent Frequency (MHz) | Bandwidth (MHz) |
|---|---|---|---|---|---|---|
| 1 | 2 | −93 | 14 | 20 | ||
| 2 | 0 | −86 | 15 | 35 | ||
| 3 | 4 | −89 | 16 | 22 | ||
| 4 | 3 | −90 | 14 | 16 | ||
| 5 | 1 | −88 | 15 | 21 | ||
| 6 | 2 | −87 | 12 | 18 | ||
| 7 | 0 | −95 | 13 | 14 | ||
| 8 | 4 | −94 | 12 | 23 | ||
| 9 | 3 | −90 | 19 | 12 | ||
| 10 | 1 | −88 | 17 | 20 |
| Optimal Fitness | Worst Possible Fitness | Average of Fitness | Variance | |
|---|---|---|---|---|
| Single-point crossover | 268.865 | 265.71 | 267.398 | 0.382667 |
| Two-point crossover | 268.533 | 265.165 | 267.189 | 0.489417 |
| Uniform cross | 268.799 | 265.904 | 267.711 | 0.3326 |
| Orthogonal uniform crossing | 269.244 | 266.742 | 268.489 | 0.204459 |
| Optimal Fitness | Worst Possible Fitness | Average of Fitness | Variance | |
|---|---|---|---|---|
| SA | 269.169 | 265.953 | 267.635 | 0.419217 |
| TS | 268.991 | 266.11 | 267.696 | 0.354487 |
| MGA | 269.337 | 267.321 | 268.555 | 0.150796 |
| Optimal Fitness | Worst Possible Fitness | Average of Fitness | Variance | |
|---|---|---|---|---|
| SGA | 268.799 | 265.904 | 267.711 | 0.3326 |
| IACO | 268.698 | 266.015 | 267.743 | 0.313765 |
| NGAC | 268.622 | 266.127 | 267.786 | 0.275283 |
| HNOGA | 269.422 | 268.201 | 268.946 | 0.0733335 |
Publisher’s Note: MDPI stays neutral with regard to jurisdictional claims in published maps and institutional affiliations. |
© 2022 by the authors. Licensee MDPI, Basel, Switzerland. This article is an open access article distributed under the terms and conditions of the Creative Commons Attribution (CC BY) license (https://creativecommons.org/licenses/by/4.0/).
Share and Cite
Meng, Y.; Qi, P.; Lei, Q.; Zhang, Z.; Ren, J.; Zhou, X. Electromagnetic Spectrum Allocation Method for Multi-Service Irregular Frequency-Using Devices in the Space–Air–Ground Integrated Network. Sensors 2022, 22, 9227. https://doi.org/10.3390/s22239227
Meng Y, Qi P, Lei Q, Zhang Z, Ren J, Zhou X. Electromagnetic Spectrum Allocation Method for Multi-Service Irregular Frequency-Using Devices in the Space–Air–Ground Integrated Network. Sensors. 2022; 22(23):9227. https://doi.org/10.3390/s22239227
Chicago/Turabian StyleMeng, Yongchao, Peihan Qi, Qian Lei, Zhengyu Zhang, Jinyang Ren, and Xiaoyu Zhou. 2022. "Electromagnetic Spectrum Allocation Method for Multi-Service Irregular Frequency-Using Devices in the Space–Air–Ground Integrated Network" Sensors 22, no. 23: 9227. https://doi.org/10.3390/s22239227
APA StyleMeng, Y., Qi, P., Lei, Q., Zhang, Z., Ren, J., & Zhou, X. (2022). Electromagnetic Spectrum Allocation Method for Multi-Service Irregular Frequency-Using Devices in the Space–Air–Ground Integrated Network. Sensors, 22(23), 9227. https://doi.org/10.3390/s22239227

