A Composite DC–DC Converter Based on the Versatile Buck–Boost Topology for Electric Vehicle Applications
Abstract
:1. Introduction
- Battery system: Battery cells for EVs are usually connected in series to meet the voltage requirements of the power inverter. However, this connection exponentially increases the probability of failure of the battery pack [5]. In addition, the performance of the whole battery pack is limited by the weakest cell, which requires an oversizing of the power inverter and the electric motor to ensure peak power delivery at the lowest and the highest state of charge (SoC) of the battery pack [5,6]. Thus, a boost dc–dc converter optimises the battery size, avoiding oversizing the motor drive, which results in a cost reduction [4,7]. To increase the use of EVs, many countries have introduced fuel economy regulations. Historically, the average EV lithium-ion battery price dropped from USD 800/kWh in 2011 to roughly USD 300/kWh in 2016. The battery costs at pack level for an Audi e-tron is USD 157/kWh in 2019. Therefore, further cost reductions are predicted to be down to USD 76/kWh by 2030 [8,9].
- Power inverter: A power inverter directly connected to the battery system does not have the same performance at all modulation indices (), and it is more efficient and produces better waveforms at higher values. When the motor reaches the base speed, the motor phase voltage remains constant using an which produces an efficient operation of the inverter [10]. Nevertheless, for values below the base speed (urban driving), the phase voltage of the motor is increased proportionally to the speed, which produces an inverter operation in low-efficiency zones ( less than 1). Thus, a boost dc–dc converter is used to control the voltage at the input of the inverter according to the motor speed and optimize the efficiency of the inverter (high values of 1) in a wider range of operating speeds [10].
- Electric motor: The most-used traction motors in commercial EVs are the induction machine (IM) and the permanent magnet synchronous machine (PMSM) [11,12].All these machines in the EV applications have been designed to exhibit torque/power-speed characteristics, as shown in Figure 2 [11,13]. This figure shows that the motor operating zone with high efficiency at high speeds is achieved with high voltage on the dc bus. However, with this dc bus voltage, the motor would not be operating in an efficient area like the low speeds reached in the city. Thus, the motor dynamic is governed by the input voltage and current of the inverter. Still, if the inverter is directly connected to a battery, its input voltage will be variable and not controlled. Hence, with a dc–dc converter between the battery and the inverter, the dc voltage bus in the inverter input could be optimized based on the motor speed to maximize the electric motor efficiency [12,14]. The costs of electric motors depend on the nominal power; in general, the cost for a PSM is USD 10/kWh and for a IM is USD 8/kWh [9].
- It is the first time that the versatile buck–boost converter is used in an EV composite architecture. The proposed converter has many outstanding advantages, making it attractive to be integrated into a composite converter architecture, and its potential in EV applications has been demonstrated.
- A wide conversion ratio is achieved with very high performance in the whole operation range, ensuring an efficient regulation of the dc-bus.
- Fair efficiency comparison between the proposed versatile buck–boost converter and a classic buck–boost converter validated an improvement in all operating points of up to 6%.
- The system’s controllability is verified using challenging tests to reproduce battery voltage variations and load changes in agreement with the theoretical predictions.
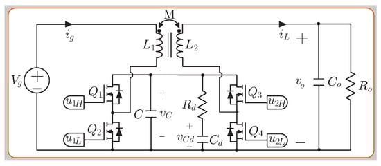
2. Analysis of Noninverting Buck–Boost Versatile Converter
| Algorithm 1: BBV converter design procedure |
| Input: , , , , T, and . |
| Output: M, C, and . |
| 1 Find from Equation (7). |
| 2 Find C from equation in Table 1. |
| 3 Compute M and from Equation (6). |
| 4 Find L form equation in Table 1. |
3. Control Design of the Composite Converter
3.1. Analysis of the Digital Inner Loop
3.2. Analysis of the Digital Outer Loop
4. Simulation and Experimental Results
4.1. Validation of Frequency Response
4.2. Hardware in the Loop (HIL) Validation
4.3. BBV in Composite Converter
4.4. Efficiency Results Comparison
5. Conclusions
Author Contributions
Funding
Institutional Review Board Statement
Informed Consent Statement
Data Availability Statement
Conflicts of Interest
References
- Yong, J.Y.; Ramachandaramurthy, V.K.; Tan, K.M.; Mithulananthan, N. A review on the state-of-the-art technologies of electric vehicle, its impacts and prospects. Renew. Sustain. Energy Rev. 2015, 49, 365–385. [Google Scholar] [CrossRef]
- Shi, X.; Pan, J.; Wang, H.; Cai, H. Battery electric vehicles: What is the minimum range required? Energy 2019, 166, 352–358. [Google Scholar] [CrossRef]
- Yildiz, A.; Özel, M.A. A comparative study of energy consumption and recovery of autonomous fuel-cell hydrogen–electric vehicles using different powertrains based on regenerative braking and electronic stability control system. Appl. Sci. 2021, 11, 2515. [Google Scholar] [CrossRef]
- Chen, H.; Kim, H.; Erickson, R.; Maksimovic, D. Electrified Automotive Powertrain Architecture Using Composite DC–DC Converters. IEEE Trans. Power Electron. 2017, 32, 98–116. [Google Scholar] [CrossRef]
- Rothgang, S.; Baumhöfer, T.; van Hoek, H.; Lange, T.; Doncker, R.W.D.; Sauer, D.U. Modular battery design for reliable, flexible and multi-technology energy storage systems. Appl. Energy 2015, 137, 931–937. [Google Scholar] [CrossRef]
- Sewergin, A.; Wienhausen, A.H.; Oberdieck, K.; Doncker, R.W.D. Modular bidirectional full-SiC dc–dc converter for automotive applications. In Proceedings of the 2017 IEEE 12th International Conference on Power Electronics and Drive Systems (PEDS), Honolulu, HI, USA, 12–15 December 2017; pp. 277–281. [Google Scholar] [CrossRef]
- Lai, J.; Nelson, D.J. Energy Management Power Converters in Hybrid Electric and Fuel Cell Vehicles. Proc. IEEE 2007, 95, 766–777. [Google Scholar] [CrossRef]
- Wolfram, P.; Lutsey, N. Electric Vehicles: Literature Review of Technology Costs and Carbon Emissions; The International Council on Clean Transportation: Washington, DC, USA, 2016; pp. 1–23. [Google Scholar]
- König, A.; Nicoletti, L.; Schröder, D.; Wolff, S.; Waclaw, A.; Lienkamp, M. An overview of parameter and cost for battery electric vehicles. World Electr. Veh. J. 2021, 12, 21. [Google Scholar] [CrossRef]
- Estima, J.O.; Cardoso, A.J.M. Efficiency Analysis of Drive Train Topologies Applied to Electric/Hybrid Vehicles. IEEE Trans. Veh. Technol. 2012, 61, 1021–1031. [Google Scholar] [CrossRef]
- Zhu, Z.Q.; Howe, D. Electrical Machines and Drives for Electric, Hybrid, and Fuel Cell Vehicles. Proc. IEEE 2007, 95, 746–765. [Google Scholar] [CrossRef]
- Yang, Z.; Shang, F.; Brown, I.P.; Krishnamurthy, M. Comparative Study of Interior Permanent Magnet, Induction, and Switched Reluctance Motor Drives for EV and HEV Applications. IEEE Trans. Transp. Electrif. 2015, 1, 245–254. [Google Scholar] [CrossRef]
- Higuchi, N.; Shimada, H. Efficiency enhancement of a new two-motor hybrid system. In Proceedings of the 2013 World Electric Vehicle Symposium and Exhibition (EVS27), Barcelona, Spain, 17–20 November 2013; pp. 1–11. [Google Scholar]
- Abdallh, A.A.; Witters, M. Optimal Control and Design of Hybrid Electric Vehicles Including Bi-Directional dc–dc Converters. In Proceedings of the 2017 IEEE Vehicle Power and Propulsion Conference (VPPC), Belfort, France, 11–14 December 2017; pp. 1–5. [Google Scholar]
- Chen, H. Advanced Electrified Automotive Powertrain with Composite dc–dc Converter. Ph.D. Thesis, University of Colorado Boulder, Boulder, CO, USA, 2016. [Google Scholar]
- Chen, H.; Sabi, K.; Kim, H.; Harada, T.; Erickson, R.; Maksimovic, D. A 98.7% Efficient Composite Converter Architecture With Application-Tailored Efficiency Characteristic. IEEE Trans. Power Electron. 2016, 31, 101–110. [Google Scholar] [CrossRef]
- Kim, H.; Chen, H.; Maksimovic, D.; Erickson, R. Design of a high efficiency 30 kW boost composite converter. In Proceedings of the 2015 IEEE Energy Conversion Congress and Exposition (ECCE), Montreal, QC, Canada, 20–24 September 2015; pp. 4243–4250. [Google Scholar]
- Ito, Y.; Tsuruta, Y.; Bando, M.; Kawamura, A. Bilateral SAZZ chopper circuit for HEV. In Proceedings of the 2006 37th IEEE Power Electronics Specialists Conference, Jeju, Korea, 18–22 June 2006; pp. 1–6. [Google Scholar]
- Tsuruta, Y.; Ito, Y.; Kawamura, A. Snubber-Assisted Zero-Voltage and Zero-Current Transition Bilateral Buck and Boost Chopper for EV Drive Application and Test Evaluation at 25 kW. IEEE Trans. Ind. Electron. 2009, 56, 4–11. [Google Scholar] [CrossRef]
- Pavlovsky, M.; Tsuruta, Y.; Kawamura, A. Bi-directional buck/boost dc–dc converter with ultra high efficiency based on improved SAZZ topology. In Proceedings of the 2009 IEEE Energy Conversion Congress and Exposition, San Jose, CA, USA, 20–24 September 2009; pp. 1783–1790. [Google Scholar]
- Tsuruta, Y.; Kawamura, A. Verification of efficient operation for high power DC chopper. In Proceedings of the 8th International Conference on Power Electronics—ECCE Asia, Jeju, Korea, 30 May–3 June 2011; pp. 1286–1293. [Google Scholar]
- Hirakawa, M.; Nagano, M.; Watanabe, Y.; Andoh, K.; Nakatomi, S.; Hashino, S. High power density DC/DC converter using the close-coupled inductors. In Proceedings of the 2009 IEEE Energy Conversion Congress and Exposition, San Jose, CA, USA, 20–24 September 2009; pp. 1760–1767. [Google Scholar]
- Kawashima, T.; Funabiki, S.; Yamamoto, M. Recovery-less boost converter for Electric Vehicle. In Proceedings of the 2009 13th European Conference on Power Electronics and Applications, Barcelona, Spain, 8–10 September 2009; pp. 1–10. [Google Scholar]
- Meynard, T.A.; Foch, H. Multi-level conversion: High voltage choppers and voltage-source inverters. In Proceedings of the PESC’92 Record. 23rd Annual IEEE Power Electronics Specialists Conference, Toledo, Spain, 29 June–3 July 1992; Volume 1, pp. 397–403. [Google Scholar]
- Flores-Bahamonde, F.; Renaudineau, H.; Llor, A.M.; Chub, A.; Kouro, S. The DC Transformer Power Electronic Building Block: Powering Next-Generation Converter Design. IEEE Ind. Elect. Mag. 2022, 2–16. [Google Scholar] [CrossRef]
- Restrepo, C.; Calvente, J.; Cid-Pastor, A.; Aroudi, A.E.; Giral, R. A Noninverting Buck–Boost DC–DC Switching Converter With High Efficiency and Wide Bandwidth. IEEE Trans. Power Electron. 2011, 26, 2490–2503. [Google Scholar] [CrossRef]
- Restrepo, C.; Calvente, J.; Romero, A.; Vidal-Idiarte, E.; Giral, R. Current-Mode Control of a Coupled-Inductor Buck–Boost DC–DC Switching Converter. IEEE Trans. Power Electron. 2012, 27, 2536–2549. [Google Scholar] [CrossRef]
- González-Castaño, C.; Restrepo, C.; Giral, R.; García-Amoros, J.; Vidal-Idiarte, E.; Calvente, J. Coupled inductors design of the bidirectional non-inverting buck–boost converter for high-voltage applications. IET Power Electron. 2020, 13, 3188–3198. [Google Scholar] [CrossRef]
- González-Castaño, C.; Restrepo, C.; Kouro, S.; Vidal-Idiarte, E.; Calvente, J. A Bidirectional Versatile Buck–Boost Converter Driver for Electric Vehicle Applications. Sensors 2021, 21, 5712. [Google Scholar] [CrossRef] [PubMed]
- Song, Q.; Wang, L.; Chen, J. A Decentralized Energy Management Strategy for a Fuel Cell–Battery Hybrid Electric Vehicle Based on Composite Control. IEEE Trans. Ind. Electron. 2021, 68, 5486–5496. [Google Scholar] [CrossRef]
- Mishra, P.; Pradhan, A.K.; Bajpai, P. Adaptive Distance Relaying for Distribution Lines Connecting Inverter-Interfaced Solar PV Plant. IEEE Trans. Ind. Electron. 2021, 68, 2300–2309. [Google Scholar] [CrossRef]
- Khalghani, M.R.; Solanki, J.; Solanki, S.K.; Khooban, M.H.; Sargolzaei, A. Resilient Frequency Control Design for Microgrids Under False Data Injection. IEEE Trans. Ind. Electron. 2021, 68, 2151–2162. [Google Scholar] [CrossRef]
- Xu, Y.; Nian, H.; Chen, L. Small-Signal Modeling and Analysis of DC-Link Dynamics in Type-IV Wind Turbine System. IEEE Trans. Ind. Electron. 2021, 68, 1423–1433. [Google Scholar] [CrossRef]
- He, H.; Quan, S.; Sun, F.; Wang, Y. Model Predictive Control With Lifetime Constraints Based Energy Management Strategy for Proton Exchange Membrane Fuel Cell Hybrid Power Systems. IEEE Trans. Ind. Electron. 2020, 67, 9012–9023. [Google Scholar] [CrossRef]
- Estrada, L.; Vazquez, N.; Vaquero, J.; Hernandez, C.; Arau, J.; Huerta, H. Finite Control Set–Model Predictive Control Based On Sliding Mode For Bidirectional Power Inverter. IEEE Trans. Energy Convers. 2021, 36, 2814–2824. [Google Scholar] [CrossRef]
- Hosseinzadehtaher, M.; Khan, A.; Easley, M.; Shadmand, M.B.; Fajri, P. Self-healing Predictive Control of Battery System in Naval Power System with Pulsed Power Loads. IEEE Trans. Energy Convers. 2020, 36, 1056–1069. [Google Scholar] [CrossRef]
- Zhu, X.; Meng, F.; Xie, Z.; Yue, Y. An inertia and damping control method of DC–DC converter in DC microgrids. IEEE Trans. Energy Convers. 2019, 35, 799–807. [Google Scholar] [CrossRef]
- Vidal-Idiarte, E.; Marcos-Pastor, A.; Garcia, G.; Cid-Pastor, A.; Martinez-Salamero, L. Discrete-time sliding-mode-based digital pulse width modulation control of a boost converter. IET Power Electron. 2015, 8, 708–714. [Google Scholar] [CrossRef]
- El Aroudi, A.; Martínez-Treviño, B.A.; Vidal-Idiarte, E.; Cid-Pastor, A. Fixed switching frequency digital sliding-mode control of dc–dc power supplies loaded by constant power loads with inrush current limitation capability. Energies 2019, 12, 1055. [Google Scholar] [CrossRef] [Green Version]
- Abdel-Rahman, S. Resonant LLC Converter: Operation and Design; Infineon Technologies North America (IFNA) Corp.: Milpitas CA, USA, 2012. [Google Scholar]
- González-Castaño, C.; Restrepo, C.; Sanz, F.; Chub, A.; Giral, R. DC Voltage Sensorless Predictive Control of a High-Efficiency PFC Single-Phase Rectifier Based on the Versatile buck–boost Converter. Sensors 2021, 21, 5107. [Google Scholar] [CrossRef]




















| Peak to Peak Ripple | Buck Mode | Boost Mode |
|---|---|---|
| Mode | m1 | −m2 |
|---|---|---|
| Buck | ||
| Boost |
| Parameter | Value or Type |
|---|---|
| Input voltage | 200–400 V |
| Output voltage | 100–400 V |
| Rated Power | 3.2 kW |
| Switching frequency | 100 kHz |
| Output capacitor | 6x R75PW44704030J, 28 μF, 630 V |
| Damping capacitor | MKP1848S62070JP2F, 20 μF, 700 V |
| Intermediate capacitor C | 4x R76PN33304030J, 1.32 μF, 630 V |
| Coupled inductor | M = 135 μH and L = 270 μH, |
| Core: 77,908 Magnetics, | |
| Number turns: 80, | |
| Wire size: 18 AWG. | |
| Damping resistance | 2x BPR10100J in parallel, 5 Ω, |
| 10 W, 500 V | |
| MOSFET Driver | UCC27714D |
| Power semiconductors | SCT2450KEC |
| Operation Mode | Simulated | Experimental | ||
|---|---|---|---|---|
| CF | PM | CF | PM | |
| [kHz] | [deg] | [kHz] | [deg] | |
| boost | 1.99 | 63.79 | 2.03 | 79.4 |
| buck | 1.99 | 66.52 | 1.94 | 71.2 |
| Module and General Architecture | Parameter | Value |
|---|---|---|
| DCX | Max. Input voltage [V] | 400 |
| Max. Output voltage [V] | 800 | |
| Max. Output Current [A] | 4 | |
| Max. Input Current [A] | 8 | |
| Power rating [kW] | 3.2 | |
| BBV | Max. Input voltage [V] | 200 |
| Max. Output voltage [V] | 400 | |
| Max. Output Current [A] | 8 | |
| Max. Input Current [A] | 16 | |
| Power rating [kW] | 3.2 | |
| Composite converter | Max. Input voltage [V] | 400 |
| Max. Output voltage [V] | 1100 | |
| Max. Output Current [A] | 4 | |
| Max. Input Current [A] | 20 | |
| Power rating [kW] | 4.4 |
Publisher’s Note: MDPI stays neutral with regard to jurisdictional claims in published maps and institutional affiliations. |
© 2022 by the authors. Licensee MDPI, Basel, Switzerland. This article is an open access article distributed under the terms and conditions of the Creative Commons Attribution (CC BY) license (https://creativecommons.org/licenses/by/4.0/).
Share and Cite
González-Castaño, C.; Restrepo, C.; Flores-Bahamonde, F.; Rodriguez, J. A Composite DC–DC Converter Based on the Versatile Buck–Boost Topology for Electric Vehicle Applications. Sensors 2022, 22, 5409. https://doi.org/10.3390/s22145409
González-Castaño C, Restrepo C, Flores-Bahamonde F, Rodriguez J. A Composite DC–DC Converter Based on the Versatile Buck–Boost Topology for Electric Vehicle Applications. Sensors. 2022; 22(14):5409. https://doi.org/10.3390/s22145409
Chicago/Turabian StyleGonzález-Castaño, Catalina, Carlos Restrepo, Freddy Flores-Bahamonde, and Jose Rodriguez. 2022. "A Composite DC–DC Converter Based on the Versatile Buck–Boost Topology for Electric Vehicle Applications" Sensors 22, no. 14: 5409. https://doi.org/10.3390/s22145409
APA StyleGonzález-Castaño, C., Restrepo, C., Flores-Bahamonde, F., & Rodriguez, J. (2022). A Composite DC–DC Converter Based on the Versatile Buck–Boost Topology for Electric Vehicle Applications. Sensors, 22(14), 5409. https://doi.org/10.3390/s22145409
