An Approach for In Situ Rapid Detection of Deep-Sea Aromatic Amino Acids Using Laser-Induced Fluorescence
Abstract
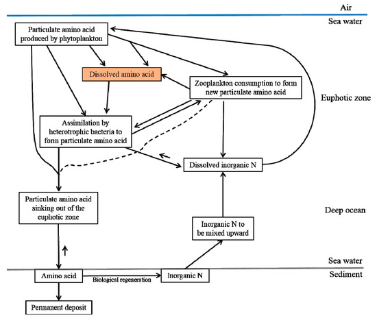
1. Introduction
2. Material and Methods
2.1. Instrument Design
2.2. Quantifying Aromatic Amino Acids with Fluorescence
3. Results
3.1. Different Aromatic Amino Acids Can Be Distinguished
3.2. Linear Relationship between Amino Acid Concentrations and Fluorescence Intensity
4. Discussions
4.1. The Equipment Can Execute Different Types of In Situ Observations
4.2. Detection Limit of the Instrument Can Satisfy Most Natural Water
4.3. The Equipment Is More Suitable for Working in the Deep Sea
4.4. Fluorescence Quenching of Tryptophan and Tyrosine at High Concentrations
5. Conclusions
Author Contributions
Funding
Conflicts of Interest
Abbreviations
| 1 | UV | Ultraviolet |
| 2 | LIF | Laser-induced fluorescence |
| 3 | THAAs | Total hydrolyzed amino acids |
| 4 | DON | Dissolved organic nitrogen |
| 5 | POM | Particulate organic matter |
| 6 | DOM | Dissolved organic matter |
| 7 | SOM | Sedimentary organic matter |
| 8 | DFAAs | Dissolved free amino acids |
| 9 | D/L | Ratio of D-enantiomers to L-enantiomers |
| 10 | HPLC | High performance liquid chromatography |
| 11 | GC | Gas chromatography |
| 12 | DAA | Dissolved amino acids |
| 13 | IEC | Ion exchange chromatography |
| 14 | VIS | Visible spectrophotometer |
| 15 | MS | Mass spectrometer |
| 16 | CE | Capillary electrophoresis |
| 17 | LC | Liquid chromatography |
| 18 | ELSD | Evaporative light scattering detector |
| 19 | IPAD | Integrated pulsed amperometric detection |
| 20 | LD-pumped | Laser diode pumped |
Appendix A

Appendix B
| Classification | Name | Advantages | Disadvantages | In Situ Detection |
|---|---|---|---|---|
| Indirect analysis (derivative method) | IEC | Post-column ninhydrin-derived IEC can simultaneously detect primary and secondary amino acids, and is suitable for the analysis and detection of amino acids in complex samples. | The conditions for the derivatization reaction are demanding, and a heating derivative device is required; the analysis process is long, the detection cost is high, and it will cause serious glycine contamination. | No in situ detection |
| UV–VIS | In visible light detection, the sensitivity of the ninhydrin-derived and DABSYL-Cl color reaction is high, the stability of the derivative is good, and the latter is simpler and more efficient [49]. In UV detection, the OPA derivatization agent itself does not interfere with separation and detection, the derivatization operation is simple, and the sensitivity and repeatability are good [50]. | Although there are many types of derivatizing agents, none of the derivatizing agents are fully suitable for the analysis of all amino acids [51]. It is necessary to select different derivatizing agents for the types of amino acids to be tested; only the total amount of one or a class of amino acids can be determined, and the separation and analysis of amino acids cannot be performed [52]. | ||
| GC | High performance, good selectivity, high sensitivity, and simple operation. | Derivative conditions are harsh: unstable and non-volatile materials cannot be separated, and because of the characteristics of different amino acids (such as the rate of derivatization or the different derivatization reagents), the determination of all of the amino acids cannot be performed using the same column. In addition, the sample needs to be desalted, and the operation of the experiment is cumbersome and can cause pollution [53]. | ||
| GC–MS | More efficient than GC. | |||
| RP-HPLC | Pre-column derivation overcomes the disadvantages of post-column derivation operations, and has a high sensitivity, fast analysis, and diverse reagents. | Different derivatizing reagents have their own shortcomings [32], and often problems such as unstable derivatives, cumbersome reaction conditions, and long operating times are not conducive to the rapid analysis of amino acids [30]. The derivative process cannot be replaced by an instrument, it must be done manually, and the cost of detection is high [54]. | ||
| CE | High separation efficiency, faster analysis, no gradient elution, wide range of applications, small sample size, simple instrument, and low cost [55]. | Still need to use chemical derivation technology, is time-consuming and laborious, and has a reduced accuracy. | ||
| LC–MS | High sensitivity and selectivity, able to provide sufficient sample structure information, no complicated pre-processing or derivatization of the sample, high detection efficiency, and good anti-interference performance. | Instruments are expensive and costly to test. | ||
| Direct analysis | LC–ELSD | The response of ELSD does not depend on the optical properties of the sample. It can directly detect the properties of the material without UV absorption or fluorescence functional groups, and is not affected by its functional groups. Any sample with a lower volatility than the mobile phase can be detected [52], no derivative is required, there are a wide range of applications, and it is suitable for the rapid determination of amino acids. | Low detection sensitivity, high detection limit, and cannot solve the problem of detection of trace amino acids well. | |
| IPAD | No cumbersome sample preparation steps, you can directly measure the sample by diluting it to the appropriate concentration, and it has a high accuracy and sensitivity. | High requirements for experimental operations (instruments and experimenters) [56]. | ||
| LIF | Each substance has a corresponding “fingerprint” fluorescence spectrum. A wide range of detectability, a low detection limit, no complicated derivative process, no damage to the sample, it is portable and efficient, has an ultra-high sensitivity [57], and has in situ monitoring. | In situ detection technology is still immature, it has fluorescence absorption and quenching, the detection accuracy is limited by the instrument signal-to-noise ratio, etc. | In situ detection |
References
- Bao, H.; Dai, X. Progress in Determination Methods of Amino Acid. Chem. Reag. 2013, 35, 577–584. [Google Scholar] [CrossRef]
- Degens, E.T.; Mopper, K. Factors Controlling the Distribution and Early Diagenesis of Organic Material in Marine Sediments. Chem. Oceanogr. 1976, 6, 59–113. [Google Scholar] [CrossRef]
- Laane, R.W.P.M. Seasonal Distribution of Dissolved and Particulate Amino Acids in the Ems-Dollart Estuary. Oceanol. Acta 1983, 6, 105–110. [Google Scholar] [CrossRef]
- Gardner, W.S.; Stephens, J.A. Stability and composition of terrestrially derived dissolved organic nitrogen in continental shelf surface waters. Mar. Chem. 1978, 6, 335–342. [Google Scholar] [CrossRef]
- Fernandes, L. Origin and biochemical cycling of particulate nitrogen in the Mandovi estuary. Estuar. Coast. Shelf Sci. 2011, 94, 291–298. [Google Scholar] [CrossRef]
- Xia, Q.; Yang, G.; Gao, X.; Chen, Y. Distribution and composition of dissolved amino acids in surface water of northern South China Sea. Mar. Environ. Sci. 2011, 30. [Google Scholar] [CrossRef]
- Chen, Y.; Ji, C.; Yang, G. Review of study on amino acids as indicators of the degradation of marine organic matter. Mar. Environ. Sci. 2018, 37. [Google Scholar] [CrossRef]
- Venugopalan, I.; Degens, E.T. Seasonality in the fluxes of sugars, amino acids, and amino sugars to the deep oeean: Panama Basin. Deep Sea Res. 1984, 91, 1071–1083. [Google Scholar] [CrossRef]
- He, B.; Dai, M.; Zhai, W.; Wang, L. Distribution, degradation and dynamics of dissolved organic carbon and its major compound classes in the Pearl River estuary, China. Mar. Chem. 2010, 119, 52–64. [Google Scholar] [CrossRef]
- Bourgoin, L.-H.; Tremblay, L. Bacterial reworking of terrigenous and marine organic matter in estuarine water columns and sediments. Geochim. Cosmochim. Acta 2010, 74, 5593–5609. [Google Scholar] [CrossRef]
- McMahon, R.M. Advances in Amino Acid Analysis for Marine Related Matrices and Its Application to Coastal Shelf Settings in the Canadian Arctic. Master’s Thesis, Old Dominion University, Norfolk, VA, USA, 2018. [Google Scholar]
- Zhang, Y.; Dijk, M.A.V.; Liu, M. The contribution of phytoplankton degradation to chromophoric dissolved organic matter (CDOM) in eutrophic shallow lakes: Field and experimental evidence. Water Res. 2009, 43, 4685–4697. [Google Scholar] [CrossRef] [PubMed]
- Yao, X.; Zhang, Y.; Zhu, G. Resolving the variability of CDOM fluorescence to differentiate the sources and fate of DOM in Lake Taihu and its tributaries. Chemosphere 2011, 82, 145–155. [Google Scholar] [CrossRef] [PubMed]
- Dauwe, B.; Middelburg, J.J. Amino acids and hexosamines as indicators of organic matter degradation state in North Sea sediments. Limnol. Oceanogr. 1998, 43, 782–798. [Google Scholar] [CrossRef]
- Amon, R.M.W.; Fitznar, H.-P. Linkages among the bioreactivity, chemical composition, and diagenetic state of marine dissolved organic matter. Limnol. Oceanogr. 2001, 46, 287–297. [Google Scholar] [CrossRef]
- Fuhrman, J.A.; Bell, T. Biological considerations in the measurement of dissolved free amino acids in seawater and implications for chemical and microbiological studies. Mar. Ecol. Prog. Ser. 1985, 25, 13–21. [Google Scholar] [CrossRef]
- Yao, X.; Zhu, G.; Gao, G. Spatial distribution of dissloved amino acids in Lake Taihu. Acta Ecol. Sin. 2013, 33, 5802–5807. [Google Scholar] [CrossRef]
- Krasner, S.W.; Croué, J.-P.; BuffleE, J. Three approaches for characterizing NOM. Am. Water Work. Assoc. 1996, 88, 66–79. [Google Scholar] [CrossRef]
- Meon, B.; Kirchman, D.L. Dynamics and molecular composition of dissolved organic material during experimental phytoplankton blooms. Mar. Chem. 2001, 75, 185–199. [Google Scholar] [CrossRef]
- Horiuchi, T.; Takano, Y.; Ishibashi, J.-I. Amino acids in water samples from deep sea hydrothermal vents at Suiyo Seamount, Izu-Bonin Arc, Pacific Ocean. Org. Geochem. 2004, 35, 1121–1128. [Google Scholar] [CrossRef]
- Pan, Y.L. Detection and characterization of biological and other organic-carbon aerosol particles in atmosphere using fluorescence. J. Quant. Spectrosc. Radiat. Transf. 2015, 150, 12–35. [Google Scholar] [CrossRef]
- Alimova, A.; Katz, A.; Rosen, R. Native Fluorescence and Excitation Spectroscopic Changes in Bacillus subtilis and Staphylococcus aureus Bacteria Subjected to Conditions of Starvation. Appl. Opt. 2003, 42, 4080–4087. [Google Scholar] [CrossRef] [PubMed]
- Katz, A.; Savage, H.E.; Schantz, S.P.; McCormick, S.A.; Alfano, R.R. Noninvasive Native Fluorescence Imaging of Head and Neck Tumors. Technol. Cancer Res. Treat. 2002, 1, 9–15. [Google Scholar] [CrossRef] [PubMed]
- Liang, X.; Qu, W.; Ren, H.; Fu, Z. Laser-Induced Fluorescence Detection Technology. Laser Optoelectron. Prog. 2008, 45, 65–72. [Google Scholar] [CrossRef]
- Cowie, L.G.; Hedges, I.J. Sources and Reactivities of Anino Acids in A Coastal Marine Environment. Limnol. Oceanogr. 1992, 37, 703–724. [Google Scholar] [CrossRef]
- Mopper, K. Determination of amino acids in sea water—Recent chromatographic developments and future directions. Sci. Total Environ. 1986, 49, 115–131. [Google Scholar] [CrossRef]
- Zhu, R. Amino Acids in the Ocean. Mar. Sci. Bull. 1978, 2, 3–19. [Google Scholar]
- Gómez-Ariza, J.L.; Villegas-Portero, M.J.; Bernal-Daza, V. Characterization and analysis of amino acids in orange juice by HPLC–MS/MS for authenticity assessment. Anal. Chim. Acta 2005, 540, 221–230. [Google Scholar] [CrossRef]
- Kong, W.; An, H.; Zhang, J. Development of a high-performance liquid chromatography with tandem mass spectrometry method for identifying common adulterant content in saffron (Crocus sativus L.). J. Pharm. Pharmacol. 2019. [Google Scholar] [CrossRef]
- Wang, Y.; Shen, K.; Li, P. Simultaneous Determination of 20 Underivatized Amino Acids by High Performance Liquid Chromatographyevaporative Light-scattering Detection. Chin. J. Chromatogr. 2011, 29, 908–911. [Google Scholar] [CrossRef]
- Williams, P.J.L.B.; Berman, T.; HolmHansen, O. Amino acid uptake and respiration by marine heterotrophs. Mar. Biol. 1976, 35, 41–47. [Google Scholar] [CrossRef]
- Armenta, J.M.; Cortes, D.F.; Pisciotta, J.M. A sensitive and rapid method for amino acid quantitation in malaria biological samples using AccQ•Tag UPLC-ESI-MS/MS with multiple reaction monitoring. Anal. Chem. 2010, 82, 548–558. [Google Scholar] [CrossRef] [PubMed]
- Wortberg, M.; Kurz, J. An alytics 4.0: Online wastewater monitoring by GC and HPLC. Anal. Bioanal. Chem. 2019. [Google Scholar] [CrossRef] [PubMed]
- Fuhrmann, D.; Benzler, T.; Fernando, S.; Endres, T. Self-quenching in toluene LIF. Proc. Combust. Inst. 2017, 36, 4505–4514. [Google Scholar] [CrossRef]
- Miquel, M.-C.; Gabriel, O.-C. Optical Sensors and Methods for Underwater 3D Reconstruction. Sensors 2015, 15, 31525–31557. [Google Scholar] [CrossRef]
- Li, L.; Li, Z.; He, Y. Progress of search on all solid -state ultraviolet laser. Laser J. 2005, 26. [Google Scholar] [CrossRef]
- Nevin, A.; Cather, S.; Anglos, D. Laser-Induced Fluorescence Analysis of Protein-Based Binding Media. In Lasers in the Conservation of Artworks; Nimmrichter, J., Kautek, W., Schreiner, M., Eds.; Springer: Berlin, Germany, 2007. [Google Scholar] [CrossRef]
- Chen, R.F.; Bada, J.L. The fluorescence of dissolved organic matter in seawater. Mar. Chem. 1992, 37, 191–221. [Google Scholar] [CrossRef]
- Ladhokin, A. Encyclopedia of Analytical Chemistry; Meyers, R., Ed.; John Wiley & Sons: New York, NY, USA, 2006. [Google Scholar] [CrossRef]
- Seaver, M.; Eversole, J.D.; Hardgrove, J.J.; Cary, W.K. Size and fluorescence measurements for field detection of biological aerosols. Aerosol Sci. Technol. 1999, 30, 174–185. [Google Scholar] [CrossRef]
- Sanders, S.E.; Willis, O.R.; Nahler, N.H. Absolute absorption and fluorescence measurements over a dynamic range of 10$^6$ with cavity-enhanced laser-induced fluorescence. J. Chem. Phys. 2013, 149. [Google Scholar] [CrossRef]
- Smith, H.D.; Duncan, A.G.; Neary, P.L. In Situ Microbial Detection in Mojave Desert Soil Using Native Fluorescence. Astrobiology 2012, 12, 247–257. [Google Scholar] [CrossRef]
- Cantor, C.; Schimmel, P. Part I: The Conformation of Biological Macromolecules. In Biophysical Chemistry; W. H. Freeman&Company: San Francisco, CA, USA, 1980. [Google Scholar] [CrossRef]
- Chau, Y.K.; Riley, J.P. The determination of amino-acids in sea water. Deep Sea Res. Oceanogr. Abstr. 1966, 13, 1115–1124. [Google Scholar] [CrossRef]
- Liu, L.; Yang, G.; Chen, Y. Distribution and composition of dissolved amino acids in seawater of the East China Sea during autumn. Mar. Environ. Sci. 2013, 32, 32–39. [Google Scholar]
- Xiang, R. Study of Tyrosine Online Fluorescence Spectrum under High Pressure. Master’s Thesis, Zhejiang University of Technology, Hangzhou, China, 2011. [Google Scholar]
- Zhao, N.; Liu, W.; Zhang, Y.; Cui, Z. An Analysis of Quenching Characteristics of DOM in Water by Laser Induced Fluorescence. Spectrosc. Spectr. Anal. 2006, 26, 1499–1502. [Google Scholar] [CrossRef]
- Lee, C.; Cronin, C. The vertical flux of particulate organic nitrogen in the sea: Decomposition of amino acids in the Peru upwelling area and the equatorial Atlantic. J. Mar. Res. 1982, 40, 227–251. [Google Scholar]
- Fu, L.; Ni, D.; Zhang, S. Amino Acid High Performance Liquid Chromatography. J. Zhong Kai Agrotech. Coll. 1994, 7, 76–82. [Google Scholar]
- Dai, H.; Zhang, Z.; Zhang, X. Determination Methods of Amino Acids Analysis. Leather Sci. Eng. 2004, 14, 39–43. [Google Scholar] [CrossRef]
- Zhu, S.; Zhao, S. High Performance Liquid Chromatography Analysis of Amino Acids. Chin. J. Chromatogr. 1994, 12, 20–24. [Google Scholar]
- Lin, T.; Zhao, M.; Wang, Y.; Li, X.; Song, Z.; Wang, H.; Zheng, D. Research Progress on the Detection Technology of Amino Acids. J. Anhui Agric. 2015, 43, 16–19. [Google Scholar] [CrossRef]
- Herbert, P.; Barros, P.; Ratola, N.; Alves, A. HPLC Determination of Amino Acids in Musts and Port Wine using OPA/FMOC Derivatives. J. Food Sci. 2010, 65, 1130–1133. [Google Scholar] [CrossRef]
- Pan, W.; Guo, G.; Su, D.; Rao, Q.; Jie, X. The Comparison of Methods of Determinating Amino Acids by RP-HPLC and IEC. Mod. Sci. Instrum. 2004, 3, 25–28. [Google Scholar] [CrossRef]
- Kaspar, H.; Dettme, K.; Gronwald, W. Automated GC–MS Analysis of Free Amino Acids in Biological Fluids. J. Chromatogr. B Anal. Technol. Biomed. Life Sci. 2008, 870, 222–232. [Google Scholar] [CrossRef]
- Gu, Y.; Tao, B.; Qian, Z. Laser Induced Fluorescence and Its Application. Laser Optoelectron. Prog. 1996, 33, 22–24. [Google Scholar] [CrossRef]
- Zare, R.N. My life with LIF: A personal account of developing laser-induced fluorescence. Ann. Rev. Anal. Chem. 2012, 5, 1–14. [Google Scholar] [CrossRef] [PubMed]








© 2020 by the authors. Licensee MDPI, Basel, Switzerland. This article is an open access article distributed under the terms and conditions of the Creative Commons Attribution (CC BY) license (http://creativecommons.org/licenses/by/4.0/).
Share and Cite
Du, R.; Yang, D.; Jiang, G.; Song, Y.; Yin, X. An Approach for In Situ Rapid Detection of Deep-Sea Aromatic Amino Acids Using Laser-Induced Fluorescence. Sensors 2020, 20, 1330. https://doi.org/10.3390/s20051330
Du R, Yang D, Jiang G, Song Y, Yin X. An Approach for In Situ Rapid Detection of Deep-Sea Aromatic Amino Acids Using Laser-Induced Fluorescence. Sensors. 2020; 20(5):1330. https://doi.org/10.3390/s20051330
Chicago/Turabian StyleDu, Ranran, Dingtian Yang, Guangjia Jiang, Youren Song, and Xiaoqing Yin. 2020. "An Approach for In Situ Rapid Detection of Deep-Sea Aromatic Amino Acids Using Laser-Induced Fluorescence" Sensors 20, no. 5: 1330. https://doi.org/10.3390/s20051330
APA StyleDu, R., Yang, D., Jiang, G., Song, Y., & Yin, X. (2020). An Approach for In Situ Rapid Detection of Deep-Sea Aromatic Amino Acids Using Laser-Induced Fluorescence. Sensors, 20(5), 1330. https://doi.org/10.3390/s20051330
