A Portable Support Attitude Sensing System for Accurate Attitude Estimation of Hydraulic Support Based on Unscented Kalman Filter
Abstract
1. Introduction
2. Support Attitude Sensing System
2.1. Establishing the Coordinate System and Attitude Angle
2.2. Intrinsically Safe Micro Inertial Sensor
2.3. Support Attitude Estimation
2.3.1. Support Attitude Estimation Based on Magnetometer
2.3.2. Support Attitude Estimation Based on Accelerometer
2.3.3. Support Attitude Estimation Based on Gyroscope
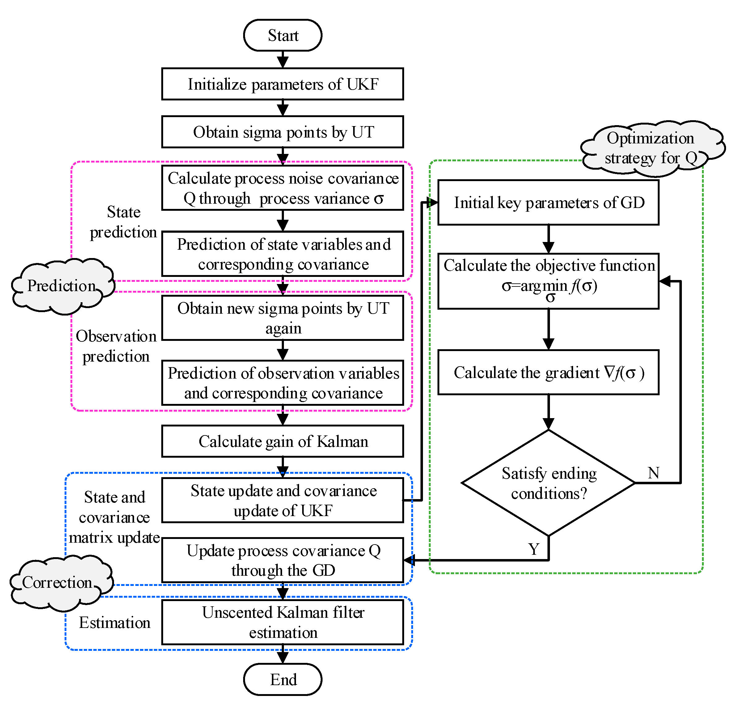
3. The Optimized Quaternion-Based Unscented Kalman Filter
3.1. Gradient Descent Algorithm
3.2. Unscented Transformation
- (1)
- Calculate 2n + 1 sigma pointswhere , is the i-th column of the matrix of the square root.
- (2)
- Calculate the corresponding weight of sigma pointwhere is the scaling factor for reducing total prediction error; is set to a small positive value to control the distribution of sigma points; is the parameter to be selected to ensure a positive semidefinite and is usually set to 0; and is a nonnegative weight coefficient and is set for 2 for Gaussian distribution in this paper. The subscript m and c represent covariance and mean, respectively.
3.3. Unscented Kalman Filter Design
- (1)
- State equationThe state prediction is based on the previous optimal estimation, and the discrete-time nonlinear dynamic state equation of unscented Kalman filter is shown as:where and are the prior estimation at time k and the posterior estimation at time k − 1, respectively; is the process noise with covariance Q and simplified as independent Gaussian white noise. is the state transition matrix and can be obtained as:
- (2)
- Observation equationThe correction state is the essential step for refining measurement estimation. The observation equation is expressed aswhere is the independent Gaussian measurement noise with noise covariance R. is the output function and can be calculated as follows:
3.4. Noise Covariance of Process and Observation
3.5. Unscented Kalman Filter Based on Gradient Descent
4. Experiments and Analysis
4.1. Experiment on Two-Axis Turntable
4.2. Result Analysis
5. Industrial Experiment and Application
6. Conclusions and Future Work
Author Contributions
Funding
Conflicts of Interest
References
- Wang, G.; Liu, F.; Pang, Y.; Ren, H.; Ma, Y. Coal mine intellectualization: The core technology of high quality development. J. China Coal. Soc. 2019, 44, 349–357. [Google Scholar] [CrossRef]
- Hu, S.; Tang, C.; Yu, R.; Liu, F.; Wang, X. Intelligent coal mine monitoring system based on the Internet of Things. In Proceedings of the 2013 3rd International Conference on Consumer Electronics, Communications and Networks, Xianning, China, 20–22 November 2013; pp. 380–384. [Google Scholar]
- Wang, J.; Huang, Z. The recent technological development of intelligent mining. Engineering 2017, 3, 444. [Google Scholar] [CrossRef]
- Guan, E.; Miao, H.; Li, P.; Liu, J.; Zhao, Y. Dynamic model analysis of hydraulic support. Adv. Mech. Eng. 2019, 11, 1687814018820143. [Google Scholar] [CrossRef]
- Gwiazda, A. Design of the roof support with strait-Line mechanism. Adv. Mater. Res. 2014, 1036, 553–558. [Google Scholar] [CrossRef]
- Wang, G.; Wang, L.; Guo, Y. Determining the support capacity based on roof and coal wall control. J. China. Coal. Soc. 2014, 39, 1619–1624. [Google Scholar]
- Zhang, Y.; Zhang, H.; Gao, K.; Xu, W.; Zeng, Q. New method and experiment for detecting relative position and posture of the hydraulic support. IEEE Access 2019, 7, 181842–181854. [Google Scholar] [CrossRef]
- Cao, L.; Sun, S.; Zhang, Y.; Guo, H.; Zhang, Z. The research on characteristics of hydraulic support advancing control system in coal mining face. Wirel. Pers. Commun. 2018, 102, 2667–2680. [Google Scholar] [CrossRef]
- Yang, X.; Wang, R.; Wang, H.; Yang, Y. A novel method for measuring pose of hydraulic supports relative to inspection robot using LiDAR. Measurement 2020, 154. [Google Scholar] [CrossRef]
- Meng, Z.; Zeng, Q.; Wan, L.; Liu, P. Pose adjusting simulation of hydraulic support based on mechanical-electrical-hydraulic coordination. Teh. Vjesn. 2018, 25, 1110–1118. [Google Scholar]
- Zeng, X.; Meng, G.; Zhou, J. Analysis on the pose and dynamic response of hydraulic support under dual impact loads. Int. J. Simul. Model. 2018, 17, 69–80. [Google Scholar] [CrossRef]
- Ge, X.; Xie, J.; Wang, X.; Liu, Y.; Shi, H. A virtual adjustment method and experimental study of the support attitude of hydraulic support groups in propulsion state. Measurement 2020, 158, 107743. [Google Scholar] [CrossRef]
- Liang, M.; Fang, X.; Li, S.; Wu, G.; Ma, M.; Zhang, Y. A fiber Bragg grating tilt sensor for posture monitoring of hydraulic supports in coal mine working face. Measurement 2019, 138, 305–313. [Google Scholar] [CrossRef]
- Pareek, S.; Manjunath, H.; Esfahani, E.T.; Kesavadas, T. MyoTrack: Realtime estimation of subject participation in robotic Rehabilitation using sEMG and IMU. IEEE Access 2019, 7, 76030–76041. [Google Scholar] [CrossRef]
- Xu, Z.; Lihua, D.; Zhong, S.; Ning, L. Study of the navigation method for a snake robot based on the kinematics model with MEMS IMU. Sensors 2018, 18, 879. [Google Scholar]
- Wen, K.; Yu, K.; Li, Y.; Zhang, S.; Zhang, W. A New quaternion Kalman Filter based foot-mounted IMU and UWB tightly-coupled method for indoor pedestrian navigation. IEEE Trans. Veh. Technol. 2020, 69, 4340–4352. [Google Scholar] [CrossRef]
- Hu, G.; Zhang, W.; Wan, H.; Li, X. Improving the heading accuracy in indoor pedestrian navigation based on a decision tree and Kalman Filter. Sensors 2020, 20, 1578. [Google Scholar] [CrossRef]
- Hachaj, T.; Piekarczyk, M. Evaluation of pattern recognition methods for head gesture-based interface of a virtual reality helmet equipped with a single IMU sensor. Sensors 2019, 19, 5408. [Google Scholar] [CrossRef]
- Chen, Z.; Zhu, Q.; Soh, Y.C. Smartphone inertial sensor-based indoor localization and tracking with iBeacon corrections. IEEE Trans. Ind. Inform. 2016, 12, 1540–1549. [Google Scholar] [CrossRef]
- Zhong, M.; Guo, J.; Yang, Z. On real time performance evaluation of the inertial sensors for INS/GPS integrated systems. IEEE Sens. J. 2016, 16, 6652–6661. [Google Scholar] [CrossRef]
- Wu, Y.; Luo, S. On misalignment between magnetometer and inertial sensors. IEEE Sens. J. 2016, 16, 6288–6297. [Google Scholar] [CrossRef]
- Ko, N.; Jeong, S.; Bae, Y. Sine rotation vector method for attitude estimation of an underwater robot. Sensors 2016, 16, 1213. [Google Scholar] [CrossRef]
- Chung, H.; Ojeda, L.; Borenstein, J. Accurate mobile robot dead-reckoning with a precision-calibrated fiber-optic gyroscope. Robot. Autom. IEEE Trans. 2001, 17, 80–84. [Google Scholar] [CrossRef]
- Hong, S.K.; Park, S. Minimal-drift heading measurement using a MEMS gyro for indoor mobile robots. Sensors 2008, 8, 7287–7299. [Google Scholar] [CrossRef] [PubMed]
- Hamid, K.R.; Talukder, A.; Islam, A.K.M.E. Implementation of fuzzy aided Kalman filter for tracking a moving object in two-dimensional. Int. J. Fuzzy Log. Intell. Syst. 2018, 18, 85–96. [Google Scholar] [CrossRef]
- Hu, P.; Xu, P.; Chen, B.; Wu, Q. A self-calibration method for the installation errors of rotation axes based on the asynchronous rotation of rotational inertial navigation systems. IEEE Trans. Ind. Electron. 2018, 65, 3550–3558. [Google Scholar] [CrossRef]
- Jiménez, A.R.; Seco, F.; Prieto, J.C.; Guevara, J. Indoor pedestrian navigation using an INS/EKF framework for yaw drift reduction and a foot-mounted IMU. In Proceedings of the 7th Workshop on Positioning, Navigation and Communication (WPNC 2010), Dresden, Germany, 11–12 March 2010; pp. 135–143. [Google Scholar]
- Wang, G.; Li, N.; Zhang, Y. Hybrid consensus sigma point approximation nonlinear filter using statistical linearization. Trans. Inst. Meas. Control 2017, 40, 2517–2525. [Google Scholar] [CrossRef]
- Zhao, J.; Mili, L. A robust generalized-maximum likelihood unscented Kalman Filter for power system dynamic state estimation. IEEE J. Sel. Top. Signal Process. 2018, 12, 578–592. [Google Scholar] [CrossRef]
- Deng, Z.; Wang, G.; Hu, Y.; Wu, D. Heading estimation for indoor pedestrian navigation using a smartphone in the pocket. Sensors 2015, 15, 21518–21536. [Google Scholar] [CrossRef]
- Abdelrahman, A.; Naser, E.S. Low-cost MEMS-based pedestrian navigation technique for GPS-denied areas. J. Sens. 2013, 572–575. [Google Scholar]
- Chopin, N.; Jacob, P.E.; Papaspiliopoulos, O. SMC 2: An efficient algorithm for sequential analysis of state space models. J. R. Stat. Soc. 2013, 75, 397–426. [Google Scholar] [CrossRef]
- Carvalho, C.M.; Johannes, M.S.; Lopes, H.F.; Polson, N.G. Particle learning and smoothing. Stat. Sci. 2010, 25, 88–106. [Google Scholar] [CrossRef]
- Martino, L.; Elvira, V.; Camps-Valls, G. Group importance sampling for particle filtering and MCMC. Digit. Signal Process. 2018, 82, 133–151. [Google Scholar] [CrossRef]
- Lingo Urteaga, M.; Bugallo, F.; Djuric, P.M. Sequential Monte Carlo methods under model uncertainty. In Proceedings of the IEEE statistical Signal Processing Workshop, Palma de Mallorca, Spain, 26–29 June 2016. [Google Scholar]
- Martino, L.; Elvira, V.; Camps-Valls, G. Distributed particle metropolis-Hastings schemes. In Proceedings of the IEEE Statistical Signal Processing Workshop, Freiburg, Germany, 10–19 June 2018. [Google Scholar]
- Yang, C.; Shi, W.; Chen, W. Comparison of unscented and extended Kalman Filters with application in vehicle navigation. J. Navig. 2017, 70, 411–431. [Google Scholar] [CrossRef]
- Yuan, X.; Yu, S.; Zhang, S.; Wang, G.; Liu, S. Quaternion-based unscented Kalman Filter for accurate indoor heading estimation using wearable multi-sensor system. Sensors 2015, 15, 10872–10890. [Google Scholar] [CrossRef] [PubMed]
- Zhang, L.; Sidoti, D.; Bienkowski, A.; Pattipati, K.R.; Kleinman, D.L. On the identification of noise covariances and adaptive Kalman Filtering: A new look at a 50 year-old problem. IEEE Access 2020, 8, 59362–59388. [Google Scholar] [CrossRef]
- Zhang, X.; Li, P.; Tu, R.; Lu, X.; Ge, M.; Schuh, H. Automatic calibration of process noise matrix and measurement noise covariance for multi-GNSS precise point positioning. Mathematics 2020, 8, 502. [Google Scholar] [CrossRef]
- Poddar, S.; Kottath, R.; Kumar, V.; Kumar, A. Adaptive sliding Kalman filter using nonparametric change point detection. Measurement 2016, 82, 410–420. [Google Scholar] [CrossRef]
- Murray, R.; Swenson, B.; Kar, S. Revisiting normalized gradient descent: Fast evasion of saddle points. IEEE Trans. Autom. Control 2019, 64, 4818–4824. [Google Scholar] [CrossRef]
- MTi-630 AHRS. Available online: https://www.xsens.com/products/mti-600-series (accessed on 9 July 2020).
- Explosive Atmospheres. Part 18: Intrinsically Safe System; GB 3836.18-2010/IEC 60079-25: 2003; General Administration of Quality Supervision, Inspection and Quarantine of the People’s Republic of China: Beijing, China; Standardization Administration of the People’s Republic of China: Beijing, China, 2010. [Google Scholar]











| Inherent Covariance of Experimental Platform | Covariance Optimized by Gradient Descent | |
|---|---|---|
| Static test | ||
| Dynamic test |
© 2020 by the authors. Licensee MDPI, Basel, Switzerland. This article is an open access article distributed under the terms and conditions of the Creative Commons Attribution (CC BY) license (http://creativecommons.org/licenses/by/4.0/).
Share and Cite
Lu, X.; Wang, Z.; Tan, C.; Yan, H.; Si, L.; Wei, D. A Portable Support Attitude Sensing System for Accurate Attitude Estimation of Hydraulic Support Based on Unscented Kalman Filter. Sensors 2020, 20, 5459. https://doi.org/10.3390/s20195459
Lu X, Wang Z, Tan C, Yan H, Si L, Wei D. A Portable Support Attitude Sensing System for Accurate Attitude Estimation of Hydraulic Support Based on Unscented Kalman Filter. Sensors. 2020; 20(19):5459. https://doi.org/10.3390/s20195459
Chicago/Turabian StyleLu, Xuliang, Zhongbin Wang, Chao Tan, Haifeng Yan, Lei Si, and Dong Wei. 2020. "A Portable Support Attitude Sensing System for Accurate Attitude Estimation of Hydraulic Support Based on Unscented Kalman Filter" Sensors 20, no. 19: 5459. https://doi.org/10.3390/s20195459
APA StyleLu, X., Wang, Z., Tan, C., Yan, H., Si, L., & Wei, D. (2020). A Portable Support Attitude Sensing System for Accurate Attitude Estimation of Hydraulic Support Based on Unscented Kalman Filter. Sensors, 20(19), 5459. https://doi.org/10.3390/s20195459
