A Hybrid Landslide Displacement Prediction Method Based on CEEMD and DTW-ACO-SVR—Cases Studied in the Three Gorges Reservoir Area
Abstract
1. Introduction
2. Proposed Methodology
2.1. Time Series Theory of Displacement Data
2.2. Complete Ensemble Empirical Mode Decomposition
2.3. Dynamic Time Warping
2.4. Support Vector Regression Model
2.5. Ant Colony Optimization
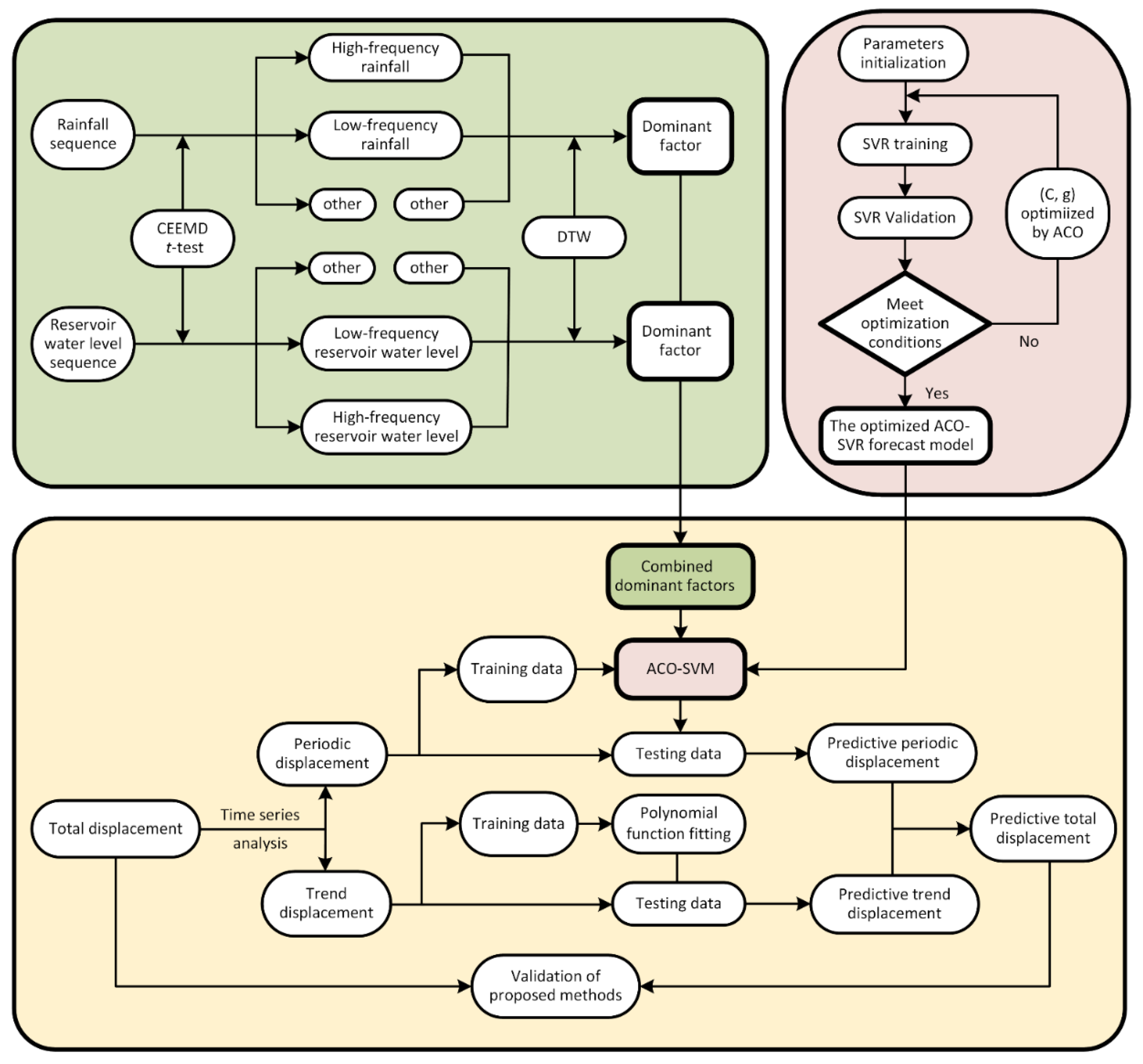
2.6. Procedure of the Proposed Hybrid Algorithm
3. Cases Study
3.1. Baishuihe Landslide
3.1.1. Geological Conditions
3.1.2. Monitoring Data and Deformation Characteristics of the Landslide
3.2. Shuping Landslide
3.2.1. Geological Conditions
3.2.2. Monitoring Data and Deformation Characteristics of the Landslide
3.3. The Selection of Inducing Factors
4. Results and Comparison
4.1. Displacement Decomposition
- (1)
- For site ZG93, the monitoring data from June 2003–October 2011 was selected as the training dataset and the remaining data from November 2011–December 2013 was used to test the model.
- (2)
- For sites ZG85-87, the monitoring data from July 2003–October 2011 were selected as the training dataset, while the data from November 2011–November 2013 was used to test the model.
4.2. CEEMD Decomposition of Inducing Factors
4.3. DTW Analysis of Inducing Factors
4.4. Predict and Comparative Analysis
4.4.1. Displacement Prediction of the Trend Component
4.4.2. Displacement Prediction of the Periodic Component
4.4.3. Predicted Cumulative Landslide Displacement
5. Discussion
6. Conclusions
Author Contributions
Funding
Acknowledgments
Conflicts of Interest
References
- Tang, H.M.; Wasowski, J.; Juang, C.H. Geohazards in the three Gorges Reservoir Area: China lessons learned from decades of research. Eng. Geol. 2019, 261, 105267. [Google Scholar] [CrossRef]
- Kawabata, D.; Bandibas, J. Landslide susceptibility mapping using geological data, a DEM from ASTER images and an Artificial Neural Network (ANN). Geomorphology 2009, 113, 97–109. [Google Scholar] [CrossRef]
- Yin, Y.; Huang, B.; Wang, W.; Wei, Y.; Ma, X.; Ma, F.; Zhao, C. Reservoir-induced landslides and risk control in Three Gorges Project on Yangtze River, China. J. Rock Mech. Geotech. Eng. 2016, 8, 577–595. [Google Scholar] [CrossRef]
- Ma, J.W.; Tang, H.M.; Liu, X.; Hu, X.L.; Sun, M.J.; Song, Y.J. Establishment of a deformation forecasting model for a step-like landslide based on decision tree C5.0 and two-step cluster algorithms: A case study in the Three Gorges Reservoir area, China. Landslides 2017, 14, 1275–1281. [Google Scholar] [CrossRef]
- Lian, C.; Zeng, Z.G.; Yao, W.; Tang, H.M. Displacement prediction model of landslide based on a modified ensemble empirical mode decomposition and extreme learning machine. Nat. Hazards 2013, 66, 759–771. [Google Scholar] [CrossRef]
- Huang, F.M.; Yin, K.L.; Zhang, G.R.; Gui, L.; Yang, B.B.; Liu, L. Landslide displacement prediction using discrete wavelet transform and extreme learning machine based on chaos theory. Environ. Earth Sci. 2016, 75, 1376. [Google Scholar] [CrossRef]
- Li, L.; Wu, Y.; Miao, F.; Liao, K.; Zhang, L. Displacement prediction of landslides based on variational mode decomposition and GWO-MIC-SVR model. Chin. J. Rock Mech. Eng. 2018, 37, 1395–1406. [Google Scholar]
- Ma, J.W.; Tang, H.M.; Liu, X.; Wen, T.; Zhang, J.R.; Tan, Q.W.; Fan, Z.Q. Probabilistic forecasting of landslide displacement accounting for epistemic uncertainty: A case study in the Three Gorges Reservoir area, China. Landslides 2018, 15, 1145–1153. [Google Scholar] [CrossRef]
- Ma, J.; Liu, X.; Niu, X.; Wang, Y.; Wen, T.; Zhang, J.; Zou, Z. Forecasting of landslide displacement using a probability-scheme combination ensemble prediction technique. Int. J. Environ. Res. Public Health 2020, 17, 4788. [Google Scholar] [CrossRef]
- Vapnik, V.N. An overview of statistical learning theory. IEEE Trans. Neural Netw. Learn. Syst. 1999, 10, 988–999. [Google Scholar] [CrossRef]
- Choubin, B.; Borji, M.; Mosavi, A.; Sajedi-Hosseini, F.; Singh, V.P.; Shamshirband, S. Snow avalanche hazard prediction using machine learning methods. J. Hydrol. 2019, 577. [Google Scholar] [CrossRef]
- Choubin, B.; Mosavi, A.; Alamdarloo, E.H.; Hosseini, F.S.; Shamshirband, S.; Dashtekian, K.; Ghamisi, P. Earth fissure hazard prediction using machine learning models. Environ. Res. 2019, 179. [Google Scholar] [CrossRef] [PubMed]
- Pham, B.T.; Bui, D.T.; Prakash, I. Bagging based support vector machines for spatial prediction of landslides. Environ. Earth Sci. 2018, 77, 146. [Google Scholar] [CrossRef]
- Zhang, L.; Shi, B.; Zhu, H.H.; Yu, X.B.; Han, H.M.; Fan, X.D. PSO-SVM-based deep displacement prediction of Majiagou landslide considering the deformation hysteresis effect. Landslides 2020. [Google Scholar] [CrossRef]
- Zhang, J.; Yin, K.; Wang, J.; Huang, F. Displacement prediction of Baishuihe landslide based on time series and PSO-SVR model. Chin. J. Rock Mech. Eng. 2015, 34, 382–391. [Google Scholar]
- Li, X.Z.; Kong, J.M. Application of GA-SVM method with parameter optimization for landslide development prediction. Nat. Hazard Earth Syst. 2014, 14, 525–533. [Google Scholar] [CrossRef]
- Ustun, B.; Melssen, W.J.; Oudenhuijzen, M.; Buydens, L.M.C. Determination of optimal support vector regression parameters by genetic algorithms and simplex optimization. Anal. Chim. Acta 2005, 544, 292–305. [Google Scholar] [CrossRef]
- Ren, Y.; Bai, G. Determination of optimal SVM parameters by using GA/PSO. J. Comput. 2010, 5, 1160–1168. [Google Scholar] [CrossRef]
- Zhou, S.; Li, G.B.; Huang, L.Y.; Xie, H.Z.; Zhao, Y.L.; Chen, Y.Z.; Li, L.L.; Yang, S.Y. A prediction model of drug-induced ototoxicity developed by an optimal support vector machine (SVM) method. Comput. Biol. Med. 2014, 51, 122–127. [Google Scholar] [CrossRef]
- Duo, M.; Qi, Y.; Lina, G.; Xu, E. A short-term traffic flow prediction model based on EMD and GPSO-SVM. In Proceedings of the 2nd Advanced Information Technology, Electronic and Automation Control Conference (IAEAC), Chongqing, China, 25–26 March 2017; pp. 2554–2558. [Google Scholar]
- Chapelle, O.; Vapnik, V.; Bousquet, O.; Mukherjee, S. Choosing multiple parameters for support vector machines. Mach. Learn. 2002, 46, 131–159. [Google Scholar] [CrossRef]
- Miao, F.S.; Wu, Y.P.; Xie, Y.H.; Li, Y.N. Prediction of landslide displacement with step-like behavior based on multialgorithm optimization and a support vector regression model. Landslides 2018, 15, 475–488. [Google Scholar] [CrossRef]
- Zhou, C.; Yin, K.L.; Cao, Y.; Ahmed, B. Application of time series analysis and PSO-SVM model in predicting the Bazimen landslide in the Three Gorges Reservoir, China. Eng. Geol. 2016, 204, 108–120. [Google Scholar] [CrossRef]
- Cai, Z.L.; Xu, W.Y.; Meng, Y.D.; Shi, C.; Wang, R.B. Prediction of landslide displacement based on GA-LSSVM with multiple factors. Bull. Eng. Geol. Environ. 2016, 75, 637–646. [Google Scholar] [CrossRef]
- Wen, T.; Tang, H.M.; Wang, Y.K.; Lin, C.Y.; Xiong, C.R. Landslide displacement prediction using the GA-LSSVM model and time series analysis: A case study of Three Gorges Reservoir, China. Nat. Hazard Earth Syst. 2017, 17, 2181–2198. [Google Scholar] [CrossRef]
- Bui, D.T.; Tuan, T.A.; Hoang, N.D.; Thanh, N.Q.; Nguyen, D.B.; Liem, N.V.; Pradhan, B. Spatial prediction of rainfall-induced landslides for the Lao Cai area (Vietnam) using a hybrid intelligent approach of least squares support vector machines inference model and artificial bee colony optimization. Landslides 2017, 14, 447–458. [Google Scholar]
- Dorigo, M.; Birattari, M.; Stutzle, T. Ant colony optimization—Artificial ants as a computational intelligence technique. IEEE Comput. Intell. Mag. 2006, 1, 28–39. [Google Scholar] [CrossRef]
- Dorigo, M.; Di Caro, G. Ant colony optimization: A new meta-heuristic. In Proceedings of the 1999 Congress on Evolutionary Computation-CEC99 (Cat. No. 99TH8406), Washington, DC, USA, 6–9 July 1999; pp. 1470–1477. [Google Scholar]
- Meng, Q.N.; Xu, X. Price forecasting using an ACO-based support vector regression ensemble in cloud manufacturing. Comput. Ind. Eng. 2018, 125, 171–177. [Google Scholar] [CrossRef]
- Hong, W.C.; Dong, Y.C.; Zheng, F.F.; Lai, C.Y. Forecasting urban traffic flow by SVR with continuous ACO. Appl. Math. Model. 2011, 35, 1282–1291. [Google Scholar] [CrossRef]
- Zhou, H.; Zhao, J.P.; Zheng, L.G.; Wang, C.L.; Cen, K.F. Modeling NOx emissions from coal-fired utility boilers using support vector regression with ant colony optimization. Eng. Appl. Artif. Intel. 2012, 25, 147–158. [Google Scholar] [CrossRef]
- Zhang, X.L.; Chen, X.F.; He, Z.J. An ACO-based algorithm for parameter optimization of support vector machines. Expert Syst. Appl. 2010, 37, 6618–6628. [Google Scholar] [CrossRef]
- Wang, R.B.; Zhang, K.; Wang, W.; Meng, Y.D.; Yang, L.L.; Huang, H.F. Hydrodynamic landslide displacement prediction using combined extreme learning machine and random search support vector regression model. Eur. J. Environ. Civ. Eng. 2020. [Google Scholar] [CrossRef]
- Zhang, X.; Lai, K.K.; Wang, S.Y. A new approach for crude oil price analysis based on Empirical Mode Decomposition. Energy Econ. 2008, 30, 905–918. [Google Scholar] [CrossRef]
- Deng, D.; Liang, Y.; Wang, L.; Wang, C.-S.; Sun, Z.-H.; Wang, C.; Dong, M.-M. Displacement prediction method based on ensemble empirical mode decomposition and support vector machine regression—A case of landslides in Three Gorges Reservoir area. Rock Soil Mech. 2017, 38, 3660–3669. [Google Scholar]
- Zhou, C.; Yin, K.L.; Cao, Y.; Intrieri, E.; Ahmed, B.; Catani, F. Displacement prediction of step-like landslide by applying a novel kernel extreme learning machine method. Landslides 2018, 15, 2211–2225. [Google Scholar] [CrossRef]
- Yang, B.B.; Yin, K.L.; Lacasse, S.; Liu, Z.Q. Time series analysis and long short-term memory neural network to predict landslide displacement. Landslides 2019, 16, 677–694. [Google Scholar] [CrossRef]
- Du, J.; Yin, K.; Chai, B. Study of displacement prediction model of landslide based on response analysis of inducing factors. Chin. J. Rock Mech. Eng. 2009, 28, 1783–1789. [Google Scholar]
- Huang, H.-F.; Wu, Y.; Yi-Liang, L. Study on variables selection using SVR-MIV method in displacement prediction of landslides. Chin. J. Undergr. Space Eng. 2016, 12, 213–219. [Google Scholar]
- Berndt, D.J.; Clifford, J. Using Dynamic Time Warping to Find Patterns in Time Series; New York University: New York, NY, USA, 1994; pp. 359–370. [Google Scholar]
- Yeh, J.-R.; Shieh, J.-S.; Huang, N.E. Complementary ensemble empirical mode decomposition: A novel noise enhanced data analysis method. Adv. Adapt. Data Anal. 2010, 2, 135–156. [Google Scholar] [CrossRef]
- Keogh, E.; Ratanamahatana, C.A. Exact indexing of dynamic time warping. Knowl. Inf. Syst. 2005, 7, 358–386. [Google Scholar] [CrossRef]
- Jeong, Y.S.; Jeong, M.K.; Omitaomu, O.A. Weighted dynamic time warping for time series classification. Pattern Recogn. 2011, 44, 2231–2240. [Google Scholar] [CrossRef]
- Cortes, C.; Vapnik, V. Support-vector networks. Mach. Learn. 1995, 20, 273–297. [Google Scholar] [CrossRef]
- Dorigo, M.; Maniezzo, V.; Colorni, A. Positive Feedback as a Search Strategy; Computer Laboratory, Department of Elecronics, Milan Polytechnic Univeristy: Milano, Italy, 1991. [Google Scholar]
- Han, Z.Y.; Lian, M.; Fu, H.Y. Design and application of support vector regression algorithm based on ant colony optimization. In Proceedings of the 2009 International Conference on Computational Intelligence and Natural Computing, Wuhan, China, 6–7 June 2009; pp. 182–185. [Google Scholar]
- Panwar, D.; Tomar, P.; Singh, V. Hybridization of Cuckoo-ACO algorithm for test case prioritization. J. Stat. Manag. Syst. 2018, 21, 539–546. [Google Scholar] [CrossRef]
- Rivas, A.E.L.; Pareja, L.A.G.; Abrao, T. Coordination of distance and directional overcurrent relays using an extended continuous domain ACO algorithm and an hybrid ACO algorithm. Electr. Power Syst. Res. 2019, 170, 259–272. [Google Scholar] [CrossRef]
- Crosta, G.B.; Agliardi, F. Failure forecast for large rock slides by surface displacement measurements. Can. Geotech. J. 2003, 40, 176–191. [Google Scholar] [CrossRef]
- Zhou, C.; Yin, K.; Cao, Y.; Ahmed, B.; Fu, X. A novel method for landslide displacement prediction by integrating advanced computational intelligence algorithms. Sci. Rep. 2018, 8, 1–12. [Google Scholar] [CrossRef]
- Wang, Y.K.; Tang, H.M.; Wen, T.; Ma, J.W.; Zou, Z.X.; Xiong, C.R. Point and interval predictions for Tanjiahe landslide displacement in the Three Gorges Reservoir Area, China. Geofluids 2019. [Google Scholar] [CrossRef]
- Du, J.; Yin, K.L.; Lacasse, S. Displacement prediction in colluvial landslides, Three Gorges Reservoir, China. Landslides 2013, 10, 203–218. [Google Scholar] [CrossRef]


















| Landslide | Component | t | Significance | Mean (mm) | Standard Deviation (mm) |
|---|---|---|---|---|---|
| Baishuihe | IMF2 | 0.566 | 0.572 | 2.032 | 40.759 |
| IMF3 | 0.130 | 0.897 | 0.389 | 33.889 | |
| IMF4 | 0.573 | 0.567 | 1.530 | 30.296 | |
| Shuping | IMF2 | 0.370 | 0.712 | 1.536 | 46.461 |
| IMF3 | 0.181 | 0.856 | 0.672 | 41.428 | |
| IMF4 | 0.608 | 0.544 | 2.071 | 38.0096 | |
| IMF5 | 0.823 | 0.412 | 2.918 | 39.668 |
| Landslide | Component | t | Significance | Mean (mm) | Standard Deviation (mm) |
|---|---|---|---|---|---|
| Baishuihe | IMF2 | 0.194 | 0.847 | 0.0905 | 5.306 |
| IMF3 | 1.082 | 0.281 | 0.265 | 2.783 | |
| IMF4 | 2.003 | 0.047 | 0.654 | 3.706 | |
| Shuping | IMF2 | 0.223 | 0.824 | 0.110 | 5.537 |
| IMF3 | 0.576 | 0.566 | 0.164 | 3.178 | |
| IMF4 | 0.400 | 0.690 | 0.168 | 4.693 |
| Inducing Factor | Component | Baishuihe Landslide | Shuping Landslide |
|---|---|---|---|
| Rainfall | J1 | 14,882.36 | 13,389.61 |
| J2 | 17,883.66 | 17,619.62 | |
| J3 | 17,680.98 | 17,712.31 | |
| J4 | 20,361.35 | 23,160.85 | |
| J5 | 16,274.97 | 9130.15 | |
| Reservoir level | K1 | 23,980.90 | 21,671.89 |
| K2 | 25,228.01 | 12,531.37 | |
| K3 | 15,901.48 | 19,486.31 | |
| K4 | 25,516.75 | 12,831.98 | |
| K5 | 23,980.90 | 21,671.89 | |
| K6 | 19,980.20 | / |
| Landslide | Site | a | b | c | R2 | RMSE |
|---|---|---|---|---|---|---|
| Baishuihe | ZG93 | 0 | 19.98 | −78.35 | 1 | 1.670 |
| Shuping | ZG85 | 0.11 | 16.97 | −71.76 | 1 | 0.025 |
| ZG86 | 0.14 | 20.45 | −130.52 | 1 | 0.717 | |
| ZG87 | 0 | 13.72 | −76.04 | 1 | 0.937 |
| Landslide | Site | GA-SVR | SVR | ACO-SVR | |||
|---|---|---|---|---|---|---|---|
| C | g | C | g | C | g | ||
| Baishuihe | ZG93 | 15.6388 | 18.6253 | 6.3255 | 0.5237 | 15.2037 | 0.0151 |
| Shuping | ZG85 | 16.3740 | 0.0601 | 0.0256 | 0.8526 | 96.3522 | 0.0256 |
| ZG86 | 11.1647 | 0.5360 | 9.3256 | 0.8526 | 96.3522 | 0.0256 | |
| ZG87 | 5.1747 | 0.2136 | 9.3256 | 0.8526 | 96.3522 | 0.0256 | |
| Model | ZG93 | ZG85 | ZG86 | ZG87 | ||||
|---|---|---|---|---|---|---|---|---|
| R2 | RMSE | R2 | RMSE | R2 | RMSE | R2 | RMSE | |
| GA-SVR | 0.655 | 69.93 | 0.772 | 64.38 | 0.802 | 74.77 | 0.841 | 13.84 |
| SVR | 0.951 | 68.80 | 0.752 | 67.16 | 0.804 | 74.40 | 0.907 | 10.59 |
| ACO-SVR | 0.985 | 14.56 | 0.787 | 62.24 | 0.801 | 74.64 | 0.903 | 10.79 |
© 2020 by the authors. Licensee MDPI, Basel, Switzerland. This article is an open access article distributed under the terms and conditions of the Creative Commons Attribution (CC BY) license (http://creativecommons.org/licenses/by/4.0/).
Share and Cite
Zhang, J.; Tang, H.; Wen, T.; Ma, J.; Tan, Q.; Xia, D.; Liu, X.; Zhang, Y. A Hybrid Landslide Displacement Prediction Method Based on CEEMD and DTW-ACO-SVR—Cases Studied in the Three Gorges Reservoir Area. Sensors 2020, 20, 4287. https://doi.org/10.3390/s20154287
Zhang J, Tang H, Wen T, Ma J, Tan Q, Xia D, Liu X, Zhang Y. A Hybrid Landslide Displacement Prediction Method Based on CEEMD and DTW-ACO-SVR—Cases Studied in the Three Gorges Reservoir Area. Sensors. 2020; 20(15):4287. https://doi.org/10.3390/s20154287
Chicago/Turabian StyleZhang, Junrong, Huiming Tang, Tao Wen, Junwei Ma, Qinwen Tan, Ding Xia, Xiao Liu, and Yongquan Zhang. 2020. "A Hybrid Landslide Displacement Prediction Method Based on CEEMD and DTW-ACO-SVR—Cases Studied in the Three Gorges Reservoir Area" Sensors 20, no. 15: 4287. https://doi.org/10.3390/s20154287
APA StyleZhang, J., Tang, H., Wen, T., Ma, J., Tan, Q., Xia, D., Liu, X., & Zhang, Y. (2020). A Hybrid Landslide Displacement Prediction Method Based on CEEMD and DTW-ACO-SVR—Cases Studied in the Three Gorges Reservoir Area. Sensors, 20(15), 4287. https://doi.org/10.3390/s20154287

