Next Article in Journal
Cross-Device Computation Coordination for Mobile Collocated Interactions with Wearables
Previous Article in Journal
High Sensitivity Flexible Electronic Skin Based on Graphene Film
 
 
Font Type:
Arial Georgia Verdana
Font Size:
Aa Aa Aa
Line Spacing:
Column Width:
Background:
Article

An In-Networking Double-Layered Data Reduction for Internet of Things (IoT)

1
College of Internet of Things (IoT) Engineering, Hohai University, Changzhou Campus, Changzhou 213022, China
2
Faculty of Computer Science, University of Science and Technology, Sana’a 31220, Yemen
3
Faculty of Computing and IT, Sana’a University, Sana’a 31220, Yemen
*
Author to whom correspondence should be addressed.
Sensors 2019, 19(4), 795; https://doi.org/10.3390/s19040795
Submission received: 5 January 2019 / Revised: 9 February 2019 / Accepted: 11 February 2019 / Published: 15 February 2019
(This article belongs to the Section Internet of Things)

Abstract

Due to the ever-increasing number and diversity of data sources, and the continuous flow of data that are inevitably redundant and unused to the cloud, the Internet of Things (IoT) brings several problems including network bandwidth, the consumption of network energy, cloud storage, especially for paid volume, and I/O throughput as well as handling huge amount of stored data in the cloud. These call for data pre-processing at the network edge before data transmission over the network takes place. Data reduction is a method for mitigating such problems. Most state-of-the-art data reduction approaches employ a single tier, such as gateways, or two tiers, such gateways and the cloud data center or sensor nodes and base station. In this paper, an approach for IoT data reduction is proposed using in-networking data filtering and fusion. The proposed approach consists of two layers that can be adapted at either a single tier or two tiers. The first layer of the proposed approach is the data filtering layer that is based on two techniques, namely data change detection and the deviation of real observations from their estimated values. The second layer is the data fusion layer. It is based on a minimum square error criterion and fuses the data of the same time domain for specific sensors deployed in a specific area. The proposed approach was implemented using Python and the evaluation of the approach was conducted based on a real-world dataset. The obtained results demonstrate that the proposed approach is efficient in terms of data reduction in comparison with Least Mean Squares filter and Papageorgiou’s (CLONE) method.

1. Introduction

Over the last few decades, the world has witnessed a dramatic increase in the number of people who utilize Internet services. Accordingly, many propositions are made to use the Internet to connect the items of our daily life for communication purposes [1]. In conjunction with the remarkable advances in wireless sensor technologies and the introduction of small, inexpensive sensors, the items of our daily [2] life have become able to interconnect with each other for data exchange or connect to the Internet to make data available for access. An ever-increasing number of Internet-enabled devices form what is called the Internet of Things (IoT) [3]. These devices facilitate for applications the processing of a massive volume of heterogeneous data, including scalar data (e.g., temperature) and multi-media data (e.g., images), with high speed. This has given rise to many considerable network and cloud challenges [4].
In fact, Internet-enabled devices send continuously flowing data through network-edge gateways and routers that propagate the received data through networks to the backend systems such as cloud databases [5]. However, the ever-growing number of devices produce and send many redundant [6,7] and unused data. For instance, temperature degree does not change frequently [8]. Suppose that temperature and relative humidity data are collected from four sensors deployed in an office and each sensor generates 2 bytes every second. In 1 h, 28.125 Kb would be reported and, in one day, 675 Kb would be reported. This total would escalate exponentially as sensors increase in number and type. Accordingly, the current network infrastructure might not be able to handle such overwhelming data [9], which may result in a high burden on network bandwidth, and I/O throughput [5,10] as well as the difficulty of handling a huge amount of data on the backend systems [7,11,12].
Moreover, network energy consumption gets highly stressed by the transmission of a huge amount of redundant and unnecessary IoT data. This issue is aggravated as the number of IoT devices is increased, especially if there are many network-edge devices dedicated to handling heavy traffic [5]. Cloud storage space is another issue for storing redundant and unnecessary data, especially for pre-paid volume. Therefore, these problems have given rise to data reduction [13] and pre-processing directly close to data sources. Network-edge-based data reduction not only leads to saving storage space, but also reduces the burden on network energy consumption, network bandwidth and I/O throughput, and makes the usage of available resources more efficient [4].
IoT data are typically time series data [14] that can lead to the problems mentioned above [5]. Many state-of-the-art network-edge-based data reduction approaches have been proposed to address such problems, as described in the literature review below, but they are limited. Therefore, this paper proposes a network-edge-based approach that is based on data filtering and fusion techniques to relieve the aforementioned problems. The data filtering of the proposed approach is based on data change detection for the avoidance of redundant data transmission and based on the deviation (> e max ) of real observations from their estimated values calculated by Kalman filter. Therefore, the real observations that have small deviation (≤ l e max ) from their estimated ones can be recovered by estimation. We also propose a data fusion method that is based on a minimum mean square error criterion. It employs a simple strategy to fuse data of the same time domain for certain a area.
According to Anastasi et al. [15], data reduction techniques fall into three categories: data compression, data forecasting and in-network processing. In data compression techniques, different data encoding techniques are applied to reduce the size of data and then data are sent in reduced form. In forecasting techniques, the method is maintained on two sides, such as sensor and sink nodes or gateways and the cloud data center. The method forecasts the value and calculates the difference from the actual value. If the difference is within the predetermined error range, there is no need for sending the actual value to the other side. In network processing techniques, the data are processed by an intermediate device, such as gateway/router, and then the intermediate device sends only the processed data instead of raw data [16]. The last type of data reduction techniques is the concern of this paper.
The rest of the paper is organized as follows. Firstly, we review some state-of-the-art data reduction techniques. Then, we provide a background about Kalman filter and describe the architecture of the proposed approach. Next, we present the evaluation of the proposed approach and discuss the obtained results. Finally, we sum up with conclusion, along with future work.

2. Related Work

Ever-growing IoT devices that produce and send a massive volume of unnecessary and useless data to the cloud lead to the problems of network bottleneck and to the difficulty of handling such voluminous data at the cloud. Network-edge-based data reduction is an option to address such problems. Many state-of-the-art methods employ network edge for reducing data before transmitting it to the cloud to address such problems. In Reference [5], the authors proposed a real data reduction approach to solve the problems of network bandwidth, I/O throughput, network energy consumption and cloud storage. They proposed NECtar that is able to automatically switch between different data reduction algorithms, including sampling, selective forwarding, piecewise approximation, perceptually important points (PIP) algorithm and data change detection, based on the data type. In addition, Feng et al. [4] proposed an approach to solve the energy consumption issues of IoT devices and the depletion of cloud storage. Their approach is based on multi-tier data reduction mechanism that functions on two tiers, gateway and network edge tier. Their approach applies the PIP algorithm on time series data. Moreover, they integrated the PIP algorithm with several techniques, including interval restriction, dynamic caching and weight sequence selection. At the second tier, they introduce data fusion method based on optimal dataset selection to fuse the same-time domain data for a specific location. Other authors introduced an approach that takes advantage of edge redundant hardware to increase the performance of data reduction and to deal with failure of IoT gateways (e.g., see Reference [9]). The authors employed PIP algorithm in their approach for increasing the performance of data reduction and utilized primary and secondary IoT gateway without coordination between them and without sending redundant data. The idea is that the dataset is split into odd and even datasets and processed by primary and secondary IoT gateways, respectively. Although PIP algorithm considers the necessary points for keeping the overall shape of data, it suffers from computational complexity as it needs longer run time to identify the important points that contribute in the overall shape of time series data in each iteration [17] and has a worst case complexity than the method in Reference [18].
Other solutions employ dual filter to perform data reduction at network edge. In Reference [19], the authors proposed an approach that exploits the fog computing for data reduction. The approach is based on two phases. In the first phase, the data are modeled based on multivariate normal distribution. In the second phase, a Kalman filter with the same parameters is deployed in both fog and cloud platform. The estimated values of measured data by end devices are calculated on both sides, cloud and fog platform, based on historical data and internal data correlation. If the predicted values exceed the prediction range, the observations are forwarded to the cloud. In contrast, the authors of [20] proposed adaptive approach for data reduction that is based on least mean square (LMS). Their approach is based on dual LMS filter, one deployed at the source (sensor nodes) and another in the sink node. The sources have to send their measured values that deviate (>user input value) from their predicted values. Both approaches [19,20] rely on caching historical data, which causes computing overhead. However, the proposed approach caches only one measured value for each data source when a change in the data takes place. Our proposed approach employs Kalman filter for data filtering, as described below.

Kalman Filter

Kalman filter is known as a recursive algorithm for optimal estimating future states of dynamic systems [21]. It is commonly used as an estimation algorithm [22] and it is also known as an adaptive filter [23] to combine previously estimated values with current measurements. One of its advantages is its fast error convergence and better estimation through changing the measurement covariance by controlling fundamental parameters [21]. Consider the sensor readings at time series:
z t = z t , z t 1 , . . . , z t N 1
that is composed from the previous reading from time, and forms the input measured data to the Kalman Filter algorithm with measurement noise according to Equation (1) [20].
z t = H x t + v t
where H represents an identity matrix, v t is the uncertainty in the observation and z t represents the observation vector at time t. Kalman filter is based on two phases: prediction and update. In the prediction phase, the estimated value x t and covariance matrix P t are estimated according to Equations (2) and (3), respectively.
x t = A x t 1 + B u t 1 + w t
The corresponding covariance matrix is calculated as:
P t = A P t 1 A t + Q
where x t is the posteriori state, x t 1 is the a priori state, A t is the state transition model matrix, B is input control matrix, u t 1 is the control vector and Q is the white Gaussian noise covariance matrix [24]. In the update phase, Kalman Filter gain is calculated based on Equation (4), the estimated state x t is updated according to Equation (5) and the observation noise covariance according to Equation (6)
K t = P t H T H P k H T + R 1
where R and H T are the covariance of observation noise and the observation model, respectively. Accordingly, the estimated state x ^ t and covariance matrix P t are updated based on Kalman gain as:
x ^ t = x ^ t 1 + K t z t H x ^ t 1
P t = I K t H P
Altogether, both the observation covariance matrix P t and estimation x ^ t are predicted based on the values of pervious time instance and updated after getting new measured data [21].

3. Proposed Approach

In this paper, an in-networking data filtering and fusion mechanism for reducing IoT sensor data is proposed. Our approach employs a network edge for filtering and fusing data before data transmission to the cloud occurs, as shown in Figure 1.
Consider N number of sensors deployed in a specific area to monitor their surroundings such as monitoring the changes of temperature degree, humidity, wind speed, etc. At each time instance t > 0 , each sensor node S i ( i = 1 , 2 , 3 , . . . , N ) produces data streams z ( t ) about its surrounding and sends it to an intermediate node such as a base station or router/gateway, to propagate such data to the cloud. Data streams are a sequence of data packets in consecutive order [20].
In this paper, we are interested in reducing the amount of IoT data transmitted over the network to mitigate the network bottleneck problems prior to data transmission. Firstly, the proposed approach reduces the sensor reading through removing redundant data. When there is no change in sensor readings detected, there is no need to send the sensor actual reading to the cloud. For instance, in temperature monitoring application, temperature degree does not change frequently. The sensor keeps producing temperature readings that are not changing over a short period of time. Even if there is a change in sensor readings detected, not all data are important. Therefore, by calculating the deviation between the actual reading and its estimated value calculated by Kalman filter, the data are discard or forwarded to the data fusion layer. In other words, the actual sensor reading doe not need to be forwarded to the data fusion layer unless the deviation between the sensor actual reading and its estimated value (>predefined Maximum Absolute Error). According to Figure 1, each sensor reading is passed through filtering component, which is responsible for checking for redundant data and calculating the deviation of the actual sensor reading and its estimated value, and then decides to either forward it to the data fusion layer or discard it. More details are explained in the next sections. As IoT data are typically data series, the data filtering layer receives simultaneous actual readings of sensors. Such data are filtered before passing them to the data fusion layer. In this case, not all data received by the data filtering layer will be passed. Therefore, the data fusion layer aggregates the received data from the data filtering layer to construct an accurate representation of the phenomenon that is under observation. The output of the data fusion layer will be propagated to the cloud. This proposed approach can be applied by both critical and not critical applications through customizing the deviation value.
Figure 1 gives an illustrative representation of the proposed approach. There are three main layers: the data source (a set of N sensor nodes), the data filtering layer dedicating a filtering component for each sensor node and the data fusion layer. The two following sections provide the details of the data filtering layer and the data fusion layer.

3.1. Data Filtering Layer

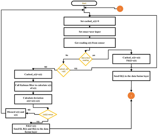
The data filtering layer relies on two techniques. The first technique is called data change detection. According to Coppin and Bauer [25], change detection is defined as “the process of identifying differences in the state of an object or phenomenon by observing it in different times”. In our case, change detection is the process of identifying the difference between the previous and current observation. The second technique is the deviation of the real observations from their estimated values by identifying the maximum absolute error. The idea behind these techniques is to check the current observation z ( t ) at time t with its previously cached observation c a c h e d _ z in order to detect a data change. This layer receives the first observation z ( t ) at the first time. Then, it caches it for later use. Afterwards, it compares the next received observation with the cashed value ( c a c h e d _ z ). If there is no data change detected, the data are discarded. However, if a data change is detected between the cached value c a c h e d _ z and z ( t ) at time t, the cached value is updated with current observation z ( t ) and z ( t ) is passed through Kalman filter in order to find its estimate x ( t ) . The observed value is passed to the data fusion layer, if there is a significant deviation ( e ( t ) > e max ) from its obtained estimated value x ( t ) at time t, where e max is the maximum absolute deviation from the real observation set up by the user and e ( t ) is calculated according to Equation (7). The output of this layer is filtered data f d ( i ) ( i = 1 , 2 , 3 , . . . , N ) . The filtered data f d ( i ) are the input of the data fusion layer:
e ( t ) = | z ( t ) x ( t ) |
where z t is the current observed value and x ( t ) is its estimated value at time t.
Using maximum absolute deviation helps determine and then compare the real observation with its estimated value to find whether the difference between them exceeds the e max and thus whether to pass the reading to the next step for fusion.
The data filtering layer receives the actual readings of sensor nodes simultaneously at time instance t and processes the actual readings of each sensor independently, as shown in Figure 1, through applying the two techniques mentioned above. Some actual readings of sensor nodes received at time instance t might be filtered out. Therefore, the data fusion layer is suggested to aggregate the readings that are not filtered out to build an observation that represents the phenomenon under observation.
Another case taken into consideration is faulty sensor reading detection. The proposed approach considers the correlation between sensor readings to find faulty sensor readings. The proposed approach is designed for the purpose of data reduction of sensors deployed in a specific location for a specific time domain. Therefore, if a faulty reading is detected, the faulty reading is replaced by its estimated value calculated by Kalman filter.
The summary of the data filtering algorithm is shown in Algorithm 1, the parameters used are shown in Table 1, and the data flow is represented in Figure 2.
Algorithm 1 Data filtering operation
INPUT: sensor reading z ( t )
   e _ m a x = user input
  while true do
   if z ( t ) is the first reading then
     c a c h e d _ z ( i ) zt(i)
    Send z ( t ) to the fuser
   else
    if c a s h e d _ z ( i ) ! = z ( t ) then
      c a c h e d _ z ( i ) z(t)
     Call kalman filter to calculate estimated value
      e ( t ) z ( t ) x ( t )
     if | e ( t ) | > e max then
       f d ( i ) z ( t )
      Send f d ( i ) , R ( i ) and H ( i ) to the data fusion layer
     else
      Discard x ( t ) and z ( t ) values
     end if
    end if
   end if
  end while

3.2. Data Fusion Layer

The incoming filtered data from the data filtering layer flow continuously to the data fusion layer. Some data from the data filtering layer are missing (filtered out data). Therefore, the purpose of this layer, prior to transmitting data to the cloud, is to fuse data of the same domain for certain location to improve data reliability, remove data redundancy and complement the missing data [4]. A good example of the data fusion is a set of sensors deployed in a data center room in order to monitor the overall temperature.
According to Yukun et al. [21], there are two common Kalman-filter-based methods for the fusion of multi-sensor data. The first method is simple, in which multi-sensor data are simply fused based on the observation vector of Kalman filter. The other method uses a minimum mean square error (MMSE) criterion for the fusion of multi-sensor data [21,24]. The second method is adopted in our proposed approach because it requires low computational load. In this method, the dimension of the observation vector is unchanged and the fused observation is obtained by weighted observation [21].
The main point of this layer is a set of sensors to observe the same phenomenon, such as temperature, humidity, etc. Therefore, the incoming data from the data filtering layer of the same source is fused at the first level, data fusion. The reader is referred to [26] for more information. Suppose that filtered data of n sensors F D = f d 1 , f d 2 , f d 3 , . . . , f d n coming from the data filtering layer at time instance t with the covariance matrix R i of each sensor calculated by Kalman filter in the data filtering layer. After receiving the filtered data from the data filtering layer, as shown in Figure 3, the total covariance matrix is calculated based on Equation (9). Then, the received filtered data are fused and used to obtain the state vector z ( t ) that will be sent to the cloud. The Kalman filter will be applied on the total state vector z ( t ) if there are missing data resulting from the data filtering layer and the estimated value will be sent to the cloud instead of z ( t ) . The measurement noise is independent for each sensor. The equation for fusing the measurement vectors f d i ( i = 1 , 2 , . . . , N ) at time instance t is given by Equation (8) to obtain the fused measurement vector z ( t ) [21].
z ( t ) = i = 1 N R i 1 ( t ) 1 i = 1 N R i 1 ( t ) f d ( i )
where R i represents the covariance matrix of measurement vector z i . The identity matrix of the fused measurement is given by Equation (9).
H ( t ) = i = 1 N R i 1 ( t ) 1 i = 1 N R i 1 ( t ) H i ( t )
where H ( t ) represent the identity matrix of fused measurement vector z ( t ) and H i ( t ) is the identity matrix of sensor (i) at time t. In addition, the covariance matrix of the fused measurement vector is calculated according to Equation (10).
R ( t ) = i = 1 N R i 1 ( t ) 1
where N represents the number of sensors. The estimates can be obtained using Kalman Filter as described above.
The summary of the data fusion algorithm is shown in Algorithm 2, the parameters used are shown in Table 2 and the data flow is represented in Figure 3.
Algorithm 2 Data fusion operation
INPUT: The output data stream of algorithm_1 F D = ( f d 1 , f d 2 , . . . , f d n )
Covariance matrix calculated by Kalman filter in data filtering layer R = ( R 1 , R 2 , . . . , R n )
Identity Matrix Calculated by Kalman filter in data filtering layer H = ( H 1 , H 2 , . . . , H n )
  if f d 1 = N O N E A N D f d 2 = N O N E A N D . . . A N D f d n = N O N E then
  2:  Exit
   else
  4:   R ( t ) i = 1 N R i 1 ( t ) 1
  5:   z ( t ) i = 1 N R i 1 ( t ) 1 i = 1 N R i 1 ( t ) f d ( i )
  6:   H ( t ) i = 1 N R i 1 ( t ) 1 i = 1 N R i 1 ( t ) H i ( t )
    Calculate total estimated value using Kalman filter based on total z ( t ) , R ( t ) and H ( t )
    send z(t) to cloud.
  7:  if there is a missing data then
  8:   send the estimated value calculated by Kalman filter is sent the cloud.
  9:  end if
   end if

4. Implementation and Evaluation of the Proposed Approach

This section presents the implementation and evaluation of our approach. The approach was implemented and executed using Python. As mentioned in Section 3, the proposed approach for IoT data reduction consists of two layers. The first layer is to filter data of each sensor based on data change detection and the deviation of observed value from its Kalman-filter-based estimated value. The second layer is to fuse sensor data of the same resources after filtering to enhance the accuracy of the data since some missing data result from filtering process of the first layer. The performance evaluation of our approach in the first layer and second layer is presented below.

4.1. Datasets

In the simulation, real-world datasets from Intel lab were used, as shown in Figure 4. The offered datasets were obtained from 54 Mica2Dot sensors. Each sensor provides data for weather, such as temperature, humidity, light, and voltage, as well as the time at which a sensor reading is acquired. For experiments, we selected datasets (temperature) reported by Sensor 1 (Mote 1), Sensor 2 (Mote 2), and Sensor 3 (Mote 3) between 6 March 2014 and 8 March 2014, resulting in a dataset with 5897 readings, to ensure the efficiency of the proposed approach.

4.2. Simulation Environment

A simulation code was written in Python to evaluate our proposed approach. The datasets were from the Intel Lab, and include typical time stamped data of weather such as temperature. The weather data are a time series data for IoT application [4]. We conducted the experiment with the temperature data for Sensors 1–3. Since Kalman filter requires prior information to work properly, we set the first value of sensor reading to obtain the Kalman filter initial state x ( 0 ) , as shown in Table 3.
To carry out simulation on datasets (temperature), Kalman filter parameters were determined in the first layer (the data filtering layer). We selected the parameter values as follows:
A = 1 0 0 1 H = 1 0
where Q is considered as white Gaussian noise and the target noise is P. Q and P were initialized as follows:
Q = 2.25 e 6 4.50 e 6 4.50 e 6 9.00 e 6
P = 0.000001 0 0 0
In addition, the maximum absolute deviation e max was set to the range of values ( e max = 0.01 , 0.02 , . . . , 0.09 ) .

5. Study Results and Evaluation

The performance of the proposed approach was evaluated based on the results obtained from the two layers as follows.

5.1. Data Filtering Layer

As mentioned above, to ensure the efficiency of the proposed approach, it was evaluated based on the readings of three sensors (Sensors 1–3) over the temperature data. To evaluate the proposed approach, we compared the results with two algorithms commonly used in data reduction, namely Least Mean Square (LMS) algorithm and Papageorgius’s method, which employ Perceptually Important Points algorithm (PIP). LMS algorithm was selected as prediction algorithm and the CLONE approach of Papageorgius’s method was selected because it is faster than other two approaches (TWIN and AVG) to avoid the delay and perform a fair comparison. The CLONE approach of Papageorgius’s method was implemented with cache size equal to 100 items. We compared three aspects to evaluate the results of the proposed approach: the number of forwarded items, data reduction percentage of incoming data and data reduction accuracy.
  • Data reduction percentage is obtained by:
    S P = ( ( ( A D ) ( T D ) ) × 100 ) / 100
    D R P = 100 ( S P )
    where SP is the saving percentage, AD represents the actual data, TD represents the transmitted data, and DRP is the data reduction percentage.
  • Data reduction accuracy is the similarity between actual data and filtered data mixed with estimated data to make a set of the same length as the original one based on the Jaccard coefficient as follows:
If T 1 = t 1 1 , v 1 1 , t 2 1 , v 2 1 , , t n 1 , v n 1 is the real data and T 2 = t 1 2 , v 1 2 , t 2 2 , v 2 2 , , t n 2 , v n 2 is the filtered data, the Jaccard similarity coefficient between them is calculated [4] as:
α = i = 1 n min ( t i 1 , v i 2 ) i = 1 n max ( t i 1 , v i 2 ) × 100
where n is the length of actual data. A range of maximum absolute error ( e max = 0.01, 0.02,..., 0.09) was used to investigate the impact of e max on the amount of forwarded data to the data fusion layer, data reduction percentage and data reduction accuracy and to verify and evaluate the results of the proposed approach, LMS algorithm and Papageorgius’s method (CLONE).
Table 4, Table 5 and Table 6 summarize the experiment results of the data filtering layer for Sensors 1–3. They represent the comparison of the proposed approach, LMS and Papageorgious’s method (CLONE) based on the range of Maximum Absolute Error (MAE), as mentioned above. The comparison was performed based on 5896 readings of each sensor. In addition, the number of forwarded data to the data fusion layer is also represented. Moreover, the data reduction percentage and data reduction accuracy were calculated based on Equations (11)–(13) for each sensor, respectively. To illustrate the data in Table 4, Table 5 and Table 6, Figure 5, Figure 6 and Figure 7 present the performance of the proposed approach with a comparison to LMS and Papageorgious’s method (CLONE) with e max = 0.01 in terms of data filtering. Accordingly, it can be seen that the proposed approach outperformed LMS and Papageorgious’s method (CLONE) for Sensors 1–3. The figures show the temperature data as y-axis plotted against the number of samples as x-axis.
According to the results in Table 4, it is noted that the proposed approach achieved data reduction percentage in the range 43.25–85.13% with data reduction accuracy in the range 69.41–92.61% in comparison with LMS algorithm, which achieved data reduction percentage in the range 13.61–73.88% with data reduction accuracy in the range 71.92–96.30%. Papageorgious’s method (CLONE) achieved high accuracy in the range 88.89–94.91% with very low data reduction percentage ranging 5.14–9.18%. The results are plotted against e max in Figure 8. In Table 5, the results show that the proposed approach achieved data reduction percentage in the range 39.52–77.34% and data reduction accuracy in the range 62.60–93.30%, while LMS algorithm achieved data reduction percentage in the range 11.48–75.13% with data reduction accuracy in the range 69.96–71.54%. Papageorgious’s method (CLONE) achieved low data reduction percentage and high data reduction accuracy in the ranges 3.02–5.73% and 97.63–94.32%, respectively. The results are plotted against e max in Figure 9. Moreover, the results in Table 6 show that the data reduction percentage achieved by the proposed approach is in the range 41.99–84.26% with accuracy in the range 93.17–68.56%, while LMS algorithm achieved data reduction percentage in the range 12.91–73.42% and data reduction accuracy in the range 72.49–96.79%. Papageorgious’s method (CLONE) achieved data reduction percentage in the range 4.40–9.12% with data reduction accuracy in the range 90.92–96.01%. Figure 10 illustrates the results plotted against e max . It can be noted that Papageorgious’s method (CLONE) achieved the highest data reduction accuracy and the lowest data reduction percentage followed by LMS algorithm, which achieved data reduction accuracy higher than the proposed approach but with lower data reduction percentage. Based on the results shown in Table 4, Table 5 and Table 6, we can say that the proposed approach achieved the highest data reduction percentage compared to LMS algorithm and Papageorgious’s method (CLONE). This is attributed to the fact that the proposed approach employs the data change technique to remove the redundant data of each sensor, as described in Section 3.1. Moreover, the proposed approach relies on Kalman filter to calculate the deviation between the sensor actual readings and their estimated values. Kalman filter has an advantage of faster error convergence and better estimation through changing the measurement covariance by controlling fundamental parameters. As e max increases, the data reduction percentage increases too, while the data reduction accuracy decreases. In fact, as e max increases, the differences between actual values and their estimated ones increase. Therefore, the data reduction percentage increases, while the data reduction accuracy decreases.

5.2. Data Fusion Layer

The proposed data fusion layer employs a minimum-mean-square-error criterion for multisensory data fusion, as described above by Equations (8)–(10). For the evaluation of the data fusion layer of the proposed approach, we adapted the data fusion layer of the proposed approach for both LMS and Papageorgious’s method (CLONE) to compare the data reduction percentage of the three approaches relative to the total original readings of Sensors 1–3. The data reduction percentage is calculated according to Equations (11) and (12), but relative to the total original readings of Sensors 1–3, instead of each sensor individually. The input of data fusion layer is based on the output of data filtering layer depending on maximum absolute error values ( e max = 0.01, 0.02,..., 0.09). Moreover, we used the similarity between the final fused data and the original readings of Sensors 1–3 to calculate the data recovery accuracy. As shown in Table 7 and Figure 11, the proposed approach had highest data reduction percentage (69.63–86.32%), while LMS achieved data reduction percentage in the range 66.78–83.51% and Papageorgious’s method (CLONE) achieved data reduction equal to 66.67% and no change was noted because data reduction percentage of data filtering is inconsiderable. Figure 12 represents the performance the data fusion layer with e max = 0.01 in comparison with the other methods for which the data fusion layer of the proposed approach is adapted. In the figure, we can see that there is a slight difference in the output of the data fusion layer for each method. This is because of the different filtering techniques used by the methods.
The data recovery accuracy was calculated based on the similarity between the fusion results and the original readings of each sensor using Equation (13). In the case the data of all sensors were filtered at the same time in the data filtering layer, the data recovery accuracy was calculated by replacing the filtered-out data with the estimated data calculated by Kalman filter. Figure 13 shows that the proposed data fusion layer achieved high similarity between the original readings and filtered readings for different maximum absolute error values ( e max = 0.01, 0.02,..., 0.09). It can be noted that the similarity between the original readings and the filtered readings of Sensor 1 was in the range 89.99–92.94%. The similarity between original readings and the filtered readings of Sensor 2 was the range 80.31–86.98%. The similarity between the original readings and the filtered readings of Sensor 3 was in the range 89.55–92.09%. Figure 13 shows that Sensor 2 had lower similarity than Sensors 1 and 3. This was due to more data filtered in the data filtering layer.
Finally, it is worth noting that the proposed approach achieved the highest data reduction percentage in the data filtering layer with different values of maximum absolute error ( e max = 0.01, 0.02, ..., 0.09) in comparison with LMS method and Papageorgious’s method (CLONE). Moreover, the proposed approach attained acceptable data reduction accuracy, as shown in Figure 13. In the data fusion layer, after adapting the second layer of the proposed approach for LMS algorithm and Papageorgious’s method (CLONE), the proposed approach outperformed LMS algorithm and Papageorgious’s method (CLONE) in terms of data reduction percentage, as shown in Table 4, Table 5 and Table 6, and achieved high data recovery accuracy, as reported in Figure 13.

6. Conclusions

In this paper, we propose an approach for IoT data reduction. The proposed approach is an in-networking approach and comprises two layers. The first layer (the data filtering layer) is dedicated for data filtering depending on two techniques, namely data change detection and the deviation (>user input value) of real observations from their estimated values. Moreover, the data filtering layer detects the faulty sensor readings by calculating the correlation between the readings of sensors. The second layer is data fusion layer and it is based on minimum mean square error technique to improve data reliability after filtering operation. Its rule is to fuse the output of the first layer. The essential goal is to reduce data transmitted from network edge to the cloud.
We compared the proposed approach with LMS method and Papageorgious’s method (CLONE). Based on the results, the proposed approach achieved a higher reduction percentage than LMS method and Papageorgious’s method (CLONE), and attained an acceptable data recovery accuracy. Even though the proposed approach has shown good performance and efficiency in filtering and fusing the IoT linear data, future work will focus on investigating the application of approach on nonlinear data and multi-media data as well as the usage of extended Kalman filter. This will also include dealing with multi-rate data.
References yes

Author Contributions

W.M.I. conceptualized the idea of this paper, designed the content and drafted the paper. M.G. supervised with critical assessment of the draft for quality revision. A.A.A.-S. assessed the results and suggested the format of tables. A.Z. revised the paper and performed proofreading.

Funding

This research was funded in part by the National Natural Science Foundation of China under grants 61671202 and 61571063, and the National Key Research and Development Program under grant 2018YFC0407101.

Acknowledgments

We would like to express our gratitude to Younis M. Younis, a Ph.D. student, Hohai University, for his support and advice. We also acknowledge with high appreciation, the help and encouragement extended by Zaid Yemeni, a Ph.D. student, Hohai University, and Waleed Karrar, a MSc student, Hohai University.

Conflicts of Interest

The authors declare no conflict of interest.

References

  1. Miorandi, D.; Sicari, S.; De Pellegrini, F.; Chlamtac, I. Internet of things: Vision, applications and research challenges. Ad Hoc Netw. 2012, 10, 1497–1516. [Google Scholar] [CrossRef]
  2. Wu, J.; Feng, Y.; Sun, P. Sensor Fusion for Recognition of Activities of Daily Living. Sensors 2018, 18, 4029. [Google Scholar] [CrossRef] [PubMed]
  3. Shahid, N.; Aneja, S. Internet of things: A survey on enabling technologies, protocols, and applications. IEEE Commun. Surv. Tutor. 2015, 17, 2347–2376. [Google Scholar]
  4. Feng, L.; Kortoçi, P.; Liu, Y. A multi-tier data reduction mechanism for IoT sensors. In Proceedings of the Seventh International Conference on the Internet of Things, Linz, Austria, 22–25 October 2017; ACM: New York, NY, USA, 2017; p. 6. [Google Scholar]
  5. Papageorgiou, A.; Cheng, B.; Kovacs, E. Real-time data reduction at the network edge of Internet-of-Things systems. In Proceedings of the 2015 11th International Conference on Network and Service Management (CNSM), Barcelona, Spain, 9–13 November 2015; IEEE: Piscataway, NJ, USA, 2015; pp. 284–291. [Google Scholar]
  6. Rahman, H.; Ahmed, N.; Hussain, I. Comparison of data aggregation techniques in Internet of Things (IoT). In Proceedings of the International Conference on Wireless Communications, Signal Processing and Networking (WiSPNET), Chennai, India, 23–25 March 2016; IEEE: Piscataway, NJ, USA, 2016; pp. 1296–1300. [Google Scholar]
  7. Lingyun, Y.; Lijing, H.; Manman, Z.; Mingli, Z. RFID data fusion algorithm based on spatio-temporal semantics in internet of things. In Proceedings of the 2017 13th IEEE International Conference on Electronic Measurement & Instruments (ICEMI), Yangzhou, China, 20–22 October 2017; IEEE: Piscataway, NJ, USA, 2017; pp. 179–184. [Google Scholar]
  8. Stojkoska, B.R.; Nikolovski, Z. Data compression for energy efficient IoT solutions. In Proceedings of the 25th Telecommunication Forum (TELFOR), Belgrade, Serbia, 21–22 November 2017; pp. 1–4. [Google Scholar]
  9. Ling, W.S.; Yaik, O.B.; Yue, L.S. A novel data reduction technique with fault-tolerance for internet-of-things. In Proceedings of the Second International Conference on Internet of things and Cloud Computing, Cambridge, UK, 22–23 March 2017; ACM: New York, NY, USA, 2017; p. 71. [Google Scholar]
  10. Papageorgiou, A.; Cheng, B.; Kovacs, E. Reconstructability-aware filtering and forwarding of time series data in internet-of-things architectures. In Proceedings of the 2015 IEEE International Congress on Big Data (BigData Congress), New York, NY, USA, 27 June–2 July 2015; IEEE: Piscataway, NJ, USA, 2015; pp. 576–583. [Google Scholar]
  11. Narendra, N.; Ponnalagu, K.; Ghose, A.; Tamilselvam, S. Goal-driven context-aware data filtering in IoT-based systems. In Proceedings of the 2015 IEEE 18th International Conference on Intelligent Transportation Systems (ITSC), Las Palmas, Spain, 15–18 September 2015; IEEE: Piscataway, NJ, USA, 2015; pp. 2172–2179. [Google Scholar]
  12. Bijarbooneh, F.H.; Du, W.; Ngai, E.C.H.; Fu, X.; Liu, J. Cloud-assisted data fusion and sensor selection for internet of things. IEEE Internet Things J. 2016, 3, 257–268. [Google Scholar] [CrossRef]
  13. Dubey, H.; Yang, J.; Constant, N.; Amiri, A.M.; Yang, Q.; Makodiya, K. Fog data: Enhancing telehealth big data through fog computing. In Proceedings of the ASE BigData & SocialInformatics 2015, Kaohsiung, Taiwan, 7–9 October 2015; ACM: New York, NY, USA, 2015; p. 14. [Google Scholar]
  14. Xu, X.; Huang, S.; Chen, Y.; Browny, K.; Halilovicy, I.; Lu, W.T. Time series analytics as a service on IoT. In Proceedings of the IEEE International Conference on Web Services (ICWS), Anchorage, AK, USA, 27 June–2 July 2014; Volume 27, pp. 249–256. [Google Scholar]
  15. Anastasi, G.; Conti, M.; Di Francesco, M.; Passarella, A. Energy conservation in wireless sensor networks: A survey. Ad Hoc Netw. 2009, 7, 537–568. [Google Scholar] [CrossRef]
  16. Mohamed, M.F.; Shabayek, A.E.R.; El-Gayyar, M.; Nassar, H. An adaptive framework for real-time data reduction in AMI. J. King Saud Univ. Comput. Inf. Sci. 2018, in press. [Google Scholar] [CrossRef]
  17. Fu, T.C.; Hung, Y.K.; Chung, F.L. Improvement algorithms of perceptually important point identification for time series data mining. In Proceedings of the 2017 IEEE 4th International Conference on Soft Computing & Machine Intelligence (ISCMI), Port Louis, Mauritius, 23–24 November 2017; IEEE: Piscataway, NJ, USA, 2017; pp. 11–15. [Google Scholar]
  18. Jugel, U.; Jerzak, Z.; Hackenbroich, G.; Markl, V. VDDA: Automatic visualization-driven data aggregation in relational databases. VLDB J. Int. J. Very Large Data Bases 2016, 25, 53–77. [Google Scholar] [CrossRef]
  19. Yu, T.; Wang, X.; Shami, A. A Novel Fog Computing Enabled Temporal Data Reduction Scheme in IoT Systems. In Proceedings of the GLOBECOM 2017–2017 IEEE Global Communications Conference, Singapore, 4–8 December 2017; IEEE: Piscataway, NJ, USA, 2017; pp. 1–5. [Google Scholar]
  20. Fathy, Y.; Barnaghi, P.; Tafazolli, R. An Adaptive Method for Data Reduction in the Internet of Things. Proceedings of IEEE 4th World Forum on Internet of Things, Singapore, 5–8 February 2018; IEEE: Piscataway, NJ, USA, 2018. [Google Scholar]
  21. Chen, Y.; Si, X.; Li, Z. Research on Kalman-filter based multisensor data fusion. J. Syst. Eng. Electron. 2007, 18, 497–502. [Google Scholar]
  22. Soman, R.; Ostachowicz, W. Kalman Filter Based Load Monitoring in Beam Like Structures Using Fibre-Optic Strain Sensors. Sensors 2018, 19, 103. [Google Scholar] [CrossRef] [PubMed]
  23. Singh, R.; Mehra, R.; Sharma, L. Design of Kalman filter for wireless sensor network. In Proceedings of the International Conference on Internet of Things and Applications (IOTA), Pune, India, 22–24 January 2016; IEEE: Piscataway, NJ, USA, 2016; pp. 63–67. [Google Scholar]
  24. Gan, Q.; Harris, C.J. Comparison of two measurement fusion methods for Kalman-filter-based multisensor data fusion. IEEE Trans. Aerosp. Electron. Syst. 2001, 37, 273–279. [Google Scholar] [CrossRef]
  25. Coppin, P.R.; Bauer, M.E. Digital change detection in forest ecosystems with remote sensing imagery. Remote Sens. Rev. 1996, 13, 207–234. [Google Scholar] [CrossRef]
  26. Castanedo, F. A review of data fusion techniques. Sci. World J. 2013, 2013. [Google Scholar] [CrossRef] [PubMed]
  27. Bodik, P.; Hong, W.; Guestrin, C.; Madden, S.; Paskin, M.; Thibaux, R. Intel Lab Data. Available online: http://db.csail.mit.edu/labdata/labdata.html (accessed on 15 February 2019).
Figure 1. Architecture of the proposed approach.
Figure 1. Architecture of the proposed approach.
Sensors 19 00795 g001
Figure 2. Data flowchart of the data filtering layer.
Figure 2. Data flowchart of the data filtering layer.
Sensors 19 00795 g002
Figure 3. Data flowchart of the data fusion layer.
Figure 3. Data flowchart of the data fusion layer.
Sensors 19 00795 g003
Figure 4. A view for sensors along with weather boards at Intel Berkeley Research lab [27].
Figure 4. A view for sensors along with weather boards at Intel Berkeley Research lab [27].
Sensors 19 00795 g004
Figure 5. Comparison of the proposed approach, LMS and Papageorgius’s method (CLONE) for Sensor 1 with e max = 0.01 .
Figure 5. Comparison of the proposed approach, LMS and Papageorgius’s method (CLONE) for Sensor 1 with e max = 0.01 .
Sensors 19 00795 g005
Figure 6. Comparison of the proposed approach, LMS and Papageorgius’s method (CLONE) for Sensor 2 with e max = 0.01 .
Figure 6. Comparison of the proposed approach, LMS and Papageorgius’s method (CLONE) for Sensor 2 with e max = 0.01 .
Sensors 19 00795 g006
Figure 7. Comparison of the proposed approach, LMS and Papageorgius’s method (CLONE) for Sensor 3 with e max = 0.01 .
Figure 7. Comparison of the proposed approach, LMS and Papageorgius’s method (CLONE) for Sensor 3 with e max = 0.01 .
Sensors 19 00795 g007
Figure 8. Data reduction percentage (a) and data reduction accuracy (b) vs. e max for Sensor 1.
Figure 8. Data reduction percentage (a) and data reduction accuracy (b) vs. e max for Sensor 1.
Sensors 19 00795 g008
Figure 9. Data reduction percentage (a) and data reduction accuracy (b) vs. e max for Sensor 2.
Figure 9. Data reduction percentage (a) and data reduction accuracy (b) vs. e max for Sensor 2.
Sensors 19 00795 g009
Figure 10. Data reduction percentage (a) and data reduction accuracy (b) vs. e max for Sensor 3.
Figure 10. Data reduction percentage (a) and data reduction accuracy (b) vs. e max for Sensor 3.
Sensors 19 00795 g010
Figure 11. Data reduction percentage vs. e max for fused data of Sensors 1–3.
Figure 11. Data reduction percentage vs. e max for fused data of Sensors 1–3.
Sensors 19 00795 g011
Figure 12. The output of the data fusion layer (a) the proposed approach, (b) LMS and (c) Papageorgius’s method (CLONE) with e max = 0.01 for sensors 1, 2 and 3
Figure 12. The output of the data fusion layer (a) the proposed approach, (b) LMS and (c) Papageorgius’s method (CLONE) with e max = 0.01 for sensors 1, 2 and 3
Sensors 19 00795 g012
Figure 13. Similarity between original readings and fused reading vs. e max for Sensors 1–3.
Figure 13. Similarity between original readings and fused reading vs. e max for Sensors 1–3.
Sensors 19 00795 g013
Table 1. The summery of parameters of Algorithm 1.
Table 1. The summery of parameters of Algorithm 1.
ParameterDefinition
c a c h e d _ z cache for Sensor reading when data change detected
e max Maximum absolute deviation of observation from its estimated value
z ( t ) Data stream produced by a sensor at time
x ( t ) state value at time
e ( t ) error between the observation and the estimated value
f d ( t ) filtered data at time t
tTime index = 1,2,…,t
Table 2. The summery of parameters of Algorithm 2.
Table 2. The summery of parameters of Algorithm 2.
ParameterDefinition
f d 1 , f d 2 , . . . , f d n The data stream of sensors passed from the data filtering layer at time t
R 1 , R 2 , . . . , R n Covariance matrices of each sensor calculated by Kalman filter at time t
H 1 , H 2 , . . . , H n Identity matrices of each sensor calculated by Kalman filter at time t
R ( t ) The total covariance matrix at time t
z ( t ) The total measurement vector at time t
H ( t ) identity matrix of fused measurement vector z ( t ) at time t
Table 3. The initial estimated values for Sensors 1–3.
Table 3. The initial estimated values for Sensors 1–3.
SensorInitial Value of x
Sensor 120.5078
Sensor 220.7724
Sensor 320.5666
Table 4. Comparison of the proposed approach, LMS and Papageorgius’s method (CLONE) for Sensor 1.
Table 4. Comparison of the proposed approach, LMS and Papageorgius’s method (CLONE) for Sensor 1.
MAEIncoming DataProposed ApproachLMSPapageorgious’s Method (CLONE)
Forwarded Data No.Reduction Percentage of Incoming DataReduction AccuracyForwarded Data No.Reduction Percentage of Incoming DataReduction AccuracyForwarded Data No.Reduction Percentage of Incoming DataReduction Accuracy
0.015896334643.25%92.61%512913.01%96.30%55935.14%94.91%
0.025896265255.02%91.59%377435.99%90.50%55156.46%93.59%
0.035896215263.50%86.67%304948.29%88.42%54727.19%92.86%
0.045896180369.42%85.11%256056.58%84.91%54447.67%92.38%
0.055896154773.76%82.77%227361.45%76.39%54267.97%91.21%
0.065896134877.14%79.92%204465.33%75.53%54068.31%91.07%
0.075896118379.94%77.12%184268.76%74.51%53758.84%90.87%
0.085896101582.78%73.75%166171.83%73.73%53678.97%89.33%
0.09589687785.13%69.41%154073.88%71.92%53559.18%88.89%
Table 5. Comparison of the proposed approach, LMS and Papageorgius’s method (CLONE) for Sensor 2.
Table 5. Comparison of the proposed approach, LMS and Papageorgius’s method (CLONE) for Sensor 2.
MAEIncoming DataProposed ApproachLMSPapageorgious’s Method (CLONE)
Forwarded Data No.Reduction Percentage of Incoming DataReduction AccuracyForwarded Data No.Reduction Percentage of Incoming DataReduction AccuracyForwarded Data No.Reduction Percentage of Incoming DataReduction Accuracy
0.015896356639.52%93.30%521911.48%96.96%57183.02%97.03%
0.025896298349.41%90.16%389633.92%90.15%56673.88%96.16%
0.035896252257.23%78.70%307547.85%87.60%56444.27%95.77%
0.045896220462.62%77.32%250557.51%82.86%56234.63%95.42%
0.055896196566.67%75.22%216063.36%75.67%56034.97%95.09%
0.065896175470.25%72.89%191967.45%74.93%55875.24%94.81%
0.075896159872.90%70.24%171170.98%74.16%55715.51%94.53%
0.085896146075.24%66.66%157873.24%73.51%55635.65%94.40%
0.095896133677.34%62.60%146575.15%71.54%55585.73%94.32%
Table 6. Comparison of the proposed approach, LMS and Papageorgius’s method (CLONE) for Sensor 3.
Table 6. Comparison of the proposed approach, LMS and Papageorgius’s method (CLONE) for Sensor 3.
MAEIncoming DataProposed ApproachLMSPapageorgious’s Method (CLONE)
Forwarded Data No.Reduction Percentage of Incoming DataReduction AccuracyForwarded Data No.Reduction Percentage of Incoming DataReduction AccuracyForwarded Data No.Reduction Percentage of Incoming DataReduction Accuracy
0.015896342041.99%93.17%513512.91%96.79%56584.04%96.01%
0.025896274253.49%91.30%391933.53%90.33%55895.21%94.84%
0.035896223562.09%86.13%313146.90%88.37%55515.85%94.20%
0.045896185368.57%84.24%266154.87%83.91%55016.70%93.34%
0.055896155973.56%82.36%233860.35%77.09%54647.33%92.72%
0.065896133077.44%80.29%209264.52%76.36%54367.80%92.24%
0.075896116180.31%77.43%191967.45%75.72%53878.63%91.41%
0.085896103982.38%73.54%164472.12%74.90%53698.94%91.11%
0.09589692884.26%68.56%156773.42%72.49%53589.12%90.92%
Table 7. Comparison between the proposed approach and LMS algorithm and Papageorgius’s method (CLONE) for Sensors 1–3.
Table 7. Comparison between the proposed approach and LMS algorithm and Papageorgius’s method (CLONE) for Sensors 1–3.
MAEProposed ApproachLMSPapageorgious’s Method (CLONE)
Filtered Data No.Fused Data No.DRP 1 Filtered Data No.Fused Data No.DRP 1 Filtered Data No.Fused Data No.DRP 1
Sensor 1Sensor 2Sensor 3 Sensor 1Sensor 2Ssensor 3 Sensor 1Sensor 2Sensor 3
0.01334635663420537269.63%512952195135587766.78%559357185658589766.67%
0.02265229832742483672.66%377438963919544469.23%551556675589589766.67%
0.03215225222235432475.56%304930753131490772.26%547256445551589766.67%
0.04180322041853387378.11%256025052661436375.34%544456235501589766.67%
0.05154719651559349580.24%227321602338401977.28%542656035464589766.67%
0.06134817541330316782.10%204419192092370079.09%540655875436589766.67%
0.07118315981161288383.70%184217111919342880.62%537555715387589766.67%
0.08101514601039264485.05%166115781644311982.37%536755635369589766.67%
0.098771336928242086.32%154014651567291783.51%535555585358589766.67%
1 Data Reduction Percentage.

Share and Cite

MDPI and ACS Style

Ismael, W.M.; Gao, M.; Al-Shargabi, A.A.; Zahary, A. An In-Networking Double-Layered Data Reduction for Internet of Things (IoT). Sensors 2019, 19, 795. https://doi.org/10.3390/s19040795

AMA Style

Ismael WM, Gao M, Al-Shargabi AA, Zahary A. An In-Networking Double-Layered Data Reduction for Internet of Things (IoT). Sensors. 2019; 19(4):795. https://doi.org/10.3390/s19040795

Chicago/Turabian Style

Ismael, Waleed M., Mingsheng Gao, Asma A. Al-Shargabi, and Ammar Zahary. 2019. "An In-Networking Double-Layered Data Reduction for Internet of Things (IoT)" Sensors 19, no. 4: 795. https://doi.org/10.3390/s19040795

APA Style

Ismael, W. M., Gao, M., Al-Shargabi, A. A., & Zahary, A. (2019). An In-Networking Double-Layered Data Reduction for Internet of Things (IoT). Sensors, 19(4), 795. https://doi.org/10.3390/s19040795

Note that from the first issue of 2016, this journal uses article numbers instead of page numbers. See further details here.

Article Metrics

Back to TopTop