Multicore-Processor Based Software-Defined Communication/Network Platform for Underwater Internet of Things
Abstract
:1. Introduction
2. Architecture of the Proposed SDAMs
2.1. Hardware Architecture
2.2. Software Architecture
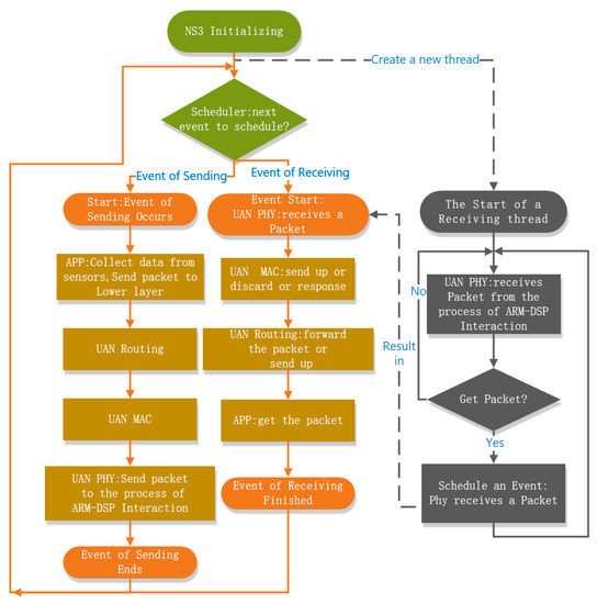
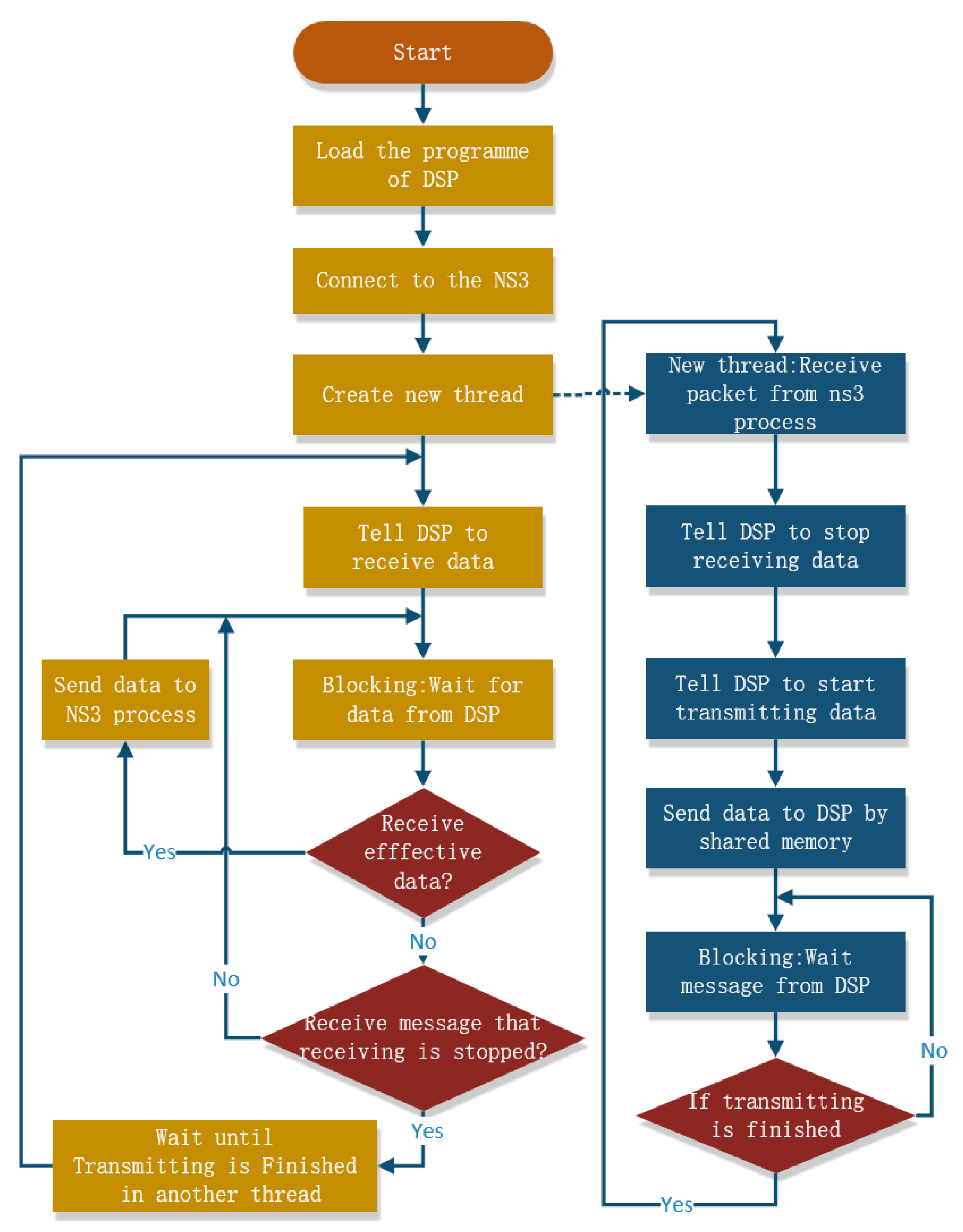
2.2.1. NS3 Networking Process
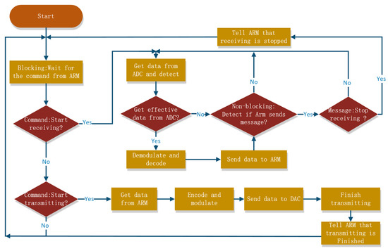
2.2.2. ARM-DSP Interaction Process
- The DSP process is called by the OpenCL interface, and the DSP process is considered as an accelerator for the OpenCL interface.
 - The DSP process runs the SYSBIOS system by TI’s RTOS SDK, and then the ARM process and the DSP process communicate via the IPC API message mechanism.
 - The ARM process and the DSP process communicate by the MAILBOX register directly.
 
2.2.3. DSP Process
3. Experiments and Validations
3.1. Experiments of Physical-Layer Communication
3.2. Networking Experiments
4. Conclusions
Author Contributions
Funding
Conflicts of Interest
References
- Basagni, S.; Conti, M.; Giordano, S.; Stojmenovic, I. Advances in Underwater Acoustic Networking. In Mobile Ad Hoc Networking: The Cutting Edge Directions; IEEE: Piscataway, NJ, USA, 2013; pp. 804–852. [Google Scholar]
 - Luo, H.; Wu, K.; Ruby, R.; Liang, Y.; Guo, Z.; Ni, L.M. Software-Defined Architectures and Technologies for Underwater Wireless Sensor Networks: A Survey. IEEE Commun. Surv. Tutor. 2018, 20, 2855–2888. [Google Scholar] [CrossRef]
 - Dol, H.S.; Casari, P.; van der Zwan, T.; Otnes, R. Software-Defined Underwater Acoustic Modems: Historical Review and the NILUS Approach. IEEE J. Ocean. Eng. 2017, 42, 722–737. [Google Scholar] [CrossRef]
 - Sozer, E.M.; Stojanovic, M. Reconfigurable acoustic modem for underwater sensor networks. In Proceedings of the 1st ACM International Workshop on Underwater Networks, Los Angeles, CA, USA, September 2006. [Google Scholar]
 - Peng, Z.; Zhou, Z.; Cui, J.H.; Shi, Z.J. Aqua-Net: An Underwater Sensor Network Architecture—Design, Implementation, and initial testing. In Proceedings of the OCEANS 2009, MTS/IEEE Biloxi—Marine Technology for Our Future: Global and Local Challenges, Biloxi, MS, USA, 26–29 October 2009; pp. 1–8. [Google Scholar]
 - Yan, H.; Wan, L.; Zhou, S.; Shi, Z.; Cui, J.H.; Huang, J.; Zhou, H. DSP based receiver implementation for OFDM acoustic modems. Phys. Commun. 2012, 5, 22–32. [Google Scholar] [CrossRef]
 - Demirors, E.; Shankar, B.G.; Santagati, G.E.; Melodia, T. SEANet: A Software-Defined Acoustic Networking Framework for Reconfigurable Underwater Networking. In Proceedings of the 10th International Conference on Underwater Networks & Systems, Arlington, VA, USA, 22–24 October 2015. [Google Scholar]
 - Demirors, E.; Sklivanitis, G.; Melodia, T.; Batalama, S.N.; Pados, D.A. Software-defined underwater acoustic networks: Toward a high-rate real-time reconfigurable modem. Commun. Mag. 2015, 53, 64–71. [Google Scholar] [CrossRef]
 - Cui, H.Y.; Zhang, Y.W.; Liu, X.; Sun, D.J. The simulation and emulation platforms of underwater acoustic sensor networks. In Proceedings of the 2016 IEEE/OES China Ocean Acoustics (COA), Harbin, China, 9–11 January 2016. [Google Scholar]
 - Petrioli, C.; Petroccia, R.; Potter, J.R.; Spaccini, D. The SUNSET framework for simulation emulation and at-sea testing of underwater wireless sensor networks. Ad Hoc Netw. 2015, 34, 224–238. [Google Scholar] [CrossRef]
 - AM572x Sitara Processors. Available online: http://www.ti.com/product/cn/AM5728 (accessed on 25 September 2019).
 - JN-OPEN57x Document. Available online: http://www.jiang-niu.com/product-detail.html|?id=12 (accessed on 25 September 2019).
 - NS3 Simulator. Available online: https://www.nsnam.org/ (accessed on 25 September 2019).
 - UAN Model. Available online: https://www.nsnam.org/doxygen/group__uan.html (accessed on 25 September 2019).
 















| Parameter | Value | 
|---|---|
| Frequency/kHz | 9–15 | 
| Sampling frequency/kHz | 80 | 
| Cyclic prefix length/ms | 20 | 
| Hadamard coding efficiency | 1/4 | 
| Detect synchronization duration/ms | 25.6 | 
| Data synchronization signal duration/ms | 25.6 | 
| Protection interval duration of/ms | 25.6 | 
| Coded data frame duration/ms | 547.2 | 
| Peak data rate/bps | 258 | 
© 2019 by the authors. Licensee MDPI, Basel, Switzerland. This article is an open access article distributed under the terms and conditions of the Creative Commons Attribution (CC BY) license (http://creativecommons.org/licenses/by/4.0/).
Share and Cite
Luo, C.; Ma, B.; Chen, F.; Guan, Q.; Yu, H.; Ji, F. Multicore-Processor Based Software-Defined Communication/Network Platform for Underwater Internet of Things. Sensors 2019, 19, 5168. https://doi.org/10.3390/s19235168
Luo C, Ma B, Chen F, Guan Q, Yu H, Ji F. Multicore-Processor Based Software-Defined Communication/Network Platform for Underwater Internet of Things. Sensors. 2019; 19(23):5168. https://doi.org/10.3390/s19235168
Chicago/Turabian StyleLuo, Chaohui, Biyun Ma, Fangjiong Chen, Quansheng Guan, Hua Yu, and Fei Ji. 2019. "Multicore-Processor Based Software-Defined Communication/Network Platform for Underwater Internet of Things" Sensors 19, no. 23: 5168. https://doi.org/10.3390/s19235168
APA StyleLuo, C., Ma, B., Chen, F., Guan, Q., Yu, H., & Ji, F. (2019). Multicore-Processor Based Software-Defined Communication/Network Platform for Underwater Internet of Things. Sensors, 19(23), 5168. https://doi.org/10.3390/s19235168
        
