Server Consolidation Based on Culture Multiple-Ant-Colony Algorithm in Cloud Computing
Abstract
:1. Introduction
2. Relative Research
3. System Modeling
3.1. Model of Server Consolidation System
- If the current CPU utilization exceeds the capacity of the physical machine in the environment, the physical machine can be defined as an overloaded physical machine (Pover).
- If the predicted CPU utilization is greater than the capacity available for CPU, the machine is considered as a predictive overloaded physical machine. LIRCUP [23] based on a linear regression is used to predict the CPU utilization of physical machines in the short term.
- If the current CPU utilization value is lower than the total CPU utilization threshold, the physical machine is a light-loaded physical machine.
- All the other operating physical machines are defined as standard physical machines.
- The local agent (LA) monitors the utilization of CPU and classifies physical machines.
- The global agent (GA) collects the state of each physical machine, and uses CMACA to establish a globally optimal migration plan, which will be described in detail in the part of algorithm description.
- The global proxy sends a command to virtual machine management (VMM) to perform the migration consolidation task, which determines which virtual machines need to be migrated to which destination machine.
- When VMM receives instructions from GA, it begins to execute real virtual machine migration plans.
3.2. Definition of Sever Dynamic Integration Model
4. Server Consolidation Based on Culture Multiple-Ant-Colony Algorithm
4.1. Algorithm Framework
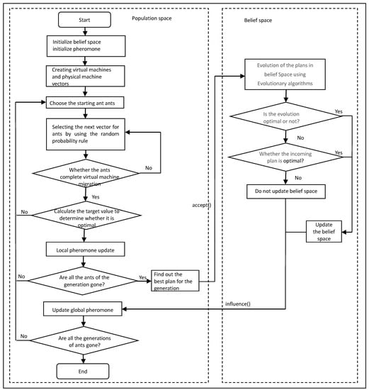
4.2. Flow of the Algorithm
4.3. Population Space Design
4.4. Maintenance of the Belief Space
4.5. Cmaca Pseudo-code Description
| Algorithm 1. CMACA Pseudo-Code |
| 1: Initialize ant[m][n],bestM[m],target,bestTarget[m]; 2: Initialize belief Space; 3: Initialize tao[[][];// Initialize pheromones matrix 4: createV();// Create vector 5: For run∈[i,runtime] do // Number of iterations 6: For m∈[1,groupNum] do // Number of ant colony 7: For n∈[1,everyGroupNum] do // Number of ants in one colony 8: For v∈V do 9: Create random variable q between 0 and 1; 10: If q>q0 then 11: Calculate probability P by formula (5); 12: End if 13: ant[m][n].selectNextV();// select next vector 14: Partial update; 15: If ant[m][n] completed then 16: Target=ant[m][n].calTarget();// Calculate target value 17: If target>bestTarget[m] then 18: bestM[m]=ant[m][n].M; 19: bestTarget[m]=target; 20: updateTao();//Update pheromones 21: End if 22: End for 23: Accept();// Enter the belief space 24: Update();// Evolve of incoming migration plans 25: If updateTarget>culTarget&&updateTarget>bestTarget[m] then // Evolution success 26: culM=updateM; 27: culTarget=updateTarget; 28: else if bestTarget[m]>culTarget then 29: culM=bestM[m]; 30: culTarget=bestTarget[m]; 31: End if 32: End if 33: Influence();//Update pheromones 34: End for 35: End for |
5. Simulation Experiment and Analysis
5.1. Comparation under Different Workloads
5.2. Comparison with ACS-VMC
5.3. Experiment Under Large Amount Servers
6. Conclusions
Author Contributions
Funding
Conflicts of Interest
References
- Wang, B.; Qi, Z.; Ma, R.; Guan, H.; Vasilakos, A.V. A survey on data center networking for cloud computing. Comput. Netw. 2015, 91, 528–547. [Google Scholar] [CrossRef]
- Tang, L.; He, L.; Zhou, C.Y.; Zhang, S.H. Research progress on key technologies of VM dynamic consolidation in Cloud computing. J. Shaanxi Norm. Univ. (Nat. Sci. Ed.) 2018, 46, 25–36. [Google Scholar]
- Vogels, W. Beyond server consolidation. ACM Queue 2008, 6, 20–26. [Google Scholar] [CrossRef]
- Hameed, A.; Khoshkbarforoushha, A.; Ranjan, R.; Jayaraman, P.P.; Kolodziej, J.; Balaji, P.; Zeadally, S.; Marwan Malluhi, Q.; Tziritas, N.; Vishnu, A.; et al. A survey and taxonomy on energy efficient resource allocation techniques for cloud computing systems. Computing 2016, 98, 751–774. [Google Scholar] [CrossRef]
- Li, Z.; Yan, C.; Yu, L.; Yu, X. Energy-aware and multi-resource overload probability constraint-based virtual machine dynamic consolidation method. Future Gener. Comput. Syst. 2018, 80, 139–156. [Google Scholar] [CrossRef]
- Marzolla, M.; Babaoglu, Ö.; Panzieri, F. Server consolidation in clouds through gossiping. In Proceedings of the 2011 IEEE International Symposium on a World of Wireless, Mobile and Multimedia Networks, Lucca, Italy, 20–24 June 2011; pp. 1–6. [Google Scholar]
- Beloglazov, A.; Abawajy, J.; Buyya, R. Energy-aware resource allocation heuristics for efficient management of data centers for cloud computing. Future Gener. Comput. Syst. 2012, 28, 755–768. [Google Scholar] [CrossRef]
- Calheiros, R.N.; Ranjan, R.; Beloglazov, A.; de Rose, C.A.F.; Buyya, R. CloudSim: A toolkit for modeling and simulation of cloud computing environments and evaluation of resource provisioning algorithms. Softw. Pract. Exp. 2011, 41, 23–50. [Google Scholar] [CrossRef]
- Farahnakian, F.; Pahikkala, T.; Liljeberg, P.; Plosila, J.; Tenhunen, H. Utilization Prediction Aware VM Consolidation Approach for Green Cloud Computing. In Proceedings of the 2015 IEEE 8th International Conference on Cloud Computing, New York, NY, USA, 27 June–2 July 2015; pp. 381–388. [Google Scholar]
- Wood, T.; Shenoy, P.; Venkataramani, A.; Yousif, M. Sandpiper:Black-box and gray-box resource management for virtual machines. Comput. Netw. 2009, 53, 2923–2938. [Google Scholar] [CrossRef]
- Ajiro, Y.; Tanaka, A. Improving packing algorithms for server consolidation. In Proceedings of the 33rd International Computer Measurement Group Conference, San Diego, CA, USA, 2–7 December 2007; pp. 399–407. [Google Scholar]
- Wang, M.; Meng, X.; Zhang, L. Consolidating virtual machines with dynamic bandwidth demand in data centers. In Proceedings of the 2011 IEEE INFOCOM, Shanghai, China, 10–15 April 2011; pp. 71–75. [Google Scholar]
- Beloglazov, A.; Buyya, R. Optimal online deterministic algorithms and adaptive heuristics for energy and performance efficient dynamic consolidation of virtual machines in cloud data centers. Concurr. Comput. Pract. Exp. 2012, 24, 1397–1420. [Google Scholar] [CrossRef]
- Gao, Y.; Guan, H.; Qi, Z.; Hou, Y.; Liu, L. A multi-objective ant colony system algorithm for virtual machine placement in cloud computing. J. Comput. Syst. Sci. 2013, 79, 1230–1242. [Google Scholar] [CrossRef]
- Farahnakian, F.; Pahikkala, T.; Liljeberg, P.; Plosila, J.; Tenhunen, H. Using Ant Colony System to Consolidate VMs for Green Cloud Computing. IEEE Trans. Serv. Comput. 2015, 8, 187–198. [Google Scholar] [CrossRef]
- Yin, P.Y.; Wang, J.Y. Ant colony optimization for the nonlinear resource allocation problem. Appl. Math. Comput. 2006, 174, 1438–1453. [Google Scholar] [CrossRef]
- Feller, E.; Morin, C.; Esnault, A. A case for fully decentralized dynamic VM consolidation in clouds. In Proceedings of the 4th IEEE International Conference on Cloud Computing Technology and Science, Taipei, Taiwan, 3–6 December 2012; pp. 26–33. [Google Scholar]
- Mishra, M.; Sahoo, A. On theory of VM placement:Anomalies in existing methodologies and their mitigation using a novel vector based approach. In Proceedings of the 2011 IEEE 4th International Conference on Cloud Computing, Washington, DC, USA, 4–9 July 2011; pp. 275–282. [Google Scholar]
- Ferdaus, M.; Murshed, M.; Calheiros, R.; Buyya, R. Virtual machine consolidation in cloud data centers using ACO metaheuristic. In European Conference on Parallel Processing; Springer: Cham, Switzerland, 2014; Volume 86, pp. 306–317. [Google Scholar]
- Ashraf, A.; Porres, I. Using ant colony system to consolidate multiple web applications in a cloud environment. In Proceedings of the 2014 22nd Euromicro International Conference on Parallel, Distributed, and Network-Based Processing, Torino, Italy, 12–14 February 2014; pp. 482–489. [Google Scholar]
- Dorigo, M.; Gambardella, L. Ant colony system: A cooperative learning approach to the traveling salesman problem. IEEE Trans. Evol. Comput. 1997, 1, 53–66. [Google Scholar] [CrossRef]
- Zhao, J.; Ma, Z.; Liu, C.; Li, H.; Wang, X. Modified multi-objective ant colony system algorithm for virtual machine placement. J. Xidian Univ. 2015, 42, 191–197. [Google Scholar]
- Farahnakian, F.; Liljeberg, P.; Plosila, J. LiRCUP: Linear Regression Based CPU Usage Prediction Algorithm for Live Migration of Virtual Machines in Data Centers. In Proceedings of the 2013 39th Euromicro Conference on Software Engineering and Advanced Applications, Santander, Spain, 4–6 September 2013; pp. 357–364. [Google Scholar]
- Farahnakian, F.; Ashraf, A.; Liljeberg, P.; Pahikkala, T.; Plosila, J.; Porres, I.; Tenhunen, H. Energy-Aware Dynamic VM Consolidation in Cloud Data Centers Using Ant Colony System. In Proceedings of the 2014 IEEE 7th International Conference on Cloud Computing, Anchorage, AK, USA, 27 June–2 July 2014; pp. 104–111. [Google Scholar]
- Zhou, D.-Q.; Si, Q.-Q. Energy-efficient virtual machine placement for heterogeneous cloud platform. Comput. Sci. 2015, 42, 81–85. [Google Scholar]
- Zhou, Z.; Abawajy, J.; Chowdhury, M.; Hu, Z.; Li, K.; Cheng, H.; Alelaiwi, A.A.; Li, F. Minimizing SLA Violation and Power Consumption in Cloud Data Centers using Adaptive Energy-Aware Algorithms. Future Gener. Comput. Syst. 2018, 86, 836–850. [Google Scholar] [CrossRef]
- Park, K.S.; Pai, V.S. CoMon: A mostly-scalable monitoring system for planetLab. Oper. Syst. Rev. 2006, 40, 65–74. [Google Scholar] [CrossRef]
- Husain Bohra, A.E.; Chaudhary, V. VMeter: Power modelling for virtualized clouds. In Proceedings of the2010 IEEE International Symposium on Parallel & Distributed Processing, Workshops and Phd Forum (IPDPSW), Atlanta, GA, USA, 19–23 April 2010; pp. 1–8. [Google Scholar]








| Servers | MIPS | PES | RAM/GB | BW/(Gbit/s) | STORAGE/GB |
|---|---|---|---|---|---|
| Host1 | 1860 | 2 | 4 | 1 | 1 |
| Host2 | 2660 | 2 | 4 | 1 | 1 |
| VM | MIPS | PES | RAM/MB | BW/(Mbit/s) | STORAGE/GB |
|---|---|---|---|---|---|
| VM1 | 2500 | 1 | 870 | 100 | 1 |
| VM2 | 2000 | 1 | 1740 | 100 | 1 |
| VM3 | 1000 | 1 | 1740 | 100 | 2.5 |
| VM4 | 500 | 1 | 613 | 100 | 2.5 |
| No | Date | Number of VMs | Mean | Quartile 1 | Quartile 3. |
|---|---|---|---|---|---|
| 1 | 3 March 2011 | 1052 | 12.31% | 2% | 15% |
| 2 | 6 March 2011 | 898 | 11.44% | 2% | 13% |
| 3 | 9 March 2011 | 1061 | 10.70% | 2% | 13% |
| 4 | 22 March 2011 | 1516 | 9.26% | 2% | 12% |
| 5 | 25 March 2011 | 1078 | 10.56% | 2% | 14% |
| 6 | 3 April 2011 | 1463 | 12.39% | 2% | 17% |
| 7 | 9 April 2011 | 1358 | 11.12% | 2% | 15% |
| 8 | 11 April 2011 | 1233 | 11.56% | 2% | 16% |
| 9 | 12 April 2011 | 1054 | 11.54% | 2% | 16% |
| 10 | 20 April 2011 | 1033 | 10.43% | 2% | 12% |
| Algorithms | Number of VM Migrations | Energy Consumption (kwh) |
|---|---|---|
| IQRMC | 1329 | 13.13 |
| LRMMT | 1230 | 12.68 |
| THRMU | 3424 | 13.21 |
| CMACA | 1204 | 11.24 |
© 2019 by the authors. Licensee MDPI, Basel, Switzerland. This article is an open access article distributed under the terms and conditions of the Creative Commons Attribution (CC BY) license (http://creativecommons.org/licenses/by/4.0/).
Share and Cite
Yuan, C.; Sun, X. Server Consolidation Based on Culture Multiple-Ant-Colony Algorithm in Cloud Computing. Sensors 2019, 19, 2724. https://doi.org/10.3390/s19122724
Yuan C, Sun X. Server Consolidation Based on Culture Multiple-Ant-Colony Algorithm in Cloud Computing. Sensors. 2019; 19(12):2724. https://doi.org/10.3390/s19122724
Chicago/Turabian StyleYuan, Chunmiao, and Xuemei Sun. 2019. "Server Consolidation Based on Culture Multiple-Ant-Colony Algorithm in Cloud Computing" Sensors 19, no. 12: 2724. https://doi.org/10.3390/s19122724
APA StyleYuan, C., & Sun, X. (2019). Server Consolidation Based on Culture Multiple-Ant-Colony Algorithm in Cloud Computing. Sensors, 19(12), 2724. https://doi.org/10.3390/s19122724
