Developing an Optical Image-Based Method for Bridge Deformation Measurement Considering Camera Motion
Abstract
1. Introduction
- (1)
- Remote deformation measurement of bridges within the range of a few meters to hundreds of meters.
- (2)
- Fully automated with performance in a real time manner.
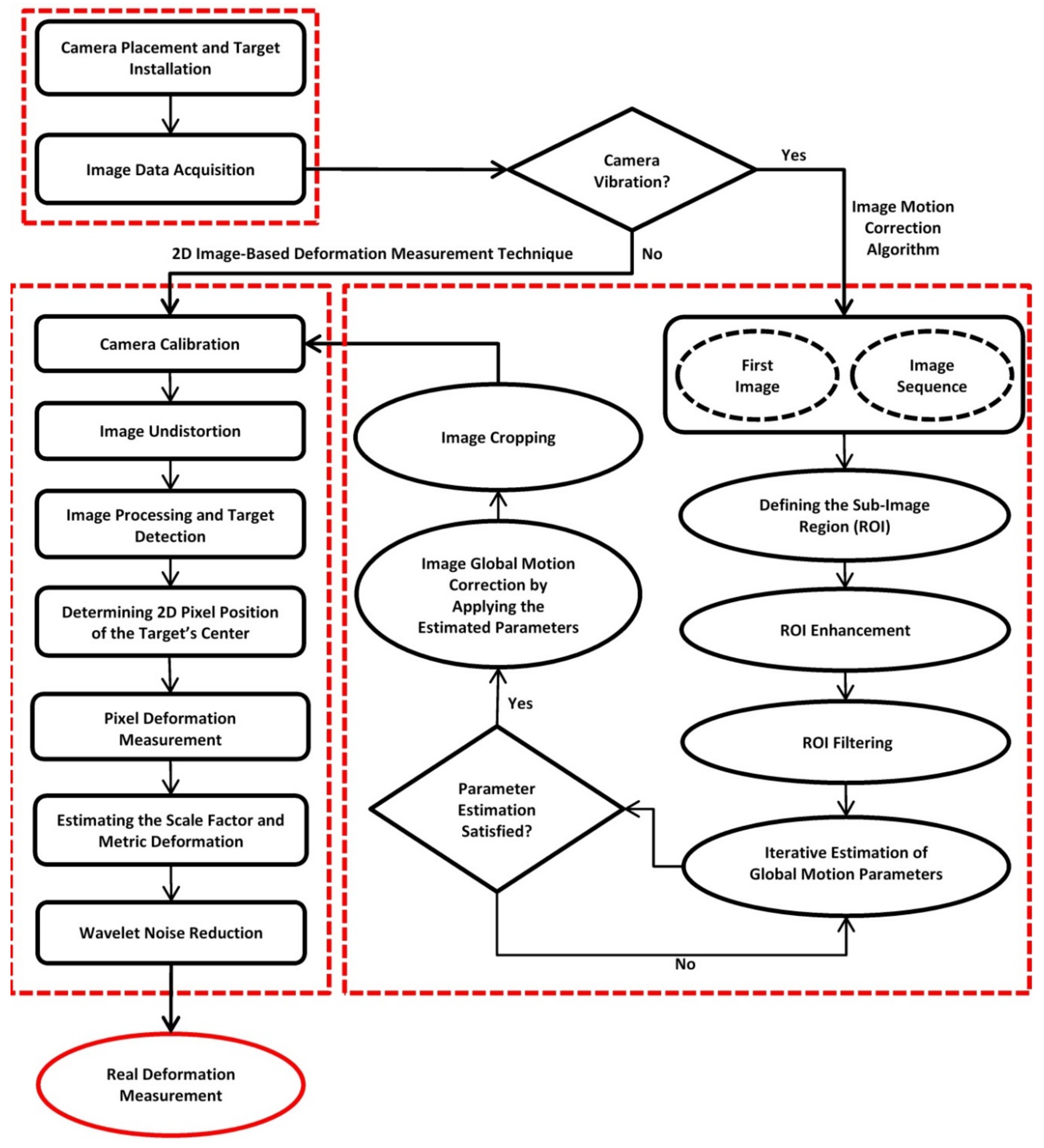
2. Methodology of Deformation Measurement
2.1. Image Global Motion Correction Algorithm
2.2. 2D Image-Based Deformation Measurement Technique
3. Experimental Study
3.1. Lab Experiment
3.1.1. Test Specifications and Data Preparation
3.1.2. Image Data Analysis
3.1.3. Comparison of Results and Methodology Validation
- (a)
- deformation measurement using Group 2, Group 3, and LVDT,
- (b)
- deformation measurement using Group 1, Group 2, and Group 3,
- (c)
- deformation measurement using Group 1, Group 2, and LVDT.
3.2. Bridge Experiment
3.2.1. Test Configuration and Data Analysis
3.2.2. Results and Discussion
- -
- According to the proposed method in this study, fixed background features are required to be defined for estimation of camera motion parameters. But finding stationary background features is challenging in some situations, for example on the shoreline. So, this challenge can be addressed by using inertial measurement unit (IMU) sensors in the Unmanned Aerial Vehicle (UAV) for camera motion estimation that can be investigated in the future.
- -
- Different issues may affect the accuracy of bridge deformation measurement including: the distance between camera and bridge, using various types of cameras, and using different lenses. These issues can also be considered as the future researches.
- -
- In this study, 2D image-based deformation measurement technique was developed to measure the in-plane vertical bridge deformation in presence of camera motion as described in Section 2. However, large out-of-plane deformation occurs in some of structures. For this case, the usage of multiple cameras such as stereo vision system would be an option to be investigated in the future.
4. Conclusions
Author Contributions
Funding
Conflicts of Interest
References
- Qi, X.; Lichti, D.; El-Badry, M.; Chow, J.; Ang, K. Vertical Dynamic Deflection Measurement in Concrete Beams with the Microsoft Kinect. Sensors 2014, 14, 3293–3307. [Google Scholar] [CrossRef] [PubMed]
- Paultre, P.; Proulx, J.; Talbot, M. Dynamic testing procedures for highway bridges using traffic loads. J. Struct. Eng. 1995, 121, 362–376. [Google Scholar] [CrossRef]
- Park, K.T.; Kim, S.H.; Park, H.S.; Lee, K.W. The determination of bridge displacement using measured acceleration. Eng. Struct. 2005, 27, 371–378. [Google Scholar] [CrossRef]
- Park, J.W.; Sim, S.H.; Jung, H.J. Development of a wireless displacement measurement system using acceleration responses. Sensors 2013, 13, 8377–8392. [Google Scholar] [CrossRef] [PubMed]
- Nassif, H.H.; Gindy, M.; Davis, J. Comparison of laser Doppler vibrometer with contact sensors for monitoring bridge deflection and vibration. NDT E Int. 2005, 38, 213–218. [Google Scholar] [CrossRef]
- Helmi, K.; Taylor, T.; Zarafshan, A.; Ansari, F. Reference free method for real time monitoring of bridge deflections. Eng. Struct. 2015, 103, 116–124. [Google Scholar] [CrossRef]
- Meng, X.; Roberts, G.W.; Cosser, E.; Dodson, A.H.; Barnes, J.; Rizos, C. Real-time bridge deflection and vibration monitoring using an integrated GPS/Accelerometer/Pseudolite System. In Proceedings of the 11th International Symposium on Deformation Measurements, Santorini, Greece, 25–28 May 2003; Volume 6, pp. 25–28. [Google Scholar]
- Meng, X.; Dodson, A.H.; Roberts, G.W. Detecting bridge dynamics with GPS and triaxial accelerometers. Eng. Struct. 2007, 29, 3178–3184. [Google Scholar] [CrossRef]
- Moschas, F.; Stiros, S. Measurement of the dynamic displacements and of the modal frequencies of a short-span pedestrian bridge using GPS and an accelerometer. Eng. Struct. 2011, 33, 10–17. [Google Scholar] [CrossRef]
- Handayani, H.H.; Taufik, M. Preliminary study of bridge deformation monitoring using GPS and CRP (case study: Suramadu Bridge). Procedia Environ. Sci. 2015, 24, 266–276. [Google Scholar] [CrossRef]
- Han, H.; Wang, J.; Meng, X.; Liu, H. Analysis of the dynamic response of a long span bridge using GPS/accelerometer/anemometer under typhoon loading. Eng. Struct. 2016, 122, 238–250. [Google Scholar] [CrossRef]
- Lee, J.K.; Lee, J.O.; Kim, J.O. New Quality Control Algorithm Based on GNSS Sensing Data for a Bridge Health Monitoring System. Sensors 2016, 16, 774. [Google Scholar] [CrossRef] [PubMed]
- Fuchs, P.A.; Washer, G.A.; Chase, S.B.; Moore, M. Laser-based instrumentation for bridge load testing. J. Perform. Constr. Facil. 2004, 18, 213–219. [Google Scholar] [CrossRef]
- Park, H.S.; Lee, H.M.; Adeli, H.; Lee, I. A new approach for health monitoring of structures: Terrestrial laser scanning. Comput. Aided Civ. Infrastruct. Eng. 2007, 22, 19–30. [Google Scholar] [CrossRef]
- Gordon, S.J.; Lichti, D.D. Modeling terrestrial laser scanner data for precise structural deformation measurement. J. Surv. Eng. 2007, 133, 72–80. [Google Scholar] [CrossRef]
- Wang, T.T.; Jaw, J.J.; Chang, Y.H.; Jeng, F.S. Application and validation of profile–image method for measuring deformation of tunnel wall. Tunn. Undergr. Space Technol. 2009, 24, 136–147. [Google Scholar] [CrossRef]
- Detchev, I.; Habib, A.; El-Badry, M. Image-based deformation monitoring of statically and dynamically loaded beams. In Proceedings of the International Achieves of the Photogrammetry, Remote Sensing and Spatial Information Sciences, Melbourne, Australia, 25 August–1 September 2012. [Google Scholar]
- Riveiro, B.; Jauregui, D.V.; Arias, P.; Armesto, J.; Jiang, R. An innovative method for remote measurement of minimum vertical underclearance in routine bridge inspection. Autom. Constr. 2012, 25, 34–40. [Google Scholar] [CrossRef]
- Tian, Y.-Q.; Zhang, L.; Guo, M.; Shan, L.-y. Investigation of the deformation properties of asphalt mixtures with DIC technique. Constr. Build. Mater. 2012, 37, 581–590. [Google Scholar]
- Salvini, R.; Francioni, M.; Riccucci, S.; Bonciani, F.; Callegari, I. Photogrammetry and laser scanning for analyzing slope stability and rock fall runout along the Domodossola–Iselle railway, the Italian Alps. Geomorphology 2013, 185, 110–122. [Google Scholar] [CrossRef]
- Scaioni, M.; Barazzetti, L.; Giussani, A.; Previtali, M.; Roncoroni, F.; Alba, M.I. Photogrammetric techniques for monitoring tunnel deformation. Earth Sci. Inform. 2014, 7, 83–95. [Google Scholar] [CrossRef]
- Che, A.; Tang, Z.; Feng, S. An elastic-wave-based full-wave field imaging method for investigating defects in a high-speed railway under-track structure. Soil Dyn. Earthq. Eng. 2015, 77, 299–308. [Google Scholar] [CrossRef]
- Sun, L.; Abolhasannejad, V.; Gao, L.; Li, Y. Non-contact optical sensing of asphalt mixture deformation using 3D stereo vision. Measurement 2016, 85, 100–117. [Google Scholar] [CrossRef]
- Whiteman, T.; Lichti, D.; Chandler, I. Measurement of deflections in concrete beams by close-range photogrammetry. In Proceedings of the Symposium on Geospatial Theory, Processing and Applications, Ottawa, ON, Canada, 8–12 July 2002. [Google Scholar]
- Fraser, C.; Riedel, B. Monitoring the thermal deformation of steel beams via vision metrology. J. Photogramm. Remote Sens. 2000, 55, 268–276. [Google Scholar] [CrossRef]
- Lee, J.J.; Shinozuka, M. A vision-based system for remote sensing of bridge displacement. NDT E Int. 2006, 39, 425–431. [Google Scholar] [CrossRef]
- Yoneyama, S.; Kitagawa, A.; Iwata, S.; Tani, K.; Kikuta, H. Bridge deflection measurement using digital image correlation. Exp. Tech. 2007, 31, 34–40. [Google Scholar] [CrossRef]
- Jiang, R.; Jáuregui, D.; White, K. Close-range photogrammetry applications in bridge measurement: Literature review. Measurement 2008, 41, 823–834. [Google Scholar] [CrossRef]
- Jiang, R.; Jauregui, D.V. Development of a digital close-range photogrammetric bridge deflection measurement system. Measurement 2010, 43, 1431–1438. [Google Scholar] [CrossRef]
- Valença, J.; Júlio, E.; Araújo, H. Applications of photogrammetry to structural assessment. Exp. Tech. 2012, 36, 71–81. [Google Scholar] [CrossRef]
- Ribeiro, D.; Calçada, R.; Ferreira, J.; Martins, T. Non-contact measurement of the dynamic displacement of railway bridges using an advanced video-based system. Eng. Struct. 2014, 75, 164–180. [Google Scholar] [CrossRef]
- Zhao, X.; Liu, H.; Yu, Y.; Xu, X.; Hu, W.; Li, M.; Ou, J. Bridge displacement monitoring method based on laser projection-sensing technology. Sensors 2015, 15, 8444–8463. [Google Scholar] [CrossRef] [PubMed]
- Pan, B.; Tian, L.; Song, X. Real-time, non-contact and targetless measurement of vertical deflection of bridges using off-axis digital image correlation. NDT E Int. 2016, 79, 73–80. [Google Scholar] [CrossRef]
- Olaszek, P. Investigation of the dynamic characteristic of bridge structures using a computer vision method. Measurement 1999, 25, 227–236. [Google Scholar] [CrossRef]
- Wagner, A.; Wasmeier, P.; Reith, C.; Wunderlich, T. Bridge monitoring by means of video-tacheometer—A case study. Allgemeine Vermessungs-Nachrichten 2013, 120, 283–292. [Google Scholar]
- Ehrhart, M.; Lienhart, W. Monitoring of civil engineering structures using a state-of-the-art image assisted total station. Appl. Geod. 2015, 9, 174–182. [Google Scholar] [CrossRef]
- Jenkinson, M.; Bannister, P.; Brady, M.; Smith, S. Improved optimization for the robust and accurate linear registration and motion correction of brain images. Neuro Image 2002, 17, 825–841. [Google Scholar] [CrossRef] [PubMed]
- Ertürk, S. Digital image stabilization with sub-image phase correlation based global motion estimation. IEEE Trans. Consum. Electron. 2003, 49, 1320–1325. [Google Scholar] [CrossRef]
- Namazi, N.M.; Scharpf, W.; Obermark, J.; Caron, J.N. Global registration and moving objects detection in noisy airborne image sequences. Opt. Eng. 2010, 49, 127005. [Google Scholar]
- Feng, C.; Yang, J.; Zhao, D.; Liu, J. CUDA accelerated method for motion correction in MR PROPELLER imaging. Magn. Resonance Imaging 2013, 31, 1390–1398. [Google Scholar] [CrossRef] [PubMed]
- Hamy, V.; Dikaios, N.; Punwani, S.; Melbourne, A.; Latifoltojar, A.; Makanyanga, J.; Atkinson, D. Respiratory motion correction in dynamic MRI using robust data decomposition registration—Application to DCE-MRI. Med. Image Anal. 2014, 18, 301–313. [Google Scholar] [CrossRef] [PubMed]
- Hardie, R. A fast image super-resolution algorithm using an adaptive Wiener filter. IEEE Trans. Image Process. 2007, 16, 2953–2964. [Google Scholar] [CrossRef] [PubMed]
- Bouguet, J.Y. Camera Calibration Toolbox for Matlab. Available online: http://www.vision.caltech.edu/bouguetj/calib_doc/ (accessed on 21 August 2018).
- Lepetit, V.; Fua, P. Monocular model-based 3D tracking of rigid objects. Found. Trends Comput. Graph. Vis. 2005, 1, 1–89. [Google Scholar] [CrossRef]
- Lee, C.B. Radial Undistortion and Calibration on an Image Array. Ph.D. Thesis, Massachusetts Institute of Technology, Cambridge, MA, USA, 2000. [Google Scholar]
- Canny, J. A computational approach to edge detection. IEEE Trans. Pattern Anal. Mach. Intell. 1986, PAMI-8, 679–698. [Google Scholar] [CrossRef]
- Sharma, Y.; Meghrajani, Y.K. Brain tumor extraction from MRI image using mathematical morphological reconstruction. In Proceedings of the 2nd International Conference on Emerging Technology Trends in Electronics, Communication and Networking (ET2ECN), Surat, India, 26–27 December 2014; pp. 1–4. [Google Scholar]
- Gonzalez, R.C.; Woods, R.E. Digital Image Processing, 3rd ed.; Prentice Hall: Upper Saddle River, NJ, USA, 2002; ISBN 0-201-18075-8. [Google Scholar]
- Feng, D.; Feng, M.Q.; Ozer, E.; Fukuda, Y. A vision-based sensor for noncontact structural displacement measurement. Sensors 2015, 15, 16557–16575. [Google Scholar] [CrossRef] [PubMed]
- Zanchettin, C.; Ludermir, T.B. Wavelet filter for noise reduction and signal compression in an artificial nose. Appl. Soft Comput. 2007, 7, 246–256. [Google Scholar] [CrossRef]













| Parameter | Value |
|---|---|
| Camera Focal Length | 1428 |
| Skew | γ = 0 |
| Camera Principle Point | u0 = 604.66 v0 = 520.04 |
| Radial Lens Distortion | k1 = −0.034 k2 = 0.053 |
| Comparison State | RMSE (mm) | NRMSE (%) |
|---|---|---|
| (a) Group 3-LVDT | 0.12 | 3.06 |
| (b) Group 1–Group 3 | 0.18 | 4.57 |
| (c) Group 1-LVDT | 0.91 | 2.31 |
| Comparison State | RMSE (mm) | NRMSE (%) |
|---|---|---|
| Target (Group 1–Group 3) | 0.138 | 5.79 |
| Target (Group 1–Group 3) | 0.187 | 7.52 |
| Target (Group 1–Group 3) | 0.239 | 9.79 |
© 2018 by the authors. Licensee MDPI, Basel, Switzerland. This article is an open access article distributed under the terms and conditions of the Creative Commons Attribution (CC BY) license (http://creativecommons.org/licenses/by/4.0/).
Share and Cite
Abolhasannejad, V.; Huang, X.; Namazi, N. Developing an Optical Image-Based Method for Bridge Deformation Measurement Considering Camera Motion. Sensors 2018, 18, 2754. https://doi.org/10.3390/s18092754
Abolhasannejad V, Huang X, Namazi N. Developing an Optical Image-Based Method for Bridge Deformation Measurement Considering Camera Motion. Sensors. 2018; 18(9):2754. https://doi.org/10.3390/s18092754
Chicago/Turabian StyleAbolhasannejad, Vahid, Xiaoming Huang, and Nader Namazi. 2018. "Developing an Optical Image-Based Method for Bridge Deformation Measurement Considering Camera Motion" Sensors 18, no. 9: 2754. https://doi.org/10.3390/s18092754
APA StyleAbolhasannejad, V., Huang, X., & Namazi, N. (2018). Developing an Optical Image-Based Method for Bridge Deformation Measurement Considering Camera Motion. Sensors, 18(9), 2754. https://doi.org/10.3390/s18092754

