Research on a Seepage Monitoring Model of a High Core Rockfill Dam Based on Machine Learning
Abstract
1. Introduction
2. Research Area
2.1. Introduction of the Nuozhadu High Core-Wall Rockfill Dam
2.2. Layout of Typical Osmometer
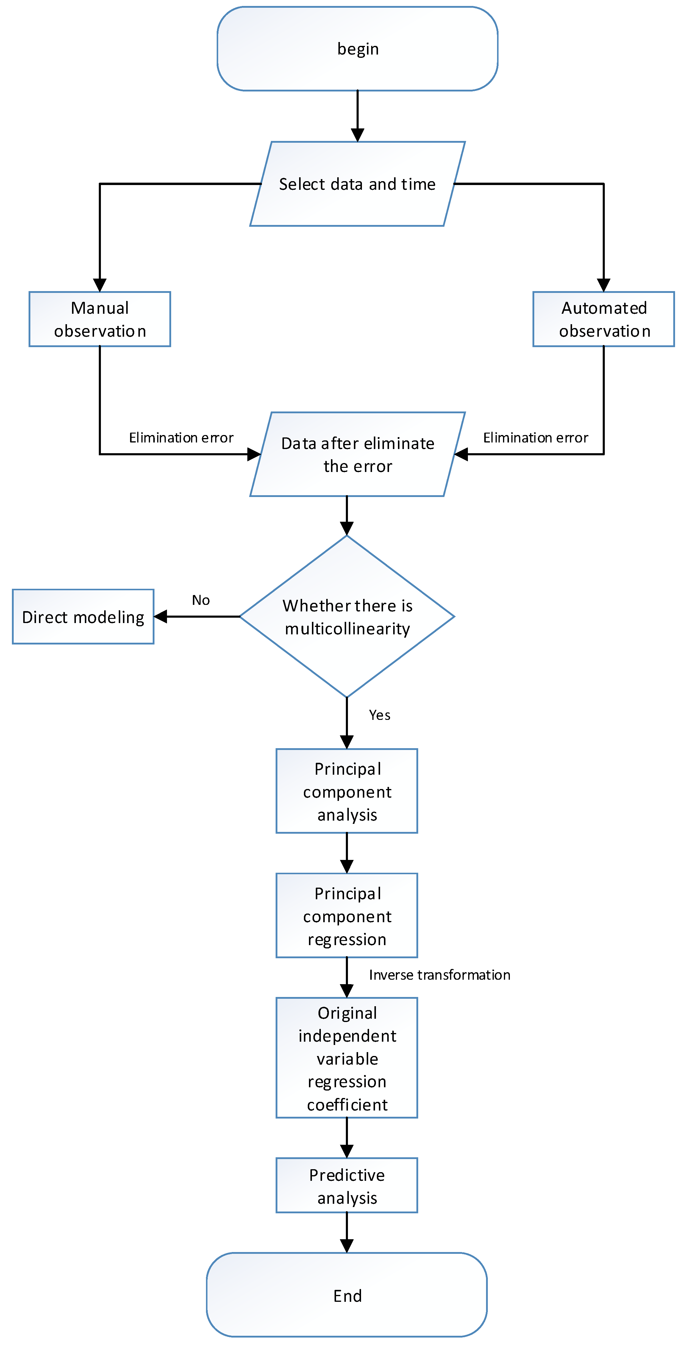
3. Study Steps and Processes
- Select respectively independent variables and dependent variable data for the construction period and the storage period.
- Artificially collect sensor data manually to identify errors and reject them. Automated data acquisition uses a 3δ criterion to automatically identify errors and reject them.
- Perform multicollinearity diagnosis on the remaining error-free data in the second step. If there is multicollinearity between the factors, go to the fourth step.
- Using principal component analysis to eliminate multicollinearity between factors, extract principal components and construct a regression model.
- Restore the normalized independent variable to the original independent variable to obtain the regression coefficient of the original independent variable.
- Use the established seepage monitoring model to predict the construction period and the impoundment period, respectively.
3.1. Abnormal Value Judgment
3.2. Principal Component Analysis
- Standardize the original data. Transform the sample data according to Equations (2) and (3):andAmong them, is the standardized data and is the original data.
- Find the correlation coefficient matrix R for the normalized matrix Z [32].
- Solve the characteristic equation ( is the identity matrix) of the correlation matrix R to get P eigenvalues. Generally, take the cumulative contribution rate of corresponding to the eigenvalues of 1st, 2nd, …, Mth principal component.
4. Achievement
4.1. Percolation Monitoring Model during Construction
4.2. Seepage Monitoring Model in Water-Storage Period
Comparison between Traditional Method and Recommended Method
4.3. Percolation Prediction
5. Discussions and Conclusions
Author Contributions
Funding
Conflicts of Interest
References
- Zhou, W.; Hua, J.; Chang, X.; Zhou, C. Settlement analysis of the shuibuya concrete-face rockfill dam. Comput. Geotech. 2010, 38, 269–280. [Google Scholar] [CrossRef]
- Zhou, W.; Li, S.; Zhou, Z.; Chang, X. Remote sensing of deformation of a high concrete-faced rockfill dam using insar: A study of the shuibuya dam, china. Remote Sens. 2016, 8, 255. [Google Scholar] [CrossRef]
- Chen, B.; Zhang, L.; Qian, Q.; Dou, Y.; Ji, Z. Research on the seepage safety monitoring indexes of the high core rockfill dam. World J. Eng. Technol. 2017, 5, 42–53. [Google Scholar] [CrossRef]
- Aniskin, N.A.; Rasskazov, L.N.; Yadgorov, E.K. Seepage and pore pressure in the core of a earth-and-rockfill dam. Power Technol. Eng. 2016, 4, 16–22. [Google Scholar] [CrossRef]
- Shen, Z.Z.; Zhong, L.; Chai, X.D. Analysis of unsteady seepage behavior of rumei high core wall rockfill dam by fem. Appl. Mech. Mater. 2015, 724, 175–179. [Google Scholar] [CrossRef]
- Xiang, Y.; Fu, S.Y.; Zhu, K.; Yuan, H.; Fang, Z.Y. Seepage safety monitoring model for an earth rock dam under influence of high-impact typhoons based on particle swarm optimization algorithm. Water Sci. Eng. 2017, 10, 70–77. [Google Scholar] [CrossRef]
- Huang, H.; Chen, B.; Liu, C. Safety monitoring of a super-high dam using optimal kernel partial least squares. Math. Probl. Eng. 2015, 2015, 571594. [Google Scholar] [CrossRef]
- Fang, T.; Zhang, Z.Y.; Wen-Bin, X.U. Analysis of seepage monitoring model for earth-rock dams. J. Heilongjiang Hydraul. Eng. Coll. 2007, 34, 28–30. [Google Scholar]
- Zhang, Q.; Chongshi, G.U.; Zhongru, W.U. Seepage flow monitoring model for rockfill-earth dams based on lag effect. J. Hydraul. Eng. 2001, 1, 85–89. [Google Scholar]
- Shi, Z.M.; Zheng, H.C.; Yu, S.B.; Peng, M.; Jiang, T. Application of cfd-dem to investigate seepage characteristics of landslide dam materials. Comput. Geotech. 2018, 101, 23–33. [Google Scholar] [CrossRef]
- Yu, Y.X. Study on the stability of the donggou tailing dam based on numerical simulation. In Proceedings of the 2011 International Conference on Electric Technology and Civil Engineering (ICETCE), Lushan, China, 22–24 April 2011. [Google Scholar]
- Huang, J.; Horowitz, J.L.; Ma, S. Asymptotic properties of bridge estimators in sparse high-dimensional regression models. Ann. Stat. 2008, 36, 587–613. [Google Scholar] [CrossRef]
- Ding, L.; Qian, Q.; Zhao, J.; Wu, J. A comparative study on the processing methods of multicollinearity in dam monitoring data. Urban Geotech. Investig. Surv. 2017, 6, 139–142. [Google Scholar]
- Xu, C.; Deng, C. Solving multicollinearity in dam regression model using tsvd. Geo-Spat. Inf. Sci. 2011, 14, 230–234. [Google Scholar] [CrossRef]
- Wheeler, D.; Tiefelsdorf, M. Multicollinearity and correlation among local regression coefficients in geographically weighted regression. J. Geogr. Syst. 2005, 7, 161–187. [Google Scholar] [CrossRef]
- Hu, J.; Zheng, P. Forecasting model of dam seepage flow based on lagging effect and flood control operation. J. China Three Gorges Univ. 2008, 30, 16–24. [Google Scholar]
- Qian, J.L.; Chen, X.Z.; Zhang, Y. Application of ANN based on phase-space reconstruction in prediction of seepage in dam. J. Water Resour. Arch. Eng. 2006, 4, 20–23. [Google Scholar]
- Lou, Y.; Ding, L.; He, X. Analysis of the seepage safety of an earth-rockfilled dam in zhejiang. J. Catastrophol. 2008, 23, 32–36. [Google Scholar]
- Zhou, J.W.; Xu, W.Y.; Tong, F.G.; Chu, W.J.; Liu, X.N. Back analysis for the diversion tunnel no.2 of nuozhadu hydropower station by use of 3d nonlinear finite element method. Chin. J. Geotech. Eng. 2007, 29, 1527–1535. [Google Scholar]
- Liu, S.; Zhao, Q.; Wen, M.; Deng, L.; Dong, S.; Wang, C. Assessing the impact of hydroelectric project construction on the ecological integrity of the nuozhadu nature reserve, southwest china. Stoch. Environ. Res. Risk Assess. 2013, 27, 1709–1718. [Google Scholar] [CrossRef]
- Tan, Z.; Zou, Q.; Liu, W. Innovation and practice on monitoring design of nuozhadu high core rockfill dam. Water Power 2012, 38, 90–92. [Google Scholar]
- Meng, F.U.; Chen, H.; Kun, H.U. Monitoring of surrounding rock deformation and support stress during excavation of nouzadu underground power house. Yangtze River 2012, 43, 80–84. [Google Scholar]
- Liu, W.; Zou, Q. Design of automatic safety monitoring system for nuozhadu hydropower station. Water Power 2013, 39, 76–80. [Google Scholar]
- Hawkins, D.M. Identification of outliers. Biometrics 1980, 37, 860. [Google Scholar]
- Goedemé, T. How much confidence can we have in eu-silc? Complex sample designs and the standard error of the europe 2020 poverty indicators. Soc. Indic. Res. 2013, 110, 89–110. [Google Scholar]
- Mack, T. Distribution-free calculation of the standard error of chain ladder reserve estimates. Astin Bull. 1993, 23, 213–225. [Google Scholar] [CrossRef]
- Rocke, D.; Woodruff, D. Identification of outliers in multivariate data. Publ. Am. Stat. Assoc. 1996, 91, 1047–1061. [Google Scholar] [CrossRef]
- Chang, X.U.; Yue, D.J.; Dong, Y.F.; Deng, C.F. Regression model for dam deformation based on principal component and sem i-parametric analysis. Rock Soil Mech. 2011, 32, 3738–3742. [Google Scholar]
- Wang, Z. Determining the ridge parameter in a ridgeestimation using l-curve method. Ed. Board Geomat. Inf. Sci. Wuhan Univ. 2004, 29, 235–238. [Google Scholar]
- Wang, H. Block principal component analysis with l1-norm for image analysis. Pattern Recognit. Lett. 2012, 33, 537–542. [Google Scholar] [CrossRef]
- Choi, J.; Love, D.J. Bounds on eigenvalues of a spatial correlation matrix. IEEE Commun. Lett. 2014, 18, 1391–1394. [Google Scholar] [CrossRef]
- Vu, D.H.; Muttaqi, K.M.; Agalgaonkar, A.P. A variance inflation factor and backward elimination based robust regression model for forecasting monthly electricity demand using climatic variables. Appl. Energy 2015, 140, 385–394. [Google Scholar] [CrossRef]
- Chen, F.F. Sensitivity of goodness of fit indexes to lack of measurement invariance. Struct. Equ. Model. A Multidiscip. J. 2007, 14, 464–504. [Google Scholar] [CrossRef]
- Dyer, C.; Ballesteros, M.; Ling, W.; Matthews, A.; Smith, N.A. Transition-based dependency parsing with stack long short-term memory. Comput. Sci. 2015, 37, 321–332. [Google Scholar]










| Model | GK-4500S |
|---|---|
| Standard range | 3 MPa |
| Nonlinearity | straight line: ≤0.5%FS; Polynomial: ≤0.1%FS |
| Sensitivity | 0.025%FS |
| Overload capacity | 50% |
| Instrument length | 133 mm |
| Outer diameter | 19.05 mm |
| Model Parameter | Coefficient | VIF |
|---|---|---|
| constant | 178.103 | |
| water level | 0.089 | 79.865 |
| temperature | −0.093 | 1.737 |
| time | −61.811 | 81.853 |
| rainfall | −1.294 | 1.009 |
© 2018 by the authors. Licensee MDPI, Basel, Switzerland. This article is an open access article distributed under the terms and conditions of the Creative Commons Attribution (CC BY) license (http://creativecommons.org/licenses/by/4.0/).
Share and Cite
Cheng, X.; Li, Q.; Zhou, Z.; Luo, Z.; Liu, M.; Liu, L. Research on a Seepage Monitoring Model of a High Core Rockfill Dam Based on Machine Learning. Sensors 2018, 18, 2749. https://doi.org/10.3390/s18092749
Cheng X, Li Q, Zhou Z, Luo Z, Liu M, Liu L. Research on a Seepage Monitoring Model of a High Core Rockfill Dam Based on Machine Learning. Sensors. 2018; 18(9):2749. https://doi.org/10.3390/s18092749
Chicago/Turabian StyleCheng, Xiang, Qingquan Li, Zhiwei Zhou, Zhixiang Luo, Ming Liu, and Lu Liu. 2018. "Research on a Seepage Monitoring Model of a High Core Rockfill Dam Based on Machine Learning" Sensors 18, no. 9: 2749. https://doi.org/10.3390/s18092749
APA StyleCheng, X., Li, Q., Zhou, Z., Luo, Z., Liu, M., & Liu, L. (2018). Research on a Seepage Monitoring Model of a High Core Rockfill Dam Based on Machine Learning. Sensors, 18(9), 2749. https://doi.org/10.3390/s18092749
