A 2D Magneto-Acousto-Electrical Tomography Method to Detect Conductivity Variation Using Multifocus Image Method
Abstract
1. Introduction
2. Theory of Magneto-Acoustic-Electrical Tomography with Chirp Pulse Stimulation (MAET-CPS)
3. Experimental Setup and Methods
3.1. System Design
3.2. Single-Focus B-Scan Imaging MAET-CPS (sfMAET-CPS) and Multifocus Imaging MAET (mfMAET) Algorithms
3.3. Phantom Design
4. Effect of Focusing Probe on Conductivity Imaging
5. MAET Imaging Methods
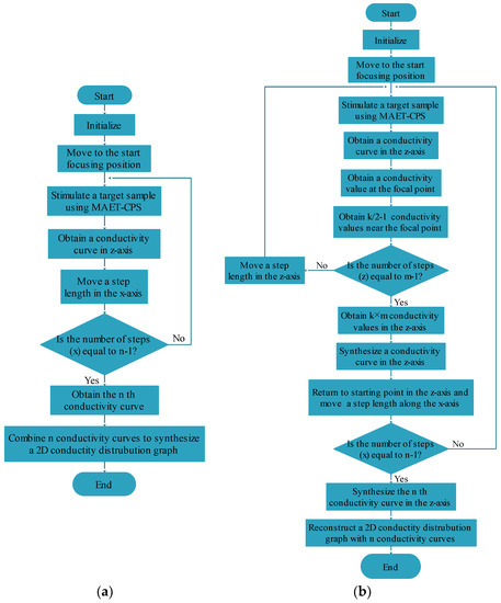
5.1. The sfMAET-CPS Imaging Method
5.2. The Focusing Imaging Method (mfMAET-CPS)
6. Results and Discussion
6.1. Accuracy Measurement of mfMAET-CPS
6.2. Comparison of the Two Different Methods
7. Conclusions
- (1)
- The sfMAET-CPS imaging can be used for dectecting the interface positions of conductivity variations, but it was easily affected by the position of the focal point, which presented low imaging resolution.
- (2)
- The mfMAET-CPS took advantage of the maximum vibration amplitude at the focal point, and the positions of each focal point and its nearby points had good sound intensity uniformity. Only conductivity values at the focal points and nearby points were extracted, which led to a better imaging effect than the sfMAET-CPS imaging. However, due to the limited experimental conditions, the conductivity values measured at the focal point and nearby points were limited by the step length of each stepscan movement, which resulted in a limited resolution. However, in future, by means of optimizing the system algorithm and changing the scanning method, such as electronic scanning instead of mechanical scanning, the imaging resolution is expected to be significantly improved by reducing the scanning steps.
- (3)
- In addition, a linear interpolation algorithm was used to process the conductivity distribution obtained by the sfMAET-CPS and the mfMAET-CPS. It was proved that a 2D linear interpolation algorithm increased the smoothness of conductivity imaging and better showed the interface positions of conductivity variation.
Author Contributions
Funding
Conflicts of Interest
References
- Li, Y.Y.; Liu, G.Q.; Xia, H.; Xia, Z.W. Numerical Simulations and Experimental Study of Magneto-Acousto-Electrical Tomography With Plane Transducer. IEEE Trans. Magn. 2017, 54, 1–4. [Google Scholar] [CrossRef]
- Liu, G.Q.; Huang, X.; Xia, H.; Wu, S.Z. Magnetoacoustic tomography with current injection. Sci. Bull. 2013, 58, 3600–3606. [Google Scholar] [CrossRef]
- Guo, L.; Liu, G.F.; Yang, Y.J.; Liu, G.Q. Vector based reconstruction method in magneto-acousto-electrical tomography with magnetic induction. Chin. Phys. Lett. 2015, 32, 094301–094304. [Google Scholar] [CrossRef]
- Lv, J.; Liu, G.; Wang, X.; Xia, H. A method of the forward problem for magneto-acousto-electrical tomography. Technol. Health Care 2016, 24, S733. [Google Scholar] [CrossRef] [PubMed]
- Blott, B.H.; Daniell, G.J.; Meeson, S. Nonlinear reconstruction constrained by image properties in electrical impedance tomography. Phys. Med. Biol. 1998, 43, 1215. [Google Scholar] [CrossRef] [PubMed]
- Sun, Z.S.; Liu, G.Q.; Xia, H. Lorentz force electrical impedance tomography using pulse compression technique. Chin. Phys. B 2017, 26, 355–360. [Google Scholar] [CrossRef]
- Kunyansky, L.; Ingram, C.P.; Witte, R.S. Rotational magneto-acousto-electric tomography (MAET): Theory and experimental validation. Phys. Med. Biol. 2017, 62, 3025. [Google Scholar] [CrossRef] [PubMed]
- Munish, C.; Chul, J.W.; Joong, K.H.; In, K.O.; Je, W.E. Optimization of magnetic flux density for fast MREIT conductivity imaging using multi-echo interleaved partial fourier acquisitions. Biomed. Eng. Online 2013, 12, 82. [Google Scholar]
- Haider, S.; Hrbek, A.; Xu, Y. Magneto-acousto-electrical tomography: A potential method for imaging current density and electrical impedance. Physiol. Meas. 2008, 29, S41. [Google Scholar] [CrossRef] [PubMed]
- Sun, Z.T.; Liu, G.Q.; Guo, L.; Xia, H.; Wang, X. Effect of the secondary process on mass point vibration velocity propagation in magneto-acoustic tomography and magneto-acousto-electrical tomography. Technol. Health Care Off. J. Eur. Soc. Eng. Med. 2016, 24, S683–S689. [Google Scholar] [CrossRef] [PubMed]
- Xu, Y.; He, B. Magnetoacoustic tomography with magnetic induction (MAT-MI). IEEE Trans. Med. Imaging 2010, 29, 1759–1767. [Google Scholar] [CrossRef] [PubMed]
- Li, X.; He, B. Magnetoacoustic tomography with magnetic induction (MAT-MI) for electrical conductivity imaging. In Proceedings of the 2009 Annual International Conference of the IEEE Engineering in Medicine and Biology Society, Minneapolis, MN, USA, 3–6 September 2009; pp. 3173–3176. [Google Scholar]
- Guo, L.; Liu, G.Q.; Xia, H.; Liu, Y.; Lu, M.H. Conductivity reconstruction algorithms and numerical simulations for magneto–acousto–electrical tomography with piston transducer in scan mode. Chin. Phys. B 2014, 23, 275–282. [Google Scholar] [CrossRef]
- Dai, M.; Chen, X.; Chen, M.; Lin, H.M.; Li, F.F.; Chen, S.P. A Novel Method to Detect Interface of Conductivity Changes in Magneto-Acousto-Electrical Tomography Using Chirp Signal Excitation Method. IEEE ACCESS 2018, 6, 33503–33512. [Google Scholar] [CrossRef]
- Dai, M.; Xiao, X.; Chen, X.; Lin, H.M.; Wu, W.Q.; Chen, S.P. A low-power and miniaturized electrocardiograph data collection system with smart textile electrodes for monitoring of cardiac function. Aust. Phys. Eng. Sci. Med. 2016, 39, 1–12. [Google Scholar] [CrossRef] [PubMed]
- Roth, B.J.; Schalte, K. Ultrasonically-induced Lorentz force tomography. Med. Biol. Eng. Comput. 2009, 47, 573–577. [Google Scholar] [CrossRef] [PubMed]
- Kunyansky, L. A mathematical model and inversion procedure for magneto-acousto-electric tomography. Inverse Probl. 2011, 28, 35002–35022. [Google Scholar] [CrossRef]
- Guo, L.; Liu, G.Q.; Xia, H. Magneto-Acousto-Electrical Tomography with Magnetic Induction for Conductivity Reconstruction. Chin. Phys. Lett. 2015, 62, 70–73. [Google Scholar] [CrossRef] [PubMed]
- Renzhiglova, E.; Ivantsiv, V.; Xu, Y. Difference frequency magneto-acousto-electrical tomography (DF-MAET): Application of ultrasound-induced radiation force to imaging electrical current density. IEEE Trans. Ultrason. Ferroelectr. Freq. Control 2010, 57, 2391–2402. [Google Scholar] [CrossRef] [PubMed]
- Sun, Z.S.; Liu, G.Q.; Xia, H.; Catheline, S. Lorentz Force Electrical Impedance Tomography Using Linearly Frequency-Modulated Ultrasound Pulse. IEEE Trans. Ultrason. Ferroelectr. Freq. Control 2018, 65, 168–177. [Google Scholar] [CrossRef] [PubMed]












| Item | Probe Type | Excitation Source Signal | Imaging Method |
|---|---|---|---|
| Magneto-acoustic-electrical tomography (MAET) [1] | Plane probe | High-voltage narrow pulse | Reciprocity theorem |
| LFEIT [20] | Plane probe | 1.4–3.4 M Hz chirp signal | Linearly frequency-modulated |
| Single-focus B-scan imaging MAET with chirp pulse stimulation (sfMAET-CPS) | Focal probe | 2–3 M Hz chirp signal | Linearly frequency-modulated |
| Multifocus imaging MAET with chirp pulse stimulation (mfMAET-CPS) | Focal probe | 2–3 M Hz chirp signal | Linearly frequency-modulated |
| Items | Upper Interface | Lower Interface | Thickness |
|---|---|---|---|
| Calculated value(mm) | 54.2 | 100.3 | 46.1 |
| Measured value (mm) | 53.6 | 100.2 | 46.6 |
| Accuracy (%) | 98.8 | 99.8 | 98.9 |
| Items | 1st Interface | 2nd Interface | 3rd Interface | 4th Interface | Gap 1–2 | Gap 2–3 | Gap 3–4 |
|---|---|---|---|---|---|---|---|
| Calculated value (mm) | 53.9 | 68.3 | 79.1 | 100.7 | 14.4 | 10.7 | 21.7 |
| Measured value (mm) | 53.6 | 67.7 | 78.5 | 100.5 | 14.1 | 10.8 | 22.0 |
| Accuracy (%) | 99.4 | 99.1 | 99.2 | 99.8 | 97.9 | 99.1 | 98.6 |
© 2018 by the authors. Licensee MDPI, Basel, Switzerland. This article is an open access article distributed under the terms and conditions of the Creative Commons Attribution (CC BY) license (http://creativecommons.org/licenses/by/4.0/).
Share and Cite
Dai, M.; Chen, X.; Sun, T.; Yu, L.; Chen, M.; Lin, H.; Chen, S. A 2D Magneto-Acousto-Electrical Tomography Method to Detect Conductivity Variation Using Multifocus Image Method. Sensors 2018, 18, 2373. https://doi.org/10.3390/s18072373
Dai M, Chen X, Sun T, Yu L, Chen M, Lin H, Chen S. A 2D Magneto-Acousto-Electrical Tomography Method to Detect Conductivity Variation Using Multifocus Image Method. Sensors. 2018; 18(7):2373. https://doi.org/10.3390/s18072373
Chicago/Turabian StyleDai, Ming, Xin Chen, Tong Sun, Lingyao Yu, Mian Chen, Haoming Lin, and Siping Chen. 2018. "A 2D Magneto-Acousto-Electrical Tomography Method to Detect Conductivity Variation Using Multifocus Image Method" Sensors 18, no. 7: 2373. https://doi.org/10.3390/s18072373
APA StyleDai, M., Chen, X., Sun, T., Yu, L., Chen, M., Lin, H., & Chen, S. (2018). A 2D Magneto-Acousto-Electrical Tomography Method to Detect Conductivity Variation Using Multifocus Image Method. Sensors, 18(7), 2373. https://doi.org/10.3390/s18072373

