Update of Single Event Effects Radiation Hardness Assurance of Readout Integrated Circuit of Infrared Image Sensors at Cryogenic Temperature
Abstract
:1. Introduction
2. Materials and Methods
2.1. Irradiation Test Setup
2.1.1. Heavy Ion Facility
2.1.2. Description of Devices Being Tested
• D-Flip-Flop test-chip
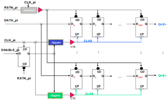
• Complete Read Out Integrated Circuit
2.2. MUSCA SEP3: SEE Prediction Tool Dedicated to CMOS Devices
3. Results
3.1. SEU in D-Flip-Flops
3.2. SET in a Complete ROIC
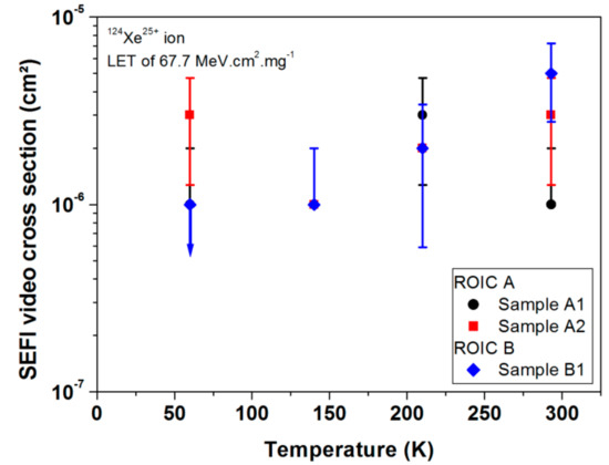
3.3. SEFI in a Complete ROIC
4. Discussion
4.1. Analysis by Single Event Effect Modeling
4.2. Update of SEE Radiation Hardness Assurance
5. Conclusions
Funding
Conflicts of Interest
References
- Hopkinson, G.R. Proton-induced changes in CTE for n-channel CCDs and the effect on star tracker performance. IEEE Trans. Nucl. Sci. 2000, 47, 2460–2465. [Google Scholar] [CrossRef]
- Falguere, D.; Boscher, D.; Nuns, T.; Duzellier, S.; Bourdarie, S.; Ecoffet, R.; Barde, S.; Cueto, J.; Alonzo, C.; Hoffman, C. In-flight observations of the radiation environment and its effects on devices in the SAC-C polar orbit. IEEE Trans. Nucl. Sci. 2002, 49, 2782–2787. [Google Scholar] [CrossRef]
- Pickel, J.C.; Kalma, A.H.; Hopkinson, G.R.; Marshall, C.J. Radiation Effects on Photonic Imagers—A Historical Perspective. IEEE Trans. Nucl. Sci. 2003, 50, 671–688. [Google Scholar] [CrossRef]
- Artola, L.; Roche, N.J.-H.; Hubert, G.; AI Youssef, A.; Khachatrian, A.; McMarr, P.; Hughes, H. Analysis of Angular Dependence of Single-Event Latchup Sensitivity for Heavy-Ion Irradiations of 0.18 µm CMOS Technology. IEEE Trans. Nucl. Sci. 2015, 62, 2539–2546. [Google Scholar] [CrossRef]
- Nuns, T.; David, J.P.; Soonckindt, S.; Gilard, O.; Perrier, F.; Ducret, S.; Sanchez, K. Low Temperature Total Dose Irradiation of Transistors for Infrared Applications. IEEE Trans. Nucl. Sci. 2014, 61, 3341–3347. [Google Scholar] [CrossRef]
- Rizzolo, S.; Goiffon, V.; Estribeau, M.; Paillet, P.; Marcandella, C.; Durnez, C.; Magnan, P. Total-Ionizing Dose Effects on Charge Transfer Efficiency and Image Lag in Pinned Photodiode CMOS Image Sensors. IEEE Trans. Nucl. Sci. 2018, 65, 84–91. [Google Scholar] [CrossRef]
- Hopkins, I.H.; Hopkinson, G.R. Random telegraph signals from proton-irradiated CCDs. IEEE Trans. Nucl. Sci. 1993, 40, 1567–1574. [Google Scholar] [CrossRef]
- Ursule, M.C.; Inguimbert, C.; Nuns, T. Impact of the Border Crossing Effects on the DCNU for Pixel Arrays Irradiated With High Energy Protons. IEEE Trans. Nucl. Sci. 2016, 63, 2159–2167. [Google Scholar] [CrossRef]
- Artola, L.; Hubert, G.; Duzellier, S.; Bezerra, F. Collected Charge Analysis for a New Transient Model by TCAD Simulation in 90 nm Technology. IEEE Trans. Nucl. Sci. 2010, 57, 1869–1875. [Google Scholar] [CrossRef]
- SRIM. Interactions of Ions with Matter. Available online: http://www.srim.org/ (accessed on 18 July 2018).
- Artola, L.; Hubert, G.; Ducret, S.; Mekki, J.; AI Youssef, A.; Ricard, N. Impact of D-Flip-Flop Architectures and Designs on Single Event Upset Induced by Heavy Ions. IEEE Trans. Nucl. Sci. 2018, 65. [Google Scholar] [CrossRef]
- Artola, L.; Hubert, G. Modeling of Elevated Temperatures Impact on Single Event Transient in Advanced CMOS Logics Beyond the 65-nm Technological Node. IEEE Trans. Nucl. Sci. 2014, 61, 1611–1617. [Google Scholar] [CrossRef]
- Hubert, G.; Duzellier, S.; Inguimbert, C.; Boatella-Polo, C.; Bezerra, F.; Ecoffet, R. Operational SER Calculations on the SAC-C Orbit Using the Multi-Scales Single Event Phenomena Predictive Platform (MUSCA SEP3). IEEE Trans. Nucl. Sci. 2009, 56, 3032–3042. [Google Scholar] [CrossRef]
- Hubert, G.; Artola, L. Single-Event Transient Modeling in a 65-nm Bulk CMOS Technology Based on Multi-Physical Approach and Electrical Simulations. IEEE Trans. Nucl. Sci. 2013, 60, 4421–4429. [Google Scholar] [CrossRef]
- Artola, L.; Gaillardin, M.; Hubert, G.; Raine, M.; Paillet, P. Modeling single event transients in advanced devices and ICs. IEEE Trans. Nucl. Sci. 2015, 62, 1528–1539. [Google Scholar] [CrossRef]
- Artola, L.; Hubert, G.; Warren, K.M.; Gaillardin, M.; Schrimpf, R.D.; Reed, R.A.; Weller, R.A.; Ahlbin, J.R.; Paillet, P.; Raine, M.; et al. SEU prediction from SET modeling using multi-node collection in bulk transistors and SRAMs down to the 65 nm technology node. IEEE Trans. Nucl. Sci. 2011, 58, 1338–1346. [Google Scholar] [CrossRef]
- Artola, L.; Hubert, G.; Schrimpf, R.D. Modeling of radiation-induced single event transients in SOI FinFETs. In Proceedings of the 2013 IEEE International Reliability Physics Symposium (IRPS), Anaheim, CA, USA, 14–18 April 2013. [Google Scholar]
- Hubert, G.; Truyen, D.; Artola, L.; Briet, M.; Heng, C.; Lakys, Y.; Leduc, E. SET and SEU Analyses Based on Experiments and Multi-Physics Modeling Applied to the ATMEL CMOS Library in 180 and 90-nm Technological Nodes. IEEE Trans. Nucl. Sci. 2014, 61, 3178–3186. [Google Scholar] [CrossRef]
- Bourdarie, S.; Xapsos, M. The near-earth space radiation environment. IEEE Trans. Nucl. Sci. 2008, 55, 1810–1832. [Google Scholar] [CrossRef]
- Al Youssef, A.; Artola, L.; Ducret, S.; Hubert, G.; Perrier, F. Investigation of Electrical Latchup and SEL Mechanisms at Low Temperature for Application down to 50 K. IEEE Trans. Nucl. Sci. 2017, 64, 2089–2097. [Google Scholar]
- Artola, L.; Hubert, G.; Gilard, O.; Ducret, S.; Perrier, F.; Boutillier, M.; Garcia, P.; Vignon, G.; Baradat, B.; Ricard, N. Single Event Upset Sensitivity of D-Flip Flop of Infrared Image Sensors for Low Temperature Applications Down to 77 K. IEEE Trans. Nucl. Sci. 2015, 62, 2979–2987. [Google Scholar] [CrossRef]
- Al Youssef, A.; Artola, L.; Ducret, S.; Hubert, G.; Buiron, R.; Poivey, C.; Perrier, F.; Parola, S. Single-Event Transients in Readout Circuitries at Low Temperature Down to 50 K. IEEE Trans. Nucl. Sci. 2018, 65, 119–125. [Google Scholar] [CrossRef]
- Morin, F.J.; Maita, J.P. Electrical Properties of Silicon Containing Arsenic and Boron. Phys. Rev. 1954, 96, 28. [Google Scholar] [CrossRef]
- Artola, L.; AI Youssef, A.; Ducret, S.; Buiron, R.; Parola, S.; Hubert, G.; Poivey, C. Single Event Transient and Functional Interrupt in Readout Integrated Circuit of Infrared Image Sensors at Low Temperatures. In Proceedings of the 2017 IEEE Radiation Effects Data Workshop (REDW), New Orleans, LA, USA, 17–21 July 2017. [Google Scholar]
- ITRS Roadmap. Available online: http://www.itrs2.net/ (accessed on 18 July 2018).
- ESA Radiation Standards and Guidelines. Available online: https://escies.org/ (accessed on 18 July 2018).









| Ion | Energy (MeV) | Range in Si (µm) | LET (MeV·cm2/mg) |
|---|---|---|---|
| 15N3+ | 60 | 59 | 3.3 |
| 20Ne4+ | 78 | 45 | 6.4 |
| 40Ar8+ | 151 | 40 | 15.9 |
| 84Kr17+ | 305 | 39 | 40.4 |
| 124Xe25+ | 420 | 37 | 67.7 |
| Ion | Energy (MeV) | Range in Si (µm) | LET (MeV·cm2/mg) |
|---|---|---|---|
| 13C4+ | 131 | 292 | 1.1 |
| 22Ne7+ | 235 | 216 | 3 |
| 40Ar12+ | 372 | 117 | 10.2 |
| 58Ni18+ | 567 | 100 | 20.4 |
| 83Kr25+ | 756 | 92 | 32.6 |
© 2018 by the authors. Licensee MDPI, Basel, Switzerland. This article is an open access article distributed under the terms and conditions of the Creative Commons Attribution (CC BY) license (http://creativecommons.org/licenses/by/4.0/).
Share and Cite
Artola, L.; Youssef, A.A.; Ducret, S.; Perrier, F.; Buiron, R.; Gilard, O.; Mekki, J.; Boutillier, M.; Hubert, G.; Poivey, C. Update of Single Event Effects Radiation Hardness Assurance of Readout Integrated Circuit of Infrared Image Sensors at Cryogenic Temperature. Sensors 2018, 18, 2338. https://doi.org/10.3390/s18072338
Artola L, Youssef AA, Ducret S, Perrier F, Buiron R, Gilard O, Mekki J, Boutillier M, Hubert G, Poivey C. Update of Single Event Effects Radiation Hardness Assurance of Readout Integrated Circuit of Infrared Image Sensors at Cryogenic Temperature. Sensors. 2018; 18(7):2338. https://doi.org/10.3390/s18072338
Chicago/Turabian StyleArtola, Laurent, Ahmad Al Youssef, Samuel Ducret, Franck Perrier, Raphael Buiron, Olivier Gilard, Julien Mekki, Mathieu Boutillier, Guillaume Hubert, and Christian Poivey. 2018. "Update of Single Event Effects Radiation Hardness Assurance of Readout Integrated Circuit of Infrared Image Sensors at Cryogenic Temperature" Sensors 18, no. 7: 2338. https://doi.org/10.3390/s18072338
APA StyleArtola, L., Youssef, A. A., Ducret, S., Perrier, F., Buiron, R., Gilard, O., Mekki, J., Boutillier, M., Hubert, G., & Poivey, C. (2018). Update of Single Event Effects Radiation Hardness Assurance of Readout Integrated Circuit of Infrared Image Sensors at Cryogenic Temperature. Sensors, 18(7), 2338. https://doi.org/10.3390/s18072338

