A Robust Step Detection Algorithm and Walking Distance Estimation Based on Daily Wrist Activity Recognition Using a Smart Band
Abstract
1. Introduction
- Developing a hierarchy framework of the walking distance estimation for five daily living activities: phone texting; phone calling; hand in pocket; suitcase carrying; hand swinging.
- Proposing a robust step detection algorithms using an adaptive threshold.
- Improving the step detectors and traveling distance estimators using error feedback.
- Developing the step-length estimation based on non-parametric regression.
- Estimating and comparing the performance of each walking distance estimator with various activities and speed levels.
2. Walking Distance Estimation Based on Wrist Activity Recognition
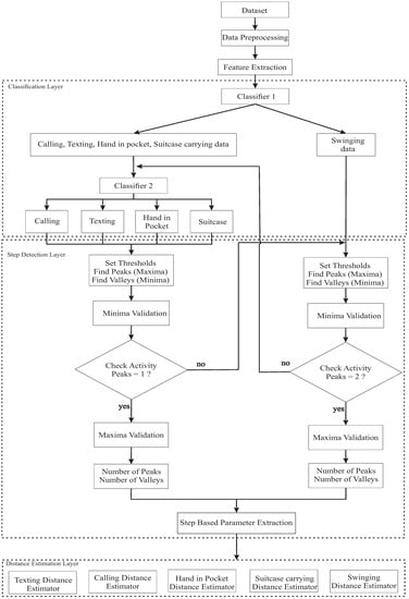
2.1. Proposed Hierarchical Framework of the Walking Distance Estimation
2.2. Data Collection and Pre-Processing
2.3. Feature Extraction
- Signal Magnitude Area (SMA) [20]where n is the size of a sliding window; , and are sample point the acceleration data on three axes, x, y and z, of the triaxial sensor, respectively.
- Mean:
- Band power and peak power: the band power, which is defined as the power ratio in three frequency ranges (0–0.5 Hz, 0.5–1 Hz, 1–5 Hz), and the peak power, which is defined as the total power of the five dominant frequencies, are also effective features as demonstrated in [18]. The power in the band frequency from Hz to Hz is calculated by the following equation:where is the power spectral density of the Fourier transform of the acceleration signal; N is sampling frequency.
2.4. Activity Classification
2.5. Step Event Detection
2.5.1. Peak and Valley Detection
2.5.2. Minimum Correction
2.5.3. Missclassification Activity Feedback and Maximum Correction
2.6. Distance Estimation Method
- Weinberg method [13]:where and are the maximum and minimum accelerations in the vertical movement of the human body axis, and K is a constant unit for conversion (i.e., feet or meters traveled).
- Kim method [29]:where is the measured acceleration of sample ith in a single step; N is the number of samples covered in each step; and K is a constant unit for conversion.
- Tian method [30]:where h is the height of the subject and is the step frequency, which is measured during the walking experiment; K is a constant unit for conversion.
3. Experimental Results
3.1. Activity Classification
3.2. Step Detection
3.3. Walking Distance Estimation
4. Conclusions
Author Contributions
Funding
Acknowledgments
Conflicts of Interest
References
- Zhu, C.; Sheng, W. Recognizing human daily activity using a single inertial sensor. In Proceedings of the 2010 8th World Congress on Intelligent Control and Automation, Jinan, China, 7–9 July 2010; pp. 282–287. [Google Scholar]
- Pham, M.H.; Elshehabi, M.; Haertner, L.; Del Din, S.; Srulijes, K.; Heger, T.; Synofzik, M.; Hobert, M.A.; Faber, G.S.; Hansen, C.; et al. Validation of a Step Detection Algorithm during Straight Walking and Turning in Patients with Parkinson’s Disease and Older Adults Using an Inertial Measurement Unit at the Lower Back. Front. Neurol. 2017, 8, 457. [Google Scholar] [CrossRef] [PubMed]
- Mukhopadhyay, S.C. Wearable Sensors for Human Activity Monitoring: A Review. IEEE Sens. J. 2015, 15, 1321–1330. [Google Scholar] [CrossRef]
- Lara, O.D.; Labrador, M.A. A Survey on Human Activity Recognition using Wearable Sensors. IEEE Commun. Surv. Tutor. 2013, 15, 1192–1209. [Google Scholar] [CrossRef]
- Lee, H.H.; Choi, S.; Lee, M.J. Step Detection Robust against the Dynamics of Smartphones. Sensors 2015, 15, 27230–27250. [Google Scholar] [CrossRef] [PubMed]
- Fortune, E.; Lugade, V.; Morrow, M.; Kaufman, K. Validity of using tri-axial accelerometers to measure human movement—Part II: Step counts at a wide range of gait velocities. Med. Eng. Phys. 2014, 36, 659–669. [Google Scholar] [CrossRef] [PubMed]
- Chen, Z.; Zhang, L.; Cao, Z.; Guo, J. Distilling the Knowledge from Handcrafted Features for Human Activity Recognition. IEEE Trans. Ind. Inform. 2018. [Google Scholar] [CrossRef]
- Chen, Z.; Zhu, Q.; Soh, Y.C.; Zhang, L. Robust Human Activity Recognition Using Smartphone Sensors via CT-PCA and Online SVM. IEEE Trans. Ind. Inform. 2017, 13, 3070–3080. [Google Scholar] [CrossRef]
- Susi, M.; Renaudin, V.; Lachapelle, G. Motion Mode Recognition and Step Detection Algorithms for Mobile Phone Users. Sensors 2013, 13, 1539–1562. [Google Scholar] [CrossRef] [PubMed]
- Ho, N.H.; Truong, P.H.; Jeong, G.M. Step-Detection and Adaptive Step-Length Estimation for Pedestrian Dead-Reckoning at Various Walking Speeds Using a Smartphone. Sensors 2016, 16, 1423. [Google Scholar] [CrossRef] [PubMed]
- Sztyler, T.; Stuckenschmidt, H. On-body localization of wearable devices: An investigation of position-aware activity recognition. In Proceedings of the 2016 IEEE International Conference on Pervasive Computing and Communications (PerCom), Sydney, Australia, 14–19 March 2016; pp. 1–9. [Google Scholar]
- Truong, P.H.; Lee, J.; Kwon, A.R.; Jeong, G.M. Stride Counting in Human Walking and Walking Distance Estimation Using Insole Sensors. Sensors 2016, 16, 823. [Google Scholar] [CrossRef] [PubMed]
- Weinberg, H. Using the ADXL202 in pedometer and personal navigation applications. In Analog Devices AN-602 Application Note; Analog Devices: Norwood, MA, USA, 2002; Volume 2, pp. 1–6. [Google Scholar]
- Renaudin, V.; Susi, M.; Lachapelle, G. Step Length Estimation Using Handheld Inertial Sensors. Sensors 2012, 12, 8507–8525. [Google Scholar] [CrossRef] [PubMed]
- Zhang, H.; Yuan, W.; Shen, Q.; Li, T.; Chang, H. A Handheld Inertial Pedestrian Navigation System with Accurate Step Modes and Device Poses Recognition. IEEE Sens. J. 2015, 15, 1421–1429. [Google Scholar] [CrossRef]
- Bouten, C.V.C.; Koekkoek, K.T.M.; Verduin, M.; Kodde, R.; Janssen, J.D. A Triaxial Accelerometer and Portable Data Processing Unit for the Assessment of Daily Physical Activity. IEEE Trans. Biomed. Eng. 1997, 44, 136–147. [Google Scholar] [CrossRef] [PubMed]
- Antonsson, E.K.; Mann, R.W. The Frequency Content of Gait. J. Biomech. 1985, 18, 39–47. [Google Scholar] [CrossRef]
- Nguyen, N.D.; Truong, P.H.; Jeong, G.M. Daily wrist activity classification using a smart band. Physiol. Meas. 2017, 38, L10. [Google Scholar] [CrossRef] [PubMed]
- Chen, Y.P.; Yang, J.Y.; Liou, S.N.; Lee, G.Y.; Wang, J.S. Online classifier construction algorithm for human activity detection using a tri-axial accelerometer. Appl. Math. Comput. 2008, 205, 849–860. [Google Scholar] [CrossRef]
- González, S.; Sedano, J.; Villar, J.R.; Corchado, E.; Herrero, Á.; Baruque, B. Features and models for human activity recognition. Neurocomputing 2015, 167, 52–60. [Google Scholar] [CrossRef]
- Alshurafa, N.; Xu, W.; Liu, J.J.; Huang, M.C.; Mortazavi, B.; Roberts, C.K.; Sarrafzadeh, M. Designing a Robust Activity Recognition Framework for Health and Exergaming Using Wearable Sensors. IEEE J. Biomed. Health Inform. 2014, 18, 1636–1646. [Google Scholar] [CrossRef] [PubMed]
- Wang, S.; Yang, J.; Chen, N.; Chen, X.; Zhang, Q. Human activity recognition with user-free accelerometers in the sensor networks. In Proceedings of the International Conference on Neural Networks and Brain, Beijing, China, 13–15 October 2005; Volume 3, pp. 1212–1217. [Google Scholar]
- Bao, L.; Intille, S.S. Activity Recognition from User-Annotated Acceleration Data. In Proceedings of the International Conference on Pervasive Computing, Linz/Vienna, Austria, 21–23 April 2004; Volume 3001, pp. 1–17. [Google Scholar]
- Győrbíró, N.; Fábián, Á.; Hományi, G. An Activity Recognition System For Mobile Phones. Mob. Netw. Appl. 2015, 14, 82–91. [Google Scholar] [CrossRef]
- Hsu, C.W.; Lin, C.J. A comparison of methods for multiclass support vector machines. IEEE Trans. Neural Netw. 2002, 13, 415–425. [Google Scholar] [PubMed]
- Park, J. Synthesis of natural arm swing motion in human bipedal walking. J. Biomech. 2008, 41, 1417–1426. [Google Scholar] [CrossRef] [PubMed]
- Abdulrahim, K.; Hide, C.; Moore, T.; Hill, C. Aiding MEMS IMU with building heading for indoor pedestrian navigation. In Proceedings of the 2010 Ubiquitous Positioning Indoor Navigation and Location Based Service, Kirkkonummi, Finland, 14–15 October 2010; pp. 1–6. [Google Scholar]
- Alvarez, D.; Gonzalez, R.C.; Lopez, A.; Alvarez, J.C. Comparison of Step Length Estimators from Weareable Accelerometer Devices. In Proceedings of the 2006 International Conference of the IEEE Engineering in Medicine and Biology Society, New York, NY, USA, 30 August–3 September 2006; pp. 5964–5967. [Google Scholar]
- Kim, J.W.; Jang, H.J.; Hwang, D.H.; Park, C. A step, stride and heading determination for the pedestrian navigation system. J. Glob. Position. Syst. 2004, 3, 273–279. [Google Scholar] [CrossRef]
- Tian, Q.; Salcic, Z.; Kevin, I.; Wang, K.; Pan, Y. A multi-mode dead reckoning system for pedestrian tracking using smartphones. IEEE Sens. J. 2016, 16, 2079–2093. [Google Scholar] [CrossRef]
- Ghahramani, Z.; Jordan, M.I. A comparison of methods for multiclass support vector machines. In Proceedings of the Advances in Neural Information Processing Systems (NIPS), Denver, CO, USA, 28 November–1 December 1994. [Google Scholar]
- Lall, U.; Moon, Y.; Kwon, H.; Bosworth, K. Locally weighted polynomial regression: Parameter choice and application to forecasts of the Great Salt Lake. Water Resour. Res. 2006, 42. [Google Scholar] [CrossRef]
- Jekabsons, G. Locally Weighted Polynomials Toolbox for Matlab/Octave 2016. Available online: http://www.cs.rtu.lv/jekabsons/ (accessed on 11 June 2018).
- Cleveland, W.S.; Loader, C. Smoothing by Local Regression: Principles and Methods. In Statistical Theory and Computational Aspects of Smoothing; Härdle, W., Schimek, M.G., Eds.; Physica-Verlag HD: Heidelberg, Germany, 1996; pp. 10–49. [Google Scholar]
- Cawley, G.C.; Talbot, N.L.C. Efficient approximate leave-one-out cross-validation for kernel logistic regression. Mach. Learn. 2008, 71, 243–264. [Google Scholar] [CrossRef]










| Classifier | Feature |
|---|---|
| SVM 1 | SMA, IM, AE, Band power, Peak power |
| SVM 2 | , , AE, Band power, Peak power |
| Notation | Description |
|---|---|
| Filtered and classified acceleration signal | |
| Filtered and Classified acceleration signal of swinging | |
| Abnormal interval of one observation | |
| Adaptive peak threshold | |
| Adaptive valley threshold | |
| Number of detected peak | |
| Number of detected valley | |
| p | Detected peak position in a sample data |
| v | Detected valley position in a sample data |
| d | Distance between two detected valleys |
| Mean of distances between two detected valleys |
| Activity | Predicted Class | |
|---|---|---|
| Swinging | Texting/Calling/Hand in Pocket/Suitcase Carrying | |
| Swinging | 100% | 0% |
| Texting/Calling/Hand in Pocket/Suitcase Carrying | 1% | 99% |
| Activity | Predicted Class | |||
|---|---|---|---|---|
| Texting | Calling | Hand in Pocket | Suitcase Carrying | |
| Texting | 99% | 0% | 1% | 0% |
| Calling | 2% | 98% | 0% | 0% |
| Hand in Pocket | 0% | 0% | 100% | 0% |
| Suitcase Carrying | 0% | 2% | 0% | 98% |
| Activity | Walking Speed | Proposed Distance Estimation Method | |||||
|---|---|---|---|---|---|---|---|
| Non-Parametric Weinberg Method | Non-Parametric Kim Method | Non-Parametric Tian Method | |||||
| Accuracy(%) | Std(m) | Accuracy(%) | Std(m) | Accuracy(%) | Std(m) | ||
| Texting | Low | 97.25 | 0.45 | 96.84 | 0.71 | 97.65 | 0.32 |
| Normal | 95.80 | 0.92 | 96.44 | 0.46 | 97.82 | 0.43 | |
| High | 98.74 | 0.40 | 98.35 | 0.45 | 97.91 | 0.21 | |
| NMSE | 1.27 | 1.31 | 1.19 | ||||
| Average accuracy | 97.26 | 97.21 | 97.79 | ||||
| Calling | Low | 94.81 | 0.84 | 95.25 | 0.85 | 96.79 | 0.79 |
| Normal | 95.37 | 1.06 | 95.42 | 1.06 | 95.47 | 1.04 | |
| High | 94.72 | 1.50 | 94.45 | 0.93 | 95.12 | 0.93 | |
| NMSE | 1.02 | 1.10 | 1.01 | ||||
| Average accuracy | 94.96 | 95.04 | 95.79 | ||||
| Hand in Pocket | Low | 93.36 | 0.86 | 96.34 | 0.83 | 93.33 | 1.80 |
| Normal | 96.96 | 0.67 | 97.12 | 0.67 | 96.98 | 0.67 | |
| High | 96.09 | 0.72 | 97.89 | 1.38 | 96.15 | 1.23 | |
| NMSE | 2.24 | 1.96 | 1.96 | ||||
| Average accuracy | 95.47 | 97.11 | 95.49 | ||||
| Suitcase Carrying | Low | 95.71 | 1.29 | 96.46 | 1.12 | 97.73 | 1.27 |
| Normal | 96.54 | 0.89 | 96.52 | 0.87 | 96.53 | 0.82 | |
| High | 96.34 | 0.41 | 94.67 | 0.42 | 95.38 | 0.46 | |
| NMSE | 2.64 | 2.60 | 2.10 | ||||
| Average accuracy | 96.20 | 95.89 | 96.54 | ||||
| Swinging | Low | 94.21 | 2.84 | 96.47 | 2.67 | 95.10 | 0.70 |
| Normal | 96.59 | 1.75 | 97.26 | 1.68 | 97.22 | 1.68 | |
| High | 94.87 | 1.26 | 97.56 | 1.23 | 94.13 | 1.23 | |
| NMSE | 1.80 | 2.44 | 1.20 | ||||
| Average accuracy | 95.23 | 97.09 | 95.45 | ||||
| Activity | Ho et al. [10] | Proposed Method |
|---|---|---|
| Accuracy(%) | Accuracy(%) | |
| Texting | 95.44 | 97.79 |
| Calling | 94.16 | 95.79 |
| Hand in Pocket | 95.35 | 97.11 |
| Suitcase Carrying | 95.02 | 96.54 |
| Swinging | 95.38 | 97.09 |
© 2018 by the authors. Licensee MDPI, Basel, Switzerland. This article is an open access article distributed under the terms and conditions of the Creative Commons Attribution (CC BY) license (http://creativecommons.org/licenses/by/4.0/).
Share and Cite
Trong Bui, D.; Nguyen, N.D.; Jeong, G.-M. A Robust Step Detection Algorithm and Walking Distance Estimation Based on Daily Wrist Activity Recognition Using a Smart Band. Sensors 2018, 18, 2034. https://doi.org/10.3390/s18072034
Trong Bui D, Nguyen ND, Jeong G-M. A Robust Step Detection Algorithm and Walking Distance Estimation Based on Daily Wrist Activity Recognition Using a Smart Band. Sensors. 2018; 18(7):2034. https://doi.org/10.3390/s18072034
Chicago/Turabian StyleTrong Bui, Duong, Nhan Duc Nguyen, and Gu-Min Jeong. 2018. "A Robust Step Detection Algorithm and Walking Distance Estimation Based on Daily Wrist Activity Recognition Using a Smart Band" Sensors 18, no. 7: 2034. https://doi.org/10.3390/s18072034
APA StyleTrong Bui, D., Nguyen, N. D., & Jeong, G.-M. (2018). A Robust Step Detection Algorithm and Walking Distance Estimation Based on Daily Wrist Activity Recognition Using a Smart Band. Sensors, 18(7), 2034. https://doi.org/10.3390/s18072034

