FPGA Based Adaptive Rate and Manifold Pattern Projection for Structured Light 3D Camera System †
Abstract
:1. Introduction
- Real-time pattern pixel generation without using additional external memory to the FPGA;
- A single platform for multiple types of structured light patterns projection;
- Improvement in the quality of the point cloud for surfaces with large reflectance variations; and
- Hardware-based synchronization framework for a structured light 3D camera system for mismatched projector screen refresh and camera frame rates.
2. Structured Light 3D Camera
2.1. Structured Light Patterns
2.2. Patterns Decoding
3. Proposed Framework
3.1. Block Diagram
3.2. Serial Controller Module
3.3. Pattern Type Selection Module
3.4. Adaptive Rate Pattern Projection Module
3.4.1. Synchronization for Identical Projection and Camera Frame Rate
3.4.2. Adaptive Synchronization for Projection Rate Larger than Camera Frame Rate
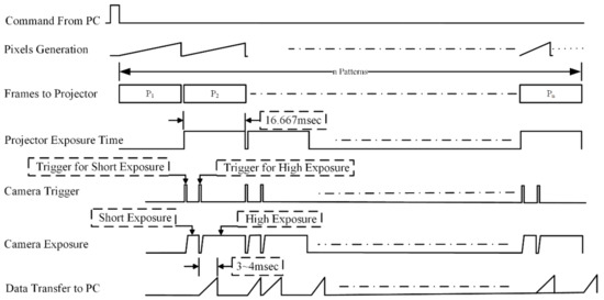
3.4.3. Adaptive Synchronization and Multi-Frame Capturing for Lower Projection Rate than Camera Frame Rate
3.5. Pattern Generation Module
3.5.1. Hierarchal Orthogonal Coded (HOC) Pattern Generation
3.5.2. Gray Code Inverse (GCI) Pattern Generation
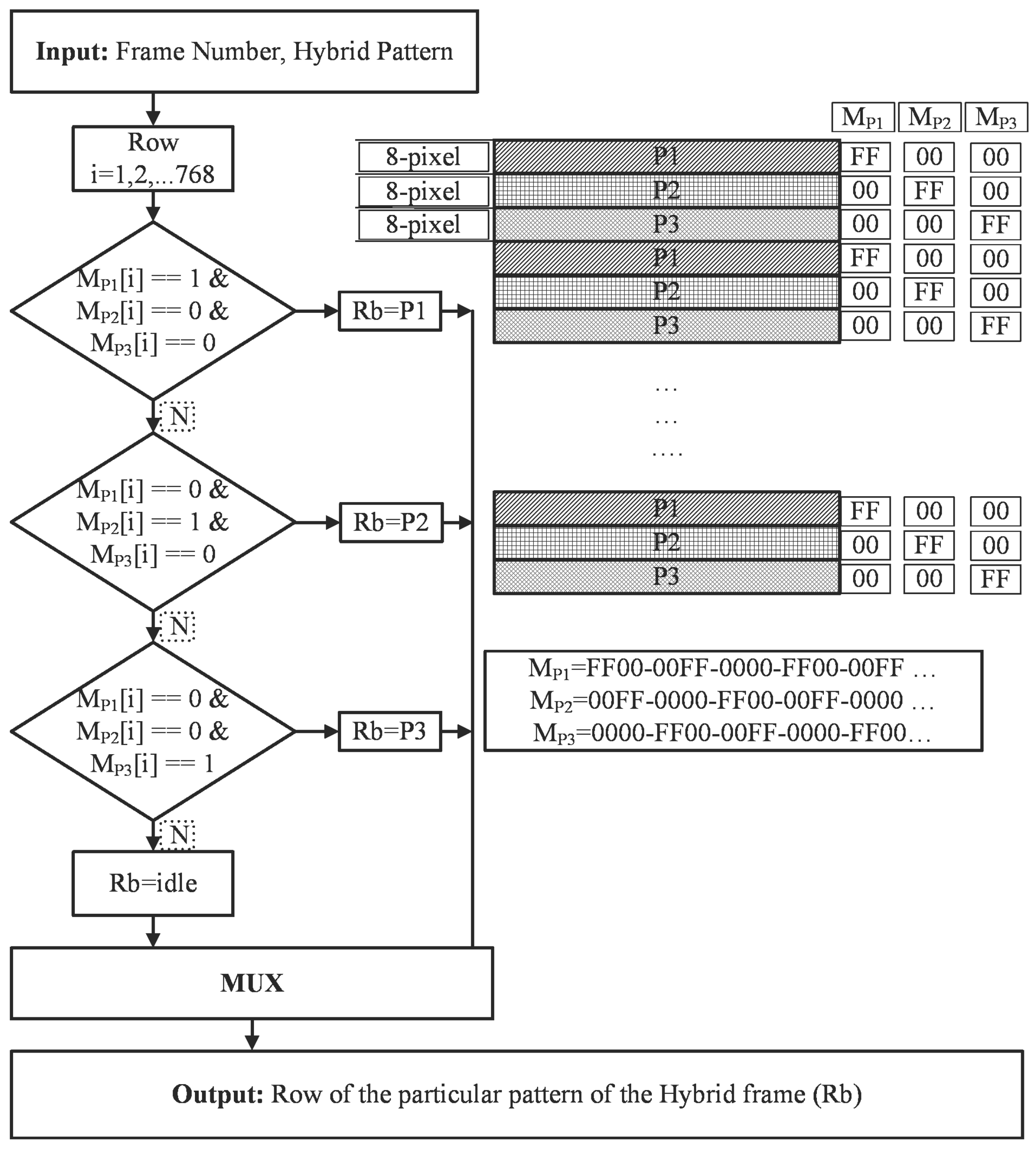
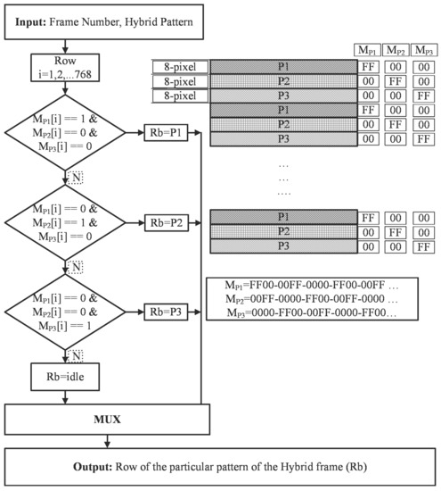
3.5.3. Hybrid Patterns Generation
3.6. Video Graphics Array Controller and Camera Trigger Module
4. Experimental Results
4.1. Experimental Setup
4.2. Field Programmable Gate Array Resources
4.3. Qualitative Analysis for Codec Comparison
4.4. Quantitative Analysis for Codec Comparison
4.5. Multi-Camera Exposure with Single Projector Exposure
4.5.1. Qualitative Analysis
4.5.2. Quantitative Analysis
5. Discussion
Acknowledgments
Author Contributions
Conflicts of Interest
References
- Geng, J. Structured-light 3D surface imaging: A tutorial. Adv. Opt. Photonics 2011, 3, 128. [Google Scholar] [CrossRef]
- Dhond, U.R.; Aggarwal, J.K. Structure from stereo—A review. IEEE Trans. Syst. Man. Cybern. 1989, 19, 1489–1510. [Google Scholar] [CrossRef]
- Cui, Y.; Schuon, S.; Chan, D.; Thrun, S.; Theobalt, C. 3D shape scanning with a time-of-flight camera. In Proceedings of the 2010 IEEE Computer Society Conference on Computer Vision and Pattern Recognition, San Francisco, CA, USA, 13–18 June 2010; pp. 1173–1180. [Google Scholar]
- Gong, Y.; Zhang, S. Ultrafast 3-D shape measurement with an off-the-shelf DLP projector. Opt. Express 2010, 18, 19743. [Google Scholar] [CrossRef] [PubMed]
- Yau, H.T.; Yang, T.J.; Lin, Y.K. Comparison of 3-D Printing and 5-axis Milling for the Production of Dental e-models from Intra-oral Scanning. Comput. Aided Des. Appl. 2016, 13, 32–38. [Google Scholar] [CrossRef]
- Wissmann, P.; Schmitt, R.; Forster, F. Fast and Accurate 3D Scanning Using Coded Phase Shifting and High Speed Pattern Projection. In Proceedings of the 2011 International Conference on 3D Imaging, Modeling, Processing, Visualization and Transmission, Hangzhou, China, 16–17 May 2011; pp. 108–115. [Google Scholar]
- Gupta, M.; Yin, Q.; Nayar, S.K. Structured Light in Sunlight. In Proceedings of the 2013 IEEE International Conference on Computer Vision, Sydney, Australia, 1–8 December 2013; pp. 545–552. [Google Scholar]
- Ishii, I.; Koike, T.; Hao, G.; Takaki, T. Fast 3D shape measurement using structured light projection for a one-directionally moving object. In Proceedings of the 37th Annual Conference of the IEEE Industrial Electronics Society, IECON 2011, Melbourne, Australia, 7–10 November 2011; pp. 135–140. [Google Scholar]
- Lanman, D.; Taubin, G. Build your own 3D scanner. In ACM SIGGRAPH 2009 Courses on–SIGGRAPH ’09; ACM Press: New York, NY, USA, 2009; pp. 1–94. [Google Scholar]
- Yan, K.; Sukthankar, R. PCA-SIFT: A more distinctive representation for local image descriptors. In Proceedings of the 2004 IEEE Computer Society Conference on Computer Vision and Pattern Recognition, Washington, DC, USA, 27 June–2 July 2004; Volume 2, pp. 506–513. [Google Scholar]
- Rublee, E.; Rabaud, V.; Konolige, K.; Bradski, G. ORB: An efficient alternative to SIFT or SURF. In Proceedings of the 2011 International Conference on Computer Vision, Barcelona, Spain, 6–13 November 2011; pp. 2564–2571. [Google Scholar]
- Zhang, S.; Hyun, J.-S.; Li, B. High-speed 3D imaging using digital binary defocusing method vs sinusoidal method. In Emerging Digital Micromirror Device Based Systems and Applications IX; Douglass, M.R., Lee, B.L., Eds.; International Society for Optics and Photonics: Bellingham, WA, USA, 2017. [Google Scholar]
- Microsoft 3D Scan with Kinect—Windows Hardware Dev Center. Available online: https://developer.microsoft.com/en-us/windows/hardware/3d-print/scanning-with-kinect (accessed on 12 February 2018).
- Kim, M.; Kim, S.; Park, S.; Choi, M.-T.; Kim, M.; Gomaa, H. Service robot for the elderly. IEEE Robot. Autom. Mag. 2009, 16, 34–45. [Google Scholar] [CrossRef]
- Kim, J.-J.; Hong, S.; Lee, W.; Kang, S.; Lee, S.; Atif, M.; Do, H.M.; Choi, T.Y.; Park, D.I.L.; Son, Y.; et al. Modman: self-reconfigurable modular manipulation system for expansion of robot applicability. In Advances in Cooperative Robotics; World Scientific: Singapore, 2016; pp. 688–696. [Google Scholar]
- AT (Automation Technology Vision Sensors and Systems) 3D Inspection for Completeness or Coplanarity Checks of BGAs. Available online: http://www.automationtechnology.de/cms/en/completeness-check-and-und-koplanaritaetspruefung-von-bgas/ (accessed on 27 June 2017).
- Hansen, K.; Pedersen, J.; Solund, T.; Aanaes, H.; Kraft, D. A Structured Light Scanner for Hyper Flexible Industrial Automation. In Proceedings of the 2014 2nd International Conference on 3D Vision, Tokyo, Japan, 8–11 December 2014; pp. 401–408. [Google Scholar]
- Zanuttigh, P.; Marin, G.; Dal Mutto, C.; Dominio, F.; Minto, L.; Cortelazzo, G.M. Operating Principles of Structured Light Depth Cameras. In Time-of-Flight and Structured Light Depth Cameras; Springer International Publishing: Cham, Switzerland, 2016; pp. 43–79. [Google Scholar]
- Buchón-Moragues, F.; Bravo, J.; Ferri, M.; Redondo, J.; Sánchez-Pérez, J. Application of Structured Light System Technique for Authentication of Wooden Panel Paintings. Sensors 2016, 16, 881. [Google Scholar] [CrossRef] [PubMed]
- Wang, Z. An Imaging and Measurement System for Robust Reconstruction of Weld Pool During Arc Welding. IEEE Trans. Ind. Electron. 2015, 62, 5109–5118. [Google Scholar] [CrossRef]
- Lee, S.; Wei, L.; Naguib, A.M. Adaptive Bayesian recognition and pose estimation of 3D industrial objects with optimal feature selection. In Proceedings of the 2016 IEEE International Symposium on Assembly and Manufacturing (ISAM), Fort Worth, TX, USA, 21–22 August 2016; pp. 50–55. [Google Scholar]
- Sukhan, L.; Jongmoo, C.; Seungsub, O.; Jaehyuk, R.; Jungrae, P. A real-time 3D IR camera based on hierarchical orthogonal coding. In Proceedings of the 2006 IEEE International Conference on Robotics and Automation, Orlando, FL, USA, 15–19 May 2006; pp. 2035–2040. [Google Scholar]
- Wang, Y.; Liu, K.; Hao, Q.; Lau, D.L.; Hassebrook, L.G. Period Coded Phase Shifting Strategy for Real–time 3-D Structured Light Illumination. IEEE Trans. Image Process. 2011, 20, 3001–3013. [Google Scholar] [CrossRef] [PubMed]
- Atif, M.; Lee, S. FPGA Based Pattern Generation and Synchonization for High Speed Structured Light 3D Camera. TELKOMNIKA Telecommun. Comput. Electron. Control. 2017, 15. [Google Scholar] [CrossRef]
- Photonics, K. LC3000 Pro Projector. Available online: http://www.keynotephotonics.com/featured-products/lc3000/ (accessed on 6 May 2017).
- Zhang, S.; Yau, S.-T. High-resolution, real-time 3D absolute coordinate measurement based on a phase-shifting method. Opt. Express 2006, 14, 2644. [Google Scholar] [CrossRef] [PubMed]
- Ryu, M.; Kim, D.; Lee, S.; Lee, J. Optimal Exposure Estimation in the Image for Structured Light System. In Proceedings of the ICMIT 2007: Mechatronics, MEMS, and Smart Materials, Gifu, Japan, 5–6 December 2018. [Google Scholar]
- Ekstrand, L.; Zhang, S. Autoexposure for three-dimensional shape measurement using a digital-light-processing projector. Opt. Eng. 2011, 50, 123603. [Google Scholar] [CrossRef]
- Yau, S.-T.; Yau, S.-T. High dynamic range scanning technique. Opt. Eng. 2009, 48, 33604. [Google Scholar] [CrossRef]
- Weinmann, M.; Schwartz, C.; Ruiters, R.; Klein, R. A Multi-camera, Multi-projector Super-Resolution Framework for Structured Light. In Proceedings of the 2011 International Conference on 3D Imaging, Modeling, Processing, Visualization and Transmission, Hangzhou, China, 16–19 May 2011; pp. 397–404. [Google Scholar]
- Petković, T.; Pribanić, T.; Djonlić, M.; D’apuzzo, N. Software Synchronization of Projector and Camera for Structured Light 3D Body Scanning. In Proceedings of the 7th International Conference on 3D Body Scanning Technologies, At Lugano, Switzerland, 30 November–1 December 2016. [Google Scholar]
- Bellis, S.J.; Marnane, W.P. A CORDIC Arctangent FPGA Implementation for a High-Speed 3D-Camera System; Springer: Berlin/Heidelberg, Germany, 2000; pp. 485–494. [Google Scholar]
- Jongenelen, A.P.P.; Bailey, D.G.; Payne, A.D.; Carnegie, D.A.; Dorrington, A.A. Efficient FPGA implementation of homodyne-based time-of-flight range imaging. J. Real-Time Image Process. 2012, 7, 21–29. [Google Scholar] [CrossRef]
- Hong, B.-J.; Park, C.-O.; Seo, N.-S.; Cho, J.-D. A Real-time Compact Structured-light based Range Sensing System. J. Semicond. Technol. Sci. 2012, 12, 193–202. [Google Scholar] [CrossRef]
- Feng, S.; Chen, Q.; Zuo, C.; Tao, T.; Hu, Y.; Asundi, A. Motion-oriented high speed 3-D measurements by binocular fringe projection using binary aperiodic patterns. Opt. Express 2017, 25, 540. [Google Scholar] [CrossRef] [PubMed]
- Sagawa, R.; Ota, Y.; Yagi, Y.; Furukawa, R.; Asada, N.; Kawasaki, H. Dense 3D reconstruction method using a single pattern for fast moving object. In Proceedings of the 2009 IEEE 12th International Conference on Computer Vision, Kyoto, Japan, 29 September–2 October 2009; pp. 1779–1786. [Google Scholar]
- Hall-Holt, O.; Rusinkiewicz, S. Stripe boundary codes for real-time structured-light range scanning of moving objects. In Proceedings of the 8th IEEE International Conference on Computer Vision, ICCV 2001, Vancouver, BC, Canada, 7–14 July 2001; Volume 2, pp. 359–366. [Google Scholar]
- Zhang, Y.; Xiong, Z.; Yang, Z.; Wu, F. Real-Time Scalable Depth Sensing With Hybrid Structured Light Illumination. IEEE Trans. Image Process. 2014, 23, 97–109. [Google Scholar] [CrossRef] [PubMed]
- Sansoni, G.; Trebeschi, M.; Docchio, F. State-of-The-Art and Applications of 3D Imaging Sensors in Industry, Cultural Heritage, Medicine, and Criminal Investigation. Sensors 2009, 9, 568–601. [Google Scholar] [CrossRef] [PubMed]
- Pagès, J.; Salvi, J.; Collewet, C.; Forest, J. Optimised De Bruijn patterns for one-shot shape acquisition. Image Vis. Comput. 2005, 23, 707–720. [Google Scholar] [CrossRef]
- Barone, S.; Paoli, A.; Razionale, A. A Coded Structured Light System Based on Primary Color Stripe Projection and Monochrome Imaging. Sensors 2013, 13, 13802–13819. [Google Scholar] [CrossRef] [PubMed]
- Geng, J. DLP-Based Structured Light 3D Imaging Technologies and Applications; Douglass, M.R., Oden, P.I., Eds.; International Society for Optics and Photonics: Bellingham, WA, USA, 2011; Volume 7932. [Google Scholar]
- Konolige, K. Projected texture stereo. In Proceedings of the 2010 IEEE International Conference on Robotics and Automation, Anchorage, AK, USA, 3–7 May 2010; pp. 148–155. [Google Scholar]
- Lee, S.; Choi, J.; Kim, D.; Na, J.; Seungsub, O. Signal Separation Coding for Robust Depth Imaging Based on Structured Light. In Proceedings of the Proceedings of the 2005 IEEE International Conference on Robotics and Automation, Barcelona, Spain, 18–22 April 2005; pp. 4430–4436. [Google Scholar]
- Guehring, J. Dense 3D Surface Acquisition by Structured Light Using Off-The-Shelf Components; El-Hakim, S.F., Gruen, A., Eds.; International Society for Optics and Photonics: Bellingham, WA, USA, 2000; Volume 4309, pp. 220–231. [Google Scholar]
- Ishii, I.; Yamamoto, K.; Doi, K.; Tsuji, T. High-speed 3D image acquisition using coded structured light projection. In Proceedings of the 2007 IEEE/RSJ International Conference on Intelligent Robots and Systems, San Diego, CA, USA, 29 October–2 November 2007; pp. 925–930. [Google Scholar]
- Nguyen, T.T.; Slaughter, D.C.; Max, N.; Maloof, J.N.; Sinha, N. Structured light-based 3D reconstruction system for plants. Sensors 2015, 15, 18587–18612. [Google Scholar] [CrossRef] [PubMed]
- Wu, D.; Chen, T.; Li, A. A High Precision Approach to Calibrate a Structured Light Vision Sensor in a Robot-Based Three-Dimensional Measurement System. Sensors 2016, 16, 1388. [Google Scholar] [CrossRef] [PubMed]
- Zhan, D.; Yu, L.; Xiao, J.; Chen, T. Multi-Camera and Structured-Light Vision System (MSVS) for Dynamic High-Accuracy 3D Measurements of Railway Tunnels. Sensors 2015, 15, 8664–8684. [Google Scholar] [CrossRef] [PubMed]
- Bräuer-Burchardt, C.; Brahm, A.; Heist, S.; Dietrich, P.; Kühmstedt, P.; Notni, G. Accurate 3D Face and Body Scanning Using an Irritation-Free Pattern Projection System. Proceedings 2017, 1, 765. [Google Scholar] [CrossRef]
- Park, J.; Lee, S.; Lee, I. Precise 3D Lug Pose Detection Sensor for Automatic Robot Welding Using a Structured-Light Vision System. Sensors 2009, 9, 7550–7565. [Google Scholar] [CrossRef] [PubMed]
- Ahn, J.; Park, A.; Kim, J.; Lee, B.; Eom, J. Development of Three-Dimensional Dental Scanning Apparatus Using Structured Illumination. Sensors 2017, 17, 1634. [Google Scholar] [CrossRef] [PubMed]
- Bräuer-Burchardt, C.; Heinze, M.; Schmidt, I.; Kühmstedt, P.; Notni, G. Underwater 3D Surface Measurement Using Fringe Projection Based Scanning Devices. Sensors 2016, 16, 13. [Google Scholar] [CrossRef] [PubMed]
- Lee, S.; Atif, M.; Han, K. Stand-Alone Hnad-Eye 3D Camera for Smart Modular Manipulator. In Proceedings of the IEEE/RSJ IROS Workshop on Robot Modularity, Daejeon, Korea, 9–14 October 2016; Available online: https://clawar.org/?event=workshop-iros16-modularity (accessed on 12 February 2018).
- Kang, S.; Kim, J.-J.; Hong, S.; Lee, W.; Lee, S.; Atif, M.; Do, H.M.; Choi, T.Y.; Park, D.I.; Son, Y.; et al. MODMAN: Modular Manipulation System with Self-Reconfigurable Perception and Motion Engines for Easy Task Adaptation. In Proceedings of the IEEE/RSJ IROS Workshop on Robot Modularity, Daejeon, Korea, 9–14 October 2016; Available online: https://clawar.org/?event=workshop-iros16-modularity (accessed on 12 February 2018).
- Anwar, I.; Lee, S. High performance stand-alone structured light 3D camera for smart manipulators. In Proceedings of the 2017 14th International Conference on Ubiquitous Robots and Ambient Intelligence (URAI), Jeju, Korea, 28 June–1 July 2017; pp. 192–195. [Google Scholar]
- Olaya, E.J.; Berry, F.; Mezouar, Y. A robotic structured light camera. In Proceedings of the 2014 IEEE/ASME International Conference on Advanced Intelligent Mechatronics, Besacon, France, 8–11 July 2014; pp. 727–734. [Google Scholar]
- Nguyen, H.; Nguyen, D.; Wang, Z.; Kieu, H.; Le, M. Real-time, high-accuracy 3D imaging and shape measurement. Appl. Opt. 2015, 54, A9. [Google Scholar] [CrossRef] [PubMed]
- Salvi, J.; Fernandez, S.; Pribanic, T.; Llado, X. A state of the art in structured light patterns for surface profilometry. Pattern Recognit. 2010, 43, 2666–2680. [Google Scholar] [CrossRef]
- Bui, L.Q.; Lee, S. Boundary Inheritance Codec for high-accuracy structured light three-dimensional reconstruction with comparative performance evaluation. Appl. Opt. 2013, 52, 5355. [Google Scholar] [CrossRef] [PubMed]
- Lee, S.; Bui, L.Q. Accurate estimation of the boundaries of a structured light pattern. J. Opt. Soc. Am. A 2011, 28, 954. [Google Scholar] [CrossRef] [PubMed]
- Atif, M.; Lee, S. Boundary based shade detection. In Proceedings of the 2016 IEEE International Conference on Multisensor Fusion and Integration for Intelligent Systems (MFI), Baden, Germany, 19–21 September 2016; pp. 635–640. [Google Scholar]
- Dung, H.T.N.; Lee, S. Outlier removal based on boundary order and shade information in structured light 3D camera. In Proceedings of the 2015 IEEE 7th International Conference on Cybernetics and Intelligent Systems (CIS) and IEEE Conference on Robotics, Automation and Mechatronics (RAM), Siem Reap, Cambodia, 15–17 July 2015; pp. 124–129. [Google Scholar]
- Bui Quang Lam A Boundary Inheritance Codec for Structured Light Based Depth Imaging System. Available online: http://dcollection.skku.edu/jsp/common/DcLoOrgPer.jsp?sItemId=000000050032 (accessed on 5 February 2018).
- Point Grey Research Grasshopper3 USB3 Vision Cameras for Industrial, Life Science, Traffic, and Security Applications. Available online: https://www.ptgrey.com/grasshopper3-usb3-vision-cameras (accessed on 1 February 2018).
- Point Grey Chameleon3 Board Level USB3 Vision Cameras for Industrial, Life Science, Traffic, and Security Applications. Available online: https://www.ptgrey.com/chameleon3-usb3-vision-cameras (accessed on 6 May 2017).
- Scharstein, D.; Szeliski, R. High-accuracy stereo depth maps using structured light. In Proceedings of the 2003 IEEE Computer Society Conference on Computer Vision and Pattern Recognition, Madison, WI, USA, 18–20 June 2003. [Google Scholar]
- Atif, M.; Lee, S. Adaptive frame rate pattern projection for structured light 3D camera system. In Proceedings of the 2017 IEEE International Conference on Multisensor Fusion and Integration for Intelligent Systems (MFI), Daegu, Korea, 16–18 November 2017; pp. 482–487. [Google Scholar]
- Optoma ML750 DLP WXGA Business Projector: Optoma. Available online: https://www.optomausa.com/projectorproduct/ml750 (accessed on 6 May 2017).
- XEM6001—Opal Kelly. Available online: https://www.opalkelly.com/products/xem6001/ (accessed on 6 May 2017).
- Khoshelham, K.; Elberink, S.O. Accuracy and Resolution of Kinect Depth Data for Indoor Mapping Applications. Sensors 2012, 12, 1437–1454. [Google Scholar] [CrossRef] [PubMed]






















| Resources | Pattern Type | Available | Used | % Age |
|---|---|---|---|---|
| Number of Slice Registers | HOC (V/H) | 18,224 | 1290 | 7 |
| GCI (V/H) | 445 | 2 | ||
| Hybrid | 184 | 1 | ||
| Combined | 1321 | 7 | ||
| Number of Slice Look-up Table (LUT) | HOC (V/H) | 9112 | 2005 | 22 |
| GCI (V/H) | 682 | 7 | ||
| Hybrid | 302 | 3 | ||
| Combined | 2789 | 30 | ||
| Fully used Look-up Table-Flip Flop pairs | HOC (V/H) | 2051 | 1244 (2051) | 60 |
| GCI (V/H) | 398 (729) | 54 | ||
| Hybrid | 142 (344) | 41 | ||
| Combined | 1250 (2860) | 43 |
| Standard Deviation of Error in mm | ||||
|---|---|---|---|---|
| Pattern | 1st Stair | 2nd Stair | 3rd Stair | 4th Stair |
| HOC based BIC | 0.08 | 0.11 | 0.12 | 0.19 |
| GCI | 0.12 | 0.14 | 0.16 | 0.20 |
| Hybrid | 0.20 | 0.26 | 0.29 | 0.38 |
| One Exposure | Low Exposure | High Exposure | Combined | % Age |
|---|---|---|---|---|
| 775,541 | 839,326 | 146,400 | 916,002 | 16.6 |
| 644,903 | 714,890 | 414,006 | 882,296 | 31.08 |
| 751,669 | 784,836 | 383,371 | 886,567 | 16.46 |
| 826,828 | 802,321 | 439,616 | 896,735 | 8.11 |
| 757,063 | 794,097 | 675,912 | 927,845 | 20.27 |
| 719,585 | 678,178 | 744,814 | 900,874 | 22.37 |
| 661,942 | 810,599 | 616,170 | 816,391 | 20.89 |
| 698,963 | 766,365 | 607,945 | 863,725 | 21.08 |
| 802,547 | 816,928 | 720,475 | 890,730 | 10.41 |
| 740,800 | 822,365 | 649,831 | 908,309 | 20.31 |
© 2018 by the authors. Licensee MDPI, Basel, Switzerland. This article is an open access article distributed under the terms and conditions of the Creative Commons Attribution (CC BY) license (http://creativecommons.org/licenses/by/4.0/).
Share and Cite
Atif, M.; Lee, S. FPGA Based Adaptive Rate and Manifold Pattern Projection for Structured Light 3D Camera System. Sensors 2018, 18, 1139. https://doi.org/10.3390/s18041139
Atif M, Lee S. FPGA Based Adaptive Rate and Manifold Pattern Projection for Structured Light 3D Camera System. Sensors. 2018; 18(4):1139. https://doi.org/10.3390/s18041139
Chicago/Turabian StyleAtif, Muhammad, and Sukhan Lee. 2018. "FPGA Based Adaptive Rate and Manifold Pattern Projection for Structured Light 3D Camera System" Sensors 18, no. 4: 1139. https://doi.org/10.3390/s18041139
APA StyleAtif, M., & Lee, S. (2018). FPGA Based Adaptive Rate and Manifold Pattern Projection for Structured Light 3D Camera System. Sensors, 18(4), 1139. https://doi.org/10.3390/s18041139

