An Improved RD Algorithm for Maneuvering Bistatic Forward-Looking SAR Imaging with a Fixed Transmitter
Abstract
:1. Introduction
2. Geometry and Signal Model
3. Derivation of 2-D Point Target Frequency Spectrum
4. Imaging Algorithm for MBFL-SAR
5. Simulations Results and Error Analysis
5.1. Simulations and Results
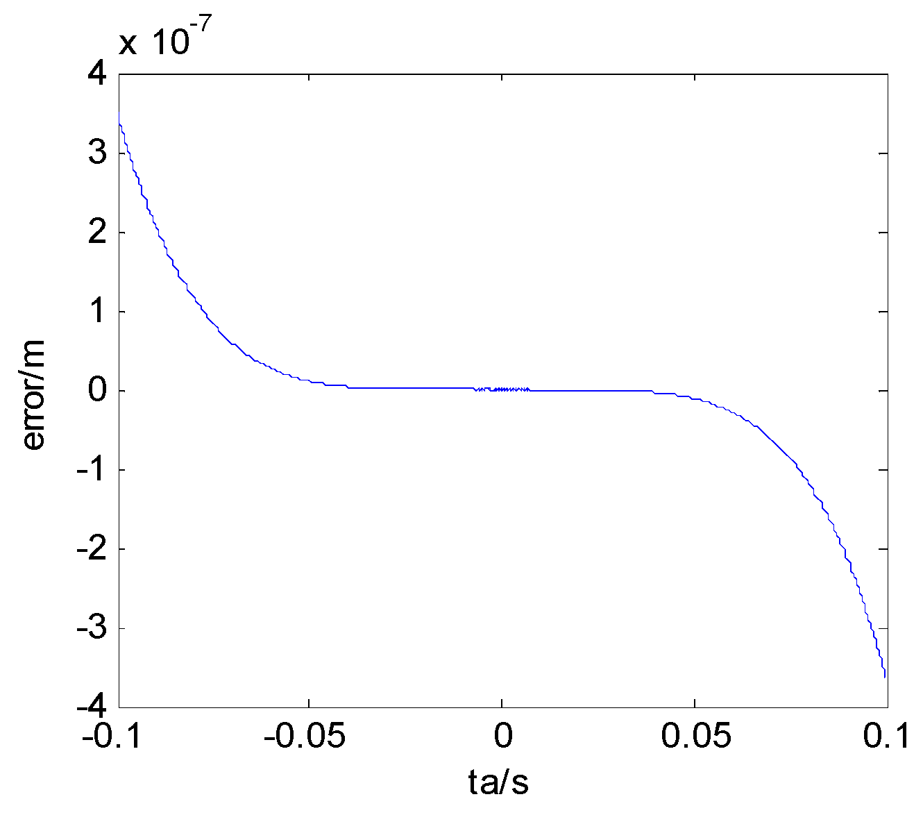
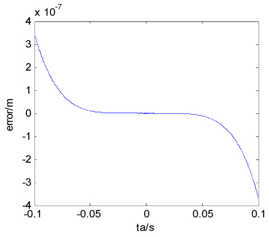
5.2. Error Analysis
6. Conclusions
Acknowledgments
Author Contributions
Conflicts of Interest
References
- Xie, H.; Shi, S.; Hui, X.; Chao, X.; Feng, W.; Fang, Q. Efficient Time-Domain Imaging Processing for One-Stationary Bistatic Forward-Looking SAR Including Motion Errors. Sensors 2016, 16, 1907. [Google Scholar] [CrossRef] [PubMed]
- An, D.X.; Xie, H.T.; Feng, D.; Huang, X.T.; Zhou, Z.M. Fast Time-Domain Image Formation Method for One-Stationary Bistatic Circular SAR Based on Elliptical Polar Coordinate. In Proceedings of the IET International Radar Conference, Hangzhou, China, 14–16 October 2015. [Google Scholar]
- Meng, Z.; Li, Y.; Xing, M.; Bao, Z. Imaging method for the extended scene of missile-borne bistatic forward-looking SAR. J. XiDian University 2016, 43, 31–37. [Google Scholar]
- Zha, Y.; Pu, W. An extended wavenumber-domain algorithm combined with two-step motion compensation for bistatic forward-looking SAR. Prog. Electromagn. Res. Lett. 2016, 63, 85–92. [Google Scholar] [CrossRef]
- Li, Z.; Wu, J.; Yi, Q.; Huang, Y. Bistatic forward-looking SAR ground moving target detection and imaging. IEEE Trans. Aerosp. Electron. Syst. 2015, 51, 1000–1016. [Google Scholar] [CrossRef]
- Li, Y. Parameter estimation and imaging of moving targets in bistatic synthetic aperture radar. J. Appl. Remote Sens. 2016, 10, 015018. [Google Scholar] [CrossRef]
- Chen, Q.; Zhu, M.B.; Li, X.P.; Lu, C.; Liu, K.Z. Application and Development on Bistatic Forward-Looking SAR Imaging. Aerodyn. Missile J. 2015, 10, 67–71. [Google Scholar]
- Espeter, T.; Walterscheid, I.; Klare, J.; Brenner, A.R.; Ender, J.H.G. Bistatic forward-looking sar: Results of a spaceborne-airborne experiment. IEEE Trans. Geosci. Remote Sens. Lett. 2011, 8, 765–768. [Google Scholar] [CrossRef]
- Zeng, T.; Ao, D.Y.; Hu, C.; Zhang, T.; Liu, F.F.; Tian, W.M.; Lin, K. Multiangle BSAR imaging based on BeiDou-2 navigation satellites: Experiments and preliminary results. IEEE Trans. Geosci. Remote Sens. 2015, 53, 5760–5773. [Google Scholar] [CrossRef]
- Meng, Z.Q.; Li, Y.C.; Xing, M.D.; Bao, Z. Property analysis of bistatic forward-looking SAR with arbitrary geometry. J. Syst. Eng. Electron. 2016, 27, 111–127. [Google Scholar]
- Wang, P.; Liu, W.; Chen, J.; Niu, M.; Yang, W. A High-Order Imaging Algorithm for High-Resolution Spaceborne SAR Based on a Modified Equivalent Squint Range Model. IEEE Trans. Geosci. Remote Sens. 2015, 53, 1225–1235. [Google Scholar] [CrossRef]
- Yan, F.F.; Chang, W.G.; Li, X.Y. Rapid raw data simulation for fixed-receiver bistatic interferometric synthetic aperture radar. J. Appl. Remote Sens. 2016, 10, 036011. [Google Scholar] [CrossRef]
- Huang, Y.; Wu, J.; Li, Z.; Yang, H.; Yang, J. Efficient one-stationary bistatic synthetic aperture radar raw data generation based on Fourier analysis. J. Appl. Remote Sens. 2016, 10, 015016. [Google Scholar] [CrossRef]
- Huang, L.J.; Qiu, X.L.; Hu, D.H.; Shi, X.H.; Ding, C.B. A modified ωk algorithm for air-borne spotlight bistatic SAR. J. Electr. Inf. Technol. 2014, 35, 2154–2160. [Google Scholar] [CrossRef]
- Ma, C.; Gu, H.; Su, W.M.; Li, C.Z. Focusing bistatic forward-looking synthetic aperture radar based on modified hyperbolic approximating. Acta Phys. Sin. 2014, 63, 028403. [Google Scholar]
- Meng, Z.; Li, Y.; Li, C.; Xing, M.; Bao, Z. A raw data simulator for bistatic forward-looking high-speed maneuvering-platform SAR. Signal Process. 2015, 117, 151–164. [Google Scholar] [CrossRef]
- Loffeld, O.; Nies, H.; Peters, V.; Knedlik, S. Models and useful relations for bistatic SAR processing. IEEE Trans. Geosci. Remote Sens. 2004, 42, 2031–2038. [Google Scholar] [CrossRef]
- Sun, Y.; Wang, J.; Wu, H. Doppler characteristics analysis of forward-looking SAR in helicopters. In Proceedings of the 4th International Conference on Machinery, Materials and Computing Technology (ICMMCT 2016), Hangzhou, China, 23–24 January 2016. [Google Scholar]
- Neo, Y.L.; Wong, F.; Cumming, I.G. A two-dimensional spectrum for bistatic SAR processing using series reversion. IEEE Geosci. Remote Sens. Lett. 2007, 4, 93–96. [Google Scholar] [CrossRef]
- Zhong, H.; Liu, X. An effective focusing approach for azimuth invariant bistatic SAR processing. Signal Process. 2010, 90, 395–404. [Google Scholar] [CrossRef]
- Zhang, S.S.; Li, J. Forward-looking bistatic SAR imaging based on high-order range equation and high-order phase compensation. J. Electromagn. Waves Appl. 2012, 26, 2304–2314. [Google Scholar] [CrossRef]









| Parameters | Values | Parameters | Values | 
|---|---|---|---|
| Velocity (m/s) | (0, 1000, −30) | Carrier frequency (GHz) | 10 | 
| Acceleration (m/s2) | (0, −1, −5) | Pulse duration (μm) | 1.5 | 
| Transmitter position | (−20,000, 3000, 2000) | Bandwidth (MHz) | 150 | 
| Scene center | (0, 3000, 0) | Range samples | 2048 | 
| Initial receiver position | (0, 0, 5000) | Azimuth samples | 2048 | 
| Synthetic aperture length (m) | 200 | 
| Range | Azimuth | |||||
|---|---|---|---|---|---|---|
| (m) | PSLR (dB) | ISLR (dB) | (m) | PSLR (dB) | ISLR (dB) | |
| Proposed improved RDA | ||||||
| Edge point T1 | 3.5 | −13.5 | −10.8 | 5.3 | −13.5 | −10.2 | 
| Center point T5 | 3.5 | −13.1 | −10.0 | 5.1 | −13.5 | −10.2 | 
| Traditional RDA | ||||||
| Edge point T1 | 6.5 | −20.8 | −22.2 | 10.5 | −22.7 | −20.3 | 
| Center point T5 | 5.5 | −20.7 | −19.9 | 8.8 | −19.5 | −17.2 | 
© 2017 by the authors. Licensee MDPI, Basel, Switzerland. This article is an open access article distributed under the terms and conditions of the Creative Commons Attribution (CC BY) license (http://creativecommons.org/licenses/by/4.0/).
Share and Cite
Yuan, Y.; Chen, S.; Zhao, H. An Improved RD Algorithm for Maneuvering Bistatic Forward-Looking SAR Imaging with a Fixed Transmitter. Sensors 2017, 17, 1152. https://doi.org/10.3390/s17051152
Yuan Y, Chen S, Zhao H. An Improved RD Algorithm for Maneuvering Bistatic Forward-Looking SAR Imaging with a Fixed Transmitter. Sensors. 2017; 17(5):1152. https://doi.org/10.3390/s17051152
Chicago/Turabian StyleYuan, Yue, Si Chen, and Huichang Zhao. 2017. "An Improved RD Algorithm for Maneuvering Bistatic Forward-Looking SAR Imaging with a Fixed Transmitter" Sensors 17, no. 5: 1152. https://doi.org/10.3390/s17051152
APA StyleYuan, Y., Chen, S., & Zhao, H. (2017). An Improved RD Algorithm for Maneuvering Bistatic Forward-Looking SAR Imaging with a Fixed Transmitter. Sensors, 17(5), 1152. https://doi.org/10.3390/s17051152
 
         
                                                
 
       