Security Analysis of Image Encryption Based on Gyrator Transform by Searching the Rotation Angle with Improved PSO Algorithm
Abstract
:1. Introduction
2. Brief Introduction and Analysis on Gyrator Transform
2.1. Gyrator Transform
2.2 Analysis on Gyrator Transform

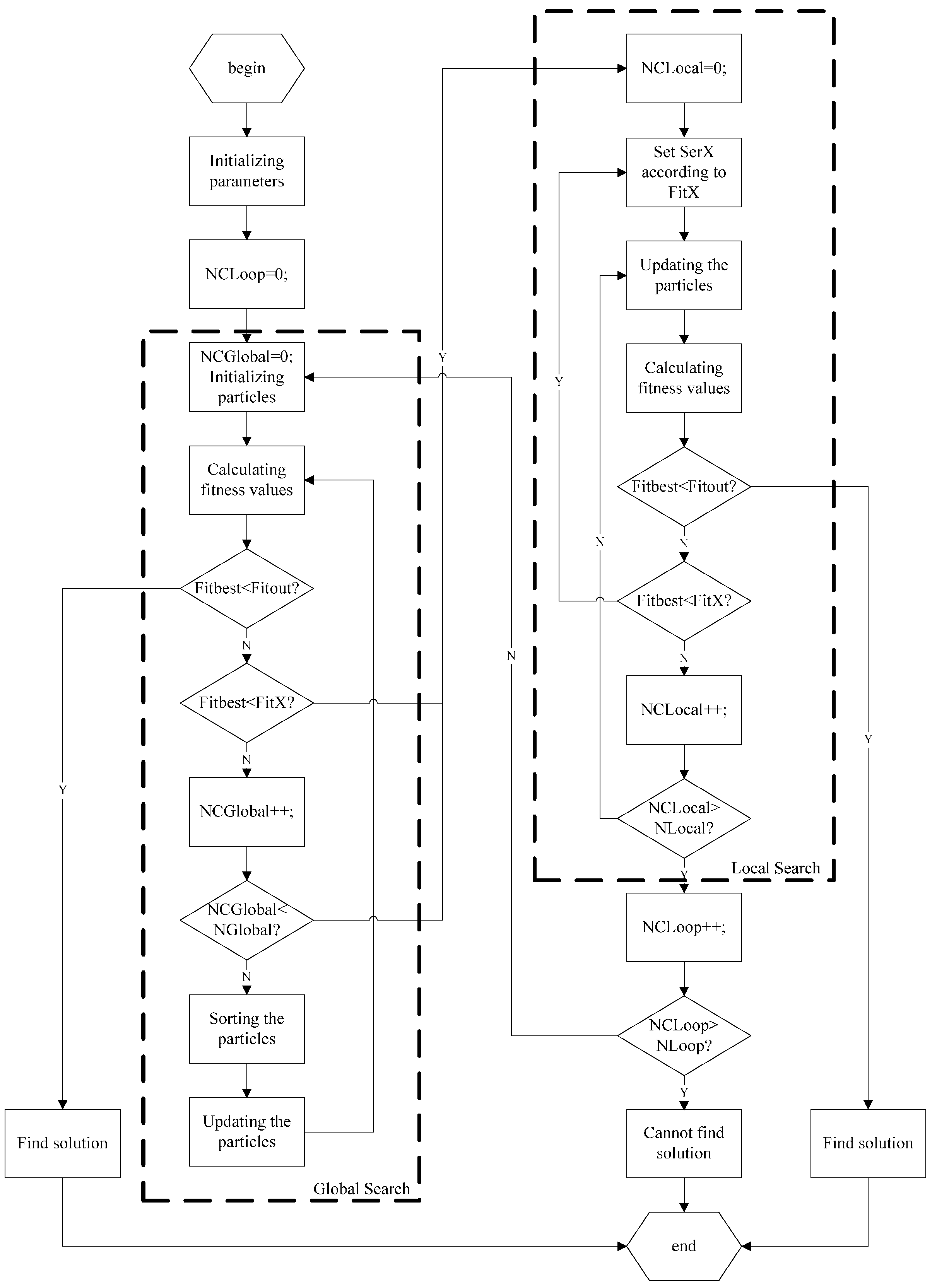
3. Improved PSO Algorithm
| Symbol | Definition |
|---|---|
| NLoop | The maximum number of loop |
| NCLoop | The number of current loop |
| NGlobal | The maximum iterative number for global search |
| NCGlobal | The number of current global search |
| NLocal | The maximum iterative number for local search |
| NCLocal | The number of current local search |
| NParticle | The number of particle |
| Fitout | The fitness value when an acceptable solution is found |
| SerX | The sizes of local scope for local search X maybe 1, 2, 3, ..., n, which is corresponding to the different sizes of local scope, since the local searching scope maybe getting smaller during the search procedure |
| FitX | The threshold values of the fitness corresponding to different local search scopes SerX |
| Fitbest | Current best fitness value |
| Xbest | Current best particle corresponding to Fitbest |

4. Experiments and Analysis
| Parameter | Value |
|---|---|
| NLoop | 20 |
| NGlobal | 40 |
| NLocal | 10 |
| NParticle | 100 |
| Fitout | 0.05 |
| SerX | 0.001, 0.0001, 0.00001, 0.000001, 0.0000005 |
| FitX | 100, 80, 60, 40, 20 |

| NGlobal | Original Rotation Angle | Obtained Rotation Angle | Fitness Value (MSE) | Number of Iteration | Used Time (s) |
|---|---|---|---|---|---|
| 40 | 1.723456 | 0.868545572 | 0.00016785 | 63 | 156.425792 |
| 2.427506487 | 0.0094 | 78 | 194.970638 | ||
| 1.723456005 | 0 | 217 | 490.312829 | ||
| 0.496425161 | 0.0090 | 77 | 198.694923 | ||
| 2.905347971 | 0.0294 | 117 | 298.661654 | ||
| 2.70692431 | 0.0285 | 117 | 291.795749 | ||
| 2.523456 | 1.956698353 | 0 | 74 | 197.288178 | |
| 2.523456 | 0 | 38 | 98.478521 | ||
| 1.035001755 | 0 | 78 | 198.249360 |

| Image | Original Rotation Angle | Obtained Rotation Angle | Fitness Value (MSE) | Number of Iteration | Used Time (s) |
|---|---|---|---|---|---|
| Camerama | 1.123456 | 0.594282984 | 0.000015259 | 38 | 103.03 |
| Girl | 1.123456 | 1.12345599 | 0 | 88 | 240.76 |
| Lena | 1.123456 | 2.050489581 | 0 | 50 | 119.18859 |
| Testpat | 1.123456 | 1.123456002 | 0 | 65 | 164.377708 |
| Image | Improved PSO Algorithm (s) | Exhaustive Searching (s) |
|---|---|---|
| Camerama | less than 500 | around 71,200 |
| Girl | less than 500 | around 71,200 |
| Lena | less than 500 | around 71,200 |
| Testpat | less than 500 | around 71,200 |
5. Conclusions
Acknowledgments
Author Contributions
Conflicts of Interest
References
- Refregier, P.; Javidi, B. Optical image encryption based on input plane and Fourier plane random encoding. Opt. Lett. 1995, 20, 767–769. [Google Scholar] [CrossRef] [PubMed]
- Tao, R.; Meng, X.; Wang, Y. Image encryption with multiorders of fractional Fourier transforms. IEEE Trans. Inf. Forensics Secur. 2010, 5, 734–738. [Google Scholar] [CrossRef]
- Lang, J. Image encryption based on the reality-preserving multiple-parameter fractional Fourier transform. Opt. Commun. 2012, 285, 2584–2590. [Google Scholar] [CrossRef]
- Liu, Z.; Li, S.; Yang, M.; Liu, W.; Liu, S. Image encryption based on the random rotation operation in the fractional Fourier transform domains. Opt. Lasers Eng. 2012, 50, 1352–1358. [Google Scholar] [CrossRef]
- Liu, S.; Sheridan, J.T. Optical encryption by combining image scrambling techniques in fractional Fourier domains. Opt. Commun. 2013, 287, 73–80. [Google Scholar] [CrossRef]
- Chen, W.; Chen, X. Optical image encryption using multilevel Arnold transform and noninterferometric imaging. Opt. Eng. 2011, 50, 117001. [Google Scholar] [CrossRef]
- Chen, W.; Chen, X. Ghost imaging using labyrinth-like phase modulation patterns for high-efficiency and high-security optical encryption. Europhys. Lett. 2015, 109, 14001. [Google Scholar] [CrossRef]
- Chen, W.; Wang, X.; Chen, X. Security-enhanced phase encryption assisted by nonlinear optical correlation via sparse phase. J. Opt. 2015, 17, 035702. [Google Scholar] [CrossRef]
- Rodrigo, J.A.; Alieva, T.; Calvo, M.L. Gyrator transform: Properties and applications. Opt. Express 2007, 15, 2190–2230. [Google Scholar] [CrossRef] [PubMed]
- Singh, N.; Sinha, A. Gyrator transform-based optical image encryption, using chaos. Opt. Lasers Eng. 2009, 47, 539–546. [Google Scholar] [CrossRef]
- Liu, Z.; Xu, L.; Lin, C.; Dai, J.; Liu, S. Image encryption scheme by using iterative random phase encoding in gyrator transform domains. Opt. Lasers Eng. 2011, 49, 542–546. [Google Scholar] [CrossRef]
- Liu, Z.; Yang, M.; Liu, W.; Li, S.; Gong, M.; Liu, W.; Liu, S. Image encryption algorithm based on the random local phase encoding in gyrator transform domains. Opt. Commun. 2012, 285, 3921–3925. [Google Scholar] [CrossRef]
- Daza, S.M.; Vega, F.; Matos, L.; Moreno, C.T.; Diaz, M.L.; Daza, Y.M. Image encryption based on convolution operation in the gyrator transform domain. In Proceedings of the IECON 2012 38th Annual Conference on IEEE Industrial Electronics Society, Montreal, QC, Canada, 25–28 October 2012; pp. 1527–1529.
- Liu, Z.; Chen, H.; Liu, T.; Li, P.; Xu, L.; Dai, J.; Liu, S. Image encryption by using gyrator transform and Arnold transform. J. Electron. Imaging 2011, 20, 013020. [Google Scholar] [CrossRef]
- Li, H.; Wang, Y. Double-image encryption based on iterative gyrator transform. Opt. Commun. 2008, 281, 5745–5749. [Google Scholar] [CrossRef]
- Liu, Z.; Guo, Q.; Xu, L.; Ahmad, M.A.; Liu, S. Double image encryption by using iterative random binary encoding in gyrator domains. Opt. Express 2010, 18, 12033–12043. [Google Scholar] [CrossRef] [PubMed]
- Liu, Z.; Zhang, Y.; Li, S.; Liu, W.; Liu, W.; Wang, Y.; Liu, S. Double image encryption scheme by using random phase encoding and pixel exchanging in the gyrator transform domains. Opt. Lasers Technol. 2013, 47, 152–158. [Google Scholar] [CrossRef]
- Li, H.; Wang, Y.; Yan, H.; Li, L.; Li, Q.; Zhao, X. Double-image encryption by using chaos-based local pixel scrambling technique and gyrator transform. Opt. Lasers Eng. 2013, 51, 1327–1331. [Google Scholar] [CrossRef]
- Wang, Q.; Guo, Q.; Lei, L. Double image encryption based on phase-amplitude mixed encoding and multistage phase encoding in gyrator transform domains. Opt. Lasers Technol. 2013, 48, 267–279. [Google Scholar] [CrossRef]
- Shao, Z.; Shu, H.; Wu, J.; Dong, Z.; Coatrieux, G.; Coatrieux, J.L. Double color image encryption using iterative phase retrieval algorithm in quaternion gyrator domain. Opt. Express 2014, 22, 4932–4942. [Google Scholar] [CrossRef] [PubMed]
- Wang, Q.; Guo, Q.; Lei, L. Multiple-image encryption system using cascaded phase mask encoding and a modified Gerchberg-Saxton algorithm in gyrator domain. Opt. Commun. 2014, 320, 12–21. [Google Scholar] [CrossRef]
- Abuturab, M.R. Color image security system using double random-structured phase encoding in gyrator transform domain. Appl. Opt. 2012, 51, 3006–3016. [Google Scholar] [CrossRef] [PubMed]
- Abuturab, M.R. Color information security system using discrete cosine transform in gyrator transform domain radial-Hilbert phase encoding. Opt. Lasers Eng. 2012, 50, 1209–1216. [Google Scholar] [CrossRef]
- Abuturab, M.R. Color information cryptosystem based on optical superposition principle and phase-truncated gyrator transform. Appl. Opt. 2012, 51, 7994–8002. [Google Scholar] [CrossRef] [PubMed]
- Sui, L.; Gao, B. Color image encryption based on gyrator transform and Arnold transform. Opt. Lasers Technol. 2013, 48, 530–538. [Google Scholar] [CrossRef]
- Chen, H.; Du, X.; Liu, Z.; Yang, C. Color image encryption based on the affine transform and gyrator transform. Opt. Lasers Eng. 2013, 51, 768–775. [Google Scholar] [CrossRef]
- Abuturab, M.R. Single-channel color information security system using LU decomposition in gyrator transform domains. Opt. Commun. 2014, 323, 100–109. [Google Scholar] [CrossRef]
- Abuturab, M.R. An asymmetric color image cryptosystem based on Schur decomposition in gyrator transform domain. Opt. Lasers Eng. 2014, 58, 39–47. [Google Scholar] [CrossRef]
- Sang, J.; Cai, B.; Zhang, B.; Hong, D.; Hu, H. Security analysis of random phase encoding based image encryption in gyrator transform domains. In Proceedings of the 9th International Conference on Computational Intelligence and Security, Leshan, China, 14–15 December 2013; pp. 579–582.
- Engelbrecht, A.P. Fundamentals of Computational Swarm Intelligence; John Wiley & Sons: New York, NY, USA, 2005. [Google Scholar]
- Wei, H.; Peng, X.; Zhang, P.; Liu, H.; Feng, S. Chosen-plaintext attack on double phase encoding encryption technique. Acta Opt. Sin. 2007, 27, 824–829. (In Chinese) [Google Scholar]
- Carnicer, A.; Montes-Usategui, M.; Arcos, S.; Juvells, I. Vulnerability to chosen-cyphertext attacks of optical encryption schemes based on double random phase keys. Opt. Lett. 2005, 30, 1644–1646. [Google Scholar] [CrossRef] [PubMed]
- Peng, X.; Zhang, P.; Wei, H.; Yu, B. Known-plaintext attack on optical encryption based on double random phase keys. Opt. Lett. 2006, 31, 1044–1046. [Google Scholar] [CrossRef] [PubMed]
- Gopinathan, U.; Monaghan, D.S.; Naughton, T.J.; Sheridan, J.T. A known-plaintext heuristic attack on the Fourier plane encryption algorithm. Opt. Express 2006, 14, 3181–3186. [Google Scholar] [CrossRef] [PubMed]
- Qin, W.; He, W.; Meng, X.; Peng, X. Optical cryptanalysis of DRPE-based encryption systems. Proc. SPIE 2009, 7512. [Google Scholar] [CrossRef]
- Nakano, K.; Suzuki, H.; Yamaguchi, M.; Obi, T.; Ohyama, N. Quantitative analysis on key estimation by known-plaintext attacks to DRPE. Proc. SPIE 2011, 8011. [Google Scholar] [CrossRef]
© 2015 by the authors; licensee MDPI, Basel, Switzerland. This article is an open access article distributed under the terms and conditions of the Creative Commons Attribution license (http://creativecommons.org/licenses/by/4.0/).
Share and Cite
Sang, J.; Zhao, J.; Xiang, Z.; Cai, B.; Xiang, H. Security Analysis of Image Encryption Based on Gyrator Transform by Searching the Rotation Angle with Improved PSO Algorithm. Sensors 2015, 15, 19199-19211. https://doi.org/10.3390/s150819199
Sang J, Zhao J, Xiang Z, Cai B, Xiang H. Security Analysis of Image Encryption Based on Gyrator Transform by Searching the Rotation Angle with Improved PSO Algorithm. Sensors. 2015; 15(8):19199-19211. https://doi.org/10.3390/s150819199
Chicago/Turabian StyleSang, Jun, Jun Zhao, Zhili Xiang, Bin Cai, and Hong Xiang. 2015. "Security Analysis of Image Encryption Based on Gyrator Transform by Searching the Rotation Angle with Improved PSO Algorithm" Sensors 15, no. 8: 19199-19211. https://doi.org/10.3390/s150819199
APA StyleSang, J., Zhao, J., Xiang, Z., Cai, B., & Xiang, H. (2015). Security Analysis of Image Encryption Based on Gyrator Transform by Searching the Rotation Angle with Improved PSO Algorithm. Sensors, 15(8), 19199-19211. https://doi.org/10.3390/s150819199

