Tychonema litorale sp. nov. (Microcoleaceae, Oscillatoriales): A New Species of Cyanobacteria Associated with Ecological Crisis in Lake Baikal Coastal Zone
Abstract
1. Introduction
2. Materials and Methods
2.1. Sampling, Cultivation and Morphology
2.2. DNA Extraction and Genome Sequencing
2.3. Bioinformatic Analysis
2.4. Carotenoid Analysis
3. Results
3.1. Distribution
3.2. Morphological Investigation of Natural Samples
3.3. Morphological Investigation of Strain
3.4. Differentiation from Similar Species
3.5. Cell Ultrastructure
3.6. Molecular and Phylogenetic 16S rRNA Gene Analyses
3.7. 16S–23S ITS Secondary Folding Structure Analysis
3.8. Genome-Based Comparisons: ANI, AAI, dDDH, Phylogenomics, and Statistics
3.9. Biosynthetic Potential of Tychonema litorale sp. nov.
4. Discussion
5. Taxonomic Description
- Thallus forming purple to red-brown, rarely gray or olive-green fine creeping mats with ridge-like thickenings and tufts of free trichomes on the tops. In nature, mats are attached to sponges, macrophytes, stones, sand, submerged wood, and other objects (Figure 1). Sheaths absent or thin, colorless, and merging into a common matrix within the biofilm (Figure 2 and Figure 3). Trichomes straight, not constricted at the cross-walls, cylindrical or gradually narrowed, rarely abruptly narrowed, and sometimes hooked at the ends, with gliding and oscillating motility, 4.4–7.9 µm wide. Cells are shorter than wide, 1.4–4.0 µm long, with granulation in the centroplasm or at cross-walls, sometimes with 1–2 large vacuoles or keritomized. Apical cell rounded or rounded-conical, sometimes with a thickened outer cell wall or a calyptra. Cell division is Type D; thylakoids are fascicular and parietal (Figure 4). Reproduction occurs via motile hormogonia formed by fragmentation of the trichome (Figure 3E).
- HOLOTYPE: IRKU 092122, deposited in the Herbarium of Irkutsk State University (IRKU), Department of Botany and Genetics, Irkutsk State University, Irkutsk, Russia.
- TYPE STRAIN: IPPAS B-2063 (BBK16).
- AVAILABLE SEQUENCE: JAKJHX000000000.2 (genome assembly).
- HABITAT: Freshwater.
- TYPE LOCALITY: Lake Baikal, near Bolshiye Koty settlement, Russia, 51°53′57.5″ N, 105°03′52.2″ E (Figure A1).
- DISTRIBUTION: Lake Baikal, Russia.
- ETYMOLOGY: Li.to.ra’le. L. neut. adj. The specific epithet ‘litorale’ means ‘coastal’ referring to the distribution of this species in the littoral zone of the deep-water Lake Baikal.
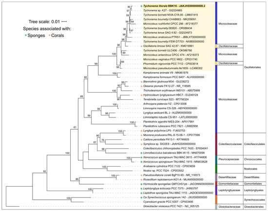
- DIAGNOSIS: This species is morphologically similar to the cyanobacteria of the genus Tychonema. The main distinguishing morphological features are growth as a creeping mat, highly motile trichomes that are sometimes narrowed and hooked towards the ends, and the presence of rounded-conical apical cells with a calyptra. Key ecological characteristics include a benthic freshwater habitat and attachment to a variety of substrates, with high tropism for damaged and decomposed macrophytes and sponges. The cellular ultrastructure is characterized by a parietal, fascicular arrangement of thylakoids with a central bundle crossing the cell interior. Phylogenetically, conserved protein analysis demonstrates that strain BBK16 shares a paraphyletic branch with T. bourrellyi (Figure 7), with an ANI value of 91%, which is below the standard species threshold. Analysis of the secondary structures of the 16S–23S ITS region shows notable differences from other Tychonema spp. in the size and overall structure of the V3 helix (Figure 6).
Supplementary Materials
Author Contributions
Funding
Institutional Review Board Statement
Data Availability Statement
Acknowledgments
Conflicts of Interest
Abbreviations
| ANI | Average nucleotide identity |
| AAI | Average amino acid identity |
| dDDH | Digital DNA–DNA hybridization |
| MALDI-TOF-MS | Matrix-Assisted Laser Desorption Ionization Time-Of-Flight Mass Spectrometry |
| TLC | Thin layer chromatography |
Appendix A


References
- Anagnostidis, K.; Komárek, J. Modern approach to the classification system of the Cyanophytes 3: Oscillatoriales. Algol. Stud. 1988, 50, 327–472. [Google Scholar]
- Guiry, M.D.; Guiry, G.M. AlgaeBase; World-Wide Electronic Publication; National University of Ireland: Galway, Ireland, 2009; Available online: https://www.algaebase.org (accessed on 25 May 2025).
- Komárek, J.; Anagnostidis, K. Süβwasserflora von Mitteleuropa; Bd. 19(2). Cyanoprokaryota 2. Teil/Part 2: Oscillatoriales; Springer: Munchen, Germany, 2005; 759p. [Google Scholar]
- Hauer, T.; Komárek, J. CyanoDB 2.0—On-Line Database of Cyanobacterial Genera; World-Wide Electronic Publication; University of South Bohemia & Institute of Botany AS CR: 2022. Available online: http://www.cyanodb.cz (accessed on 25 May 2025).
- Government, A.C.T. ACT Water Report 2003–2004; Australian Capital Territory: Canberra, Australia, 2014; p.24. Available online: https://www.act.gov.au/__data/assets/pdf_file/0011/2537993/act-water-report-2003-04.pdf (accessed on 25 May 2025).
- Zhang, H.; Song, G.; Shao, J.; Xiang, X.; Li, Q.; Chen, Y.; Yang, P.; Yu, G. Dynamics and polyphasic characterization of odor-producing cyanobacterium Tychonema bourrellyi from Lake Erhai, China. Environ. Sci. Pollut. Res. Int. 2016, 23, 5420–5430. [Google Scholar] [CrossRef] [PubMed]
- Singh, J.; Sarma, K.; Saini, A.; Kumar, S.; Kant, R. Certain commercially interesting taxa of Phormidioideae, Phormidiaceae (Oscillatoriales cyanoprokaryote) from polluted sites of Meerut, Uttar Pradesh, India. Plant Arch. 2021, 21, 656–661. [Google Scholar] [CrossRef]
- Panahy Mirzahasnlou, J.; Nejadsattari, T.; Ramezanpour, Z.; Imanpour Namin, J.; Asri, Y. Identification of filamentous algae of the Balikhli River in Ardabil province and recording four new species for algal flora of Iran. Nova Biol. Reper 2020, 7, 331–345. [Google Scholar] [CrossRef]
- de Lima Pinheiro, M.M.; Temponi Santos, B.L.; Vieira Dantas Filho, J.; Perez Pedroti, V.; Cavali, J.; Brito dos Santos, R.; Oliveira Carreira Nishiyama, A.C.; Guedes, E.A.C.; de Vargas Schons, S. First monitoring of cyanobacteria and cyanotoxins in freshwater from fish farms in Rondonia state, Brazil. Heliyon 2023, 9, e18518. [Google Scholar] [CrossRef]
- Melechin, A.V.; Davydov, D.A.; Shalygin, S.S.; Borovichev, E.A. Open information system on biodiversity cyanoprokaryotes and lichens CRIS (Cryptogamic Russian Information System). Bull. Mosc. Soc. Naturalists. Biol. Ser. 2013, 118, 51–56. [Google Scholar]
- Strunecký, O.; Komárek, J.; Johansen, J.; Lukešová, A.; Elster, J. Molecular and morphological criteria for revision of the genus Microcoleus (Oscillatoriales, Cyanobacteria). J. Phycol. 2013, 49, 1167–1180. [Google Scholar] [CrossRef]
- Skoupý, S.; Stanojković, A.; Casamatta, D.A.; McGovern, C.; Martinović, A.; Jaskowiec, J.; Konderlová, M.; Dodoková, V.; Mikesková, P.; Jahodářová, E.; et al. Population genomics and morphological data bridge the centuries of cyanobacterial taxonomy along the continuum of Microcoleus species. iScience 2024, 27, 109444. [Google Scholar] [CrossRef]
- Skuja, H. Vorarbeiten zu einer Algenflora von Lettland 2. Acta Horti Bot. Univ. Latv. 1929, 4, 18–19. [Google Scholar]
- Suda, S.; Watanabe, M.M.; Otsuka, S.; Mahakahant, A.; Yongmanitchai, W.; Nopartnaraporn, N.; Liu, Y.; Day, J.G. Taxonomic revision of water-bloom-forming species of oscillatorioid cyanobacteria. Int. J. Syst. Evol. Microbiol. 2002, 52, 1577–1595. [Google Scholar] [CrossRef]
- Shams, S.; Capelli, C.; Cerasino, L.; Ballot, A.; Dietrich, D.R.; Sivonen, K.; Salmaso, N. Anatoxin-a producing Tychonema (Cyanobacteria) in European waterbodies. Water Res. 2015, 69, 68–79. [Google Scholar] [CrossRef]
- Bauer, F.; Fastner, J.; Bartha-Dima, B.; Breuer, W.; Falkenau, A.; Mayer, C.; Raeder, U. Mass occurrence of anatoxin-a- and dihydroanatoxin-a-producing Tychonema sp. in mesotrophic reservoir Mandichosee (River Lech, Germany) as a cause of neurotoxicosis in dogs. Toxins 2020, 12, 726. [Google Scholar] [CrossRef] [PubMed]
- Johnston, L.H.; Huang, Y.; Bermarija, T.D.; Rafuse, C.; Zamlynny, L.; Bruce, M.R.; Graham, C.; Comeau, A.M.; Valadez-Cano, C.; Lawrence, J.E.; et al. Proliferation and anatoxin production of benthic cyanobacteria associated with canine mortalities along a stream-lake continuum. Sci. Total Environ. 2024, 917, 170476. [Google Scholar] [CrossRef] [PubMed]
- Fastner, J.; Beulker, C.; Geiser, B.; Hoffmann, A.; Kröger, R.; Teske, K.; Hoppe, J.; Mundhenk, L.; Neurath, H.; Sagebiel, D.; et al. Fatal neurotoxicosis in dogs associated with tychoplanktic, anatoxin-a producing Tychonema sp. in mesotrophic Lake Tegel, Berlin. Toxins 2018, 10, 60. [Google Scholar] [CrossRef] [PubMed]
- Bauer, F.; Stix, M.; Bartha-Dima, B.; Geist, J.; Raeder, U. Spatio-temporal monitoring of benthic anatoxin-a-producing Tychonema sp. in the River Lech, Germany. Toxins 2022, 14, 357. [Google Scholar] [CrossRef]
- Guillén, A.O. Macrófitos. In Lago de Sanabria 2015. Presente y Futuro de un Ecosistema en Desequilibrio; Edición del Autor/Self-published: Zamora, Spain, 2015; pp. 117–119. Available online: https://duerodouro.org/area-de-investigacion/investigacion-lago-de-sanabria/06-macrofitos (accessed on 25 May 2025)ISBN 978-84-608-2818-1.
- Wood, S.A.; Puddick, J.; Fleming, R.; Heussner, A.H. Detection of anatoxin-producing Phormidium in a New Zealand farm pond and an associated dog death. N. Zealand J. Bot. 2017, 55, 36–46. [Google Scholar] [CrossRef]
- Conklin, K.Y.; Stancheva, R.; Otten, T.G.; Fadness, R.; Boyer, G.L.; Read, B.; Zhang, X.; Sheath, R.G. Molecular and morphological characterization of a novel dihydroanatoxin-a producing Microcoleus species (cyanobacteria) from the Russian River, California, USA. Harmful Algae 2020, 93, 101767. [Google Scholar] [CrossRef]
- Valadez-Cano, C.; Reyes-Prieto, A.; Beach, D.G.; Rafuse, C.; McCarron, P.; Lawrence, J. Genomic characterization of coexisting anatoxin-producing and non-toxigenic Microcoleus subspecies in benthic mats from the Wolastoq, New Brunswick, Canada. Harmful Algae 2023, 124, 102405. [Google Scholar] [CrossRef]
- Bellwood, D.R.; Hughes, T.P.; Folke, C.; Nyström, M. Confronting the coral reef crisis. Nature 2004, 429, 827–833. [Google Scholar] [CrossRef]
- Bell, P.R.F.; Elmetri, I.; Lapointe, B.E. Evidence of Large-Scale Chronic Eutrophication in the Great Barrier Reef: Quantification of Chlorophyll a Thresholds for Sustaining Coral Reef Communities. AMBIO 2014, 43, 361–376. [Google Scholar] [CrossRef]
- Olson, J.B.; Gochfeld, D.J.; Slattery, M. Aplysina red band syndrome: A new threat to Caribbean sponges. Dis. Aquat. Org. 2006, 71, 163–168. [Google Scholar] [CrossRef]
- Angermeier, H.; Kamke, J.; Abdelmohsen, U.R.; Krohne, G.; Pawlik, J.R.; Lindquist, N.L.; Hentschel, U. The pathology of sponge orange band disease affecting the Caribbean barrel sponge Xestospongia muta. FEMS Microbiol. Ecol. 2011, 75, 218–230. [Google Scholar] [CrossRef]
- Sweet, M.; Bulling, M.; Cerrano, C. A novel sponge disease caused by a consortium of micro-organisms. Coral Reefs 2015, 34, 871–883. [Google Scholar] [CrossRef]
- Richardson, L.L.; Miller, A.W.; Broderick, E.; Kaczmarsky, L.; Gantar, M.; Stanic, D.; Sekar, R. Sulfide, microcystin, and the etiology of black band disease. Dis. Aquat. Org. 2009, 87, 79–90. [Google Scholar] [CrossRef] [PubMed]
- Galaziy, G.I. (Ed.) Baikal. Atlas; Publishing House of the Federal Service for Geodesy and Cartography of Russia: Moscow, Russia, 1993; 160p. [Google Scholar]
- Maikova, O.O.; Bukshuk, N.A.; Kravtsova, L.S.; Onishchuk, N.A.; Sakirko, M.V.; Nebesnykh, I.A.; Lipko, I.A.; Khanaev, I.V. Sponge Fauna of Lake Baikal in the Monitoring System: Six Years of Observations. Contemp. Probl. Ecol. 2023, 16, 8–18. [Google Scholar] [CrossRef]
- Timoshkin, O.A.; Samsonov, D.P.; Yamamuro, M.; Moore, M.V.; Belykh, O.I.; Malnik, V.V.; Sakirko, M.V.; Shirokaya, A.A.; Bondarenko, N.A.; Domysheva, V.M.; et al. Rapid ecological change in the coastal zone of Lake Baikal (East Siberia): Is the site of the world’s greatest freshwater biodiversity in danger? J. Great Lakes Res. 2016, 42, 487–497. [Google Scholar] [CrossRef]
- Belykh, O.I.; Fedorova, G.A.; Kuzmin, A.V.; Tikhonova, I.V.; Timoshkin, O.A.; Sorokovikova, E.G. Microcystins in cyanobacterial biofilms from the littoral zone of Lake Baikal. Mosc. Univ. Biol. Sci. Bull. 2017, 72, 225–231. [Google Scholar] [CrossRef]
- Belykh, O.I.; Tikhonova, I.V.; Kuzmin, A.V.; Sorokovikova, E.G.; Fedorova, G.A.; Khanaev, I.V.; Sherbakova, T.A.; Timoshkin, O.A. First detection of benthic cyanobacteria in Lake Baikal producing paralytic shellfish toxins. Toxicon 2016, 121, 36–40. [Google Scholar] [CrossRef]
- Timoshkin, O.A. Coastal zone of the world’s great lakes as a target field for interdisciplinary research and ecosystem monitoring: Lake Baikal (East Siberia). Limnol. Freshw. Biol. 2018, 1, 81–97. [Google Scholar] [CrossRef]
- Sorokovikova, E.; Belykh, O.; Krasnopeev, A.; Potapov, S.; Tikhonova, I.; Khanaev, I.; Kabilov, M.; Baturina, O.; Podlesnaya, G.; Timoshkin, O. First data on cyanobacterial biodiversity in benthic biofilms during mass mortality of endemic sponges in Lake Baikal. J. Great Lakes Res. 2020, 46, 75–84. [Google Scholar] [CrossRef]
- Evseev, P.; Tikhonova, I.; Krasnopeev, A.; Sorokovikova, E.; Gladkikh, A.; Timoshkin, O.; Miroshnikov, K.; Belykh, O. Tychonema sp. BBK16 characterisation: Lifestyle, phylogeny and related phages. Viruses 2023, 15, 442. [Google Scholar] [CrossRef] [PubMed]
- Naidanova, Y.A.; Sorokovikova, E.G.; Tikhonova, I.V.; Khanaev, I.V.; Belykh, O.I. Investigation of Tychonema sp. tropism to the sponge body in the experiment of co-cultivation of cyanobacteria with primmorphs. Limnol. Freshw. Biol. 2024, 4, 1020–1025. [Google Scholar] [CrossRef]
- Komárek, J.; Kaštovský, J.; Mareš, J.; Johansen, J.R. Taxonomic classification of cyanoprokaryotes (cyanobacterial genera) 2014, using a polyphasic approach. Preslia 2014, 86, 295–335. [Google Scholar]
- Sorokovikova, E.G.; Tikhonova, I.V.; Belykh, O.I.; Klimenkov, I.V.; Likhoshwai, E.V. Identification of two cyanobacterial strains isolated from the Kotel’nikovskii hot spring of the Baikal rift. Microbiology 2008, 77, 365–372. [Google Scholar] [CrossRef]
- Wood, E.J. Molecular cloning. A laboratory manual by T. Maniatis, E.F. Fritsch and J. Sambrook. 545 p. Cold Spring Harbor Laboratory, New York. 1982. Biochem. Educ. 1983, 11, 82. [Google Scholar] [CrossRef]
- Bankevich, A.; Nurk, S.; Antipov, D.; Gurevich, A.A.; Dvorkin, M.; Kulikov, A.S.; Lesin, V.M.; Nikolenko, S.I.; Pham, S.; Prjibelski, A.D.; et al. SPAdes: A new genome assembly algorithm and its applications to single-cell sequencing. J. Comput. Biol. 2012, 19, 455–477. [Google Scholar] [CrossRef]
- Parks, D.H.; Imelfort, M.; Skennerton, C.T.; Hugenholtz, P.; Tyson, G.W. CheckM: Assessing the quality of microbial genomes recovered from isolates, single cells, and metagenomes. Genome Res. 2015, 25, 1043–1055. [Google Scholar] [CrossRef]
- Shimoyama, Y. ANIclustermap: A Tool for Drawing ANI Clustermap Between All-vs-All Microbial Genomes. Available online: https://github.com/moshi4/ANIclustermap (accessed on 25 May 2025).
- Kim, D.; Park, S.; Chun, J. Introducing EzAAI: A pipeline for high throughput calculations of prokaryotic average amino acid identity. J. Microbiol. 2021, 59, 476–480. [Google Scholar] [CrossRef]
- Meier-Kolthoff, J.P.; Carbasse, J.S.; Peinado-Olarte, R.L.; Göker, M. TYGS and LPSN: A database tandem for fast and reliable genome-based classification and nomenclature of prokaryotes. Nucleic Acids Res. 2022, 50, D801–D807. [Google Scholar] [CrossRef]
- Katoh, K.; Standley, D.M. MAFFT multiple sequence alignment software version 7: Improvements in performance and usability. Mol. Biol. Evol. 2013, 30, 772–780. [Google Scholar] [CrossRef]
- Nguyen, L.T.; Schmidt, H.A.; von Haeseler, A.; Minh, B.Q. IQ-TREE: A fast and effective stochastic algorithm for estimating maximum-likelihood phylogenies. Mol. Biol. Evol. 2015, 32, 268–274. [Google Scholar] [CrossRef] [PubMed]
- Asnicar, F.; Thomas, A.M.; Beghini, F.; Mengoni, C.; Manara, S.; Manghi, P.; Zhu, Q.; Bolzan, M.; Cumbo, F.; May, U.; et al. Precise phylogenetic analysis of microbial isolates and genomes from metagenomes using PhyloPhlAn 3.0. Nat. Commun. 2020, 11, 2500. [Google Scholar] [CrossRef] [PubMed]
- Ronquist, F.; Teslenko, M.; van der Mark, P.; Ayres, D.L.; Darling, A.; Höhna, S.; Larget, B.; Liu, L.; Suchard, M.A.; Huelsenbeck, J.P. MrBayes 3.2: Efficient Bayesian phylogenetic inference and model choice across a large model space. Syst. Biol. 2012, 61, 539–542. [Google Scholar] [CrossRef] [PubMed]
- Letunic, I.; Bork, P. Interactive Tree of Life (iTOL) v6: Recent updates to the phylogenetic tree display and annotation tool. Nucleic Acids Res. 2024, 52, W78–W82. [Google Scholar] [CrossRef]
- Turner, D.H.; Mathews, D.H. NNDB: The nearest neighbor parameter database for predicting stability of nucleic acid secondary structure. Nucleic Acids Res. 2010, 38, D280–D282. [Google Scholar] [CrossRef]
- Lorenz, R.; Bernhart, S.H.; Höner Zu Siederdissen, C.; Tafer, H.; Flamm, C.; Stadler, P.F.; Hofacker, I.L. ViennaRNA Package 2.0. Algorithms Mol. Biol. 2011, 6, 26. [Google Scholar] [CrossRef]
- Blin, K.; Shaw, S.; Augustijn, H.E.; Reitz, Z.L.; Biermann, F.; Alanjary, M.; Fetter, A.; Terlouw, B.R.; Metcalf, W.W.; Helfrich, E.J.N.; et al. antiSMASH 7.0: New and improved predictions for detection, regulation, chemical structures and visualisation. Nucleic Acids Res. 2023, 51, W46–W50. [Google Scholar] [CrossRef]
- Pagels, F.; Salvaterra, D.; Amaro, H.M.; Lopes, G.; Sousa-Pinto, I.; Vasconcelos, V.; Guedes, A.C. Bioactive potential of Cyanobium sp. pigment-rich extracts. J. Appl. Phycol. 2020, 32, 3031–3040. [Google Scholar] [CrossRef]
- Izhboldina, L.A. Guide and Key to Benthonic and Periphyton Algae of Lake Baikal (Meio- and Macrophytes) with Short Notes of Their Ecology; Nauka-Center: Novosibirsk, Russia, 2007; 248p. [Google Scholar]
- Elenkin, A.A. Blue-Green Algae of the USSR; Special part II; AN SSSR: Moscow, USSR, 1949; 1908p. [Google Scholar]
- Sournia, A. Ecologie et productivité d’une Cyanophycée en milieu corallien: Oscillatoria limosa Agardh. Phycologia 1976, 15, 363–366. [Google Scholar] [CrossRef]
- Strunecký, O.; Ivanova, A.P.; Mareš, J. An updated classification of cyanobacterial orders and families based on phylogenomic and polyphasic analysis. J. Phycol. 2023, 59, 12–51. [Google Scholar] [CrossRef]
- Willis, A.; Woodhouse, J.N. Defining Cyanobacterial Species: Diversity and Description Through Genomics. Crit. Rev. Plant Sci. 2020, 39, 101–124. [Google Scholar] [CrossRef]
- Konstantinidis, K.T.; Tiedje, J.M. Genomic insights that advance the species definition for prokaryotes. Proc. Natl. Acad. Sci. USA 2005, 102, 2567–2572. [Google Scholar] [CrossRef] [PubMed]
- Bae, S.S.; Jung, Y.H.; Kwon, Y.M.; Chung, D.; Yu, W.J.; Kim, T.W.; Hwang, H.J. Agarivorans sediminis sp. nov., an alginate-degrading bacterium isolated from sediment. Int. J. Syst. Evol. Microbiol. 2025, 75, 006988. [Google Scholar] [CrossRef] [PubMed]
- Konstantinou, D.; Voultsiadou, E.; Panteris, E.; Gkelis, S. Revealing new sponge-associated cyanobacterial diversity: Novel genera and species. Mol. Phylogenetics Evol. 2021, 155, 106991. [Google Scholar] [CrossRef]
- Paul, V.J.; Thacker, R.W.; Banks, K.; Golubic, S. Benthic cyanobacterial bloom impacts the reefs of South Florida (Broward County, USA). Coral Reefs 2005, 24, 693–697. [Google Scholar] [CrossRef]
- Brocke, H.J.; Piltz, B.; Herz, N.; Abed, R.M.M.; Palinska, K.A.; John, U.; Haan, J.d.; de Beer, D.; Nugues, M.M. Nitrogen fixation and diversity of benthic cyanobacterial mats on coral reefs in Curaçao. Coral Reefs 2018, 37, 861–874. [Google Scholar] [CrossRef]
- Rasoulouniriana, D.; Siboni, N.; Ben-Dov, E.; Kramarsky-Winter, E.; Loya, Y.; Kushmaro, A. Pseudoscillatoria coralii gen. nov., sp. nov., a cyanobacterium associated with coral black band disease (BBD). Dis. Aquat. Org. 2009, 87, 91–96. [Google Scholar] [CrossRef]
- Casamatta, D.; Stanić, D.; Gantar, M.; Richardson, L.L. Characterization of Roseofilum reptotaenium (Oscillatoriales, Cyanobacteria) gen. et sp. nov. isolated from Caribbean black band disease. Phycologia 2012, 51, 489–499. [Google Scholar] [CrossRef]
- Yamashiro, H.; Isomura, N.; Sakai, K. Bloom of the cyanobacterium Moorea bouillonii on the gorgonian coral Annella reticulata in Japan. Sci. Rep. 2014, 4, 6032. [Google Scholar] [CrossRef]
- Sorokovikova, E.; Tikhonova, I.; Evseev, P.; Krasnopeev, A.; Khanaev, I.; Potapov, S.; Gladkikh, A.; Nebesnykh, I.; Belykh, O. Limnofasciculus baicalensis gen. et sp. nov. (Coleofasciculaceae, Coleofasciculales): A new genus of cyanobacteria isolated from sponge fouling in Lake Baikal, Russia. Microorganisms 2023, 11, 1779. [Google Scholar] [CrossRef]
- Ramos, V.; Morais, J.; Castelo-Branco, R.; Pinheiro, Â.; Martins, J.; Regueiras, A.; Pereira, A.L.; Lopes, V.R.; Frazão, B.; Gomes, D.; et al. Cyanobacterial diversity held in microbial biological resource centers as a biotechnological asset: The case study of the newly established LEGE culture collection. J. Appl. Phycol. 2018, 30, 1437–1451. [Google Scholar] [CrossRef]
- Zvereva, Y.; Medvezhonkova, O.; Naumova, T.; Sheveleva, N.; Lukhnev, A.; Sorokovikova, E.; Evstigneeva, T.; Timoshkin, O. Variation of sponge-inhabiting infauna with the state of health of the sponge Lubomirskia baikalensis (Pallas, 1776) in Lake Baikal. Limnology 2019, 20, 267–277. [Google Scholar] [CrossRef]
- Peretolchina, T.; Khanaev, I.; Kravtsova, L. The diversity of hydras (Cnidaria: Hydridae) in the Baikal region. Limnol. Freshw. Biol. 2018, 2, 107–112. [Google Scholar] [CrossRef]
- Mekhanikova, I.V.; Sitnikova, T.Y.; Khanaev, I.V. Composition and distribution of macroinvertebrates associated with the sponges Lubomirskia baikalensis (Spongillida, Lubomirskiidae) during the ecological crisis in Lake Baikal. Biol. Bull. 2024, 51, 1915–1931. [Google Scholar] [CrossRef]
- Whitton, B.A. (Ed.) Ecology of Cyanobacteria II. Their Diversity in Space and Time; Springer: Dordrecht, The Netherlands; Berlin/Heidelberg, Germany, 2012; 760p. [Google Scholar]
- Salmaso, N.; Bernabei, S.; Boscaini, A.; Capelli, C.; Cerasino, L.; Domaizon, I.; Elersek, T.; Greco, C.; Krivograd Klemenčič, A.; Tomassetti, P.; et al. Biodiversity patterns of cyanobacterial oligotypes in lakes and rivers: Results of a large-scale metabarcoding survey in the Alpine region. Hydrobiologia 2024, 851, 1035–1062. [Google Scholar] [CrossRef]
- Kageyama, H.; Waditee-Sirisattha, R. Chapter 5—Mycosporine-like amino acids as multifunctional secondary metabolites in cyanobacteria: From biochemical to application aspects. In Studies in Natural Products Chemistry; Rahman, A., Ed.; Elsevier: Amsterdam, The Netherlands, 2018; Volume 59, pp. 153–194. [Google Scholar] [CrossRef]
- Morone, J.; Lopes, G.; Preto, M.; Vasconcelos, V.; Martins, R. Exploitation of filamentous and picoplanktonic cyanobacteria for cosmetic applications: Potential to improve skin structure and preserve dermal matrix components. Mar. Drugs 2020, 18, 486. [Google Scholar] [CrossRef]







| Species, Reference | Thallus | Trichomes | Cell Width (µm) | Sheath | Apical Cell | Cell Content: Granulation/Keritomy/ Vacuoles | Occurrence |
|---|---|---|---|---|---|---|---|
| Tychonema litorale sp. nov. (this study) | Fine creeping mat with tufts; purple, red-brown, rarely gray or olive-green | Straight, cylindrical or attenuated, sometimes hooked at the ends; pink or grayish-green | 4.4–7.9 | Often with thin colorless sheaths | Rounded, sometimes with thickened outer cell wall, or rounded-conical with calyptra. Narrowed apical cell width 3–6 µm | +/+/+ | Freshwater at depth 0.2–10(20) m. Epiphytic on algae and plants; epizoic on sponges; on stones, rocks, sand, wood, steel, glass, plastic. Lake Baikal, Russia |
| T. tenue (type species) [3] | Fine mat; brownish or olive-green | Straight or slightly curved, cylindrical | 5.5–7(8) | − | Rounded with thickened cell wall | +/+/− | In swamps, among plants, secondary free-floating, mainly tychoplanktic. In clear, acidic and cold waters |
| T. bornetii [3] | Fine mat; reddish brown to violet, rarely greenish or olive-green | Straight or slightly curved, cylindrical | (9.5)12–16 | Rarely with thin sheaths | Widely rounded or flat-rounded, feebly capitate, with slightly thickened outer cell wall | +/+/− | Periphytic on plants, wood or stones. In cold lakes, ponds and streams; mainly in north temperate zone |
| T. bourrellyi [3] | − | Solitary, straight, not or very slightly constricted at the cross-walls | 4–5(6.3) | − | Cylindrical rounded, with narrow calyptra | +/+/+ | In the plankton of northern, colder lakes, slightly eutrophicated |
| Oscillatoria sp. 1 [56] | Screw-like coiled tufts; blue-green | Narrowed and hooked towards ends | 5–5.3 | − | Rounded-conical, sometimes with calyptra. Narrowed apical cell width 3–3.5 µm | +/−/− | Lake Baikal (South basin) benthic at depth 0.2–10 m, in June/July in Ulothrix fouling |
| T.ingricum [57] | − | Solitary, straight, slightly attenuated and at the ends | 5.2 | − | Rounded | −/−/− | Planktic in rivers, Russia |
| T. rhodonema [3] | − | Solitary, straight; pinkish or violet | ±5 | − | Rounded | +/−/− | Planktic in lakes, Sweden |
| T. sequanum [3] | − | Solitary, slightly curved at the ends | 2.5–5 | − | Rounded | −/+/− | Planktic in rivers, France |
| T. decoloratum [3] | − | Solitary, straight | 12–13 | − | Hemispherical | −/+/− | Among other Oscillatoriales, England |
| Microcoleus anatoxicus [22] | Mats are fine, soft, disintegrating; brown | Flexuous, not attenuated or so at the apex (1–3 apical cells may be elongated and narrowed) | 4.4–7.5 | Thin, diffluent or lamellated, with 1 trichome | Capitate, with rounded or truncated calyptra | +/−/− | Periphytic in streams, forming large mats on the mud. California, USA |
| M. baicalensis [56] | Loose tufts with parallel arranged trichomes; yellowish to whitish | Straight, attenuated and at the ends; light-green | (3)3.2–3.5(4.2) | Colorless or yellow, with 8–25 or more trichomes | Rounded-conical or acute-conical | −/−/− | Benthic in Lake Baikal, at a depth of 8 to 100 m. On silted sand, mud |
| M. subtorulosus [3,56] | Expanded, with parallel arranged trichomes; steel to grey bluish or brownish | Straight, constricted at the cross-walls, gradually attenuated at the ends | 6–10 | Mucilaginous, with several to many trichomes | Conical or cylindrical-conical | −/−/− | Benthic on mud, walls, stones, and water plants, widely distributed in all temperate, subtropical and tropical zones. Lake Baikal |
Disclaimer/Publisher’s Note: The statements, opinions and data contained in all publications are solely those of the individual author(s) and contributor(s) and not of MDPI and/or the editor(s). MDPI and/or the editor(s) disclaim responsibility for any injury to people or property resulting from any ideas, methods, instructions or products referred to in the content. |
© 2026 by the authors. Licensee MDPI, Basel, Switzerland. This article is an open access article distributed under the terms and conditions of the Creative Commons Attribution (CC BY) license.
Share and Cite
Sorokovikova, E.; Tikhonova, I.; Evseev, P.; Khanaev, I.; Krasnopeev, A.; Gutnik, D.; Fedorova, G.; Potapov, S.; Gladkikh, A.; Nebesnykh, I.; et al. Tychonema litorale sp. nov. (Microcoleaceae, Oscillatoriales): A New Species of Cyanobacteria Associated with Ecological Crisis in Lake Baikal Coastal Zone. Diversity 2026, 18, 84. https://doi.org/10.3390/d18020084
Sorokovikova E, Tikhonova I, Evseev P, Khanaev I, Krasnopeev A, Gutnik D, Fedorova G, Potapov S, Gladkikh A, Nebesnykh I, et al. Tychonema litorale sp. nov. (Microcoleaceae, Oscillatoriales): A New Species of Cyanobacteria Associated with Ecological Crisis in Lake Baikal Coastal Zone. Diversity. 2026; 18(2):84. https://doi.org/10.3390/d18020084
Chicago/Turabian StyleSorokovikova, Ekaterina, Irina Tikhonova, Peter Evseev, Igor Khanaev, Andrey Krasnopeev, Darya Gutnik, Galina Fedorova, Sergey Potapov, Anna Gladkikh, Ivan Nebesnykh, and et al. 2026. "Tychonema litorale sp. nov. (Microcoleaceae, Oscillatoriales): A New Species of Cyanobacteria Associated with Ecological Crisis in Lake Baikal Coastal Zone" Diversity 18, no. 2: 84. https://doi.org/10.3390/d18020084
APA StyleSorokovikova, E., Tikhonova, I., Evseev, P., Khanaev, I., Krasnopeev, A., Gutnik, D., Fedorova, G., Potapov, S., Gladkikh, A., Nebesnykh, I., Timoshkin, O., & Belykh, O. (2026). Tychonema litorale sp. nov. (Microcoleaceae, Oscillatoriales): A New Species of Cyanobacteria Associated with Ecological Crisis in Lake Baikal Coastal Zone. Diversity, 18(2), 84. https://doi.org/10.3390/d18020084

