High-Density Genetic Linkage Map of the Southern Blue-ringed Octopus (Octopodidae: Hapalochlaena maculosa)
Abstract
1. Introduction
2. Materials and Methods
2.1. Sample Collection and Family Structure
2.2. DNA Extraction and SNP Generation
2.3. SNP Selection, Quality Control and Genotyping
2.4. Paternity and Family Designation
2.5. Map Construction
2.6. Re-Orientation of Genomic Scaffolds and Genes of Interest
2.7. Genome Coverage
2.8. Segregation Distortion and Sex-Specific Recombination
3. Results
3.1. Genotyping and Paternity
3.2. Linkage Map Construction and Genome Coverage
3.3. Genome Mapping and Scaffold Reorientation
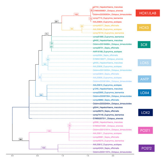
3.4. Genes of Interest (HOX)
4. Discussion
4.1. Paternity and Linkage Map Generation
4.2. Cephalopod Genome Evolution and Structure
4.3. Evolution of the HOX Gene Cluster in Cephalopods
4.4. QTL Mapping and Future Work
5. Conclusions
Supplementary Materials
Author Contributions
Funding
Institutional Review Board Statement
Informed Consent Statement
Data Availability Statement
Acknowledgments
Conflicts of Interest
References
- Sheumack, D.D.; Howden, M.E.H.; Spence, I. Occurrence of a Tetrodotoxin-like Compound in the Eggs of the Venomous Blue-Ringed Octopus (Hapalochlaena Maculosa). Toxicon 1984, 22, 811–812. [Google Scholar]
- Mäthger, L.M.; Bell, G.R.R.; Kuzirian, A.M.; Allen, J.J.; Hanlon, R.T. How Does the Blue-Ringed Octopus (Hapalochlaena Lunulata) Flash Its Blue Rings? J. Exp. Biol. 2012, 215, 3752–3757. [Google Scholar]
- White, J. Clinical Toxicology of Blue Ringed Octopus Bites. In Handbook of: Clinical Toxicology of Animal Venoms and Poisons; CRC Press: Boca Raton, FL, USA, 2018; pp. 171–175. [Google Scholar]
- Jacups, S.P.; Currie, B.J. Blue-Ringed Octopuses: A Brief Review of Their Toxicology. North. Territ. Nat. 2008, 20, 50–57. [Google Scholar]
- Whitelaw, B.L.; Strugnell, J.M.; Faou, P.; Da Fonseca, R.R.; Hall, N.E.; Norman, M.; Finn, J.; Cooke, I.R. Combined Transcriptomic and Proteomic Analysis of the Posterior Salivary Gland from the Southern Blue-Ringed Octopus and the Southern Sand Octopus. J. Proteome Res. 2016, 15, 3284–3297. [Google Scholar] [CrossRef]
- Whitelaw, B.L.; Cooke, I.R.; Finn, J.; Da Fonseca, R.R.; Ritschard, E.A.; Gilbert, M.T.P.; Simakov, O.; Strugnell, J.M. Adaptive Venom Evolution and Toxicity in Octopods Is Driven by Extensive Novel Gene Formation, Expansion, and Loss. Gigascience 2020, 9, 1–15. [Google Scholar] [CrossRef]
- Sohn, J.I.; Nam, J.W. The Present and Future of de Novo Whole-Genome Assembly. Brief. Bioinform. 2018, 19, 23–40. [Google Scholar] [CrossRef]
- Albertin, C.B.; Simakov, O.; Mitros, T.; Wang, Z.Y.; Pungor, J.R.; Edsinger-Gonzales, E.; Brenner, S.; Ragsdale, C.W.; Rokhsar, D.S. The Octopus Genome and the Evolution of Cephalopod Neural and Morphological Novelties. Nature 2015, 524, 220–224. [Google Scholar] [CrossRef]
- Kim, B.-M.; Kang, S.; Ahn, D.-H.; Jung, S.-H.; Rhee, H.; Yoo, J.S.; Lee, J.-E.; Lee, S.; Han, Y.-H.; Ryu, K.-B. The Genome of Common Long-Arm Octopus Octopus Minor. Gigascience 2018, 7, giy119. [Google Scholar]
- Zarrella, I.; Herten, K.; Maes, G.E.; Tai, S.; Yang, M.; Seuntjens, E.; Ritschard, E.A.; Zach, M.; Styfhals, R.; Sanges, R. The Survey and Reference Assisted Assembly of the Octopus Vulgaris Genome. Sci. Data 2019, 6, 13. [Google Scholar]
- Li, F.; Bian, L.; Ge, J.; Han, F.; Liu, Z.; Li, X.; Liu, Y.; Lin, Z.; Shi, H.; Liu, C.; et al. Chromosome-Level Genome Assembly of the East Asian Common Octopus (Octopus Sinensis) Using PacBio Sequencing and Hi-C Technology. Mol. Ecol. Resour. 2020, 20, 1572–1582. [Google Scholar] [CrossRef]
- Gao, Y.; Natsukari, Y. Karyological Studies on Seven Cephalopods. Jpn. J. Malacol. 1990, 49, 126–145. [Google Scholar] [CrossRef]
- Wang, J.; Zheng, X. Comparison of the Genetic Relationship between Nine Cephalopod Species Based on Cluster Analysis of Karyotype Evolutionary Distance. Comp. Cytogenet. 2017, 11, 477. [Google Scholar]
- Leitwein, M.; Guinand, B.; Pouzadoux, J.; Desmarais, E.; Berrebi, P.; Gagnaire, P.A. A Dense Brown Trout (Salmo Trutta) Linkage Map Reveals Recent Chromosomal Rearrangements in the Salmo Genus and the Impact of Selection on Linked Neutral Diversity. G3 Genes Genomes Genet. 2017, 7, 1365–1376. [Google Scholar] [CrossRef]
- Velmurugan, J.; Mollison, E.; Barth, S.; Marshall, D.; Milne, L.; Creevey, C.J.; Lynch, B.; Meally, H.; McCabe, M.; Milbourne, D. An Ultra-High Density Genetic Linkage Map of Perennial Ryegrass ( Lolium Perenne ) Using Genotyping by Sequencing (GBS) Based on a Reference Shotgun Genome Assembly. Ann. Bot. 2016, 118, 71–87. [Google Scholar] [CrossRef][Green Version]
- Choi, Y.; Kim, S.; Lee, J. Construction of an Onion (Allium Cepa L.) Genetic Linkage Map Using Genotyping-by-Sequencing Analysis with a Reference Gene Set and Identification of QTLs Controlling Anthocyanin Synthesis and Content. Plants 2020, 9, 616. [Google Scholar] [CrossRef]
- Hagen, I.J.; Lien, S.; Billing, A.M.; Elgvin, T.O.; Trier, C.; Niskanen, A.K.; Tarka, M.; Slate, J.; Sætre, G.; Jensen, H. A Genome-wide Linkage Map for the House Sparrow (Passer Domesticus) Provides Insights into the Evolutionary History of the Avian Genome. Mol. Ecol. Resour. 2020, 20, 544–559. [Google Scholar] [CrossRef]
- Manousaki, T.; Tsakogiannis, A.; Taggart, J.B.; Palaiokostas, C.; Tsaparis, D.; Lagnel, J.; Chatziplis, D.; Magoulas, A.; Papandroulakis, N.; Mylonas, C.C.; et al. Exploring a Nonmodel Teleost Genome through Rad Sequencing-Linkage Mapping in Common Pandora, Pagellus Erythrinus and Comparative Genomic Analysis. G3 Genes Genomes Genet. 2016, 6, 509–519. [Google Scholar] [CrossRef]
- Duboule, D. The Rise and Fall of Hox Gene Clusters. Development 2007, 134, 2549–2560. [Google Scholar]
- Lee, P.N.; Callaerts, P.; De Couet, H.G.; Martindale, M.Q. Cephalopod Hox Genes and the Origin of Morphological Novelties. Nature 2003, 424, 1061–1065. [Google Scholar] [CrossRef]
- Callaerts, P.; Lee, P.N.; Hartmann, B.; Farfan, C.; Choy, D.W.Y.; Ikeo, K.; Fischbach, K.F.; Gehring, W.J.; Gert De Couet, H. HOX Genes in the Sepiolid Squid Euprymna Scolopes: Implications for the Evolution of Complex Body Plans. Proc. Natl. Acad. Sci. USA 2002, 99, 2088–2093. [Google Scholar] [CrossRef]
- Biscotti, M.A.; Canapa, A.; Forconi, M.; Barucca, M. Hox and Parahox Genes: A Review on Molluscs. Genesis 2014, 52, 935–945. [Google Scholar]
- Dawson, D.A.; Burke, T.; Hansson, B.; Pandhal, J.; Hale, M.C.; Hinten, G.N.; Slate, J. A Predicted Microsatellite Map of the Passerine Genome Based on Chicken-Passerine Sequence Similarity. Mol. Ecol. 2006, 15, 1299–1320. [Google Scholar] [CrossRef]
- Voss, S.R.; Kump, D.K.; Walker, J.A.; Shaffer, H.B.; Voss, G.J. Thyroid Hormone Responsive QTL and the Evolution of Paedomorphic Salamanders. Heredity 2012, 109, 293–298. [Google Scholar] [CrossRef]
- Sánchez-Molano, E.; Cerna, A.; Toro, M.A.; Bouza, C.; Hermida, M.; Pardo, B.G.; Cabaleiro, S.; Fernández, J.; Martínez, P. Detection of Growth-Related QTL in Turbot (Scophthalmus Maximus). BMC Genomics 2011, 12, 1–9. [Google Scholar] [CrossRef]
- Estefanell, J.; Socorro, J.; Tuya, F.; Izquierdo, M.; Roo, J. Growth, Protein Retention and Biochemical Composition in Octopus Vulgaris Fed on Different Diets Based on Crustaceans and Aquaculture by-Products. Aquaculture 2011, 322–323, 91–98. [Google Scholar] [CrossRef]
- Kawakami, T.; Smeds, L.; Backström, N.; Husby, A.; Qvarnström, A.; Mugal, C.F.; Olason, P.; Ellegren, H. A High-Density Linkage Map Enables a Second-Generation Collared Flycatcher Genome Assembly and Reveals the Patterns of Avian Recombination Rate Variation and Chromosomal Evolution. Mol. Ecol. 2014, 23, 4035–4058. [Google Scholar] [CrossRef]
- Morse, P.; Huffard, C.L.; Meekan, M.G.; McCormick, M.I.; Zenger, K.R. Mating Behaviour and Postcopulatory Fertilization Patterns in the Southern Blue-Ringed Octopus, Hapalochlaena Maculosa. Anim. Behav. 2018, 136, 41–51. [Google Scholar] [CrossRef]
- Sansaloni, C.; Petroli, C.; Jaccoud, D.; Carling, J.; Detering, F.; Grattapaglia, D.; Kilian, A. Diversity Arrays Technology (DArT) and next-Generation Sequencing Combined: Genome-Wide, High Throughput, Highly Informative Genotyping for Molecular Breeding of Eucalyptus. BMC Proc. 2011, 5, 1–2. [Google Scholar] [CrossRef]
- Lind, C.E.; Kilian, A.; Benzie, J.A.H. Development of Diversity Arrays Technology Markers as a Tool for Rapid Genomic Assessment in Nile Tilapia, Oreochromis Niloticus. Anim. Genet. 2017, 48, 362–364. [Google Scholar] [CrossRef]
- Fu, L.; Niu, B.; Zhu, Z.; Wu, S.; Li, W. CD-HIT: Accelerated for Clustering the next-Generation Sequencing Data. Bioinformatics 2012, 28, 3150–3152. [Google Scholar] [CrossRef]
- Li, W.; Godzik, A. Cd-Hit: A Fast Program for Clustering and Comparing Large Sets of Protein or Nucleotide Sequences. Bioinformatics 2006, 22, 1658–1659. [Google Scholar] [CrossRef]
- Purcell, S.; Neale, B.; Todd-Brown, K.; Thomas, L.; Ferreira, M.A.R.; Bender, D.; Maller, J.; Sklar, P.; De Bakker, P.I.W.; Daly, M.J.; et al. PLINK: A Tool Set for Whole-Genome Association and Population-Based Linkage Analyses. Am. J. Hum. Genet. 2007, 81, 559–575. [Google Scholar]
- Quinlan, A.R.; Hall, I.M. BEDTools: A Flexible Suite of Utilities for Comparing Genomic Features. Bioinformatics 2010, 26, 841–842. [Google Scholar]
- Kalinowski, S.T.; Taper, M.L.; Marshall, T.C. Revising How the Computer Program CERVUS Accommodates Genotyping Error Increases Success in Paternity Assignment. Mol. Ecol. 2007, 16, 1099–1106. [Google Scholar] [CrossRef]
- Jones, O.R.; Wang, J. COLONY: A Program for Parentage and Sibship Inference from Multilocus Genotype Data. Mol. Ecol. Resour. 2010, 10, 551–555. [Google Scholar] [CrossRef]
- Rastas, P. Lep-MAP3: Robust Linkage Mapping Even for Low-Coverage Whole Genome Sequencing Data. Bioinformatics 2017, 33, 3726–3732. [Google Scholar] [CrossRef]
- Li, H. Aligning Sequence Reads, Clone Sequences and Assembly Contigs with BWA-MEM. arXiv 2013, arXiv:1303.3997. [Google Scholar]
- Catchen, J.; Amores, A.; Bassham, S. Chromonomer: A Tool Set for Repairing and Enhancing Assembled Genomes through Integration of Genetic Maps and Conserved Synteny. G3 Genes Genomes Genet. 2020, 10, 4115–4128. [Google Scholar] [CrossRef]
- Finn, R.D.; Attwood, T.K.; Babbitt, P.C.; Bateman, A.; Bork, P.; Bridge, A.J.; Chang, H.-Y.; Dosztányi, Z.; El-Gebali, S.; Fraser, M.; et al. InterPro in 2017—beyond Protein Family and Domain Annotations. Nucleic Acids Res. 2016, 45, D190–D199. [Google Scholar] [CrossRef]
- Slater, G.S.C.; Birney, E. Automated Generation of Heuristics for Biological Sequence Comparison. BMC Bioinform. 2005, 6, 1–11. [Google Scholar]
- Rozewicki, J.; Li, S.; Amada, K.M.; Standley, D.M.; Katoh, K. MAFFT-DASH: Integrated Protein Sequence and Structural Alignment. Nucleic Acids Res. 2019, 47, W5–W10. [Google Scholar]
- Stamatakis, A. RAxML-VI-HPC: Maximum Likelihood-Based Phylogenetic Analyses with Thousands of Taxa and Mixed Models. Bioinformatics 2006, 22, 2688–2690. [Google Scholar]
- Yu, Y.; Zhang, X.; Yuan, J.; Li, F.; Chen, X.; Zhao, Y.; Huang, L.; Zheng, H.; Xiang, J. Genome Survey and High-Density Genetic Map Construction Provide Genomic and Genetic Resources for the Pacific White Shrimp Litopenaeus Vannamei. Sci. Rep. 2015, 5, 1–14. [Google Scholar] [CrossRef]
- Chakravarti, A.; Lasher, L.K.; Reefer, J.E. A Maximum Likelihood Method for Estimating Genome Length Using Genetic Linkage Data. Genetics 1991, 128, 175–182. [Google Scholar] [CrossRef]
- Postlethwait, J.H.; Johnson, S.L.; Midson, C.N.; Talbot, W.S.; Gates, M.; Ballinger, E.W.; Africa, D.; Andrews, R.; Carl, T.; Eisen, J.S.; et al. A Genetic Linkage Map for the Zebrafish. Science 1994, 264, 699–703. [Google Scholar] [CrossRef]
- Danzmann, R.G. Linkage Analysis Package for Outcrossed Families with Male or Female Exchange of the Mapping Parent, Version 2.3. 2006. Available online: https://mybiosoftware.com/linkmfex-2-4-linkage-analysis-package-outcrossed-families-male-female-exchange-mapping-parent.html (accessed on 8 September 2017).
- Hillis, D.M.; Bull, J.J. An Empirical Test of Bootstrapping as a Method for Assessing Confidence in Phylogenetic Analysis. Syst. Biol. 1993, 42, 182–192. [Google Scholar]
- Semagn, K.; Bjørnstad, A.; Ndjiondjop, M.N. Principles, Requirements and Prospects of Genetic Mapping in Plants. Afr. J. Biotechnol. 2006, 5, 2569–2587. [Google Scholar]
- Ferreira, A.; da Silva, M.F.; da Costa e Silva, L.; Cruz, C.D. Estimating the Effects of Population Size and Type on the Accuracy of Genetic Maps. Genet. Mol. Biol. 2006, 29, 187–192. [Google Scholar] [CrossRef]
- Jones, D.B.; Jerry, D.R.; Khatkar, M.S.; Raadsma, H.W.; Zenger, K.R. A High-Density SNP Genetic Linkage Map for the Silver-Lipped Pearl Oyster, Pinctada Maxima: A Valuable Resource for Gene Localisation and Marker-Assisted Selection. BMC Genomics 2013, 14, 810. [Google Scholar] [CrossRef][Green Version]
- Adema, C.M.; Hillier, L.W.; Jones, C.S.; Loker, E.S.; Knight, M.; Minx, P.; Oliveira, G.; Raghavan, N.; Shedlock, A.; Do Amaral, L.R. Whole Genome Analysis of a Schistosomiasis-Transmitting Freshwater Snail. Nat. Commun. 2017, 8, 15451. [Google Scholar]
- Takeuchi, T. Molluscan Genomics: Implications for Biology and Aquaculture. Curr. Mol. Biol. Rep. 2017, 3, 297–305. [Google Scholar] [CrossRef]
- Stapley, J.; Feulner, P.G.D.; Johnston, S.E.; Santure, A.W.; Smadja, C.M. Variation in Recombination Frequency and Distribution across Eukaryotes: Patterns and Processes. Philos. Trans. R. Soc. B Biol. Sci. 2017, 372, 20160455. [Google Scholar] [CrossRef]
- Tiley, G.P.; Burleigh, G. The Relationship of Recombination Rate, Genome Structure, and Patterns of Molecular Evolution across Angiosperms. BMC Evol. Biol. 2015, 15, 1–14. [Google Scholar] [CrossRef]
- Boissinot, S.; Entezam, A.; Furano, A.V. Selection against Deleterious LINE-1-Containing Loci in the Human Lineage. Mol. Biol. Evol. 2001, 18, 926–935. [Google Scholar] [CrossRef]
- Bartolomé, C.; Maside, X.; Charlesworth, B. On the Abundance and Distribution of Transposable Elements in the Genome of Drosophila Melanogaster. Mol. Biol. Evol. 2002, 19, 926–937. [Google Scholar] [CrossRef]
- Fu, H.; Zheng, Z.; Dooner, H.K. Recombination Rates between Adjacent Genic and Retrotransposon Regions in Maize Vary by 2 Orders of Magnitude. Proc. Natl. Acad. Sci. USA 2002, 99, 1082–1087. [Google Scholar] [CrossRef]
- Nakamura, H. A Review of Molluscan Cytogenetic Information Based on the CISMOCH: Computerized Index System for Molluscan Chromosomes: Bivalvia, Polyplacophora and Cephalopoda. Venus Jpn. J. Malacol. 1985, 44, 193–225. [Google Scholar] [CrossRef]
- Amarasinghe, S.L.; Su, S.; Dong, X.; Zappia, L.; Ritchie, M.E.; Gouil, Q. Opportunities and Challenges in Long-Read Sequencing Data Analysis. Genome Biol. 2020, 21, 1–16. [Google Scholar]
- Simakov, O.; Marlétaz, F.; Yue, J.X.; O’Connell, B.; Jenkins, J.; Brandt, A.; Calef, R.; Tung, C.H.; Huang, T.K.; Schmutz, J.; et al. Deeply Conserved Synteny Resolves Early Events in Vertebrate Evolution. Nat. Ecol. Evol. 2020, 4, 820–830. [Google Scholar] [CrossRef]
- Fierst, J.L. Using Linkage Maps to Correct and Scaffold de Novo Genome Assemblies: Methods, Challenges, and Computational Tools. Front. Genet. 2015, 6, 220. [Google Scholar]
- Hedgecock, D.; Shin, G.; Gracey, A.Y.; van den Berg, D.; Samanta, M.P. Second-Generation Linkage Maps for the Pacific Oyster Crassostrea Gigas Reveal Errors in Assembly of Genome Scaffolds. G3 Genes Genomes Genet. 2015, 5, 2007–2019. [Google Scholar] [CrossRef]
- Shaw, K.L.; Lesnick, S.C. Genomic Linkage of Male Song and Female Acoustic Preference QTL Underlying a Rapid Species Radiation. Proc. Natl. Acad. Sci. USA 2009, 106, 9737–9742. [Google Scholar] [CrossRef]
- Han, S.; Yuan, M.; Clevenger, J.P.; Li, C.; Hagan, A.; Zhang, X.; Chen, C.; He, G. A Snp-Based Linkage Map Revealed QTLs for Resistance to Early and Late Leaf Spot Diseases in Peanut (Arachis Hypogaea L.). Front. Plant Sci. 2018, 9, 1012. [Google Scholar] [CrossRef]
- Zhang, Z.S.; Hu, M.C.; Zhang, J.; Liu, D.J.; Zheng, J.; Zhang, K.; Wang, W.; Wan, Q. Construction of a Comprehensive PCR-Based Marker Linkage Map and QTL Mapping for Fiber Quality Traits in Upland Cotton (Gossypium Hirsutum L.). Mol. Breed. 2009, 24, 49–61. [Google Scholar] [CrossRef]
- Wang, L.; Chua, E.; Sun, F.; Wan, Z.Y.; Ye, B.; Pang, H.; Wen, Y.; Yue, G.H. Mapping and Validating QTL for Fatty Acid Compositions and Growth Traits in Asian Seabass. Mar. Biotechnol. 2019, 21, 643–654. [Google Scholar] [CrossRef]
- Berger, E. Aquaculture of Octopus Species: Present Status, Problems and Perspectives; University of Plymouth: Plymouth, UK, 2010. [Google Scholar]
- Vaz-Pires, P.; Seixas, P.; Barbosa, A. Aquaculture Potential of the Common Octopus (Octopus Vulgaris Cuvier, 1797): A Review. Aquaculture 2004, 238, 221–238. [Google Scholar] [CrossRef]
- Shetty, S.; Griffin, D.K.; Graves, J.A.M. Comparative Painting Reveals Strong Chromosome Homology over 80 Million Years of Bird Evolution. Chromosom. Res. 1999, 7, 289–295. [Google Scholar] [CrossRef]
- Van Tuinen, M.; Hedges, S.B. Calibration of Avian Molecular Clocks. Mol. Biol. Evol. 2001, 18, 206–213. [Google Scholar] [CrossRef]
- Strasburg, J.L.; Sherman, N.A.; Wright, K.M.; Moyle, L.C.; Willis, J.H.; Rieseberg, L.H. What Can Patterns of Differentiation across Plant Genomes Tell Us about Adaptation and Speciation? Philos. Trans. R. Soc. B Biol. Sci. 2012, 367, 364–373. [Google Scholar]
- Price, N.; Moyers, B.T.; Lopez, L.; Lasky, J.R.; Grey Monroe, J.; Mullen, J.L.; Oakley, C.G.; Lin, J.; Ågren, J.; Schrider, D.R.; et al. Combining Population Genomics and Fitness QTLs to Identify the Genetics of Local Adaptation in Arabidopsis Thaliana. Proc. Natl. Acad. Sci. USA 2018, 115, 5028–5033. [Google Scholar] [CrossRef]



| LG | Total Length (cM) | Number of Markers | Average Interval (cM) | ||||||
|---|---|---|---|---|---|---|---|---|---|
| Sex Average | Female | Male | Sex Average | Female | Male | Sex Average | Female | Male | |
| 1 | 101.31 | 88.98 | 105.93 | 370 | 305 | 279 | 0.27 | 0.29 | 0.38 |
| 2 | 102.98 | 102.05 | 91.81 | 356 | 289 | 269 | 0.29 | 0.35 | 0.34 |
| 3 | 95.24 | 84.20 | 95.51 | 354 | 288 | 272 | 0.27 | 0.29 | 0.35 |
| 4 | 63.49 | 50.57 | 62.69 | 287 | 244 | 215 | 0.22 | 0.21 | 0.29 |
| 5 | 93.96 | 90.51 | 96.63 | 257 | 210 | 187 | 0.37 | 0.43 | 0.52 |
| 6 | 86.02 | 66.12 | 68.29 | 254 | 189 | 198 | 0.34 | 0.35 | 0.35 |
| 7 | 113.68 | 89.83 | 98.66 | 243 | 196 | 189 | 0.47 | 0.46 | 0.52 |
| 8 | 55.50 | 34.80 | 50.94 | 234 | 150 | 194 | 0.24 | 0.23 | 0.26 |
| 9 | 78.21 | 82.11 | 82.55 | 208 | 149 | 165 | 0.38 | 0.55 | 0.50 |
| 10 | 44.96 | 43.07 | 40.95 | 184 | 154 | 129 | 0.25 | 0.28 | 0.32 |
| 11 | 62.05 | 50.22 | 70.16 | 163 | 136 | 105 | 0.38 | 0.37 | 0.67 |
| 12 | 66.77 | 64.19 | 61.34 | 161 | 120 | 126 | 0.42 | 0.54 | 0.49 |
| 13 | 53.70 | 52.67 | 55.69 | 138 | 111 | 117 | 0.39 | 0.48 | 0.48 |
| 14 | 65.09 | 37.14 | 67.88 | 126 | 115 | 81 | 0.52 | 0.33 | 0.85 |
| 15 | 58.09 | 59.86 | 50.87 | 125 | 98 | 92 | 0.47 | 0.62 | 0.56 |
| 16 | 40.05 | 42.89 | 35.54 | 125 | 99 | 92 | 0.32 | 0.44 | 0.39 |
| 17 | 60.77 | 56.83 | 77.62 | 113 | 93 | 79 | 0.54 | 0.62 | 1.00 |
| 18 | 54.33 | 51.58 | 54.52 | 94 | 74 | 74 | 0.58 | 0.71 | 0.75 |
| 19 | 59.61 | 63.96 | 50.76 | 91 | 71 | 73 | 0.66 | 0.91 | 0.70 |
| 20 | 54.87 | 46.72 | 45.57 | 82 | 65 | 63 | 0.68 | 0.73 | 0.74 |
| 21 | 56.85 | 48.76 | 48.77 | 73 | 57 | 51 | 0.79 | 0.87 | 0.98 |
| 22 | 36.55 | 30.84 | 37.58 | 66 | 52 | 51 | 0.56 | 0.60 | 0.75 |
| 23 | 27.91 | 30.26 | 25.38 | 49 | 37 | 40 | 0.58 | 0.84 | 0.65 |
| 24 | 30.36 | 29.02 | 17.11 | 43 | 38 | 25 | 0.72 | 0.78 | 0.71 |
| 25 | 46.10 | 57.29 | 40.64 | 38 | 26 | 36 | 1.25 | 2.29 | 1.16 |
| 26 | 33.59 | 31.70 | 16.67 | 35 | 34 | 16 | 0.99 | 0.96 | 1.11 |
| 27 | 33.13 | 32.50 | 32.35 | 34 | 28 | 26 | 1.00 | 1.20 | 1.29 |
| 28 | 27.44 | 32.76 | 11.96 | 28 | 22 | 22 | 1.02 | 1.56 | 0.57 |
| 29 | 33.12 | 41.40 | 22.82 | 28 | 24 | 17 | 1.23 | 1.80 | 1.43 |
| 30 | 25.93 | 16.98 | 21.63 | 27 | 20 | 18 | 1.00 | 0.89 | 1.27 |
| 31 | 16.90 | 20.27 | 13.62 | 26 | 23 | 22 | 0.68 | 0.92 | 0.65 |
| 32 | 26.47 | 24.32 | 32.99 | 23 | 19 | 21 | 1.20 | 1.35 | 1.65 |
| 33 | 21.44 | 36.84 | 17.30 | 20 | 17 | 15 | 1.13 | 2.30 | 1.24 |
| 34 | 26.78 | 41.37 | 12.59 | 18 | 16 | 15 | 1.58 | 2.76 | 0.90 |
| 35 | 24.86 | 13.57 | 42.30 | 16 | 12 | 12 | 1.66 | 1.23 | 3.85 |
| 36 | 4.97 | 2.13 | 1.32 | 14 | 13 | 8 | 0.38 | 0.18 | 0.19 |
| 37 | 16.39 | 6.67 | 11.58 | 13 | 8 | 10 | 1.37 | 0.95 | 1.29 |
| 38 | 8.71 | 3.34 | 6.38 | 12 | 9 | 10 | 0.79 | 0.42 | 0.71 |
| 39 | 6.74 | 6.91 | 4.31 | 11 | 5 | 10 | 0.67 | 1.73 | 0.48 |
| 40 | 19.26 | 23.48 | 6.94 | 11 | 10 | 8 | 1.93 | 2.61 | 0.99 |
| 41 | 15.74 | 21.25 | 8.01 | 11 | 9 | 7 | 1.57 | 2.66 | 1.33 |
| 42 | 16.22 | 12.45 | 3.85 | 10 | 8 | 7 | 1.80 | 1.78 | 0.64 |
| 43 | 14.57 | 21.06 | 0 | 10 | 10 | 3 | 1.62 | 2.34 | 0.00 |
| 44 | 5.79 | 0 | 8.41 | 10 | 2 | 10 | 0.64 | 0.00 | 0.93 |
| 45 | 7.81 | 0 | 12.28 | 10 | 7 | 9 | 0.87 | 0.00 | 1.53 |
| 46 | 10.37 | 10.17 | 6.91 | 10 | 10 | 3 | 1.15 | 1.13 | 3.45 |
| 47 | 11.96 | 7.24 | 4.55 | 10 | 9 | 7 | 1.33 | 0.91 | 0.76 |
| Method | Map | Ge Result | Average between Methods Ge1 + Ge2/2 | % Coverage |
|---|---|---|---|---|
| Ge1 = LG length * (marker number + 1/marker number − 1) | Sex average | 2091.75 | 2091.75 | 96.41 |
| Ge2 = LG length + (2 * average interval) | Sex average | 2091.75 | 2091.75 | |
| Ge1 = LG length * (marker number + 1/marker number − 1) | Male | 1914.07 | 1914.06 | 97.22 |
| Ge2 = LG length + (2 * average interval) | Male | 1914.06 | 1914.06 | |
| Ge1 = LG length * (marker number + 1/marker number − 1) | Female | 1949.44 | 1949.44 | 93.98 |
| Ge2 = LG length + (2 * average interval) | Female | 1949.44 | 1949.44 |
| Metrics | Original Genome Assembly | Chromonomer Assembly |
|---|---|---|
| Total length (Mb) | 4009.60 | 4009.63 |
| Number of Scaffolds | 48,284.00 | 47,190.00 |
| Largest scaffold (Mb) | 11.01 | 150.55 |
| Average scaffold length (Mb) | 0.08 | 0.08 |
| N50 (Mb) | 0.93 | 1.25 |
| N60 (Mb) | 0.65 | 0.79 |
| N70 (Mb) | 0.44 | 0.49 |
| N80 (Mb) | 0.27 | 0.28 |
| N90 (Mb) | 0.12 | 0.13 |
| N100 (Mb) | 0.01 | 0.01 |
| N count (Mb) | 1574 | 1574 |
| Gaps (Mb) | 4.32 | 4.32 |
Publisher’s Note: MDPI stays neutral with regard to jurisdictional claims in published maps and institutional affiliations. |
© 2022 by the authors. Licensee MDPI, Basel, Switzerland. This article is an open access article distributed under the terms and conditions of the Creative Commons Attribution (CC BY) license (https://creativecommons.org/licenses/by/4.0/).
Share and Cite
Whitelaw, B.L.; Jones, D.B.; Guppy, J.; Morse, P.; Strugnell, J.M.; Cooke, I.R.; Zenger, K. High-Density Genetic Linkage Map of the Southern Blue-ringed Octopus (Octopodidae: Hapalochlaena maculosa). Diversity 2022, 14, 1068. https://doi.org/10.3390/d14121068
Whitelaw BL, Jones DB, Guppy J, Morse P, Strugnell JM, Cooke IR, Zenger K. High-Density Genetic Linkage Map of the Southern Blue-ringed Octopus (Octopodidae: Hapalochlaena maculosa). Diversity. 2022; 14(12):1068. https://doi.org/10.3390/d14121068
Chicago/Turabian StyleWhitelaw, Brooke L., David B. Jones, Jarrod Guppy, Peter Morse, Jan M. Strugnell, Ira R. Cooke, and Kyall Zenger. 2022. "High-Density Genetic Linkage Map of the Southern Blue-ringed Octopus (Octopodidae: Hapalochlaena maculosa)" Diversity 14, no. 12: 1068. https://doi.org/10.3390/d14121068
APA StyleWhitelaw, B. L., Jones, D. B., Guppy, J., Morse, P., Strugnell, J. M., Cooke, I. R., & Zenger, K. (2022). High-Density Genetic Linkage Map of the Southern Blue-ringed Octopus (Octopodidae: Hapalochlaena maculosa). Diversity, 14(12), 1068. https://doi.org/10.3390/d14121068

