Abstract
Taxonomy of the genus Cordulegaster Leach in Brewster, 1815 in the Eastern part of the Western Palaearctic is poorly resolved. A two-step approach was applied: sequences of mitochondrial and nuclear DNA fragments were used to sort specimens; poorly known or new taxa with their phenotypic variation were described. The existence of two traditional groups (boltonii- and bidentata-group) was confirmed. Cordulegaster coronata Morton, 1916, however, belongs to a different group. Molecular-analysis supported three known and one new species (C. heros Theischinger, 1979, C. picta Selys, 1854, C. vanbrinkae Lohmann, 1993, and C. kalkmani sp. nov.) in the boltonii-group. In the bidentata-group, all specimens from West-Turkey belonged to C. insignis Schneider, 1845, all specimens further east to a complex of four closely related species, which we name charpentieri-complex (C. amasina Morton, 1916, stat. rev., C. mzymtae Bartenev, 1929 C. charpentieri (Kolenati, 1846), stat. rev. and C. cilicia sp. nov.). The following taxa: C. insignis nobilis Morton, 1916, syn. nov., C. nachitschevanica Skvortsov and Snegovaya, 2015, syn. nov. C. plagionyx Skvortsov and Snegovaya, 2015, syn. nov. and the Caucasian subspecies C. insignis lagodechica Bartenev, 1930, syn. nov., were synonymized with C. charpentieri. Finally, we provide a key for all Western Palaearctic Cordulegaster.
1. Introduction
1.1. General Remarks on the Genus Cordulegaster
Cordulegastridae is a family, containing three genera: Cordulegaster Leach in Brewester, 1815, Anotogaster Selys, 1854 and Neallogaster Cowley, 1934. Cordulegastridae is a rather small family with 51 species [1]. They are a morphologically conserved family of robust, black-and-yellow dragonflies. The genus Cordulegaster occurs in North Africa, Europe, and South-West Asia as far east as the Himalayan region of India and Nepal with species reported also from China and Vietnam [2,3]. In addition, there is a group of Cordulegaster species in North America, with one species extending to Central America [4].
1.2. Threats to Western Palaearctic Cordulegaster
Cordulegaster are reophiles, and mainly restricted to clean running springs and brooks. These habitats are under particular threat in the south-eastern part of the Western Palaearctic due to water crisis [5,6]. Therefore, some of the European Cordulegaster species are currently classified as endangered, like C. helladica, or even critically endangered, like C. helladica kastalia [5,7,8]. Other Western Palaearctic members of the genus are listed as data deficient, for example C. vanbrinkae [9]. A better taxonomic understanding of these taxa is therefore also of interest from the view of conservation aspects.
1.3. History of the Taxonomy of Western Palaearctic Cordulegaster
After the actual understanding, Western Palaearctic Cordulegaster are separated in two groups the boltonii- and the bidentata-group [10,11]. The main difference is that the males of the boltonii-group have one tooth on the upper appendages, while the males of the bidentata-group have two. This latter point was name giving for the bidentata-group. More differences between the two groups are listed and depicted in the Field Guide to the Dragonflies of Britain and Europe [11]. This view is further supported by a study on larvae, and recently by a molecular genetic analysis [12,13].
Species of Cordulegaster are remarkably similar in the structure of male appendices and female valvular scale, while the pattern of yellow markings on abdomen, thorax, and occipital triangle may vary, even within a single taxon [14,15]. This has resulted in confusion regarding the identification, distribution and infraspecific division of the species of the Western Palaearctic region. A comprehensive revision is urgently needed, to complement a recent study, which left the Eastern part of the Western Palaearctic region with about 10 taxa unresolved [13]. Recently, two additional taxa from the Caucasus were described, adding even more complexity to the taxonomy of the genus [16].
The research history of this genus in the Western Palaearctic includes some of the earliest works on dragonflies. Cordulegaster insignis was described based on a female from Kellemisch (Anatolia, Turkey) [17]. The location of Kellemisch is absent from recent maps and was searched for by Erich Schmidt, who localized it in the Western Mediterranean region of Turkey [18]. C. insignis was re-investigated and two males and two females from Syria were assigned to this species [19,20]. Kolenati described a further taxon from the Caucasus, Aeshna charpentieri Kolenati, 1846 [21]. The later taxon has caused much confusion since then. Unfortunately, in the region of the Caucasus, where Kolenati collected the type male, two members of this genus occur, one of the bidentata-group (C. charpentieri (Kolenati 1846)) and one of the boltonii-group (C. picta Selys, 1854). Selys confused Aeshna charpentieri with his C. picta and this confusion was ongoing until it culminated in the designation of a neotype of C. charpentieri by Waterston which belongs in fact to C. picta [22,23,24]. The complex history of confusion is described in detail by Dumont. In this paper Aeshna charpentieri is synonymized with a member of the bidentata-group C. insignis [25].
Morton proposed the taxa C. boltonii algirica Morton, 1916, C. princeps Morton, 1916, C. insignis amasina Morton, 1916, C. insignis nobilis Morton, 1916, and C. coronata Morton, 1916 on the basis of colour markings and with no clear structural characters [26]. Fraser made a further revision of the genus, did not change much to Morton’s conclusions, but provided new figures for many taxa, including those from the east of the Western Palaearctic [2]. Fraser treated C. coronata as a subspecies of C. insignis. Bartenev described C. mzymtae and C. insignis lagodechica from the Caucasus, and C. magnifica from an unknown locality [27,28]. Dumont synonymized C. i. lagodechica with C. insignis, Waterston described C. trinacriae and Theischinger recognized C. heros as a further species in the boltonii-group [24,25,29]. Lohmann’s revision of the genus involved new genera, species and subspecies, including C. helladica and C. vanbrinkae [30]. He assigned some members of the bidentata-group like C. helladica, C. insignis charpentieri, C. insignis amasina and C. insignis in a new genus Sonjagaster, which, however, has not been followed so far by others, and we synonymize here Sonjagaster with Cordulegaster. Moreover, he raised several subspecies of C. insignis (e.g., C. i. amasina, C. i. charpentieri, and C. i. montandoni [31]) to species level without giving details or plausible reasons for this change. In the Eastern part of the Western Palaearctic, another species, C. coronata, is found, occurring from North-East Iran to Kyrgyzstan. This taxon was described by Morton as a separate species, later treated as a subspecies of C. insignis [2,26].
Neallogaster schmidti was reported once from North-East Afghanistan near the border to Pakistan [32,33], which is just outside of the Western Palearctic according to most authors and therefore not treated here.
Thus, the exact taxonomic status of most Cordulegaster of the Eastern part of the Western Palaearctic region is unsettled, and the relations between the members of this genus in this region, as well as their exact distribution limits, are not known.
1.4. Geological and Climatic Events Influencing Diversification of Western Palaearctic Cordulegaster
The diversification of the biota in the Western Palaearctic has been shaped by geological and climatic events of the last millions of years. We assume that these events were also important for the evolutionary history of the genus Cordulegaster. One dramatic episode was the Messinian Salinity Crisis, about 6 million years ago, leading to the evaporation of the Mediterranean Sea. It connected many Mediterranean Islands and North Africa with Europe and allowed for their colonization from the continent [34]. As the Mediterranean Basin refilled, the Cordulegaster species of North Africa and Mediterranean Islands may have started to evolve in an allopatric way. A second major driver of Cordulegaster diversification may have been the Pleistocene Ice Ages. According to the calculation by Solano C. trinacriae and C. boltonii separated in the early Pleistocene about 1.32 million years ago [35]. Thus, the European but also the whole Western Palaearctic biota may be a result of the postglacial expansion, which has structured the current distribution concepts of species [36,37]. The last Glacial Maximum shaped the phylogeny and phytogeography of most of the existing taxa. Hewitt emphasized the importance of postglacial colonization events in animals and plants following a similar pattern of expansion from refugia [36,38,39]. These events seem to be particularly important for the understanding of species development of Western Palaearctic Cordulegaster, as already recently discussed for the Apennine Peninsula [35]. Following those concepts, the Western Palaearctic Cordulegaster may have become restricted to regions like the Mediterranean, Black Sea and Caspian Sea shores. These refugia may have kept populations isolated for a few millions of years and allowed them to evolve into species [35,36,37]. During interglacials, one of which we live in today, species may have expanded and hybridised in secondary contact zones [35,36,37]. Hot spots of such events in the case of Cordulegaster may be the Aegean region, Anatolia and the Caucasus region, where three glacial refuge population (Mediterranean, Black Sea and Caspian Sea) meet [40,41]. A final factor for species diversification may be aridity and the uplift of the Anatolian Diagonal [42].
The availability of molecular tools has recently revolutionised our species concept. It revealed that the definition of a species as an entity that is reproductively isolated is relative. Many species indeed hybridise under natural conditions, and reproductive isolation is only partial.
The complexity of the systematics of the genus Cordulegaster indicates that any revision solely based on morphology and colour patterns is bound to fail. A combination of molecular methods for reconstructing phylogenies with traditional morphological techniques is needed. We provide a revision of the Eastern part of the Western Palaearctic Cordulegaster by molecular genetic approach followed by phenotype description.
2. Material and Methods
2.1. Material
A total of 156 Cordulegaster specimens of the Eastern part of the Western Palaearctic were investigated (Table 1, Figure 1 and Figure 2, Supplementary Material Figure S1). In the molecular genetic analysis sequences from 72 specimens from Eastern Europe, Turkey, the Caucasus countries, Iran and Kyrgyzstan were included. From these 72 specimens, 59 specimens and 107 genetic data are new; genetic data from 13 specimens (C. heros, C. picta, and C. insignis) were already published [13]. New and published sequences of Cordulegaster from the Western part of the Western Palaearctic and American Cordulegaster were used for the COI overview tree (Figure S2). Many species investigated in this study were collected by Gert Jan van Pelt (G.J.v.P.) and are deposited in the Naturalis Biodiversity Center, Leiden (RMNH). The types and most specimens for re-description are deposited in RMNH (Table 1, Figure S1). Additional material was more recently collected by some of the authors (Thomas Schneider, T.S.; Nataly Snegovaya, N.S.; Henri J. Dumont, H.D.), and others listed in Table 1 and the acknowledgement. For the descriptive part material from RMNH and the private collection of one of the authors (T.S.) was used (detailed information Table 1, Figure S1).
Table 1.
Cordulegaster specimens investigated are listed here with group name, species names, notes, geo-coordinates, collectors, reference, and gene bank numbers. For further details see Figure S1.
Figure 1.
Map showing the origin of investigated specimens of the C. boltonii-group.
Figure 2.
Map showing the origin of the investigated specimens of the C. bidentata-group.
2.2. General Methods
Our molecular analysis included Genbank sequences of New World and Asian species (Figure S2). Already published sequences of Western Palaearctic Cordulegaster are included [13,35,43]. From Central Turkey and east of this region, no sequences of Cordulegaster from the Western Palaearctic have been published so far. Thus, only the sequences published with this manuscript are available. Andy Vierstrate (A.V.) did the molecular phylogenetic work. He received only legs, with exact geographic data, however, without knowing the assumed taxa.
At that point of the study, taxonomy of this region was no more than a guess. For example, all members of the bidentata-group of the region are currently treated under C. insignis or a subspecies of this species [11]. Furthermore, some authors treated C. charpentieri or C. coronata as separate species without specifying scientific reasons [44,45,46,47].
We used at first a molecular genetic approach analysing the COI and ITS genes for constructing bootstrap maximum likelihood trees, Bayesian inference trees and haplotype networks. In addition, evolutionary distance between a pair of sequences was measured by the p-distance and the Kimura 2-P distance (K2-P). The latter methods can be translated into taxonomic ranks. In zoology, about 3% difference is considered as a good limit for species difference [48]. For odonata, a difference between 2 to 3% are discussed for species discrimination and may be lower in closely related species [49,50].
A recent analysis for Western Palaearctic odonata revealed for Anisoptera, a K2-P distance above 1.96% as a good threshold [43]. This barcoding analysis on a large set of Italian odonata showed that genetic K2-p distance variation within morphospecies ranged from 0% to 9.17% (mean ± SD = 0.48 ± 0.62%) in Zygoptera and from 0% to 2.64% (mean ± SD = 0.33 ± 0.29%) in Anisoptera. Interspecific K2-p distance values ranged from 0% to 27.29% (mean ± SD = 19.41 ± 3.71%) and from 0% to 25.28% (mean ± SD = 18.25 ± 3.18%) in Zygoptera and Anisoptera, respectively [43]. Therefore, we used beside the Bayesian inference trees and haplotype networks a K2P-distance above 2% as an orientation for species allocation. We observed no relevant difference between P- and K2-P distances.
Possible hybrids were defined when specimens with their maternally inherited COI corresponding to a different species than their ITS.
2.3. Molecular Genetic Analysis
We analyzed the cytochrome c oxidase subunit I (COI) gene from the mDNA and the ITS region (ITS1, 5.8S and ITS2) from the rDNA. For details of the origin of specimens, see maps Figures 5 and 6, Figure S1 and Table 1. For the COI gene, the sequences are 568 bp long, for the ITS region the sequences are between 713 and 815 bp long, depending on the species. We used Aeshna umbrosa Walker, 1908 and Anotogaster chaoi Zhou, 1998 as outgroups.
2.4. DNA Extraction, PCR Methods, and Sequencing
Per specimen, a 1.0 mm section of a leg was transferred to a tube with 20 µL 0.05 N NaOH and 2 µL 5% Tween 20. This was heated for 15 min at 95 °C and cooled on ice. 100 µL sterile water was added to the tube and mixed. 1 to 5 µL of this solution was used in a PCR reaction. We amplified and sequenced a fragment of mDNA (the barcoding segment of the cytochrome c oxidase subunit I (COI) gene) and the entire ITS region separating the SSU and LSU region of the 18S nuclear rDNA operon comprising the ITS 1 intergenic ITS, the conserved 5.8S gene and the ITS 2 intergenic ITS, using the PCR on a 2720 Thermal Cycler of Applied Biosystems, Waltham, Massachusetts, USA. Primers used for PCR were CO1490F (5′-GGT CAA ATC ATA AAG ATA TTG G-3′) and CO2198R (5′-TAA ACT TCA GGG TGA CCA AAA AAT CA-3′) for the COI fragment [51]. Cycle conditions were 95 °C for 3 min followed by 45 cycles of 95 °C for 30 s, 48 °C for 30 s and 72 °C for 1 min. Primers used for amplifying the rDNA fragment are Vrain2F (5′-CTT TGT ACA CAC CGC CCG TCG CT-3′) and 28R1 (5′-TGA TAT GCT TAA NTT CAG CGG GT-3′) primers. Cycle conditions were 95 °C for 3 min followed by 45 cycles of 95 °C for 30 s, 54 °C for 30 s and 72 °C for 1 min. PCR products were sequenced on an ABI 3130XL automatic sequencer from Applied Biosystems with the BigDye 3.1 kit according to manufacturer instructions.
2.5. Phylogenetic Methods
MAFFT (Multiple Alignment with Fast Fourier Transform)
Multiple sequence alignments were made with the online version of MAFFT [52].
2.6. jModelTest
The model of DNA evolution that best fit the data was determined with JMODELTEST version 2.1.10 [53]. Based on the Bayesian information criteria (BIC), the best model was chosen for Bayesian inference in MRBAYES 3.2.7a [54] and maximum likelihood analysis in PAUP 4.0a168 [55].
2.7. Tree Construction with MrBayes and PAUP
The model parameters from JMODELTEST were used in MRBAYES (nst = 6 and rates = gamma for COI; nst = 1 and rates = equal for the ITS region). The settings were: 10 million generations, a sample frequency of 1000 and a burnin value of 5000 trees.
PAUP 4.0a168 was used for constructing the bootstrap maximum likelihood trees. The model parameters from JMODELTEST were used as model in PAUP (TPM2uf + G base = (0.3247 0.1447 0.1192) nst = 6 rmat = (1.8954 21.0629 1.8954 1.0000 21.0629) rates = gamma shape = 0.1580 ncat = 4 pinvar = 0 for COI, HKY + G base = (0.2011 0.2807 0.3290) nst = 2 tratio = 0.9345 rates = gamma shape = 0.3020 ncat = 4 pinvar = 0 for the ITS region). 100 bootstrap replicates (starting with a Neighbor Joining tree) were performed with a branch swapping limit set to 100,000 or 3 h (whichever comes first) per bootstrap replicate. For creating trees, Cordulegaster DNA-sequences from the West Palaearctic, from America and from E–Asia were used. Genbank was searched for credible sequences. Available sequences for COI and the ITS region approximately the same length as our own were added to the alignment. Their accession numbers are listed next to the names in the trees.
2.8. StarBeast
In addition, StarBeast, a multi-individual multi-locus species tree estimation program, using Bayesian coalescent analysis, as implemented in the BEAST package was applied for both genes [56,57]. Xml input files were created in BEAUTI v2.6.3 [57], using the HKY + Γ + I model for both markers. The following settings were used for all analysis: base frequencies ‘empirical’ clock model ‘Strickt clock Clock.rate = 1’; tree prior ‘default values (Yule Model)’; The analyses were run in BEAST v.2.6.3 [56,57]. Analyses were run for 50 million generations, sampling every 5000th generation. Tracer v. 1.7.1 [56] was used for examining the effective sample size (ESS) for parameters and determining the burn-in. Trees and posterior probabilities were summarized using TreeAnnotator v. 2.6.3 [56] and showed on the Maximum clade credibility tree, with a Posterior probability limit = 0.5 and Burnin percentage = 0. The trees were drawn in FigTree v.1.4.4 [58].
2.9. BPP
As a third program, we used BPP v. 4.3.8 for coalescent species delimitation [59]. For COI, the input species tree contained 21 species and 151 sequences. For the ITS, the input species tree contained 12 species and 53 sequences. For the combined COI and ITS, the input species tree contained 12 species and 47 sequences.
- Running species delimitation:Settings were Speciesdelimitation = 1 0 2, Speciestree = 1, speciesmodelprior = 1, burnin = 16,000, samplefreq = 2, nsample = 500,000.
- Running Species tree Estimation:Settings were Speciesdelimitation = 0, Speciestree = 1, speciesmodelprior = 1, burnin = 16,000, samplefreq = 2, nsample = 500,000.
2.10. Timetree
MEGA X was used to do the Timetree analysis using the RelTime method to estimate divergence times by distinct molecular dating [60]. The estimated log likelihood value is −4139.29. A discrete Gamma distribution was used to model evolutionary rate differences among sites (5 categories (+G, parameter = 0.1688)). The analysis involved 151 nucleotide sequences. Codon positions included were 1st + 2nd + 3rd + Noncoding. There were a total of 568 positions in the final dataset.
2.11. Haplotype Analysis
Haplotype networks were built in POPART with the TCS network interference method from the COI alignment [61]. A haplotype network is the evolutionary sum of mutations that defines the current haplotypes through the DNA lineages that connect the current DNA molecules to the common ancestral DNA molecule.
2.12. Evolutionary Distance Analysis
The evolutionary distance between a pair of sequences is usually measured by the number of nucleotide or amino acid substitutions between them: p-distance. This distance is merely the proportion (P) of nucleotide sites at which the two sequences compared are different. This is obtained by dividing the number of nucleotide differences (nd) by the total number of nucleotides compared (n). This is one of the more simple methods to evaluate differences and to calculate relationships between taxa. Another established technique for evaluating DNA sequences is the Kimura 2-parameter (K2-P) index, which is conveniently expressed in percent differences between sequences. The p- and K2-P distance matrix between groups was constructed in MEGA X [60]. Transitions and transversions were included, uniform rates among sites and gaps were pairwise deleted.
2.13. Morphological Analysis and Systematics
As the molecular work revealed novel taxonomic information, we had to re-describe some poorly defined and described taxa: C. amasina (Turkey), C. mzymtae (Georgia), C. charpentieri (East Anatolia, North-West Iran, Azerbaijan) with its variations in its large geographical range and select a neotype for C. charpentieri as the neotype described by Waterston belongs to C. picta and should be exchanged by a new neotype [24,62]. Furthermore, we describe the new taxa C. kalkmani sp. nov. (East Anatolia) and C. cilicia sp. nov. (South–East Turkey, Lebanon). Furthermore, the phenotypic variations in characters such size and colouration of the poorly known C. vanbrinkae (provinces Mazandaran and Golestan in Iran and Lenkoran in Azerbaijan) were compared with the closely related species C. picta (Bulgaria, Greece, Turkey, Georgia). The hybrid between C. vanbrinkae and C. picta from Armenia detected by our molecular analysis is phenotypically characterized, described, depicted and compared with C. picta and C. vanbrinkae. All specimens used for molecular analysis, description, measurements and verification of characters used for the key are listed in Table 1. More detailed remarks including notes on previous taxonomy, more detailed geographical data and methods on conservation, name-bearing types, neotype, re-description, paratype, DNA isolation, access numbers for gene bank and source are provided in Figure S1. The types, and the neotype are deposited in RMNH.
Specimens were measured (total length, abdomen length, forewing length, hindwing length) with a Vernier caliper in mm (error limit: 0.03 mm). The measurements of total length, abdomen length and wing length were rounded to the nearest millimetre. For differences in the measurements a D’Agostino-Pearson Test was performed to confirm normality of the data sets followed by a two-tailed unpaired t-test. Values are given as individual values with means and extremes. All drawings are artwork of Ole Müller (O.M.), made on graphic tablets (Wacom Intuos, Surface Book).
For the description and for the key we used the traditional morphological features of Cordulegaster shown in Figure 3.
Figure 3.
Main morphological characters of Codulegaster used for description and in the key. Abbreviations: ia—inferior appendage, sa—superior appendage, mvt—medioventral tooth, lbt—laterobasal tooth, ho—hook, op—occiput, opt—occipital triangle, atr—anal triangle, S10—abdominal segment 10.
2.14. Distribution Maps
The distribution maps were created as follows: Collecting localities of the specimens were first georeferenced using Google’s Geocoding API (Application Programming Interface). Subsequently, the resulting coordinates were plotted in ARCGIS version 10.2.2 using the geographic coordinate system WGS 1984. The source of the background map for reference was the U.S. National Park Service, publicly available through Esri services. In Figures 21 and 22 we have drawn the biogeographic boundary known as the Anatolian Diagonal by hand. Its position is based on literature and mountain chains visible on the background map [42].
3. Results
3.1. Molecular Genetic Analysis of the COI and ITS Genes
The COI alignment contained 151 taxa and 568 characters of which 213 were distinct data patterns. The ITS alignment contained 53 taxa and 885 characters, of which 263 were distinct data patterns. The partition alignment with two markers (COI, ITS) contained 47 taxa and 568 characters for COI, 891 for the ITS of which 150 (COI) and 296 (ITS) were distinct data patterns.
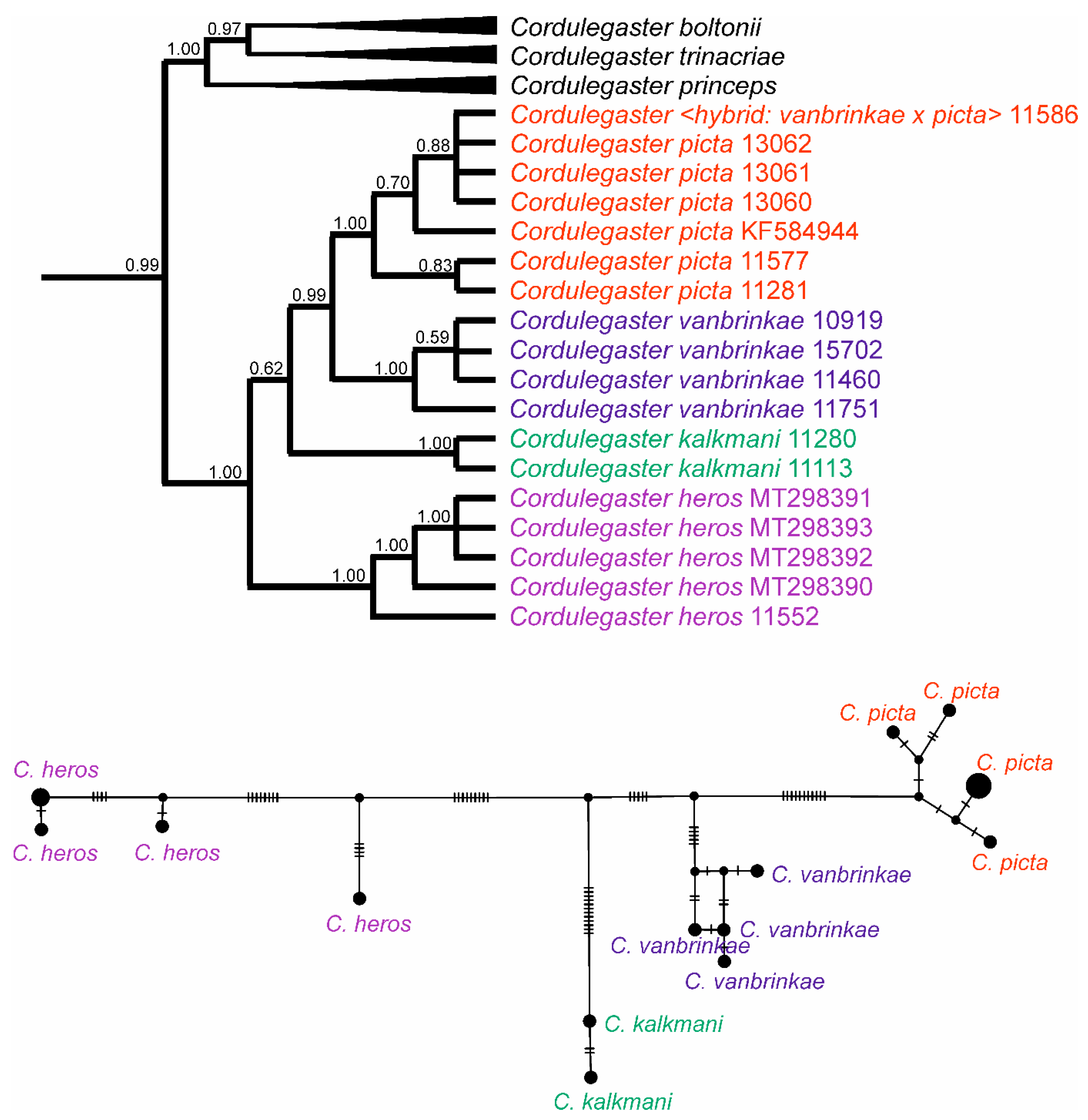
All three programs used showed for both genes in the majority-rule consensus trees four distinct major clades: boltonii, bidentata, coronata and a New World clade, shown are the MrBayes trees (Figure 4 and Figure S2). Western Palaearctic Cordulegaster species fall in traditional boltonii- and bidentata-groups. We observed no evidence for hybridization between members of the bidentata- and the boltonii-group. C. coronata, until recently often treated as a subspecies of C. insignis, is grouped neither with bidentata- nor with the boltonii-group. All three programs with both genes and combination of both genes revealed an extra clade, which we named the coronata-group (Figure 4, Figure 5 and Figures S3–S6). For better resolution, we separated the MrBayes COI-tree in two parts and added the haplotype analysis (Figure 6 and Figure 7). For better understanding of previously used names of the members of the genus in the region in relation to our molecular genetic results we introduced Table 2.
Figure 4.
Overview tree for the COI gene, indicating the four major groups: boltonii-, bidentata, coronata-, New World-group. Maximum likelihood tree inferred with Bayesian analysis using MRBAYESs 3.2.7a using the best-fit model (GTR+I+G) identified with JMODELTEST 2.1.10. Bayesian posterior probabilities values are depicted at the nodes. Included are our own sequences (PCR number next to the name) and those retrieved from GenBank (accession numbers next to the name), if specimens identify different taxa in the COI and ITS analysis they are indicating possible hybrids).
Figure 5.
Overview tree from the ITS gene. Maximum likelihood tree inferred with Bayesian analysis using MRBAYES 3.2.7a using the best-fit model (HKY + G) identified with JMODELTEST 2.1.10. Bayesian posterior probabilities values are depicted at the nodes. Included are our isolated sequences (PCR number next to the name) and those retrieved from GenBank (accession numbers next to the name), if specimens identify different taxa in the COI and ITS analysis they are indicating possible hybrids.
Figure 6.
Tree of the COI-analysis for the C. boltonii-group and haplotype-analysis (TCS-network made in POPART 1.7). Bayesian posterior probability values are depicted at the nodes.
Figure 7.
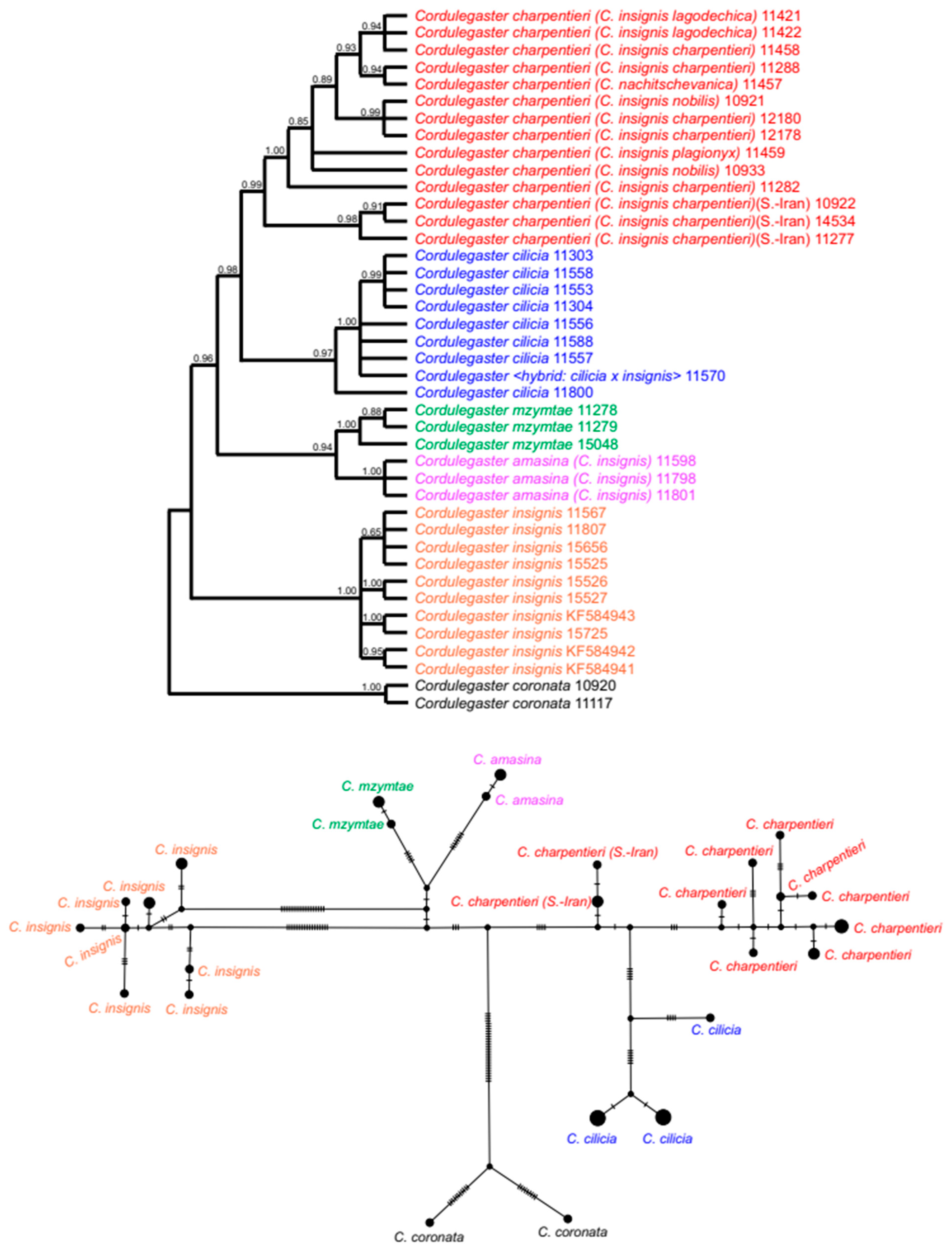
Tree of the COI-analysis for the C. bidentata-complex and C. coronata including haplotype-analysis (TCS-network made in POPART 1.7). Bayesian posterior probabilities are depicted at the nodes.
Table 2.
(Overview Table): Actual used names and taxonomic rank as well as revised names and taxonomic rank, and the country of origin of the Cordulegaster specimens investigated.
3.2. Cordulegaster boltonii-Group
In the boltonii-group of the Eastern region of the Western Palaearctic we recovered with molecular genetic analysis three known taxa (C. heros, C. picta, C. vanbrinkae) and one new taxon, which is described phenotypically below in the descriptive section (C. kalkmani sp. nov.). For the little known member of the boltonii-group C. vanbrinkae specimens from localities of all provinces from which this taxon has been reported so far (Armenia: Syunik; Azerbaijan: Lankaran; Iran: Mazandaran, Golestan) were included in this study (Figure 1 and Figure S1, Table 1). In the case of specimens so far treated as C. picta, the whole large geographical range from East–Europe to Russian Black Sea region was covered by our molecular approach. Specimens from the East Anatolian provinces Van and Kars grouped separately from C. picta and C. vanbrinkae with both genes in MrBayes analysis (Figure 4, Figure 5 and Figure 6). The additional two programs used for COI and a combination of COI and ITS, placed the two specimens of the new taxon apart from the other members of the boltonii-group (Figures S3–S6). Looking at the trees for COI, the boltonii-group forms two bigger clades in all three programs applied: the “western” clade with C. boltonii, C. trinacriae, and C. princeps; and the “eastern” clade with C. heros, C. picta, C. vanbrinkae, and C. kalkmani (Figure 4 and Figure 6, Figures S3 and S5). The alignments suggest that C. vanbrinkae and C. picta are sister taxa (Figure 4, Figure 5, Figure 6 and Figures S3–S6).
The K2-P analysis of the COI gene revealed that the proposed new taxon (C. kalkmani) is genetically more distant from C. picta than C. vanbrinkae is from C. picta (Table 3). Thus, these specimens belong, neither to C. picta nor to C. vanbrinkae. The K2-P distance between C. picta and C. kalkmani is 5.88%, and between C. kalkmani and C. vanbrinkae 4.93% (Table 3). The presence of four eastern species in the boltonii-group was also supported by the haplotype analysis of the COI gene (Figure 6).
Table 3.
Genetic distance, estimated by the Kimura 2-parameter method, between the different species in the Codulegaster boltonii-group and C. coronata.
3.3. Possible Hybridisation in the Cordulegaster boltonii-Group
The two available specimens from the new taxon C. kalkmani showed no evidence for hybridization with other taxa. However, a specimen labeled under the name C. vanbrinkae from Armenia (Genbank MK779798) grouped in the COI analysis (PCR COI: 11586) with C. picta, while in the ITS analysis (PCR ITS: 11936) with C. vanbrinkae (Figure 4, Figure 5 and Figure 6).
3.4. Cordulegaster coronata-Group
Specimens of supposed C. coronata from North-East Iran and Kyrgyzstan formed an extra clade in all analyses performed for both genes and the combination of the two genes (Figure 4, Figure 5 and Figures S3–S6). Thus, C. coronata does not group with members of the bidentata- group neither in the COI nor in the ITS analysis, which is in contrast to phenotype analysis, in which C. coronata is similar to C. charpentieri (see below in the descriptive part).
3.5. Cordulegaster bidentata-Group
Within the bidentata-group, three major clades were recognized by the majority-rule consensus trees for both genes in all three programs and with the combination analysis of COI and ITS genes with the StarBeast and BPP program (Figure 4, Figure 5, Figure 6 and Figures S3–S6), which we name here C. bidentata, helladica-insignis-complex, and charpentieri-complex. Specimens from West Turkey grouped together with specimens from Eastern Greece islands like Samos and Ikaria. They are separated in all trees for both genes in all three programs and with the combination analysis of COI and ITS genes with the StarBeast and BPP program from all specimens collected further east, which belong to the charpentieri-complex (Figure 4, Figure 5 and Figure 6, Figures S3–S6). Thus, our molecular analysis revealed that C. insignis occurs only in the Western part of Turkey further east all specimens of the bidentata-group belong to the charpentieri-complex.
3.6. Cordulegaster charpentieri-Complex
The COI analysis with the two programs MrBayes and StarBeast support four closely related taxa in the charpentieri-complex (Figure 4, Figure 5, Figure 7 and Figure S3). The majority-rule consensus tree for the COI created by the BPP program revealed a reduced topology with C. amasina and C. mzymtae together, as well as C. charpentieri and C. cilicia, as well as insignis and helladica, as well as C. picta and C. vanbrinkae, as well as C. princeps, C. trinacriae, and C. boltonii, all in one group, respectively (Figure S5). This may indicate that the BPP program does not sufficiently distinguish more recently split taxa. Our timetree analysis supports a more recent separation of the taxa within the charpentieri-complex (Figure S7). For a more detailed taxonomy in this complex we followed the COI analysis suggested by the majority-rule consensus trees created by the MrBayes and StarBeast program, because these analyses also differentiated the well-established taxa C. boltonii, C. trinacriae and C. princeps. Finally, we suggest the differentiation of the charpentieri-complex in four taxa: C. amasina stat. rev., C. mzymtae, C. cilicia sp. nov. and C. charpentieri stat. rev. The phenotypical description of the suggested new taxon and the re-description of the poorly described other three taxa in this charpentieri-complex are presented below in the descriptive part. The trees for COI by the BPP program, and by the combination of the two genes using the StarBeast program suggest C. amasina and C. mzymtae as well as C. charpentieri and C. cilicia as sister taxa, respectively (Figures S4 and S5) supplementary y = COI-ITS combined Starbeast, z = COI BPP).
The K2-P distances in the COI analysis between the four taxa suggested here as species are 2.96–4.24% (Table 4). For Western Palaearctic Anisoptera, a recent large analysis revealed a K2-P distance above 1.96% for a good threshold [43]. The existence of four species (C. amasina, C. mzymtae, C. cilicia and C. charpentieri) in the charpentieri-complex is also supported by the haplotype analysis (Figure 7). To avoid further taxonomic trouble, we decided not to recognize or create subspecies within the charpentieri-complex.
Table 4.
Genetic distance, estimated by the Kimura 2-parameter method, between the different species in the Cordulegaster bidentata-group and C. coronata.
C. amasina and C. mzymtae occur mainly along the Black Sea. C. amasina occurs in the western part of this region approximately from the province Kastamonu to the province Samsun and from the Black Sea Coast to central Turkey reaching the province Ankara (Figure 2 and Figure S1, Table 1). C. mzymtae the darkest member of the bidentata-group occurs eastwards from C. amasina reaching Georgia, the Russian Black Sea Coast and even until Karachay Cherkessia region in the North Caucasus (Russia) (Figure 2 and Figure S1, Table 1).
An undescribed species, here named C. cilicia sp. nov., occurs in central Anatolia, and along the East Mediterranean Sea.
Surprisingly, there was evidence for a hybrid at the contact between C. insignis and C. cilicia. In the ITS analysis, C. cilicia from Turkey, Konya, Doganbey (Genbank MK779798) grouped in the ITS analysis (PCR ITS: 11622) with C. insignis, while in the COI analysis (PCR COI: 11570) it grouped with eight other C. cilicia (Figure 4, Figure 5 and Figure 7, Table 4).
C. charpentieri occurs in a large area including East-Central Anatolia, Georgia, Armenia, Azerbaijan and Iran, and most probably in North-East Iraq. This taxon is slightly more heterogeneous in the COI and haplotype analysis (Figure 4 and Figure 7) compared to the other three species of the charpentieri-complex. However, C. nachitschevanica was in the COI analysis identical with Armenian C. charpentieri, and C. plagionyx was identical with North Iranian C. charpentieri (Figure 4 and Figure 7). The K2-P distances are far below 2% and the haplotype analysis did not support species level (Figure 7). Therefore, we synonymized C. nachitschevanica syn. nov. and C. plagionyx syn. nov. with C. charpentieri. The COI and haplotype analysis of the Georgian specimens from Lagodechi (C. i. lagodechica) did not support a separate species or subspecies as suggested by Bartenev [30]. Therefore, we synonymized C. insignis lagodechica syn. nov. with C. charpentieri. The C. charpentieri specimens from South and South-East Iran (provinces Fars and Kerman) grouped extra in the COI analysis and haplotype analysis (Figure 4 and Figure 7). However, the distance in the COI analysis between these specimens and C. charpentieri was less than 2%. To avoid further confusion in this group we refrain from describing further species or subspecies. For better visualization, the morphological variants were illustrated in the descriptive part below.
4. Descriptive Part
4.1. Cordulegaster boltonii-Group
Variation of Cordulegaster vanbrinkae and characterisation of a hybrid between C. picta and C. vanbrinkae
Material examined: C. vanbrinkae: 1 ♂ (coll. Thomas and Elias Schneider): IRAN: Mazandaran, Veysar, 36.4700° N, 51.5383° E, 1438 m a.s.l., July 2013, leg. Thomas Schneider, July 2013; 2 ♂♂ (collection coden here): IRAN: Golestan, Kaboodval waterfall/river 3 km SW Kordabad ca. 4 km SSE Aliabad, 36.8741° N, 54.8872° E, 343 m a.s.l., vii.2017, leg. Thomas Schneider.
C. picta: 1 ♂ (coll. Thomas and Elias Schneider): GEORGIA: Imereti, 42.0236° N, 43.4588° E, 900 m a.s.l., vii.2015, leg. Thomas Schneider. C.vanbrinkae × C. picta (sequenced hybrid): 1 ♂ (RMNH): ARMENIA: Verin Khotanan village, 39.3334° N, 46.3786° E, 1550 m a.s.l., specimen RMNH.INS.974942, vii.2010, leg. Vasil Ananian.
C. vanbrinkae × C. picta (possible hybrid, no DNA could be extracted): same locality as previous specimen, RMNH.INS.975675.
Comments. In the molecular section, we detected a possible hybrid between C. vanbrinkae and C. picta. The specimen is from Armenia, geographically between known populations of C. picta and C. vanbrinkae. Therefore, we compared the morphology of this hybrid with C. picta and C. vanbrinkae.
As shown in Figure 8, by abdominal colour pattern the hybrid cannot be distinguished from C. vanbrinkae. C. vanbrinkae is usually darker than C. picta (Figure 8A–C,F), although more yellow specimens of C. vanbrinkae can be found (Figure 8C). The male appendages of the hybrid look intermediate, as the basal tooth of the superior appendages is a bit larger than in typical C. vanbrinkae (Figure 8J–L).
Figure 8.
Abdominal variation of C. vanbrinkae: (A): Golestan, Iran. (B): Mazandaran, Iran. (C): Golestan. (D): Armenia, possible hybrid: C. picta × C. vanbrinkae not genetically analyzed. (E): Armenia, hybrid: C. picta × C. vanbrinkae genetically analyzed. (F): C. picta Georgia. (G,H): lateral and dorsal view of the male appendices from C. picta Georgia. (I,J): Hybrid C. picta × C. vanbrinkae, Armenia. (K,L): C. vanbrinkae, Mazandaran.
Cordulegaster kalkmani sp. nov.
Type material: Holotype: 1 ♂ (RMNH.INS.974903): TURKEY: Kars, 16 km NE Sarikamis, 40.4203° N, 42.7446° E, 1800 m a.s.l., 23.vii.2007, leg. Gert Jan van Pelt.
Paratype: 1 ♀ (RMNH.INS.747180): TURKEY: Van, 8 km N Muradiye, near Bendimahi Selalesi 8 km, 39.0594° N, 43.7540° E, 1850 m a.s.l., 30.vi.2003, leg. Vincent Kalkman.
Etymology. The species is named after Dr. Vincent Kalkman, Naturalis Biodiversity Center, Leiden, Netherlands, who collected the female paratype.
Description of the male holotype. Head (Figure 9E,F): anteclypeus black; postclypeus yellow; labrum yellow with thicker black margin and a short black line in the middle; frons yellow, in dorsal view with black bar at the rear edge; labium yellow, mandible black; occipital triangle black with two yellow dots (Figure 9G); antenna and vertex black; eyes green (collector’s observation).
Figure 9.
Cordulegaster kalkmani sp. nov., holotype ♂ (RMNH, leg. Gert Jan van Pelt, RMNH.INS.974903, 23.07.2007, Turkey, Kars, 16 km NE Sarikamis: 40.4203° N 42.7446° E, 1800 m a.s.l.): (A): habitus, lateral. (B): medioventral tooth, lateral. (C): hook, lateral. (D): appendages, lateral. (E): habitus, dorsal. (F): head, schematically. (G): occipital triangle, frontal. (H): appendages, dorsal. (I): appendages, ventral.
Thorax (Figure 9A,E): anterior lobe with yellow frontal edge, median lobe of pronotum black, posterior lobe with yellow margin at the rear edge that narrows dorsolaterally; front of synthorax with broad yellow antehumeral stripes, narrowing towards pronotum leaving less than 30% black of the antehumeral region; small yellow dot on the mesanepisternum near the antealar ridge; mesepimeron and metepimeron with broad yellow bands; metepisternum black with yellow interrupted stripe-like marking reaching to one third of basal margin; metakatepisternum black; poststernum black; coxae black with yellow parts, trochanter, femora, tibiae and tarsi black.
Wing (Figure 9E hyaline; Pt black; FW 3.8 × 0.5; HW 4.5 × 0.7; anal triangle with 3 cells; all veins black, except costa.
Abdomen (Figure 9A,E): color pattern as in Figure 9A; S1 black with two yellow markings in lateral view, S1 dorsally covered with yellow hairs, yellow marking (abdominal rings) on side of S1 semilunar; S2 to S8: yellow abdominal rings of S2 and S3 dorsally connected, rings of S4 to S8 interrupted by fine black line, yellow abdominal rings leaving a bigger part black but running onto underside; S9–S10 black.
Appendages (Figure 9B–D,H,I): superior appendages in dorsal view slender and diverging, with pointed and slightly curved tips, nearly as long as S10; laterobasal tooth not visible in lateral view because it is covered by the rear edge of S10, prominent medioventral tooth, with a claw-shape tip only visible in lateral view, located at the base of the inferior near S10 (Figure 8B,D); inferior appendage in lateral view at the end with a single pointed hook-shaped tooth on each side (Figure 9C,D). Inferior appendage broad, nearly parallel-sided, the dorsally pointing lobes widen the inferior distally, hind margin not notched (Figure 9I).
Measurements (in mm): TL (inclusive appendages) 74.0, AL 58.0, HWL 46.0, FWL 46.0.
Description of female paratype. Head (Figure 10A): much as in ♂, additional small black line at crest of frons.
Figure 10.
Cordulegaster kalkmani sp. nov., paratyp ♀ (RMNH, leg. Vincent Kalkman, 30.06.2003, RMNH.INS.747180, Turkey, Van, 8 km N Muradiye, near Bendimahi Selalesi, 39.0594° N 43.7540° E, 1850 m a.s.l.): (A): habitus, dorsal. (B): appendages, dorsal. (C): habitus, lateral. (D): appendages, lateral.
Thorax (Figure 10A,C): colour pattern of prothorax and synthorax similar to male; in contrast to male yellow band at metepisternum not interrupted; metakatepisternum black with a pale yellow shadow near metastigma.
Wings hyaline; pterostigmata black; costal veins with yellow leading edge.
Abdomen (Figure 10A–D): cylindrical and thicker than in male; ovipositor black, long and bent like a sword, more than three times as long as S10 as seen in lateral view.
Measurements (mm): TL (inclusive ovipositor) 82.0, AL 65.0, HWL 51.0, FWL 53.0.
Differential diagnosis
The male inferior appendage of C. kalkmani distally much wider than in all other members of the genus. A single hook-shaped tooth in lateral view at the apex of the inferior appendage separates it from C. vanbrinkae and C. picta. These latter two species of the Eastern boltonii-group have two teeth in lateral view that are often covered by bristles and are therefore difficult to see. In C. heros the laterobasal and medioventral teeth on superior appendages are clearly more distal than in the other three Eastern species of the boltonii-group. Compared to C. vanbrinkae, C. kalkmani has a stout inferior appendage in lateral view. In addition, the medioventral teeth are more clearly visible, although are closer to S10 than in C. vanbrinkae. In C. picta the medioventral teeth are more distal than in C. kalkmani. The medioventral teeth are more clearly hooked in C. kalkmani than in C. picta. The position of the laterobasal teeth are comparable in C. picta and C. kalkmani. In contrast to C. vanbrinkae, C. kalkmani has a yellow frons as well as C. picta and C. heros. Females within the boltonii-group are impossible to separate without knowing their geographical origin.
Distribution
East Anatolia and probably North–West Iran. Separated from C. picta through the Anatolian Diagonal, and further east by the Armenian Highland and the Caucasus Mountains. Cordulegaster kalkmani is separated from C. vanbrinkae by the Elburz Mountains, hybridization between C. picta and C. vanbrinkae occurs in South–East Armenia.
4.2. Cordulegaster bidentata-Group
- Cordulegaster charpentieri (Kolenati, 1846) stat. rev.
- Cordulegaster insignis nobilis Morton, 1916, syn. nov.
- Cordulegaster insignis lagodechica Bartenev, 1930, syn. nov.
- Cordulegaster nachitschevanica Skvortsov and Snegovaya, 2015, syn. nov.
- Cordulegaster plagionyx Skvortsov and Snegovaya, 2015, syn. nov.
Redescription. As the type is lost and the original description is poor, we selected a neotype for re-description; in addition we describe the variation of this species in its geographical range.
Material examined: Neotype: 1 ♂ (RMNH.INS.974905): TURKEY: Bitlis Province, 32 km WNW Gevas, 38.3834° N, 42.7723° E, 1950 m a.s.l., 13.vii.2005, leg. Gert Jan van Pelt.
Additional material studied. 1 ♂ (RMHN.INS.974907): TURKEY: Erzurum, Şenkaya, 40.5615° N, 42.3471° E, 1887 m a.s.l., 31.viii.1993, leg. Gert Jan van Pelt; 1 ♂ (collection Thomas and Elias Schneider): AZERBAIJAN: Nakhichevan, Agdere, 39.11028° N, 45.9144° E, 1990 m a.s.l., 26.vii.2017, leg. Nataly Snegovaya; 1 ♂ (collection Thomas and Elias Schneider): AZERBAIJAN: Balakan, 41.6761° N, 46.4931° E, 320 m a.s.l., 03.vii.2014, leg. Nataly Snegovaya; 2 ♂ (collection Thomas and Elias Schneider): IRAN: Lorestan, Bagh Goije 24 km NE Aligudarz, 33.4597° N, 49.9472° E, 1817 m a.s.l., 11.vi.2015, leg. Thomas Schneider; 1 ♂ (RMNH.INS.975673): IRAN: Lost Paradise, Behesht Gomshodeh, Fars, 30.3339° N, 52.1564° E, 1800 m a.s.l., 07.vi.2018, leg. Thomas Schneider; 2 ♂ (collection Thomas and Elias Schneider): IRAN: Lost Paradise, Behesht Gomshodeh, Fars, 30.3339° N, 52.1564° E, 1800 m a.s.l.), 06.vi.2014, leg. Thomas Schneider; 6 ♂ (collection Thomas and Elias Schneider): IRAN: Lost Paradise, Behesht Gomshodeh, Fars, 30.3339° N, 52.1564° E, 1800 m a.s.l.), 06.vi.2019, leg. Thomas Schneider; 4 ♂ (collection Thomas and Elias Schneider): IRAN: Dalfard waterfalls, Kerman, 29.0022° N, 57.5869° E, 2110 m a.s.l.), 28.v.2014, leg. Thomas Schneider; 1 ♀ (RMNH.INS.975674): IRAN: Lost Paradise, Behesht Gomshodeh, Fars, 30.3339° N, 52.1564° E, 1800 m a.s.l., 06.v.2017, leg. Elias and Thomas Schneider 1 ♀ (collection Thomas and Elias Schneider): IRAN: Lost Paradise, Behesht Gomshodeh, Fars, 30.3339° N, 52.1564° E, 1800 m a.s.l., 06.v.2017, leg. Elias and Thomas Schneider. 2 ♀ (collection Thomas and Elias Schneider): IRAN: Lost Paradise, Behesht Gomshodeh, Fars, 30.3339° N, 52.1564° E, 1800 m a.s.l., 06.vi.2019, leg. Elias and Thomas Schneider.
Description of neotype. Head (Figure 11B,D,E): anteclypeus black; postclypeus yellow; labrum yellow with black margin; frons yellow with faint black bar; labium yellow; occiput domed and yellow, occipital triangle domed, yellow with black margins; antenna and vertex black; eyes blue (collector’s observation); postocular area yellow with black upper margin.
Figure 11.
Cordulegaster charpentieri neotype ♂ (RMNH, leg. Gert Jan van Pelt, RMNH.INS.974905, 13.07.2005, Turkey, Bitlis Province, 32 km WNW Gevas, 38.3834° N, 42.7723° E, 1950 m a.s.l.): (A): habitus, lateral. (B): head, schematically. (C): appendages, lateral. (D): habitus, dorsal. (E): occipital triangle, frontal. (F): appendages, dorsal. (G): appendages, ventral.
Thorax (Figure 11A,D): anterior lobe of pronotum with yellow front edge; median lobe black with yellow dorsolateral patterns, middorsal with two small yellow dots; posterior lobe yellow with narrow middorsal line ending in front of rear edge of lobus; front of synthorax with broad big yellow antehumeral stripes, narrowing moderately towards pronotum leaving less than 20% black of antehumeral region; mesepimeron and metepimeron with broad yellow bands, metepisternum black with yellow triangle marking with base to wings and short yellow comma-shaped stripe ending near metastigma; metakatepisternum black; poststernum black; coxae black with yellow ventral parts, trochanter, femora, tibiae and tarsi black.
Wings (Figure 11D): hyaline; costal veins yellow, other veins black; pterostigma black, pterostigma FW 4.2 × 0.5, HW 4.5 × 0.7; anal triangle 3 cells; membranula narrow.
Abdomen (Figure 11A,D): colour pattern as shown in Figure 11A,B; S1 dorsal black, yellow marking on side of S2 to S9 with medium sized yellow markings leaving ca. 40% black, on dorsal view of S2 to S8 there are a pair of small yellow line-art markings on lateral distal part of segment not touching in the middle of segment, on S2 to S10 the black markings reaching lateral sides, yellow makings also present on S9 and S10.
Appendages (Figure 11C,F,G): superior appendages in dorsal view straight, slender, with pointed tips, medioventral teeth clearly visible and directed to each other, in lateral view laterobasal teeth are visible and are located near S10, in lateral view upper medioventral teeth located more ventral far away of crossing with tooth on the end of inferior appendage; inferior appendage is stout trapezoid, not notched on distal margin when viewed from above, in lateral view distally small teeth on end of the inferior appendage are visible, the three teeth form a crown-shaped complex in which the two outer teeth are fused, the inner tooth is isolated from them.
Measurements (mm): TL (including appendages) 65.0, AL 50.0, HWL 41.0, FWL 42.0.
Variation.C. charpentieri shows strong variation in colour pattern and size. We visualize this variability in figures that include yellow specimens of females (Figure 12). Individuals from South–East Iran are bigger, and those from Fars Province are more yellow (Figure 13), than typical specimens from Eastern Anatolia, the Caucasus Countries and North Iran (Figure 14). Males from Fars (n = 9): TL (including appendages) 79.0–83.0, AL: 60–63.0, HWL 47.0–50.0.
Figure 12.
Cordulegaster charpentieri, yellow form ♀, (RMNH, leg. Elias and Thomas Schneider, RMNH.INS.975674, 06.05.2018, Iran, Lost Paradise, Behesht Gomshodeh, Fars, 30.3339° N, 52.1564° E, 1800 m a.s.l.): (A): habitus, dorsal. (B): appendages, dorsal. (C): habitus, lateral. (D): ovipositor, lateral.
Figure 13.
Cordulegaster charpentieri paratype ♂ (yellow form) (RMNH, leg. Thomas Schneider, RMNH.INS.975673, 7 June 2019, Iran, Lost Paradise, Behesht Gomshodeh, Fars, 30.3339° N, 52.1563° E, 1800 m a.s.l.): (A): habitus, lateral. (B): head, schematically. (C): appendages, lateral. (D): habitus, dorsal. (E): occipital triangle, frontal. (F): appendages, dorsal. (G): appendages, ventral. (H): photo of this paratype (Dietmar Ikemeyer).
Figure 14.
Cordulegaster charpentieri, (dark form) ♂, (in coll. Elias and Thomas Schneider, leg. Thomas Schneider, 28 May 2014, Iran Dalfard, 29.0022° N, 57.5869° E, 2110 m a.s.l.): (A): habitus, dorsal. (B): habitus, lateral.
Individuals from Kerman Province are darker, more similar to typical forms, but much larger and with pterostigma extremely narrow (Figure 13). These individuals are the biggest in the bidentata-group, even bigger than C. heros, and are therefore among the largest dragonflies in the Western Palaearctic. Males from Kerman (n = 4): TL (including appendages) 81.0–85.0; AL 62.0–65.0; HWL 49.0–55.0. Individuals were found between 1700 and 2200 m a.s.l.
Females from Fars are very yellow and are impressive, heavy insects. Females from Fars (n = 4): TL (including ovipositor) 84.0–88.0; AL: 63.0–7.0; HWL 51.0–57.0.
Differential Diagnosis
The males have large abdominal markings, those on S9–10 often connect to form «7» shaped markings, apical dorsal pair of yellow spots usually present on S2–10, whereas they are less present in C. cilicia sp. nov. and absent in C. mzymtae. Individuals of C. charpentieri from South–East Iran are larger than all other members of the bidentata-group. The occiput and the postocular area are domed and yellow. The other species (C. amasina, C. mzymtae, C. cilicia) of the charpentieri-complex have the occiput and postocular area more flattened and less yellow.
Superior appendages in dorsal view are more straight and slender than in the other two species of the complex, inferior appendage is stout trapezoid, not rectangular as in C. cilicia (see below). Only the very big, yellow females of C. charpentieri from South–East Iran and the small and dark females of C. mzymtae can easily be recognized. Other females are nearly impossible to separate within the charpentieri-complex without knowing their geographical origin.
Distribution
Cordulegaster charpentieri has a wide distribution, from East Anatolia (Turkey), Georgia, Armenia, Azerbaijan and Iran to North–East Iraq.
Cordulegaster cilicia sp. nov.
Type material. Holotype: 1 ♂ (RMNH.INS.974914): TURKEY: Kahramanmaraş, Göksun, Gücüksu, Göksun River, 38.0608° N, 36.6494° E, 1350 m a.s.l., 09.vii.2008, leg. Gert Jan van Pelt.
Paratypes: 1 ♂ (RMNH.INS.974912): TURKEY: Nidge, 37.9698° N, 34.6767° E, 1230 m a.s.l., 30.vi.2008, leg. van Pelt; 1 ♂ (RMNH.INS.974906): TURKEY: Erzurum, Uzundere, 40.6114° N, 41.6286° E, 1010 m a.s.l., 03.viii.1996, leg. Gert Jan van Pelt; 1 ♂ (RMNH.INS.974908): TURKEY: Kayseri, Pinarbasi, 38.7205° N, 36.3950° E, 1520 m a.s.l., 19.vii.1996, leg. Gert Jan van Pelt; 1 ♂ (RMNH.INS.974909): TURKEY: Nigde, Kizilören, 38.0164° N, 36.0311° E, 1900 m a.s.l., 11.vii.1996, leg. Gert Jan van Pelt; 2 ♂ (RMNH.INS.1090920 and RMNH.INS.1090922): N LEBANON: Bcharre, 34.2511° N, 36.0111° E, 1400 m a.s.l., 27.vi.1960, leg. G. A. Mavromoustakis; 1 ♀ (RMNH.INS. 1090923): N LEBANON: Bcharre, 34.2511° N, 36.0111° E, 1400 m a.s.l., 27.vi.1960, leg. G. A. Mavromoustakis.
Paratype: 1 ♀ (RMNH.INS.1090164): N LEBANON: Bcharre, 34.2511° N, 36.0111° E, 1400 m a.s.l., 22.vi. 1960, leg. G. A. Mavromoustakis.
Etymology. The name refers to the historical Roman province of Cilicia located on the south coast of Asia Minor. The range of this species exceeds the limits of this historical province to northeast and southeast.
Description of holotype. Head (Figure 15D–F): anteclypeus black; postclypeus yellow; labrum yellow with thicker black margin; frons yellow with faint black seam; labium yellow; occiput less domed than in C. charpentieri, black and yellow occipital triangle domed, yellow with pale brown margins; antenna and vertex black; eyes turquoise (collector’s observation); postocular area yellow with black upper margin.
Figure 15.
Cordulegaster cilicia sp. nov., holotype ♂, (RMNH, leg. Gert Jan van Pelt, RMNH.INS.974914, 9 July 2008, Turkey, Kahramanmaraş, Göksun, 38.0614° N, 36.4722° E, 1350 m a.s.l.): (A): habitus, lateral. (B): detailed latero-dorsal view on the hook of the inferior appendix. (C): appendages, lateral. (D): habitus, dorsal. (E): head, schematically. (F): occipital triangle, frontal. (G): appendages, dorsal. (H): appendages, ventral.
Thorax (Figure 15A,D): anterior lobe of the pronotum with yellow front edge; median lobe black with yellow dorsolateral wing-shaped patterns; posterior lobe yellow interrupted by middorsal black band; front of synthorax with broad big yellow antehumeral stripes, narrowing moderately towards pronotum leaving less than 30% black of the antehumeral region; mesepimeron and metepimeron with broad yellow bands; metepisternum black with tiny yellow markings near base of wings; metakatepisternum black; poststernum black; coxae black with yellow ventral parts, trochanter, femora, tibiae and tarsi black.
Wing (Figure 15D) hyaline; costal veins yellow, other veins black; Pt dark brown, Pt FW 4.2 × 0.5, HW 4.5 × 0.7; anal triangle 3-celled; membranula narrow.
Abdomen (Figure 15A,D): colour pattern as in Figure 15A,D; S1 dorsal black, yellow marking on side of S1 small, S2–9 with medium sized yellow markings leaving ca. 50% black, on dorsal view of S2–5 there are a pair of small, linear yellow spots present on the dorsal distal part of abdominal segments not touching in middle of the segment, on S2–10 black markings reaching lateral sides, yellow markings present on S9–10.
Appendages (Figure 15B,C,G,H): superior appendages in dorsal view broad and stout with curved and inward pointing tips, the medioventral teeth clearly visible and directed with the tips slightly in direction of S10, in the lateral view the laterobasal teeth visible and located near S10, in lateral view the medioventral teeth located more ventral and far from crossing with the tooth on end of the inferior appendage; inferior appendage in ventral view stout, nearly rectangular, slightly notched on distal margin, in lateral view distally small teeth on end of the inferior appendage are visible (Figure 15C), the three teeth form a crown-shaped complex in which the two outer teeth are fused, the inner tooth is isolated from them (Figure 15B).
Measurements (mm): TL (inclusive appendages): 71, AL 54, HWL 43, FWL 43.
Variations in males. C. cilicia shows some variability in size and some minor variations in colouration patterns. The eyes of some individuals are greenish, in others more blue (collector’s observation). Measurements (mm) (paratypes, n = 6): TL (inclusive appendages) 70.0–73.0, AL: 53.0–55.0, HWL 40.0–46.0.
Description of female paratype. Head (Figure 16A): like in ♂.
Figure 16.
Cordulegaster cilicia sp. nov., paratype ♀, (RMNH, leg. G. A. Mavromoustakis, RMNH.INS.1090164, 21 June 1960, North Lebanon, Bcharre, 34.2511° N, 36.0111° E, 1400 m a.s.l.): (A): habitus, dorsal. (B): appendages, dorsal. (C): habitus, lateral. (D): ovipositor, lateral.
Thorax (Figure 16A,C): much as in male, except the yellow markings of metepisternum; metepisternum black with prominent comma-shaped yellow markings.
Wings: like in male, hyaline; Pt dark brown, Pt FW 4.4 × 0.7, HW 4.8 × 0.6; membranula narrow.
Abdomen (Figure 16A,C): cylindrical and thicker than in males, ovipositor 9.0, black, only slightly curved, almost straight and long.
Measurements (mm): TL (including ovipositor) 83.0, AL 67.0, HWL 48.0, FWL 49.0.
Variations in females. Further paratype female much as the other with minor differences in measurements: TL (inclusive ovipositor) 81.0, AL 63.0, HWL 46.0, FWL 47.0.
Differential diagnosis
The males are similar in colour pattern to other species of charpentieri-complex, but are usually more yellow than C. amasina and less yellow than C. charpentieri, pairs of abdominal spots on apical margins of S6–10 usually absent. The occiput less domed and less yellow than in C. charpentieri, postocular area is less domed and mostly darker than in C. charpentieri; but less dark than in C. amasina. The superior appendages in dorsal view curved, widened at base, in contrast to C. charpentieri, which has nearly parallel sided superior appendages. The medioventral teeth in dorsal view located more closely to S10 than in C. charpentieri. The medioventral teeth in lateral view located more ventral and further from crossing with the teeth on the end of the inferior appendage, as in C. charpentieri. In C. amasina the inferior appendage slightly wider at the base, in contrast to C. cilicia which has a nearly rectangular shape.
Female individuals are nearly impossible to separate within the charpentieri-complex not knowing the geographical origin, only the dark and small C. mzymtae, and the large and yellow forms of C. charpentieri are easily identified.
Distribution
C. cilicia occurs east of Anamur along the Mediterranean coast, reaching Lebanon. It is also distributed to East-Central Turkey reaching Erzurum near Uzundere, where it meets C. charpentieri.
Cordulegaster amasina Morton,1916 stat. rev.
Material examined: 1 ♂ (RMNH.INS.974910): TURKEY: Ankara, near Güvem, 40.5915° N, 32.6597° E, 1100 m a.s.l., 31.vii.2008, leg. Gert Jan van Pelt.
Additional males: 2 ♂ (RMNH.INS.974929): TURKEY: Yozgat, 13 km SW of Akdagmadeni, 39.5629° N 35.7954° E, 1680 a.s.l., 27.vii.2006, leg. Gert Jan van Pelt; 1 ♂ (RMNH.INS.974932): TURKEY: Kastamonu, Tosya, 20 km SE of Tosya, spring and brook, 40.9765° N, 34.1894° E 1200 m a.s.l., 05.viii.2006, leg. Gert Jan van Pelt.
Redescription of male
Head (Figure 17D,E): anteclypeus black; postclypeus yellow; labrum yellow with black margin; frons yellow and labium yellow; occipital triangle black fringed with yellowish hairs above; occiput not domed and yellow; antenna and vertex black; eyes green; postocular area yellow with black upper margin.
Figure 17.
Cordulegaster amasina, re-description ♂, (RMNH, Gert Jan van Pelt, RMNH.INS.974910, 31 July 2008, Turkey, Ankara, near Güvem, 40.5915° N, 32.6596° E, 1100 m a.s.l.): (A): habitus, lateral. (B): detailed latero-dorsalview on the hook of the inferior appendix. (C): appendages, lateral. (D): habitus, dorsal. (E): head, schematically. (F): occipital triangle, frontal. (G): appendages, dorsal. (H): appendages, ventral.
Thorax (Figure 17A,D): anterior lobe of pronotum with yellow front edge; median lobe black with yellow dorsolateral ellipsoid patterns, two yellow middorsal dots; posterior lobe yellow interrupted by a middorsal black band; front of synthorax with broad big yellow antehumeral stripes, narrowing moderately towards pronotum leaving less than 20% black of antehumeral region; mesepimeron and metepimeron with broad yellow bands; metepisternum black with small yellow triangle near base of wings; metakatepisternum black; poststernum black; coxae, trochanter, femora, tibiae and tarsi black.
Wings (Figure 17D) hyaline; costal veins yellow, other veins black; Pt black, Pt FW 3.6 × 0.4, HW 4.0 × 0.5; anal triangle 3-celled; membranula narrow.
Abdomen (Figure 17A,D): colour pattern as shown in Figure 17A,D; S1 dorsally black, yellow marking on side of S2–9 with medium sized yellow markings leaving ca. 40% black, in dorsal view of S2–8 there are a pair of small, linear yellow spots present on the dorsal distal part of abdominal segments not touching in the middle of segment, on S2–10 black markings reaching sides, yellow markings also on S9–10.
Appendages (Figure 17B,C,G,H): superior appendages in dorsal view paddle-like, with tips pointing outwards, medioventral teeth visible and directed towards each other; in lateral view, laterobasal tooth visible, located near S10. In lateral view, medioventral tooth visible with a relatively broad base and a prominent hook-shaped curved tip; inferior appendage stout, inverse trapezoid, deeply notched on distal margin seen from above, in lateral view distally small teeth on end of the inferior appendage are visible (Figure 17C), the four single teeth form a small wreath that is visible from latero-dorsal view (Figure 17B), the single teeth inclined distally, in lateral view the caudal end of the inferior is slightly elongated to the rear in the ventral area (Figure 17C).
Measurements (mm): TL (inclusive appendages) 68.0, AL 53.0, FWL 39.0, HWL 39.0.
Variability: other males similar to the described one with minor variability in measurements: (mm) (males, n = 3): TL (including appendages) 71.0–68.0, AL 53.0–55.1, FWL 39.0–42.5, HWL 39.0–42.7.
Differential diagnosis
The males are usually smaller than in other species of the charpentieri-complex, C. amasina is only comparable in size to C. mzymtae. However, C. mzymtae is much darker than C. amasina. Pairs of abdominal spots on dorsal apical margin of S2–8 present in C. amasina are absent in C. mzymtae. The occipital triangle usually dark, not regular yellow as in other species of charpentieri-complex, in some individuals the occipital triangle of C. amasina and C. mzymtae has small yellowish markings, occiput not domed as in C. charpentieri, postocular area not domed and darker than in C. charpentieri and C. cicilia.
The tips of superior appendages of C. amasina are bent outwards (possibly an artefact of desiccation), not inwards like in C. charpentieri, the medioventral teeth smaller than in two other species of the group. The medioventral teeth in C. amasina are closer to S10 than in C. charpentieri. The females are smaller and darker than those of other species of charpentieri-complex. In contrast to the other species of the group, the small teeth at the caudal end of the inferior appendage form a regularly shaped crown consisting of four teeth. C. amasina shares this character with C. mzymtae. The size of the teeth varies among male individuals.
Distribution
C. amasina occurs approximately from the province Kastamonu to the province Samsun and from the Black Sea Coast to central Turkey reaching the province Ankara (Figure S1, Table 1).
Cordulegaster mzymtae Bartenev, 1929
Redescription
Material examined: 1 ♂ (coll. Thomas and Elias Schneider): GEORGIA: Adjara, 5 km E Goderdzi Pass, 41.3755° N, 42.3405° E, 1800 m a.s.l., 29.vii.2015, leg. Thomas Schneider; 1 ♂ (coll. Thomas and Elias Schneider): GEORGIA: Adjara, 5 km E Goderdzi Pass, 41.6319° N, 42.5680° E, 1820 m a.s.l., 30.vii.2015, leg. Thomas Schneider; 1 ♂ (coll. Thomas and Elias Schneider): GEORGIA: Adjara, 5 km E Goderdzi Pass, 41.6319° N, 42.5680° E, 1820 m a.s.l., 30.vii.2015, leg. Thomas Schneider; 1 ♂ (coll. Thomas and Elias Schneider): GEORGIA: Adjara, 5 km E Goderdzi Pass, 41.6319° N, 42.5680° E, 1820 m a.s.l., 30.vii.2015, leg. Thomas Schneider; 1 ♂ (RMNH.INS.974901): TURKEY: Ordu, SE of Turnasuyu, 40.6797° N, 37.9573° E, 1300 m a.s.l., 05.viii.1998, leg. Gert Jan van Pelt; 1 ♂ (RMNH.INS.974902): TURKEY: Ordu, SE of Turnasuyu, 40.6797° N, 37.9574° E, 1500 m a.s.l., 02.viii.1998, leg. Gert Jan van Pelt; 2 ♀ (coll. Thomas and Elias Schneider): GEORGIA: Adjara, 5 km E Goderdzi Pass, 41.6319° N, 42.5680° E, 1820 m a.s.l., 30.vii.2015, leg. Thomas Schneider.
Description of the male. Head (Figure 18B,D): anteclypeus black; postclypeus yellow; labrum yellow with thicker black margin and a pigmented comma-shaped line in the middle; frons yellow with faint black seam; labium yellow; occiput yellow, not domed, occipital triangle black with yellowish hairs above; antenna and vertex black; eyes green (collector’s observation); postocular area black.
Figure 18.
Cordulegaster mzymtae, ♂ (collection Elias and Thomas Schneider, leg. Thomas Schneider, 30 July 2015, Georgia, Adjara, 5 km E Goderdzi Pass, 41.6319° N, 42.5680° E, 1820 m a.s.l.): (A): habitus, lateral. (B): head schematically. (C): appendages, lateral. (D): habitus, dorsal. (E): occipital triangle. (F): appendages, lateral. (G): appendages, ventral.
Thorax (Figure 18A,D): anterior lobe of pronotum black; median lobe black with yellow dorsolateral spindle-shaped patterns; posterior lobe black; front of synthorax with broad big yellow antehumeral stripes, narrowing moderately towards pronotum leaving less than 20% of antehumeral region black; mesepimeron and metepimeron with broad yellow bands; metepisternum black with small yellow dot near base of wings; metakatepisternum black; poststernum black; coxae, trochanter, femora, tibiae and tarsi black.
Wings (Figure 18D) hyaline, older individuals with semihyaline brownish wings in the distal region, costal veins yellow, other veins black; Pt black, Pt FW 3.7 × 0.4, HW 4.0 × 0.5; anal triangle 3-celled; membranula grey and narrow.
Abdomen (Figure 18A,D): dorsal yellow spots on abdomen are reduced to small pairs of semi-lunar markings leaving over 90% black; S9 and S10 completely dark in dorsal and lateral view.
Appendages (Figure 18C,F,G): superior appendages in dorsal view paddle-like, with pointed tips, medioventral teeth visible and directed towards each other, in lateral view, laterobasal teeth visible, located near S10. In lateral view, medioventral teeth visible located at the first half of the superiores, with a relatively broad base, gradually narrowing, slightly pointed; inferior appendage stout, slightly trapezoid, notched on distal margin seen from above, in lateral view distally small teeth on end of the inferior appendage are visible, the four hook-shaped single teeth form a small comb that is visible from caudal view, the single teeth inclined slightly distally, the caudal end of the inferior appendages is almost rounded in lateral view.
Measurements (mm): TL (inclusive appendages) 65.7, AL 49.6, FWL 41.4, HWL 40.8.
Variability: other males much as the described one with minor variation in measurements: (mm) (males, n = 7): TL (including appendages) 63.8–65.7, AL 49.5–49.9, FWL 41.2–42.1, HWL 40.4–42.0.
Description of female. Head (Figure 19A): much as in ♂.
Figure 19.
Cordulegaster mzymtae, ♀ (collection Elias and Thomas Schneider, leg. Thomas Schneider, 30 July 2015, Georgia, Adjara, 5 km E Goderdzi Pass, 41.6319° N, 42.5680° E, 1820 m a.s.l.): (A): habitus, dorsal. (B): habitus, lateral.
Thorax (Figure 19A,B): much as in male, exception the yellow markings of metepisternum; metepisternum black with small comma-shaped yellow markings,
Wings: much as in male, hyaline; Pt black, Pt FW 4.0 × 0.5, HW 4.1 × 0.6.
Abdomen (Figure 19A,B): cylindrical and thicker than in males, ovipositor 5.3 mm, black, only slightly curved, almost straight and long.
Measurements (mm): TL (inclusive ovipositor) 68.5, AL 51.7, FWL 43.4, HWL 44.6.
Variability in females: second female looks much as described above, but slightly larger. Measurements (mm) (females, n = 2): TL (inclusive ovipositor) 68.5–68.6, AL 51.7–51.8, FWL 43.4–43.5, HWL 44.6–44.7.
Differential diagnosis
Male and female are smaller than all other species of the C. charpentieri-complex. They are easily recognized by their dark colour pattern. Pairs of abdominal spots on dorsal apical margin of S2–8 are absent. The occipital triangle is black, not yellow as in most other species of charpentieri-complex, in some individuals the occipital triangle has yellowish markings, occiput not domed as in C. charpentieri, postocular area not domed and darker as in all other species of this complex. Superior and inferior appendages are very similar to the appendices of C. amasina. As in C. amasina, there is also a four-tooth crown in C. mzymtae at the end of the inferior. In all other species of the group there are usually three teeth of different sizes visible at the end of the inferior.
Distribution
Figure 20.
Some Cordulegaster in their natural environment and some of their habitats: (A): yellow form of C. picta (near Köycegiz, Turkey). (B): dark form of C. picta (near Mengen, Turkey). (C): C. vanbrinkae (Hyrcanian forest near Veysar, Iran). (D): C. coronata (near Arzaneh, Iran): (E): C. charpentieri (near Dorud, Iran): (F): C. mzymtae (Georgia, Adjara, 5 km E Goderdzi Pass). (G): C. mzymtae Habitat (Georgia, Adjara, 5 km E Goderdzi Pass). (A–E): photos Dietmar Ikemeyer, (F,G): photos Elias Schneider.
5. Discussion
5.1. General Discussion on the Genus Cordulegaster in the Western Palaearctic
The taxonomic debate on the genus Cordulegaster in the Western Palaearctic has been ongoing for over one and half centuries [2,13,14,19,26,30,35,63,64]. For the Western part of the Western Palaearctic, a molecular approach exists [13]. However, for the more complex and unsettled Eastern part of the Western Palaearctic, no molecular studies have been conducted until now, and no published sequences are available so far. From the east of the Western Palaearctic, including Turkey, the Caucasus countries and Iran, several species and subspecies have been described (Table 2). All these were based on external morphology and the colour patterns of imagines, especially of the male appendices. However, colour patterns and structure of the appendices may vary and hybrids may complicate phenotypic taxonomy. C. boltonii and C. trinacriae interbreed in a broad zone in Italy [35]. In a similar way, our data support hybridization in the boltonii-group between C. vanbrinkae and C. picta in Armenia and in the bidentata-group between C. insignis and C. cilicia sp. nov. Such hybridization supports the view that pre- and post-mating barriers are inefficient, and structural differences in the genital apparatus do not prevent gene flow. It explains the limitations of morphological characters for species recognition in this genus. Only part of the variation observed is taxonomically relevant and it is sometimes impossible to identify specimens to species. As an alternative, we undertook a molecular genetic approach, which reveals the genotype, not the phenotype. It helped us to clarify the status of several doubtful subspecies and species in this region. Furthermore, an inherent limitation of the morphological method is that not all hybrids are intermediate and can only be detected by molecular genetic approach.
5.2. Cordulegaster boltonii-Group
In the boltonii-group of the Eastern region of the Western Palaearctic, we recovered with molecular genetic analysis three known (C. heros, C. picta, C. vanbrinkae) and one new species (C. kalkmani). These four eastern species of the boltonii-group (C. heros, C. picta, C. kalkmani, and C vanbrinkae) seem to be geographically separated but may meet in contact zones (Figure 21). The existence of the new taxon C. kalkmani was supported by the alignments of both genes separately or combined as well by the haplotype-analysis and the K2-P distances. C. heros is known from rather Central and Southeast Europe, reaching Ukraine in the North–East [65]. C. picta inhabits an area extending from North–Eastern Greece and Bulgaria, through West and North Turkey, including Samos and Lesbos in the Aegean, along the Black Sea coast as far as Russia, Georgia and Azerbaijan [16,66,67]. However, the presence of C. picta in Azerbaijan may be questioned, as the only voucher specimen is old and in bad condition; it is not clear whether it belongs to C. picta, to C. vanbrinkae or is a hybrid between them [16]. Cordulegaster picta from South-West Turkey and Samos are rather yellow, where those from the Black Sea region are much darker (Figure 20). C. vanbrinkae is restricted to the South Caspian Sea region [68,69]. In East Anatolia, possibly reaching Armenia and North–West Iran, a new species, C. kalkmani was found. The record of C. picta by Rastegar in North–West Iran may belong to the latter species [70]. C. kalkmani seems to be geographically separated from C. picta and C. vanbrinkae by the Anatolian Diagonal and further east by the Armenian Highlands and the Caucasus (Figure 21). C. vanbrinkae and C. kalkmani seem to be separated by the Armenian Highland (Figure 21). As mentioned before, we found hybridization between C. picta and C. vanbrinkae in Armenia. These hybrids may be phenotypically indistinguishable from one of their parents. This is the case of the hybrid from Armenia, which looks like C. vanbrinkae, causing specimens from this population to be initially described as C. vanbrinkae [71]. We found no evidence for hybridisation between C. picta and C. kalkmani and between C. vanbrinkae and C. kalkmani. The K2-P distances of the COI sequences revealed that C. kalkmani is more distant from C. picta (5.88%) than C. vanbrinkae from C. picta (3.95%). Correspondingly, the male appendices of C. kalkmani are more different from C. picta than those of C. vanbrinkae from C. picta. This suggests that the latter two were separated more recently (see also timetree-analysis, Figure S7) and may be regarded as sister taxa.
Figure 21.
Map with species identified in this study for C. boltonii-group relative to the Anatolian Diagonal.
Hybridization may occur also between C. boltonii and C. heros as both are locally syntropic [72], and may also occur in still undocumented contact zones in Greece or Bulgaria between C. heros and C. picta, and even in Ukraine and Russia north of the Black Sea.
Thus, we highlight broad variation in colour pattern in some taxa. Male appendages, often used as diagnostic, have limits for discriminating species, and the distinction between intraspecies variation and significant differences is often hard to make. This was a source of confusion in the past. The work by Froufe showed that all European subspecies of C. boltonii; C. b. immaculifrons Selys, 1850; C. b. iberica Boudot & Jacquemin, 1995; C. b. algirica Morton, 1916, although statistically representative, may just be colour variations [13]. We conclude, including the data of Froufe, that the following species in the boltonii-group live in the West Palaearctic: C. princeps, C. boltonii, C. trinacriae, C. heros, C. picta, C. kalkmani, and C. vanbrinkae. The division of the boltonii-group in a “western” group, with C. princeps, C. b. algirica (North Africa only), C. boltonii, C. trinacriae and an “eastern” group with C. heros, C. picta, C. kalkmani and C. vanbrinkae is supported by our molecular data. This view was already suggested by Verschuren based on the morphology of the larvae without knowing the latter two species at that time [12].
5.3. Cordulegaster bidentata-Group
In the bidentata-group of the Eastern region of the Western Palaearctic, two complexes were revealed by molecular analysis: the helladica-insignis-complex in South-East Europe and Western Turkey, and the charpentieri-complex in Eastern Anatolia, Levant, Caucasus countries and Iran (Figure 22). These species are geographically separated by mountains of Anatolia and the Caucasus, although overlapping zones exist in East Anatolia (Figure 22). As widely accepted, the nominotypic C. insignis inhabits Western Turkey and eastern Greece islands like Samos. However, the molecular analysis of all specimens collected east of the Marmara and Aegean region grouped away from C. insignis using both programs for both genes separately or combining the COI and ITS genes. All the eastern specimens of the bidentata-group were therefore summarized here in the charpentieri-complex.
Figure 22.
Map of both C. bidentata-complex and C. coronata with species identified in this study relative to the Anatolian Diagonal.
The COI analysis of the charpentieri-complex with two programs is in favour of four species (C. amasina, C. mzymtae, C. cilicia, and C. charpentieri). The K2-P distance between these four taxa is 2.96–4.24% (Table 4), in agreement with a full species level [43,45,46]. The ITS analysis by the MAFT program, however, put them all together indicating a more recent diversification in this taxa complex (supported by our timetree, Figure S7). This may be due to special glacial events in Anatolia as discussed below. For several aspects, including the conservation of highly endangered and unique biotopes, we would suggest to hold up these three traditional and the new taxa.
Morton introduced C. amasina as a race, based on five males from Amasya, Turkey [26]. As our results support the occurrence of a separate species along the western part of Black Sea Coast, we adopted the existing name for this lineage. Further east, reaching Georgia and Russia, C. mzymtae occurs. This taxon was sometimes treated as a subspecies of C. insignis [10,11]. More extensive fieldwork along the Black Sea Coast may clarify the exact distribution borders between C. insignis, C. amasina, and C. mzymtae. The separation between these taxa may be due to the glacial events discussed in a recent paper on banded newts in this region [73].
We did not find any published name for another clade defined by molecular data in the charpentieri-complex, and therefore we name it C. cilicia. The name refers to the historical province of Cilicia located on the south coast of Asia Minor. However, the range of this species exceeds the limits of this historical province to northeast and southeast and it inhabits East Anatolia and extends along the East–Mediterranean Sea reaching Lebanon. C. cilicia and C. charpentieri meet in Central–East Anatolia in the province of Kars (Figure 22). C. cilicia is well separated in the COI and haplotype analysis, and the K2-P distance to its next relative C. charpentieri is 3.22% and in agreement with species level for Anisoptera [43].
C. charpentieri is a widespread species occurring in Central-East Anatolia, Armenia, Georgia, and Iran. It is most likely also present in northern Iraq taking the description by Asahina into account [74]. C. charpentieri exhibits some variation in the colour-pattern across its range; therefore, we have depicted representative examples in this study. The size of this species is also variable, and the largest animals of this taxon exist in the South and South-Eastern Zagros Mountains. These individuals belong with C. heros and Anax immaculifrons to the largest dragonflies of the Western Palaearctic.
Anatolia emerges as a hotspot for the charpentieri-complex. Here, three refugia meet and interact: the Caucasus, Irano–Anatolian and the Mediterranean [40,41]. Two refugia, one in western and one in Eastern Anatolia, separated by the Anatolian diagonal, have been suggested, based on non-genetic data [75,76]. More have been found by genetic analysis of different animal groups [77,78]. The lake system was present in central Anatolia during the Pliocene and the inhabitability of the Central Anatolian Plateau in the glacial maxima of the Pleistocene probably broke up previously continuous faunal ranges leading to subspeciation [79]. Vicariant events related to the formation of the Anatolian diagonal and the orogenesis of the mountain chains in southern and Eastern Anatolia are what led to current distribution patterns of animals like Cordulegaster. The Anatolian diagonal was originally described for plants, but also applies to animals [41,42,77,78]. In the case of the charpentieri-complex it separates C. amasina from C. cilicia and the western Taurus, nominal C. insignis from all others. The Eastern Anatolian Mountains and the Armenian Highland separate C. charpentieri from C. amasina, and C. cilicia (Figure 22). However, hybridization may have occurred and may still occur in postglacial contact zones (Figure 22).
For C. magnifica, described by Bartenev based on a single female of unknown origin, we did not find any support in the investigated region [28]. The type is lost. The description fits to most females of ‘mid-yellow’ Cordulegaster of the bidentata-group in the East Mediterranean, the Middle East and the South Caucasus. In view of its unknown origin and as no other specimen or living population is known, it is not possible to ascribe it to any taxon and the name should be deleted.
Thus, in the bidentata-group the following species occur from West to East: C. bidentata, C. helladica, C. insignis, C. amasina, C. mzymtae, C. cilicia and C. charpentieri. The species C. coronata is genetically distant from this group, although morphologically close to the charpentieri-complex (Figure 23).
Figure 23.
Dichotomous identification tree for all Western-Palaearctic Cordulegaster (males, graphically represented features in the text, additional features in square brackets).
5.4. Cordulegaster coronata-Group
The coronata-group formed an extra clade with all three programs for both genes and also in combination of these two genes. This is the reason why this taxon was sometimes treated as a subspecies of C. insignis in the past [2,14]. C. coronata is a Middle Asian taxon, which has its Western distribution limits in North-East Iran (Razavi Khorasan) as recently documented [46,47]. In North-Khorasan, C. coronata and C. charpentieri may meet, therefore, it would be of interest to investigate specimens from this region to see if hybridisation between them is possible.
5.5. Key for the Western–Palaearctic Cordulegaster
Finally, we provide a preliminary key for the Western–Palaearctic Cordulegaster (Figure 23). This key should be regarded as a working version for future studies. As Cordulegaster species seem to have separated rather recently and hybridization in contact zones is common, the phenotypical approach based upon male appendices as a discriminating character is limited. Moreover, male appendices are mobile and may become fixed at death in different positions, which may influence later interpretation. This may have led to confusion in the past. Despite all these difficulties, our key uses the known characters used for differentiation of Cordulegaster species (Figure 3). In contact zones this key may not work, especially where hybrids are present.
Key (only for males):
1 superior appendages in dorsal view diverging with curved outer borders and nearly close at the base, one visible tooth (medioventral tooth), laterobasal tooth not visible in lateral view … boltonii-group… 2.
1* superior appendages nearly parallel with straight outer borders and separated at the base, two teeth visible (medioventral tooth, laterobasal tooth) in lateral view… bidentata-group and coronata-group… 8.
2 inferior appendage trapezoid with a narrower hind margin, [frons with a thick black bar, occipital triangle black, hind margin of the inferior appendage weakly concave, narrowing distally, hooks of the inferior bifid, medioventral teeth on superior appendages very close to S10 and small]… vanbrinkae.
2* inferior appendage nearly parallel-sided… 3.
3 hind margin of the inferior appendage not or weakly notched … 4.
3* hind margin of the inferior appendage clearly notched, [inferior appendage clearly notched, hooks of the inferior with one single tip, 3–5 cells in anal triangle, occipital triangle mostly yellow, fons mostly unmarked]… trinacriae.
4 hind margin of the inferior appendage not notched or curved inwards, the dorsally pointing lobes of the inferior appendage widen the inferior distally, [inferior appendage at the end with a single pointed hook-shaped tooth on each side, medioventral teeth on superior appendages larger and more distal than in C. vanbrinkae but more proximal than in C. picta, 3 cells in anal triangle]… kalkmani.
4* hind margin of the inferior appendage slightly curved inwards, the dorsally pointing lobes of the inferior appendage not significantly widen the inferior distally, [4–5 cells in anal triangle]… 5.
5 superior appendages narrow, reaching outwards, longer than S10, [hooks of the inferiorbifid, frons with a narrow black bar, occipital triangle with two yellow spots, never completely black, superior appendages long and slender, clearly divergent, longer than S10, inferior appendage slightly notched, widened distally in ventral view, 4–5 cells in anal triangle]… picta.
5* superior appendages stout, weakly pointing outwards, shorter than S10… 6.
6 margins of inferior appendage not parallel-sided, widened distally, [#teeth with one single tip, 3–6 cells in anal triangle, medioventral teeth on superior appendages small, more distal than in C. vanbrinkae, C. kalkmani, and C. picta]… heros.
6* margins of inferior appendage nearly parallel-sided… 7.
7 superior appendages slender,–medioventral tooth prominent, [hooks of the inferior small, dull and only with one single tip, species endemic to the High and Middle Atlas (Africa)]… princeps.
7* superior appendages stout,–medioventral tooth very small hooks of the inferiores with one single tip]… boltonii.
8 inferior appendage significantly narrower at the distal end than at the base, sometimes slightly waisted… 9.
8* inferior appendage not significantly narrower at the distal end than at the base… 10.
9 superior appendages reaching outwards, inferior appendage slightly waisted and with notch at the hind margin, [occipital triangle usually black although sometimes yellowish in South Italy and Sicilia]… bidentata.
9* superior appendages not reaching outwards, inferior appendage tapering towards hind margin, significantly notched at the hind margin… helladica.
10 lateral margins of the inferior appendage nearly parallel-sided over its entire length, shape rectangular, hind margin significantly notched, in dorsal view–medioventral tooth far from S10, [occiput little arched, mostly black coloured with a yellow hem, flat]… insignis.
10* lateral margins of the inferior appendage parallel-sided only at their base, inferior appendage distally getting wider… 11.
11 occipital triangle only slightly domed, mainly black, [sometimes with yellow markings, occiput little arched, abdomen mostly black coloured]… 12.
11* occipital triangle domed, mainly yellow… 13.
12 abdomen [and thorax] with large extended yellow spots, [wings not coloured, hooks of the inferiores forming a 4-toothed crown]… amasina.
12* abdomen [and thorax] with only some yellow spots, hooks of the inferior appendage forming a 4-toothed crown]… mzymtae.
13 inferior appendage distally slightly smaller than at base, [occipital triangle yellow, not domed, occiput flattened, mostly black coloured]… coronata.
13* inferior appendage distally slightly wider than at base (teeth pointing outwards, this widens the inferior appendage outwards), [occipital triangle yellow and domed, occiput yellow and domed]… 14.
14 inferior appendage longer than one half the length of superior appendages, in dorsal view medioventral teeth inserted far away from S10, [occiput mostly yellow and domed]… charpentieri.
14* inferior appendage as long as the middle of superior appendages, in dorsal view–medioventral tooth inserted nearby S10, superior appendages are shorter in relation to the inferior appendage, [short distance between laterobasal tooth and–medioventral tooth in lateral view, occiput mostly black, slightly domed] cilicia.
6. Conclusions
This is the first revision of the Western Palaearctic Cordulegaster including the complex eastern part of the Western Palaearctic since Morton over 100 years ago [26]. We applied a two-step approach, first using molecular genetic sorting and, in a second step, morphology and description. The existence of the two traditional groups, the boltonii- and bidentata-group, is confirmed. Two new species are suggested and described, one in each group (C. kalkmani, C. cilicia). C. coronata Morton, 1916, however, is assigned to a different group based on its separate position in molecular trees and despite its morphological similarity to the charpenteri-complex. We synonymize four taxa with C. charpentieri: C. insignis nobilis Morton, 1916, C. nachitschevanica Skvortsov and Snegovaya, 2015, C. plagionyx Skvortsov and Snegovaya, 2015, and C. insignis lagodechica Bartenev, 1930. In contact zones of members of the boltonii- and the bidentata-group, hybridization is possible, therefore taxonomy in these areas should rule out hybrids by using not only the COI barcoding gene.
Thus, we suggest 16 taxa in Cordulegaster in the Western Palaearctic, eight in the boltonii-group (C. princeps, C. b. algirica (genetically distinct only in North Africa), C. boltonii, C. trinacriae, C. heros, C. picta, C. kalkmani and C. vanbrinkae); and seven in the bidentata- group (C. bidentata, C. helladica, C. insignis, C. amasina, C. mzymtae, C. cilicia and C. charpentieri). C. coronata a Middle East species with its western distribution limits in the Western Palaearctic is genetically distant from these groups ([13] and the present publication).
Supplementary Materials
The following are available online at https://www.mdpi.com/article/10.3390/d13120667/s1, Figure S1: Detailed information about the Cordulegaster specimens investigated in this study. Figure S2: CordWPalaearctis COI overview. Figure S3: COI StarBEAST. Figure S4: StarBEAST COI and SPACER. Figure S5: COI_BPP. Figure S6: COI_SPACER_BPP. Figure S7: COI timetree.
Author Contributions
T.S. designed the study and led the writing of the manuscript. A.V. conducted the molecular analysis and created the phylogenetic trees, O.M. created all drawings of the manuscript and made general contributions, G.J.v.P. and N.S. collected and analyzed data, M.C. helped finding specimens in RMNH, created the maps, H.J.D. and D.I. helped interpretation and writing the manuscript. All authors contributed critically to the drafts and gave final approval for publication. All authors have read and agreed to the published version of the manuscript.
Funding
This research received no external funding.
Informed Consent Statement
Not applicable.
Data Availability Statement
All data are provided in the paper and Supplementary Materials.
Acknowledgments
We thank Vasil Ananian, Geert De Knijf, Oleg Kosterin, Martin Lemke, and Martin Waldhauser for providing specimens. Massimo Terragni, Senckenberg Naturmuseum Frankfurt, enabled us to use legs from Cordulegaster specimens of Wolfgang Lopau’s collection. Specimens from the collections of G. A. Mavromoustakis and Vincent Kalkman are made available by Max Caspers. Oleg Kosterin translated a paper from Bartenev. Jürgen Deckert helped us to access the Museum für Naturkunde, Berlin, Germany.
Conflicts of Interest
The authors declare no conflict of interest.
Abbreviations
Collections. RMNH—Naturalis Biodiversity Center; Genetic; BIC—Bayesian information criteria; COI—mitochondrial cytochrome coxidase subunit I; ITS—internal transcribed ITS; K2-P—Kimura 2-parameter; PCR—polymerase chain reaction; Morphology. AL—abdomen length; FW—forewing; FWL—forewing length; HW—hindwing; HWL—hindwing length; Pt—pterostigma; S—abdominal segment; TL—total length.
References
- Schorr, M.; Paulson, D. World Odonata List—Revision 23. Available online: https://www2.pugetsound.edu/academics/academic-resources/slater-museum/biodiversity-resources/dragonflies/world-odonata-list2/ (accessed on 15 October 2021).
- Fraser, F.C. A revision of the Fissilabioidea (Cordulegasteridae, Petaliidae and Petaluridae) (Order Odonata): Part 1—Cordulegasteridae. Mem. Indian Mus. 1929, 9, 69–167. [Google Scholar]
- Zhang, H. Dragonflies and Damselflies of China; Chongqing University Press: Chongqing, China, 2019; Volume 1, 736p. [Google Scholar]
- Garrison, R.W.; von Ellenrieder, N.; Louton, J.A. Dragonfly Genera of the New World; The Johns Hopkins University Press: Baltimore, MD, USA, 2006. [Google Scholar]
- Boudot, J.-P.; Kalkman, V. Odonata (dragonflies and damselflies). In The Status and Distribution of Freshwater Biodiversity in the Eastern Mediterranean; Smith, K.G., Barrios, V., Darwall, W.R.T., Numa, C., Eds.; IUCN: Gland, Switzerland, 2014; Chapter 5; pp. 57–69. [Google Scholar]
- Kalkman, V.J.; Boudot, J.-P.; Bernard, R.; Conze, K.-J.; De Knijf, D.; Dyatlova, E.; Ferreira, S.; Jović, M.; Ott, J.; Riservato, E.; et al. European Red List of Dragonflies; Publications Office of the European Union: Luxembourg, 2010. [Google Scholar]
- Boudot, J.-P. Cordulegaster helladica. The IUCN Red List of Threatened Species 2020. e.T59706A140514673. Available online: https://www.iucnredlist.org/species/59706/140514673 (accessed on 15 October 2021).
- Boudot, J.-P. Cordulegaster helladica ssp. kastalia. The IUCN Red List of Threatened Species 2020. e.T63227A188019481. Available online: https://www.iucnredlist.org/species/63227/188019481 (accessed on 15 October 2021).
- Boudot, J.-P. Cordulegaster vanbrinkae. The IUCN Red List of Threatened Species 2006. E.T59709A11984778. Available online: https://www.iucnredlist.org/species/59709/11984778 (accessed on 15 October 2021).
- Smallshire, D.; Swash, A. Europe’s Dragonflies. A Field Guide to the Damselflies and Dragonflies; Princeton University Press & British Dragonfly Society: Woodstock, GA, USA, 2020. [Google Scholar]
- Van Pelt, G.J. Cordulegaster. In Field Guide to the Dragonflies of Britain and Europe; Dijkstra, K.-D., Lewington, R., Eds.; British Wildlife Publishing: Gillingham, UK, 2020; pp. 220–231. [Google Scholar]
- Verschuren, D. Revision of the larvae of Western–Palaearctic Cordulegaster Leach, 1815 (Odonata, Cordulegastridae) with a key to the considered taxa and a discussion on their affinity. Bull. Ann. Soc. R. Belg. Entomol. 1989, 125, 5–35. [Google Scholar]
- Froufe, E.; Roufe, E.; Ferreira, S.; Boudot, J.-P.; Alves, P.C.; Harris, D.J. Molecular phylogeny of the Western Palaearctic Cordulegaster taxa (Odonata Anisoptera: Cordulegastridae). Biol. J. Linn. Soc. 2014, 111, 49–57. [Google Scholar] [CrossRef] [Green Version]
- Boudot, J.-P. Les Cordulegaster du Paléarctique occidental: Identification et répartition (Odonata, Anisoptera, Cordulegastridae). Martinia 2001, 17, 3–34. [Google Scholar]
- Corso, A. Morphological variability of Cordulegaster trinacriae in Italy (Odonata: Cordulegastridae). Odonatologica 2019, 48, 167–174. [Google Scholar]
- Skvortsov, V.E.; Snegovaya, N.Y. Two new species of Cordulegaster Leach, 1815 from Azerbaijan (Odonata, Cordulegastridae). J. Int. Dragonfly Fund 2015, 85, 1–22. [Google Scholar]
- Schneider, W.G. Verzeichniss der von Herrn Prof. Dr. Lowe im Sommer 1842 in der Türkei und Kleinasien gesammelten Neuroptera, nebst kurzer Beschreibung der neuen Arten. Stettin. Entomol. Ztg. 1845, 6, 110–116. [Google Scholar]
- Schmidt, E. Auf der Spur von Kellemisch. Entomol. Z. 1954, 64, 49–62, 65–72, 74–86, 92–93. [Google Scholar]
- Selys-Longchamps, E.; Hagen, H.A. Revue des Odonates ou Libellules d’Europe. In Mémoires de la Société Royale des Sciences de Liège; 1850; Volume 6, 408p, Available online: https://gallica.bnf.fr/ark:/12148/bpt6k26769q.texteImage (accessed on 15 October 2021).
- De Selys Longchamps, E. Monographie des Gomphines. In Mémoires de la Société Royale des Sciences de Liège; 1858; Volume 9, 460p, plates 1–23; Available online: https://www.biodiversitylibrary.org/bibliography/39398 (accessed on 15 October 2021).
- Kolenati, F.A. Insecta Caucasi. Meletemata Entomologica. Imperialis Academiae Scientiarum 1846, 5, 114–115. [Google Scholar]
- De Selys-Longchamps, E. Synopsis des Gomphines. Bull. Acad. R. Sci. Belg. 1854, 21, 23–112. [Google Scholar]
- De Selys-Longchamps, E. Odonates de l’Asie Mineure. Ann. Soc. Entomol. Belg. 1887, 31, 1–85. [Google Scholar]
- Waterston, A.R. On the Genus Cordulegaster Leach, 1815 (Odonata) with special reference to the Sicilian species. Trans. R. Soc. Edinb. 1976, 69, 457–466. [Google Scholar] [CrossRef]
- Dumont, H.J. Aeschna charpentieri Kolenati, 1846, a synonym of Cordulegaster insignis Schneider, 1845 and on the correct status of Cordulegaster charpentieri auctorum (Anisoptera: Cordulegastridae). Odonatologica 1976, 5, 313–321. [Google Scholar]
- Morton, K.J. Some Palaearctic species of Cordulegaster. Trans. Entomol. Soc. Lond. 1916, 63, 273–290. [Google Scholar] [CrossRef]
- Bartenev, A.N. Neue Arten und Varietäten der Odonaten des West-Kaukasus. Zool. Anz. 1929, 85, 54–68. [Google Scholar]
- Bartenev, A.N. Die paläarktischen Arten der Untergattung Cordulegaster Leach. In Travaux de la Station Biologique du Caucase du Nord; Gorsky Institut Agronomique: Vladicaucase, Russia, 1930; Volume 3, pp. 1–32. (In Russian) [Google Scholar]
- Theischinger, G. Cordulegaster heros sp. nov. und Cordulegaster heros pelionensis ssp. nov., zwei neue Taxa des Cordulegaster boltonii (Donovan)-Komplexes aus Europa (Ansioptera: Cordulegastridae). Odonatologica 1979, 8, 23–38. [Google Scholar]
- Lohmann, H. Revision der Cordulegastridae. 2. Beschreibung neuer Arten in den Gattungen Cordulegaster, Anotogaster, Neallogaster und Sonjagaster (Anisoptera). Odonatologica 1993, 22, 273–294. [Google Scholar]
- St. Quentin, D. Zum Vorkommen von Cordulegaster insignis Schneider in Rumänien. Studii Communicari Sibiu 1971, 16, 205–208. [Google Scholar]
- Schmidt, E. Ergebnisse der Deutschen Afghanistan–Expedition 1956 der Landessammlungen für Naturkunde Karlsruhe sowie der Expeditionen J. Klapperich, Bonn 1952–53 und Dr. K. Lindberg, Lund (Schweden) 1957–1960. Beiträge Nat. Forsch. SW Dtschl. 1961, 19, 399–435. [Google Scholar]
- Asahina, S. A Revision of the Himalayan Dragonflies of the Genus Neallogaster (Odonata, Cordulegastridae); Bulletin of the National Science Museum: Tokyo, Japan, 1982; Volume 8, pp. 153–171. [Google Scholar]
- Garcia-Castellanos, D.; Estrada, F.; Jiménez-Munt, I.; Gorini, C.; Fernàndez, M.; Vergés, J.; De Vicente, R. Catastrophic flood of the Mediterranean after the Messinian salinity crisis. Nature 2009, 462, 778–781. [Google Scholar] [CrossRef] [PubMed]
- Solano, E.; Hardersen, S.; Audisio, P.; Amorosi, V.; Senczuk, G.; Antonini, G. Asymmetric hybridization in Cordulegaster (Odonata: Cordulegastridae): Secondary postglacial contact and the possible role of mechanical constraints. Ecol. Evol. 2018, 8, 9657–9671. [Google Scholar] [CrossRef] [PubMed]
- Hewitt, G.M. The genetic legacy of the Quaternary ice ages. Nature 2000, 405, 907–913. [Google Scholar] [CrossRef] [PubMed]
- Schmitt, T. Molecular biogeography of Europe: Pleistocene cycles and postglacial trends. Front. Zool. 2007, 4, 11. [Google Scholar] [CrossRef] [PubMed] [Green Version]
- Hewitt, G.M. Post–glacial re–colonization of European biota. Biol. J. Linn. Soc. 1999, 68, 87–112. [Google Scholar] [CrossRef]
- Hewitt, G.M. Speciation, hybrid zones and phylogeography—Or seeing genes in space and time. Mol. Ecol. 2001, 10, 537–549. [Google Scholar] [CrossRef] [PubMed]
- Myers, N.; Mittermeier, R.A.; Mittermeier, C.G.; da Fonseca, G.A.; Kent, J. Biodiversity hotspots for conservation priorities. Nature 2000, 403, 853–858. [Google Scholar] [CrossRef] [PubMed]
- Gür, H. The Anatolian diagonal revisited: Testing the ecological basis of a biogeographic boundary. Zool. Middle East. 2016, 62, 189–199. [Google Scholar] [CrossRef]
- Davis, P.H. Distribution patterns in Anatolia with particular reference to endemism. In Plant Life of South–West Asia; Davis, P.H., Harper, P.C., Hedge, I.C., Eds.; Botanical Society of Edinburgh: Edinburgh, UK, 1971; pp. 15–27. [Google Scholar]
- Galimberti, A.; Assandri, G.; Maggioni, D.; Ramazzotti, F.; Baroni, D.; Bazzi, G.; Chiandetti, I.; Corso, A.; Ferri, V.; Galuppi, M.; et al. DNA barcoding and eDNA-based biomonitoring of Italian Odonata. Mol. Ecol. Resour. 2020, 21, 183–200. [Google Scholar] [CrossRef] [PubMed]
- Skvortsov, V.E. The Dragonflies of Eastern Europe and Caucasus: An Illustrated Guide; KMK Scientific Press Ltd.: Moscow, Russia, 2010. [Google Scholar]
- Boudot, J.-P.; Borisov, S.N.; De Knijf, G.; van Grunsven, R.; Schröter, A.; Kalkman, V.J. Atlas of the dragonflies and damselflies of West and Central Asia. In Brachytron 22; Nederlandse Vereniging voor Libellenstudie: Den Haag, The Netherlands, 2021; pp. 4–238. [Google Scholar]
- Schneider, T.; Ikemeyer, D.; Müller, O.; Dumont, H.J. Checklist of the dragonflies (Odonata) of Iran with new records and notes on distribution and taxonomy. Zootaxa 2018, 4394, 1–40. [Google Scholar] [CrossRef] [PubMed]
- Schneider, T.; Ikemeyer, D. The Damselflies and Dragonflies of Iran—Odonata Persica; NIBUK, Natur in Buch und Kunst: Ruppichteroth, Germany, 2019; 247p. [Google Scholar]
- Hebert, P.D.; Cywinska, A.; Ball, S.L.; de Waard, J.R. Biological identifications through DNA barcodes. Proc. R. Soc. 2003, 270, 313–321. [Google Scholar] [CrossRef] [PubMed] [Green Version]
- Koroiva, R.; Pepinelli, M.; Rodrigues, M.E.; de Oliviera, R.F.; Lorenz-Lemke, A.P.; Kvist, S. DNA barcoding of odonates from the Upper Plata basin: Database creation and genetic diversity estimation. PLoS ONE 2017, 12, e0182283. [Google Scholar] [CrossRef] [PubMed] [Green Version]
- Pimenta, A.L.A.; Pinto, A.P.; Takiya, D.M. Integrative taxonomy and phylogeny of the damselfly genus Forcepsioneura Lencioni, 1999 (Odonata: Coenagrionidae: Protoneurinae) with description of two new species from the Brazilian Atlantic Forest. Arthropod Syst. Phylogenie 2019, 77, 397–415. [Google Scholar]
- Folmer, O.; Black, M.; Hoeh, W.; Lutz, R.; Vrijenhoek, R. DNA primers for amplification of mitochondrial cytochrome c oxidase subunit I from diverse metazoan invertebrates. Mol. Mar. Biol. Biotechnol. 1994, 3, 294–299. [Google Scholar] [PubMed]
- Katoh, K.; Rozewicki, J.; Yamada, K.D. MAFFT online service: Multiple sequence alignment, interactive sequence choice and visualization. Brief. Bioform. 2019, 20, 1160–1166. [Google Scholar] [CrossRef] [PubMed] [Green Version]
- Darriba, D.; Taboada, G.L.; Doallo, R.; Posada, D. jModelTest 2: More models, new heuristics and parallel computing. Nat. Methods 2012, 9, 772. [Google Scholar] [CrossRef] [PubMed] [Green Version]
- Ronquist, F.; Teslenko, M.; van der Mark, P.; Ayres, D.L.; Darling, A.; Höhna, S.; Larget, B.; Liu, L.; Suchard, M.A.; Huelsenbeck, J.P. MrBayes 3.2: Efficient Bayesian phylogenetic inference and model choice across a large model space. Syst. Biol. 2012, 61, 539–542. [Google Scholar] [CrossRef] [PubMed] [Green Version]
- Swofford, D.L. PAUP*. Phylogenetic Analysis Using Parsimony (*and Other Methods); Version 4; Sinauer Associates: Sunderland, MA, USA, 2003. [Google Scholar]
- Drummond, A.J.; Rambaut, A. BEAST: Bayesian evolutionary analysis by sampling trees. BMC Evol. Biol. 2007, 7, 214. [Google Scholar] [CrossRef] [Green Version]
- Drummond, A.J.; Suchard, M.A.; Xie, D.; Rambaut, A. Bayesische Phylogenetik mit BEAUti und dem BEAST 1.7. Mol. Biol. Evol. 2012, 22, 1185–1192. [Google Scholar] [CrossRef] [PubMed] [Green Version]
- Rambout, A. GitHub. Available online: www.https://github.com/rambaut/figtree (accessed on 15 October 2021).
- Flouri, T.; Jiao, X.; Rannala, B.; Yang, Z. Species Tree Inference with BPP using Genomic Sequences and the Multispecies Coalescent. Mol. Biol. Evol. 2018, 35, 2585–2593. [Google Scholar] [CrossRef] [PubMed]
- Kumar, S.; Stecher, G.; Li, M.; Knyaz, C.; Tamura, K. MEGA X: Molecular Evolutionary Genetics Analysis across computing platforms. Mol. Biol. Evol. 2018, 35, 1547–1549. [Google Scholar] [CrossRef] [PubMed]
- Leigh, J.; Bryant, D. POPART: Full-feature software for haplotype network construction. Methods Ecol. Evol. 2015, 6, 1110–1116. [Google Scholar] [CrossRef]
- Van Pelt, G.J.; Vierstraete, A.; Dumont, H.J.; Schneider, T. Case @@@@—Aeschna charpentieri Kolenati, 1846 (Insecta, Odonata): Proposed Replacement of the Current Neotype by a New Neotype; Bulletin of Zoological Nomenclature; 2021; unpublished. [Google Scholar]
- St. Quentin, D. Der Rassenkreis Cordulegaster boltonii (Donovan) (Odonata). Entomol. Nachr. Österreichischer Und Schweiz. Entomol. 1952, 4, 73–75. [Google Scholar]
- Boudot, J.-P.; Jacquemin, G. Revision of Cordulegaster boltonii (Donovan, 1807) in southwestern Europe and northern Africa, with description of C. b. iberica ssp. from Spain (Anisoptera: Cordulegastridae). Odonatologica 1995, 24, 149–173. [Google Scholar]
- Bernard, R.; Daraz, B. Cordulegaster heros and Somatochlora meridionalis in Ukraine: Solving the zoogeographical puzzle at their northern range limits (Odonata: Cordulegastridae, Corduliidae). Odonatologica 2015, 44, 255–278. [Google Scholar]
- Kosterin, O.; Solovyev, V. Odonata found in mid-summer 2015 and 2016 at the north–westernmost Black Sea Coast of the Caucasus, with the first record of Cordulegaster picta Selys, 1854 in Russian Federation. J. Int. Dragonfly Fund 2017, 107, 1–43. [Google Scholar]
- Schröter, A.; Seehausen, M.; Kunz, B.; Günther, A.; Schneider, T.; Jödicke, R. Update of the Odonata fauna of Georgia, southern Caucasus ecoregion. Odonatologica 2015, 44, 279–342. [Google Scholar]
- Schneider, T.; Schneider, E.; Schneider, J.; Müller, O. Rediscovery of Cordulegaster vanbrinkae in Iran (Odonata: Cordulegastridae). Odonatologica 2014, 43, 25–34. [Google Scholar]
- Holuša, O.; Dalecký, V.; Imanpour Namin, J. Habitat choice of Cordulegaster vanbrinkae in Iran (Odonata: Cordulegastridae). Odonatologica 2015, 44, 11–20. [Google Scholar]
- Rastegar, J.; Havaskary, M.; Khodaparast, S.; Rafeii, A. A contribution to the knowledge of Odonata (Insecta) from West Azarbaijan province, northwestern Iran. Entomofauna 2013, 34, 369–375. [Google Scholar]
- Ananian, V.; Tailly, M. Cordulegaster vanbrinkae Lohmann, 1993 (Odonata: Anisoptera) discovered in Armenia. J. Int. Dragonfly Fund 2012, 46, 1–11. [Google Scholar]
- Schweighofer, W. Syntopes Vorkommen von Cordulegaster boltonii und C. heros an einem Bach im westlichen Niederösterreich (Odonata: Cordulegastridae). Libellula 2008, 27, 1–32. [Google Scholar]
- Van Riemsdijk, I.; Arntzen, J.W.; Bogaerts, S.; Franzen, M.; Litvinchuk, S.N.; Olgun, K.; Wielstra, B. The Near East as a cradle of biodiversity: A phylogeography of banded newts (genus Ommatotriton) reveals extensive inter- and intraspecific genetic differentiation. Mol. Phylogenet. Evol. 2017, 114, 73–81. [Google Scholar] [CrossRef] [PubMed]
- Asahina, S. The Odonata of Iraq. Jpn. J. Zool. 1973, 17, 17–36. [Google Scholar]
- Kosswig, C. Zoogeography of the Near East. Syst. Zool. 1955, 4, 49–73. [Google Scholar] [CrossRef]
- Çıplak, B.; Demirsoy, A.; Bozcuk, A.N. Distribution of Orthoptera in relation to the Anatolian diagonal in Turkey. Articulata 1993, 8, 1–20. [Google Scholar]
- Bilgin, R. Back to the Suture: The distribution of intraspecific genetic diversity in and around Anatolia. Int. J. Mol. Sci. 2011, 12, 4080–4103. [Google Scholar] [CrossRef] [PubMed] [Green Version]
- Kapli, P.; Botoni, D.; Ilgaz, C.; Kumlutas, Y.; Avcı, A.; Rastegar-Pouyani, N.; Fathinia, B.; Lymberakis, P.; Ahmadzadeh, F.; Poulakakis, N. Molecular phylogeny and historical biogeography of the Anatolian lizard Apathya (Squamata, Lacertidae). Mol. Phylogenet. Evol. 2013, 66, 992–1001. [Google Scholar] [CrossRef]
- Erinç, S. Changes in the physical environment in Turkey since the end of the last glacial. In The Environmental History of the Near and Middle East since the Last Ice Age; Brice, W.C., Ed.; Academic Press: London, UK, 1978; pp. 87–110. [Google Scholar]
Publisher’s Note: MDPI stays neutral with regard to jurisdictional claims in published maps and institutional affiliations. |
© 2021 by the authors. Licensee MDPI, Basel, Switzerland. This article is an open access article distributed under the terms and conditions of the Creative Commons Attribution (CC BY) license (https://creativecommons.org/licenses/by/4.0/).






















