Abstract
Three wood-inhabiting fungal species, Xylodon gossypinus, X. macrosporus, and X. sinensis spp. nov. were collected from southern China, with the similar function to decompose rotten wood, which are here proposed as new taxa based on a combination of morphological features and molecular evidence. Xylodon gossypinus is characterized by the resupinate basidiomata with cotton hymenophore, and ellipsoid basidiospores; X. macrosporus is characterized by the resupinate basidiomata having the cracking hymenophore with pale yellowish hymenial surface, and larger basidiospores 8–10.5 × 7.5–9 µm; and X. sinensis differs by its grandinioid hymenial surface and subglobose basidiospores measuring as 3–5 × 2.5–4 µm. Sequences of ITS and nLSU rRNA markers of the studied samples were generated, and phylogenetic analyses were performed with maximum likelihood, maximum parsimony, and Bayesian inference methods. The ITS+nLSU analysis in Hymenochaetales revealed that the three new species clustered into the Schizoporaceae family, located in genus Xylodon; based on the ITS dataset, X. gossypinus was a sister to X. ussuriensis; X. macrosporus closely grouped with X. follis with a high support; and X. sinensis was retrieved as two sisters to X. attenuatus and X. yarraensis with a lower support.
1. Introduction
Corticioid fungi are mainly a diverse and heterogeneous group of basidiomycete fungi which display a considerable ability to transform or degrade different environmental contaminants on their extensive organic compound degradation abilities [1]. The corticioid genus Xylodon (Pers.) Gray (Schizoporaceae, Hymenochaetales) with the generic type X. quercinus (Pers.) Gray is characterized by the basidiomata having a smooth, tuberculate, grandinioid, odontioid, coralloid, irpicoid or poroid hymenophore, and a monomitic hyphal system with clamped generative hyphae and presence of muti-types cystidia, suburniform basidia, and globose to ellipsoid to cylindrical basidiospores, causing a white rot [2,3]. Both the MycoBank database (http://www.MycoBank.org, accessed on 5 November 2021) and the Index Fungorum (http://www.indexfungorum.org, accessed on 5 November 2021) have registered 203 specific and infraspecific names in the genus Xylodon, but the actual number of species reaches eighty-three [4,5,6,7,8,9,10,11,12,13,14,15,16,17,18,19,20,21,22,23,24,25,26,27,28,29,30].
Based on the early embrace of molecular systematics by mycologists, both the discovery and classification of fungi among the more basal branches of the tree are now coming to light from genomic analyses and environmental DNA surveys [31]. On the basis of the nuclear DNA sequence data, the molecular systematics for Hyphodontia s.l. demonstrated that the polyphyletic genus consisted of six well-distinguished clades: Lagarobasidium clade, Kneiffiella-Alutaceodontia clade, Hyphodontia clade, Hastodontia clade, Xylodon-Lyomyces-Rogersella clade, and Xylodon-Schizopora-Palifer clade, in which the genera Xylodon, Schizopora, Palifer, Lyomyces, and Rogersella were mixed within the Xylodon-Lyomyces-Rogersella clade and the Xylodon-Schizopora-Palifer clade, and thus it had no phylogenetic support in their study [32]. Phylogenetic trees indicated that Hyphodontia s.l. consisted of various genera, which revealed that it hardly differentiated between the genera Xylodon and Schizopora with neither morphological nor molecular data,; therefore, both should be summarized in one genus [20]. Inferred from a natural classification of Hyphodontia sensu lato with the trait evolution of basidiocarps within Hymenochaetales (Basidiomycota), six genera: Fasciodontia, Hastodontia, Hyphodontia, Kneiffiella, Lyomyces, and Xylodon were separated into four clades within Hymenochaetales, in which Fasciodontia, Lyomyces, and Xylodon were accepted as members of the family Schizoporaceae; however Kneiffiella and Hyphodontia were placed into monotypic families, Chaetoporellaceae and Hyphodontiaceae, respectively, and Hastodontia was considered to be an uncertain family rank within Hymenochaetales [23].
During investigations on corticioid fungi in southern China, three additional taxa were found which could not be assigned to any described species. In this study, the authors examine the taxonomy and phylogeny of the three new species within Xylodon. The aim of the current study is to further explore the species diversity of Xylodon, and more importantly, to construct a more natural taxonomic system of Xylodon within Hyphodontia sensu lato, based on the internal transcribed spacer (ITS) regions and the large subunit nuclear ribosomal RNA gene (nLSU) sequences.
2. Materials and Methods
2.1. Sample Collection and Herbarium Specimen Preparation
Fresh fruiting bodies of the fungi growing on the angiosperm stump, on the trunk of angiosperm, and on fallen angiosperm branches, were collected from the Dali, Puer, Wenshan, Yuxi of Yunnan Province, P.R. China. The samples were photographed in situ and fresh macroscopic details were recorded. Photographs were recorded by a Jianeng 80D camera. All photos were focus stacked and merged using Helicon Focus software. Macroscopic details were recorded and transported to a field station where the fruit body was dried on an electronic food dryer at 45 °C. Once dried, the specimens were sealed in envelope and zip lock plastic bags and labeled. The dried specimens were deposited in the herbarium of the Southwest Forestry University (SWFC), Kunming, Yunnan Province, P.R. China.
2.2. Morphology
Macromorphological descriptions are based on field notes and photos captured in the field and lab. Color terminology follows Petersen [33]. Micromorphological data were obtained from the dried specimens following observation under a light microscope [11]. The following abbreviations were used: KOH = 5% potassium hydroxide water solution, CB = cotton clue, CB– = acyanophilous, IKI = Melzer’s reagent, IKI– = both inamyloid and indextrinoid, L = means spore length (arithmetic average for all spores), W = means spore width (arithmetic average for all spores), Q = variation in the L/W ratios between the specimens studied, and n = a/b (number of spores (a) measured from given number (b) of specimens).
2.3. Molecular Phylogeny
The CTAB rapid plant genome extraction kit-DN14 (Aidlab Biotechnologies Co., Ltd., Beijing, P.R. China) was used to obtain genomic DNA from the dried specimens using the manufacturer’s instructions [34]. The nuclear ribosomal ITS region was amplified with primers ITS5 and ITS4 [35]. The nuclear nLSU region was amplified with primer pair LR0R and LR7 (http://lutzonilab.org/nuclear-ribosomal-dna/, accessed on 5 November 2021). The PCR procedure for ITS was as follows: initial denaturation at 95 °C for 3 min, followed by 35 cycles at 94 °C for 40 s, 58 °C for 45 s, and 72 °C for 1 min, and a final extension of 72 °C for 10 min. The PCR procedure for nLSU was as follows: initial denaturation at 94 °C for 1 min, followed by 35 cycles at 94 °C for 30 s, 48 °C for 1 min, and 72 °C for 1.5 min, and a final extension of 72 °C for 10 min. The PCR products were purified and sequenced at Kunming Tsingke Biological Technology Limited Company (Yunnan Province, P.R. China). All newly generated sequences were deposited in NCBI GenBank (https://www.ncbi.nlm.nih.gov/genbank/, accessed on 20 October 2021) (Table 1).
Table 1.
List of species, specimens, and GenBank accession numbers of sequences used in this study.
The sequences were aligned in MAFFT 7 (https://mafft.cbrc.jp/alignment/server/, accessed on 5 November 2021) using the “G-INS-i” strategy for the ITS and ITS+nLSU dataset. The alignment was adjusted manually using BioEdit [47]. The dataset was aligned first and then ITS and nLSU sequences were combined with Mesquite version 3.51. Alignment datasets were deposited in TreeBASE (submission ID 28877). ITS+nLSU sequences and ITS-only dataset were used to position the three new species among Xylodon and related taxa. Sequences of Hymenochaete cinnamomea (Pers.) Bres. and H. rubiginosa (Dicks.) Lév. retrieved from GenBank were used as an outgroup in the ITS+nLSU sequences (Figure 1); sequences of Lyomyces orientalis Riebesehl, Yurchenko & Langer, and L. sambuci (Pers.) P. Karst. retrieved from GenBank were used as an outgroup in the ITS-only sequences (Figure 2) [23].
Figure 1.
Maximum parsimony strict consensus tree illustrating the phylogeny of Xylodon and related genera in Hymenochaetales based on ITS+nLSU sequences. The families and genera represented by each color are indicated in the upper left of the phylogenetic tree.
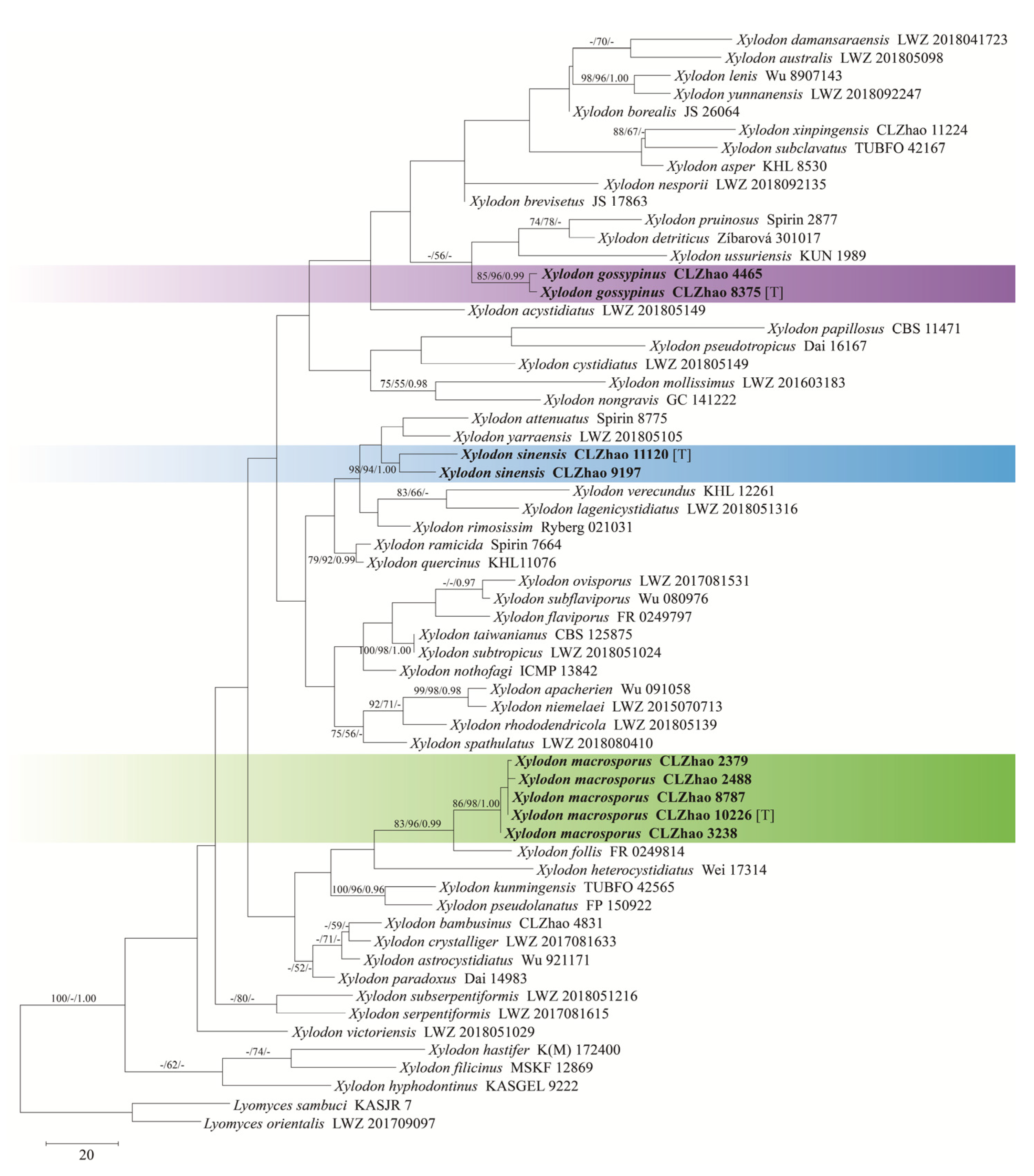
Figure 2.
Maximum parsimony strict consensus tree illustrating the phylogeny of three new species and related species in Xylodon based on ITS sequences. Branches are labelled with maximum likelihood bootstrap value >70%, parsimony bootstrap value >50%, and Bayesian posterior probabilities >0.95, respectively. The new species are in bold; [T] is shown type material, holotype.
Maximum parsimony (MP), maximum likelihood (ML) and Bayesian inference (BI) analyses were applied to the combined three datasets following previous study, and the tree construction procedure was performed in PAUP* version 4.0b10 [48]. All characters were equally weighted and gaps were treated as missing data. Trees were inferred using the heuristic search option with TBR branch swapping and 1000 random sequence additions. Max-trees were set to 5000, branches of zero length were collapsed, and all parsimonious trees were saved. Clade robustness was assessed using bootstrap (BT) analysis with 1000 replicates [49]. Descriptive tree statistics—tree length (TL), consistency index (CI), retention index (RI), rescaled consistency index (RC), and homoplasy index (HI)—were calculated for each maximum parsimonious tree generated. The multiple sequence alignment was also analyzed using maximum likelihood (ML) in RAxML-HPC2 through the Cipres Science Gateway [50]. Branch support (BS) for ML analysis was determined by 1000 bootstrap replicates.
MrModeltest 2.3 [51] was used to determine the best-fit evolution model for each data set for Bayesian inference (BI), which was performed using MrBayes 3.2.7a with a GTR+I+G model of DNA substitution and a gamma distribution rate variation across sites [52]. A total of 4 Markov chains were run for 2 runs from random starting trees for 920 thousand generations for ITS+nLSU (Figure 1) and 13 million generations for ITS (Figure 2) with trees and parameters sampled every 1000 generations. The first one-fourth of all generations was discarded as burn-in. The majority rule consensus tree of all remaining trees was calculated. Branches were considered as significantly supported if they received maximum likelihood bootstrap value (BS) >70%, maximum parsimony bootstrap value (BT) >70%, or Bayesian posterior probabilities (BPP) >0.95.
3. Results
3.1. Molecular Phylogeny
The ITS+nLSU dataset (Figure 1) included sequences from 74 fungal specimens representing 68 species. The dataset had an aligned length of 1421 characters, of which 744 characters are constant, 121 are variable and parsimony uninformative, and 556 are parsimony informative. Maximum parsimony analysis yielded 660 equally parsimonious trees (TL = 3859, CI = 0.2983, HI = 0.7017, RI = 0.5080, and RC = 0.1515). The best model for the ITS+nLSU dataset estimated and applied in the Bayesian analysis was GTR+I+G (lset nst = 6, rates = invgamma; prset statefreqpr = dirichlet (1,1,1,1)). Bayesian analysis and ML analysis resulted in a similar topology to MP analysis with an average standard deviation of split frequencies = 0.014909 (BI), and the effective sample size (ESS) across the two runs is the double of the average ESS (avg ESS) = 529.
The ITS-alone dataset (Figure 2) included sequences from 61 fungal specimens representing 55 species. The dataset had an aligned length of 589 characters, of which 257 characters are constant, 82 are variable and parsimony uninformative, and 250 are parsimony informative. Maximum parsimony analysis yielded 5000 equally parsimonious trees (TL = 1991, CI = 0.2823, HI = 0.7177, RI = 0.3947, and RC = 0.1114). The best model for the ITS dataset estimated and applied in the Bayesian analysis was GTR+I+G (lset nst = 6, rates = invgamma; prset statefreqpr = dirichlet (1,1,1,1)). Bayesian analysis and ML analysis resulted in a similar topology to MP analysis with an average standard deviation of split frequencies = 0.017958 (BI), and the effective sample size (ESS) across the two runs is the double of the average ESS (avg ESS) = 2396.5.
The phylogram inferred from the ITS+nLSU rDNA gene regions (Figure 1), based on the six genera, Fasciodontia, Hastodontia, Hyphodontia, Kneiffiella, Lyomyces, and Xylodon, were separated into 4 families within Hymenochaetales, in which three genera Fasciodontia, Lyomyces, and Xylodon were members of Schizoporaceae; three genera Hastodontia, Hyphodontia, and Kneiffiella clustered into monotypic families, Hymenochaetaceae, Hyphodontiaceae, and Chaetoporellaceae, respectively; in which our three new species clustered into family Schizoporaceae, divided into genus Xylodon. Xylodon gossypinus was sister to X. brevisetus (P. Karst.) Hjortstam & Ryvarden, X. macrosporus grouped with X. follis Riebesehl, Yurchenko & Langer, and X. sinensis formed a sister group to X. attenuatus Spirin & Viner.
Based on the ITS sequences analysis (Figure 2), three undescribed species grouped into Xylodon: the new species X. gossypinus, two specimens CLZhao 8375 and CLZhao 4465 with higher supports (85% BS, 96% BP, and 0.99 BPP)were sister to X. ussuriensis Viner with lower supports (-BS, 56% BP, and -BPP); X. macrosporus, five specimens CLZhao 2379, CLZhao 2488, CLZhao 10226, CLZhao 8787 and CLZhao 3238 with higher supports (86% BS, 98% BP, and 1.00 BPP) grouped closely with X. follis with higher supports (83% BS, 96% BP, and 0.99 BPP); and the new taxon X. sinensis, two specimens CLZhao 11120 and CLZhao 9197 with higher supports (98% BS, 94% BP, and 1.00 BPP) formed a sister group to X. attenuatus and X. yarraensis Xue W. Wang & L.W. Zhou with very low supports (-BS, -BP, and -BPP).
3.2. Taxonomy
Figure 3.
Basidiomata of Xylodon gossypinus (holotype). Bars: (A) = 1 cm and (B) = 1 mm.
Figure 4.
Microscopic structures of Xylodon gossypinus (holotype) (a): a section of hymenium (b), subulate cystidia to leptocystidia (c), generative hyphae (d), basidia (e), basidioles (f), capitate cystidia (g), moniliform cystidia (h), and basidiospores (i). A section of hymenium. Bars: (a–i) = 10 µm, (a) 10 × 40, (b–i) 10 × 100 Oil.
Figure 5.
Microscopic structures of Xylodon gossypinus (holotype) (A): basidiospores (B), basidia and basidioles (C), capitate cystidia (D), moniliform cystidia (E), and subulate cystidia to leptocystidia (F). A section of hymenium. Bars: (A) = 5 μm, (B–F) = 10 µm.
MycoBank no.: 841268
Holotype—China. Yunnan Province, Puer, Jingdong County, Taizhong village, Ailaoshan Ecological Station, Ailaoshan National Nature Reserve, 24°32′ N, 101°01′ E, altitude 2450 m asl., on the angiosperm stump, leg. C.L. Zhao, 23 August 2018, CLZhao 8375 (SWFC).
Etymology—gossypinus (Lat.): referring to the cotton hymenophore of the specimens.
Fruiting body—Basidiomata annual, resupinate, without odor and taste when fresh, becoming flocculent when fresh, cotton upon drying, up to 9 cm long, 4 cm wide, 30–100 µm thick. Hymenial surface smooth, cream when fresh, buff upon drying, presence of some sort of projections. Sterile margin indistinct, cream to buff, 0.5–1 mm wide.
Hyphal system—Monomitic, generative hyphae with clamps, colorless, thin- to thick-walled, frequently branched, interwoven, 2–4.5 µm in diameter, IKI-, CB-; tissues unchanged in KOH; subhymenial hyphae densely covered by crystals.
Hymenium—Cystidia of three types: (1) capitate cystidia numerous, smooth, colorless, thin-walled, slightly constricted at the neck, with a globose head, 16–23.5 × 2.5–5 µm; (2) moniliform cystidia frequently, smooth, colorless, thin-walled, 17–45 × 2–9 µm; (3) subulate cystidia to leptocystidia lesser, thin-walled, with wider base, gradually thinning, 17.5–45.5 × 2–5 µm; basidia clavate to subcylindrical, constricted, with 4 sterigmata and a basal clamp connection, 11–13 × 3–5.5 µm.
Spores—Basidiospores ellipsoid, colorless, thick-walled, smooth, with one oil drop inside, IKI–, CB–, (2.5–)3–5.5(–6) × (2–)2.5–4(–4.5) µm, L = 4.34 µm, W = 3.40 µm, Q = 1.25–1.31 (n = 60/2).
Additional specimen examined—China. Yunnan Province, Puer, Jingdong County, Wuliangshan National Nature Reserve, GPS coordinates 22°46′ N, 100°58′ E, altitude 1400 m asl., on the trunk of angiosperm, leg. C.L. Zhao, 6 October 2017, CLZhao 4465 (SWFC).
Notes: Morphologically, Xylodon gossypinus is similar to X. xinpingensis C.L. Zhao & X. Ma based on the character of flocculent hymenophores. However, Xylodon xinpingensis differs from X. gossypinus by having the reticulate hymenial surface, the presence of fusiform cystidia, and subglobose, thin-walled basidiospores [43].
Xylodon gossypinus reminds X. anmashanensis (Yurchenko, H.X. Xiong & Sheng H. Wu) Riebesehl, Yurchenko & Langer, X. crassisporus (Gresl. & Rajchenb.) Hjortstam & Ryvarden, X. pruinosus (Bres.) Spirin & Viner, X. rickii (Hjortstam & Ryvarden) K.H.
Larss. and X. septocystidiatus (H.X. Xiong, Y.C. Dai & Sheng H. Wu) Riebesehl & Langer based on the character of the thick-walled basidiospores. However, Xylodon anmashanensis is distinguished from X. gossypinus by having the irpicoid to odontioid hymenial surface and longer basidiospores (up to 7.5 μm long) [13]; X. crassisporus differs from X. gossypinus by having only one type of capitate cystidia and wider basidiospores (5.5–6 × 4–4.5 µm) [53]; X. pruinosus differs from X. gossypinus by its grandinioid to odontoid hymenial surface and the presence of clavate to spathuliform cystidia [26]; X. rickii is separated from X. gossypinus by having the ochraceous hymenial surface with small brown dots and the presence of two types of cystidia: encrusted cystidia and capitate cystidia [54]; X. septocystidiatus is distinguished from X. gossypinus by its grandinioid hymenial surface and the presence of septocystidia [23].
Figure 6.
Basidiomata of Xylodon macrosporus (holotype). Bars: (A) = 1 cm and (B) = 1 mm.
Figure 7.
Microscopic structures of Xylodon macrosporus (holotype) (a): basidiospores (b), basidia (c), capitate cystidia (d), cystidia (e), and cylindrical cystidia (f). A section of hymenium. Bars: (a–f) = 10 µm, 10 × 100 Oil.
Figure 8.
Microscopic structures of Xylodon macrosporus (holotype) (A): basidiospores (B), basidia and basidioles (C), cystidia (D), capitate cystidia (E), and cylindrical cystidia (F). A section of hymenium. Bars: (A–F) = 10 µm.
MycoBank no.: 841269
Holotype—China. Yunnan Province, Dali, Nanjian County, Lingbaoshan National Forestry Park, GPS coordinates 24°48′ N, 100°32′ E, altitude 2400 m asl., on fallen angiosperm branch, leg. C.L. Zhao, 9 January 2019, CLZhao 10226 (SWFC).
Etymology—macrosporus (Lat.): referring to the larger basidiospores of the specimens.
Fruiting body—Basidiomata annual, resupinate, coriaceous when fresh, brittle when dry, up to 11 cm long, 4 cm wide, 70–150 µm thick. Hymenial surface grandinioid under the lens, shorter, buff when fresh, pale yellowish upon drying, cracking. Sterile margin indistinct, cream to buff, about 1 mm wide.
Hyphal system—Monomitic, generative hyphae with clamps, colorless, thin- to thick-walled, occasionally branched, interwoven, 2–5 µm in diameter, IKI-, CB-; tissues unchanged in KOH.
Hymenium—Cystidia of three types: (1) capitate cystidia rare, smooth, colorless, thin-walled, slightly constricted at the neck, with a globose head, 8–25.5 × 3–10 µm; (2) cylindrical cystidia numerous, strongly encrusted in the obtuse apex, 44–79.5 × 3–6 µm; (3) cystidia frequently, smooth, colorless, thin-walled, 11–21 × 6–11 µm; basidia subcylindrical, with 4 sterigmata and a basal clamp connection, 11.5–36 × 5–11 µm.
Spores—Basidiospores ellipsoid to broad ellipsoid, colorless, thick-walled, smooth, IKI–, CB–, 8–10.5(–11) × (7–)7.5–9(–9.5) µm, L = 9.25 µm, W = 8.14 µm, Q = 1.07–1.15 (n = 150/5).
Additional specimens examined. China—Yunnan Province, Yuxi, Xinping County, Mopanshan National Forestry Park, GPS coordinates 22°02′ N, 101°20′ E, altitude 2007 m asl., on the trunk of Quercus semecarpifolia, leg. C.L. Zhao, 18 Aguest 2017, CLZhao 2379 (SWFC); on fallen angiosperm branch, leg. C.L. Zhao, 18 Aguest 2017, CLZhao 2488 (SWFC); Puer, Laiyanghe National Forestry Park, GPS coordinates 22°36′ N, 101°00′ E, altitude 1500 m asl., on fallen angiosperm branch, leg. C.L. Zhao, 30 September 2017, CLZhao 3238 (SWFC); Puer, Jingdong County, Taizhong village, Ailaoshan Ecological Station, Ailaoshan National Nature Reserve, GPS coordinates 24°32′ N, 101°01′ E, altitude 2450 m asl., on fallen angiosperm branch, leg. C.L. Zhao, 25 August 2018, CLZhao 8787 (SWFC).
Notes: Morphologically, Xylodon macrosporus is similar to X. bambusinus C.L. Zhao & X. Ma, X. heterocystidiatus (H.X. Xiong, Y.C. Dai & Sheng H. Wu) Riebesehl, Yurchenko & Langer, X. lagenicystidiatus Xue W. Wang & L.W. Zhou, X. victoriensis Xue W. Wang & L.W. Zhou and X. yarraensis Xue W. Wang & L.W. Zhou based on having the grandinioid hymenial surface. However, Xylodon bambusinus is separated from X. macrosporus by having the ceraceous basidiomata, the presence of two types of cystidia: fusiform cystidia and capitate cystidia, and smaller basidiospores (4–5 × 2.6–3.7 µm) [43]; X. heterocystidiatus is distinguished from X. macrosporus by the presence of capitate and clavate to cylindrical cystidia, and smaller basidiospores (4.2–5.6 × 2.5–3.5 µm) [8]; X. lagenicystidiatus differs from X. macrosporus by having the white to cream hymenial surface, the presence of leptocystidia and lagenocystidia, and smaller basidiospores (4.6–5.3 × 2.8–3.3 µm); X. victoriensis differs from X. macrosporus by presence of leptocystidia and smaller basidiospores (3.8–4.6 × 3.2–3.7 µm); X. yarraensis is separated from X. macrosporus by having capitate cystidia, thin-walled and smaller basidiospores (4.5–5.3 × 3.1–3.8 µm) [23].
Xylodon macrosporus is similar to X. echinatus (Yurchenko & Sheng H. Wu) Riebesehl, Yurchenko & Langer, X. rhizomorphus (C.L. Zhao, B.K. Cui & Y.C. Dai) Riebesehl, Yurchenko & Langer, X. subscopinellus (G. Cunn.) Hjortstam & Ryvarden, X. tuberculatus (Kotir. & Saaren.) Hjortstam & Ryvarden and X. ussuriensis Viner in having ellipsoid to broad ellipsoid basidiospores. However, Xylodon echinatus is distinguished from X. macrosporus by its thick-walled tubular cystidia and smaller basidiospores (4–6.5 × 3.5–5 µm) [11]; X. rhizomorphus differs from X. macrosporus by presence of margin rhizomorphs, bladderlike cystidia and smaller basidiospores (4.1–5.9 × 3.5–4.3 µm) [15]; X. subscopinellus differs from X. macrosporus by having the odontioid hymenophore with cream to sulphur-yellow hymenial surface, the presence of cylindrical to moniliform gloeocystidia, and subclavate cystidia [55]; X. tuberculatus is separated from X. macrosporus by having the smooth to papillose or tuberculate hymenial surface, the presence of gloeocystidia, and smaller basidiospores (4–5.2 × 2.8–4.1 µm) [56]; X. ussuriensis is distinguished from X. macrosporus by its sterile margin white to pale ochraceous, floccose, the presence of tramal hyphae, narrower basidia (14.7–22.8 × 3.4–4.9 µm) and smaller basidiospores (5.1–6 × 3.8–4.6 µm) [26].
Figure 9.
Basidiomata of Xylodon sinensis (holotype). Bars: (A) = 1 cm and (B) = 1 mm.
Figure 10.
Microscopic structures of Xylodon sinensis (holotype) (a): fusiform cystidia (b), basidioles (c), basidiospores (d), basidia (e), crystal (f), and generative hyphae (g). A section of hymenium. Bars: (a–g) = 10 µm, 10 × 100 Oil.
Figure 11.
Microscopic structures of Xylodon sinensis (holotype) (A): basidiospores (B), basidia and basidioles (C), and fusiform cystidia (D). A section of hymenium. Bars: (A) = 5 μm, (B–D) = 10 µm.
MycoBank no.: 841270
Holotype—China. Yunnan Province, Wenshan, Xichou County, Xiaoqiaogou, Wenshan National Nature Reserve, GPS coordinates 23°22′ N, 104°43′ E, altitude 1500 m asl., on the trunk of angiosperm, leg. C.L. Zhao, 15 January 2019, CLZhao 11120 (SWFC).
Etymology—sinensis (Lat.): referring to provenance (China) of the specimens.
Fruiting body—Basidiomata annual, resupinate, adnate, coriaceous, without odor and taste when fresh, up to 5 cm long, 3.5 cm wide, 100–150 µm thick. Hymenial surface grandinioid, cream to buff when fresh, buff to brown on drying. Sterile margin indistinct, cream to buff, about 1 mm wide.
Hyphal system—Monomitic, generative hyphae with clamps, colorless, thin- to thick-walled, frequently branched, interwoven, 1.5–4 µm in diameter; IKI-, CB-; tissues unchanged in KOH.
Hymenium—Cystidia fusiform rare, 10–21 × 3–6 µm; basidia subclavate to barreled, slightly constricted in the middle to somewhat sinuous, with 4 sterigmata and a basal clamp, 9.5–17.5 × 2.5–4.5 µm.
Spores—Basidiospores subglobose, colorless, thin-walled, smooth, IKI-, CB-, (2.5–)3–5 × (2–)2.5–4(–4.5) µm, L = 3.75 µm, W = 3.17 µm, Q = 1.14–1.22 (n = 60/2).
Additional specimen examined—China. Yunnan Province, Puer, Jinshan Original Forest, GPS coordinates 23°56′ N, 101°31′ E, altitude 2300 m asl., on the trunk of angiosperm, leg. C.L. Zhao, 2 January 2019, CLZhao 9197 (SWFC).
Notes: Morphologically, Xylodon sinensis resembles X. capitatus (G. Cunn.) Hjortstam & Ryvarden, X. pseudotropicus (C.L. Zhao, B.K. Cui & Y.C. Dai) Riebesehl, Yurchenko & Langer, X. subflaviporus C.C. Chen & Sheng H. Wu and X. subserpentiformis Xue W. Wang & L.W. Zhou based on having the buff to brown hymenial surface. However, Xylodon capitatus differs from X. sinensis by having the capitate gloeocystidia and longer basidiospores (5–6 × 4–4.5 µm) [55]; X. pseudotropicus is distinguished from X. sinensis by its poroid hymenial surface and the capitate cystidia [15]; X. subflaviporus differs from X. sinensis by having the poroid hymenophore and four kinds cystidia of present as capitate cystidia, acicular or cylindrical cystidia, subulate to ventricose cystidia, apically-encrusted cystidia [17]; X. subserpentiformis is separated from X. sinensis by its tramacystidia [23].
Xylodon sinensis resembles X. bisporus (Boidin & Gilles) Hjortstam & Ryvarden, X. crustosoglobosus (Hallenb. & Hjortstam) Hjortstam & Ryvarden, X. poroideoefibulatus (Sheng H. Wu) Hjortstam & Ryvarden, X. rudis (Hjortstam & Ryvarden) Hjortstam & Ryvarden and X. subglobosus Samita, Sanyal & Dhingra ex L.W. Zhou & T.W. May based on having subglobose basidiospores. However, Xylodon bisporus differs from X. sinensis by having the smooth, milky white hymenial surface and bigger basidiospores (5.5–7 × 4.7–6.2 µm) [57]; X. crustosoglobosus is separated from X. sinensis by its greyish-white to yellowish hymenial surface and the presence of subulate cystidia [58]; X. poroideoefibulatus differs from its cream to ivory-yellowish hymenial surface and longer basidiospores (5–5.7 × 4–4.5 µm) [6]; X. rudis is separated from X. sinensis by its pale ochraceous hymenial surface and the absence of cystidia [59]; X. subglobosus is distinguished from X. sinensis by having odontioid hymenial surface and cystidia like hyphal ends [23].
4. Discussion
Phylogenetically, six genera, Fasciodontia, Hastodontia, Hyphodontia, Kneiffiella, Lyomyces, and Xylodon were nested into four families, Schizoporaceae, Chaetoporellaceae, Hyphodontiaceae, an uncertain family rank within Hymenochaetales, in which Fasciodontia, Lyomyces, and Xylodon grouped into the family Schizoporaceae; Kneiffiella and Hyphodontia placed into families Chaetoporellaceae and Hyphodontiaceae, respectively, and Hastodontia was considered to be an uncertain family rank within Hymenochaetales [23]. In the present study (Figure 1), our three undescribed taxa nested into family Schizoporaceae, located in the genus Xylodon. The previous research showed that Xylodon was strongly supported to be a monogenetic genus in Hyphodontia s.l. by the mycologists [14,23,30]. According to our result based on present sequence data (Figure 2), X. gossypinus, X. macrosporus, and X. sinensis are nested into Xylodon with strong supports.
The three new taxa were found to belong to Xylodon based on the ITS sequences (Figure 2), in which X. gossypinus was sister to X. ussuriensis with lower supports (-BS, 56% BP, and -BPP) and both taxa have the similar identify scores (88.12%) based on the BLAST analysis; the species X. macrosporus grouped with X. follis with higher supports (83% BS, 96% BP, and 0.99 BPP) and both taxa have similar identify scores (93.57%) based on the BLAST analysis; the taxon X. sinensis formed two sister groups to X. attenuatus and X. yarraensis with very low supports (-BS, -BP, and -BPP) and both taxa have lower identity scores, respectively (93.20%, -) based on the BLAST analysis. However, morphologically Xylodon ussuriensis differs from X. gossypinus by having a grandinioid to odontoid hymenial surface and the presence of tramal cystidia, subhymenial cystidia, and astrocystidia [26]; X. follis is distinguished from X. macrosporus by its soft-membranaceous basidiomata and the presence of capitate cystidia [30]; X. attenuatus is separated from X. sinensis by having effused basidiomata and the presence of subcapitate or capitate cystidia and hyphoid cystidia [26], X. yarraensis differs from X. sinensis by its the presence of capitate cystidia [23].
In the ecological habit and geographical distribution, the taxa of Xylodon are widespread and primarily wood decomposers, causing a white-rot of angiosperms and gymnosperms [14,60]. A few Xylodon taxa have been collected on rotten spruce stumps, palms or palm tree inflorescences, bamboo, and ferns [9,23,56,57,61,62,63,64,65].
The taxa of Xylodon are a typical example group of wood-rotting fungi, which is an extensively studied group of Basidiomycota [3,11,66,67,68,69,70,71,72]. Currently, 30 species of Xylodon were recorded in China [20,22,23,26,30,36,43,73]. Based on our present morphology and phylogeny study of Xylodon, all of these can be separated from the three new species (Figure 1 and Figure 2).
Author Contributions
Conceptualization, C.-L.Z.; methodology, C.-L.Z. and K.-Y.L.; software, C.-L.Z. and K.-Y.L.; validation, C.-L.Z. and K.-Y.L.; formal analysis, C.-L.Z. and K.-Y.L.; investigation, C.-L.Z., M.-H.Q., and K.-Y.L.; resources, C.-L.Z.; writing—original draft preparation, C.-L.Z. and K.-Y.L.; writing—review and editing, C.-L.Z. and K.-Y.L.; visualization, C.-L.Z. and K.-Y.L.; supervision, C.-L.Z.; project administration, C.-L.Z.; funding acquisition, C.-L.Z. All authors have read and agreed to the published version of the manuscript.
Funding
The research was supported by the National Natural Science Foundation of China (Project No. 32170004), Yunnan Fundamental Research Project (Grant No. 202001AS070043), and High-level Talents Program of Yunnan Province (YNQR-QNRC-2018-111).
Institutional Review Board Statement
Not applicable for studies involving humans or animals.
Informed Consent Statement
Not applicable for studies involving humans.
Data Availability Statement
Publicly available datasets were analyzed in this study. This data can be found here: [https://www.ncbi.nlm.nih.gov/; https://www.mycobank.org/page/Simple%20names%20search; http://purl.org/phylo/treebase, submission ID 28877; accessed on 5 November 2021].
Conflicts of Interest
The authors declare no conflict of interest.
References
- Tedersoo, L.; Bahram, M.; Põlme, S.; Kõljalg, U.; Yorou, N.S.; Wijesundera, R.; Ruiz, L.V.; Vasco-Palacios, A.M.; Thu, P.Q.; Suija, A.; et al. Global diversity and geography of soil fungi. Science 2014, 346, 1256688. [Google Scholar] [CrossRef] [Green Version]
- Gray, S.F. A Natural Arrangement of British Plants; Nabu Press: London, UK, 1821; pp. 1–649. [Google Scholar]
- Bernicchia, A.; Gorjón, S.P. Fungi Europaei 12: Corticiaceae s.l.; Edizioni Candusso: Alassio, Italy, 2010. [Google Scholar]
- Wu, S.H. The Corticiaceae (Basidiomycetes) subfamilies Phlebioideae, Phanerochaetoideae and Hyphodermoideae in Taiwan. Ann. Bot. Fenn. 1990, 142, 1–123. [Google Scholar]
- Wu, S.H. Studies on Schizopora flavipora s.l., with special emphasis on specimens from Taiwan. Mycotaxon 2000, 76, 51–66. [Google Scholar]
- Wu, S.H. Three new species of Hyphodontia with poroid hymenial surface. Mycologia 2001, 93, 1019–1025. [Google Scholar] [CrossRef]
- Wu, S.H. Hyphodontia tubuliformis, a new species from Taiwan. Mycotaxon 2006, 95, 185–188. [Google Scholar]
- Xiong, H.X.; Dai, Y.C.; Wu, S.H. Three new species of Hyphodontia from Taiwan. Mycol. Prog. 2009, 8, 165–169. [Google Scholar] [CrossRef]
- Xiong, H.X.; Dai, Y.C.; Wu, S.H. Two new species of Hyphodontia from China. Mycologia 2010, 102, 918–922. [Google Scholar] [CrossRef]
- Dai, Y.C. A revised checklist of corticioid and hydnoid fungi in China for 2010. Mycoscience 2011, 52, 69–79. [Google Scholar] [CrossRef]
- Dai, Y.C. Polypore diversity in China with an annotated checklist of Chinese polypores. Mycoscience 2012, 53, 49–80. [Google Scholar] [CrossRef]
- Lee, I.S.; Langer, E. New records of Hyphodontia species from Taiwan. Nova Hedwig. 2012, 94, 239–244. [Google Scholar] [CrossRef]
- Yurchenko, E.; Xiong, H.X.; Wu, S.H. Four new species of Hyphodontia (Xylodon s.s. Hjortstam & Ryvarden, Basidiomycota) from Taiwan. Nowa Hedwig. 2013, 96, 545–558. [Google Scholar] [CrossRef]
- Yurchenko, E.; Wu, S.H. Hyphoderma formosanum sp. nov. (Meruliaceae, Basidiomycota) from Taiwan. Sydowia 2014, 66, 19–23. [Google Scholar]
- Zhao, C.L.; Cui, B.K.; Dai, Y.C. Morphological and molecular identification of two new species of Hyphodontia (Schizoporaceae, Hymenochaetales) from southern China. Cryptogam. Mycol. 2014, 35, 87–97. [Google Scholar] [CrossRef]
- Chen, J.J.; Zhou, L.W.; Ji, X.H.; Zhao, C.L. Hyphodontia dimitica and H. subefibulata spp. nov. (Schizoporaceae, Hymenochaetales) from southern China based on morphological and molecular characters. Phytotaxa 2016, 269, 1–13. [Google Scholar] [CrossRef]
- Chen, C.C.; Wu, S.H.; Chen, C.Y. Xylodon subflaviporus sp. nov. (Hymenochaetales, Basidiomycota) from East Asia. Mycoscience 2018, 59, 343–352. [Google Scholar] [CrossRef]
- Kan, Y.H.; Gafforov, Y.; Li, T.; Zhou, L.W. Hyphodontia zhixiangii sp. nov. (Schizoporaceae, Basidiomycota) from Uzbekistan. Phytotaxa 2017, 299, 273–279. [Google Scholar] [CrossRef]
- Kan, Y.H.; Qin, W.M.; Zhou, L.W. Hyphodontia mollissima sp. nov. (Schizoporaceae, Hymenochaetales) from Hainan, southern China. Mycoscience 2017, 58, 297–301. [Google Scholar] [CrossRef]
- Riebesehl, J.; Langer, E. Hyphodontia s.l. (Hymenochaetales, Basidiomycota): 35 new combinations and new keys to all 120 current species. Mycol. Prog. 2017, 16, 637–666. [Google Scholar] [CrossRef]
- Wang, M.; Chen, Y.Y. Phylogeny and taxonomy of the genus Hyphodontia (hymenochaetales, Basidiomycota) in China. Phytotaxa 2017, 309, 45–54. [Google Scholar] [CrossRef]
- Shi, Z.W.; Wang, X.W.; Zhou, L.W.; Zhao, C.L. Xylodon kunmingensis sp. nov. (Hymenochaetales, Basidiomycota) from southern China. Mycoscience 2019, 60, 184–188. [Google Scholar] [CrossRef]
- Wang, X.W.; May, T.W.; Liu, S.L.; Zhou, L.W. Towards a Natural Classification of Hyphodontia Sensu Lato and the Trait Evolution of Basidiocarps within Hymenochaetales (Basidiomycota). J. Fungi 2021, 7, 478. [Google Scholar] [CrossRef]
- Hjortstam, K.; Ryvarden, L. A checklist of names in Hyphodontia sensu stricto-sensu lato and Schizopora with new combinations in Lagarobasidium, Lyomyces, Kneiffiella, Schizopora, and Xylodon. Synop. Fungorum 2009, 26, 33–55. [Google Scholar]
- Kuntze, O. Iridaceae. Revisio Generum Plantarum; A. Felix: Leipzig, Germany, 1898; pp. 1–576. [Google Scholar]
- Viner, I.; Spirin, V.; Zíbarová, L.; Larsson, K.H. Additions to the taxonomy of Lagarobasidium and Xylodon (Bymenochaetales, Basidiomycota). Mycokeys 2018, 41, 65–90. [Google Scholar] [CrossRef]
- Hjortstam, K.; Ryvarden, L. Studies in corticioid fungi from Venezuela III (Basidiomycotina, Aphyllophorales). Synop. Fungorum 2007, 23, 56–107. [Google Scholar]
- Chevallier, F.F. Flore Générale des Environs de Paris; Ferra Jeune: Paris, France, 1826; pp. 1–674. [Google Scholar]
- Tura, D.A.; Zmitrovich, I.V.; Wasser, S.P.; Spirin, W.A.; Nevo, E. Biodiversity of the Heterobasidiomycetes and non-gilled Hymenomycetes (former Aphyllophorales) of Israel; ARA Gantner Verlag K-G: Ruggell, Liechtenstein, 2011; pp. 1–566. [Google Scholar]
- Riebesehl, J.; Yurchenko, E.; Nakasone, K.K.; Langer, E. Phylogenetic and morphological studies in Xylodon (Hymenochaetales, Basidiomycota) with the addition of four new species. MycoKeys 2019, 47, 97–137. [Google Scholar] [CrossRef]
- James, T.Y.; Stajich, J.E.; Hittinger, C.T.; Rokas, A. Toward a fully resolved fungal tree of life. Annu. Rev. Microbiol. 2020, 74, 291–313. [Google Scholar] [CrossRef] [PubMed]
- Yurchenko, E.; Wu, S.H. Three new species of Hyphodontia with peg-like hyphal aggregations. Mycol. Prog. 2013, 13, 533–545. [Google Scholar] [CrossRef]
- Petersen, J.H. Farvekort. In The Danish Mycological Society’s Colour-Chart; Foreningen til Svampekundskabens Fremme: Greve, Denmark, 1996; pp. 1–6. [Google Scholar]
- Zhao, C.L.; Wu, Z.Q. Ceriporiopsis kunmingensis sp. nov. (Polyporales, Basidiomycota) evidenced by morphological characters and phylogenetic analysis. Mycol. Prog. 2017, 16, 93–100. [Google Scholar] [CrossRef]
- White, T.J.; Bruns, T.; Lee, S.; Taylor, J. Amplification and direct sequencing of fungal ribosomal RNA genes for phylogenetics. PCR Protoc. A Guide Methods Appl. 1990, 18, 315–322. [Google Scholar] [CrossRef]
- Yurchenko, E.; Riebesehl, J.; Langer, E.J. Fasciodontia gen. nov. (Hymenochaetales, Basidiomycota) and the taxonomic status of Deviodontia. Mycol. Prog. 2020, 19, 171–184. [Google Scholar] [CrossRef]
- He, S.H.; Li, H.J. Pseudochaete latesetosa and P. subrigidula spp. nov. (Hymenochaetales, Basidiomycota) from China based on morphological and molecular characters. Mycol. Prog. 2013, 12, 331–339. [Google Scholar] [CrossRef]
- Larsson, K.H. Re-thinking the classification of corticioid fungi. Mycol. Res. 2007, 111, 1040–1063. [Google Scholar] [CrossRef]
- Yurchenko, E.; Riebesehl, J.; Langer, E. Clarification of Lyomyces sambuci complex with the descriptions of four new species. Mycol. Prog. 2017, 16, 865–876. [Google Scholar] [CrossRef]
- Chen, J.Z.; Zhao, C.L. Morphological and molecular identification of four new resupinate species of Lyomyces (Hymenochaetales) from southern China. MycoKeys 2020, 65, 101–118. [Google Scholar] [CrossRef] [Green Version]
- Chen, C.C.; Wu, S.H.; Chen, C.Y. Three new species of Hyphodontia s.l. (Basidiomycota) with poroid or raduloid hymenophore. Mycol. Prog. 2017, 16, 553–564. [Google Scholar] [CrossRef]
- Larsson, K.H.; Larsson, E.; Kõljalg, U. High phylogenetic diversity among corticioid homobasidiomycetes. Mycol. Res. 2004, 108, 983–1002. [Google Scholar] [CrossRef]
- Ma, X.; Zhao, C.L. Xylodon bambusinus and X. xinpingensis spp. nov. (Hymenochaetales) from southern China. Phytotaxa 2021, 511, 231–247. [Google Scholar] [CrossRef]
- Paulus, B.; Hallenberg, N.; Buchanan, P.K.; Chambers, G.K. A phylogenetic study of the genus Schizopora (Basidiomycota) based on ITS DNA sequences. Mycol. Res. 2000, 104, 1155–1163. [Google Scholar] [CrossRef]
- Vu, D.; Groenewald, M.; de Vries, M.; Gehrmann, T.; Stielow, B.; Eberhardt, U.; Al-Hatmi, A.; Groenewald, J.Z.; Cardinali, G.; Houbraken, J.; et al. Large-scale generation and analysis of filamentous fungal DNA barcodes boosts coverage for kingdom fungi and reveals thresholds for fungal species and higher taxon delimitation. Stud. Mycol. 2019, 92, 135–154. [Google Scholar] [CrossRef]
- Larsson, K.H.; Parmasto, E.; Fischer, M.; Langer, E.; Nakasone, K.K.; Redhead, S.A. Hymenochaetales: A molecular phylogeny for the hymenochaetoid clade. Mycologia 2006, 98, 926–936. [Google Scholar] [CrossRef] [PubMed]
- Hall, T.A. Bioedit: A user-friendly biological sequence alignment editor and analysis program for windows 95/98/NT. Nucleic Acids Symp. Ser. 1999, 41, 95–98. [Google Scholar]
- Swofford, D.L. PAUP*: Phylogenetic Analysis Using Parsimony (*and Other Methods); Version 4.0b10; Sinauer Associates: Sunderland, MA, USA, 2002. [Google Scholar]
- Felsenstein, J. Confidence intervals on phylogenetics: An approach using bootstrap. Evolution 1985, 39, 783–791. [Google Scholar] [CrossRef]
- Miller, M.A.; Pfeiffer, W.; Schwartz, T. The CIPRES Science Gateway: Enabling High-Impact Science for Phylogenetics Researchers with Limited Resources. Assoc. Comput. Mach. 2012, 39, 1–8. [Google Scholar] [CrossRef]
- Nylander, J.A.A. MrModeltest v2. Program Distributed by the Author; Evolutionary Biology Centre, Uppsala University: Uppsala, Sweden, 2004. [Google Scholar]
- Ronquist, F.; Teslenko, M.; van der Mark, P.; Ayres, D.L.; Darling, A.; Hohna, S.; Larget, B.; Liu, L.; Suchard, M.A.; Huelsenbeck, J.P. Mrbayes 3.2: Efficient bayesian phylogenetic inference and model choice across a large model space. Syst. Biol. 2012, 61, 539–542. [Google Scholar] [CrossRef] [Green Version]
- Greslebin, A.G.; Rajchenberg, M. The genus Hyphodontia in the Patagonian Andes forest of Argentina. Mycologia 2000, 92, 1155–1165. [Google Scholar] [CrossRef]
- Gorjón, S.P. Some species of Hyphodontia s.l. with encrusted cystidial elements. Mycosphere 2012, 3, 464–474. [Google Scholar] [CrossRef]
- Cunningham, G.H. Hydnaceae of New Zealand. Part II. The genus Odontia. Trans. R. Soc. N. Z. 1959, 86, 65–103. [Google Scholar]
- Kotiranta, H.; Saarenoksa, R. Three new species of Hyphodontia (Coritciaceae). Ann. Bot. Fenn. 2000, 37, 255–278. [Google Scholar]
- Boidin, J.; Gilles, G. Homobasidiomycètes Aphyllophorales non porés à basides dominantes à 2 (3) stérigmates. Bull. Trimest. Soc. Mycol. Fr. 2003, 119, 1–17. [Google Scholar]
- Hallenberg, N.; Hjortstam, K. Four new species of corticioid fungi (Basidiomycotina, Aphyllophorales) from Argentina. Mycotaxon 1996, 57, 117–123. [Google Scholar]
- Hjortstam, K.; Ryvarden, L. Corticioid species (Basidiomycotina, Aphyllophorales) from Colombia collected by Leif Ryvarden. Mycotaxon 1997, 64, 229–241. [Google Scholar]
- Eriksson, J.; Ryvarden, L. The Corticiaceae of North Europe. Synop. Fungorum 1976, 4, 547–886. [Google Scholar]
- Burdsall, H.H.; Nakasone, K.K.; Freeman, G.W. New species of Gloeocystidiellum (Corticiaceae) from the southeastern United-States. Syst. Bot. 1981, 6, 422–434. [Google Scholar] [CrossRef]
- Langer, E. Die Gattung Hyphodontia John Eriksson. Bibl. Mycol. 1994, 154, 1–298. [Google Scholar]
- Nordén, B.; Appelquist, T.; Lindahl, B.; Henningsson, M. Cubic rot fungi–corticioid fungi in highly brown rotted spruce stumps. Mycol. Helv. 1999, 10, 13–24. [Google Scholar]
- Hjortstam, K.; Ryvarden, L.; Itturiaga, T. Studies in corticioid fungi from Venezuela II (Basidiomycotina, Aphyllophorales). Synop. Fungorum 2005, 20, 42–78. [Google Scholar]
- Jo, J.W.; Kwag, Y.N.; Kim, N.K.; Oh, S.O.; Kim, C.S. A-33: Newly recorded macrofungal species (Xylodon flaviporus) in Dokdo, Republic of Korea. KSM Newsl. 2018, 30, 83. [Google Scholar]
- Gilbertson, R.L.; Ryvarden, L. North American Polypores 1-2; Fungiflora: Oslo, Norway, 1987; pp. 1–433. [Google Scholar]
- Núñez, M.; Ryvarden, L. East Asian polypores 2. Synop. Fungorum 2001, 14, 165–522. [Google Scholar]
- Ryvarden, L.; Melo, I. Poroid fungi of Europe. Synop. Fungorum 2014, 31, 1–455. [Google Scholar]
- Yurkov, A.; Wehde, T.; Kahl, T.; Begerow, D. Aboveground deadwood deposition supports development of soil yeasts. Diversity 2012, 4, 453–474. [Google Scholar] [CrossRef]
- Girometta, C.E.; Bernicchia, A.; Baiguera, R.M.; Bracco, F.; Buratti, S.; Cartabia, M.; Picco, A.M.; Savino, E. An italian research culture collection of wood decay fungi. Diversity 2020, 12, 58. [Google Scholar] [CrossRef] [Green Version]
- Van Bael, S.A. Fungal diversity. Diversity 2020, 12, 437. [Google Scholar] [CrossRef]
- Ogura-Tsujita, Y.; Tetsuka, K.; Tagane, S.; Kubota, M.; Anan, S.; Yamashita, Y.; Tone, K.; Yukawa, T. Differing life-history strategies of two mycoheterotrophic orchid species associated with leaf litter- and wood-decaying fungi. Diversity 2021, 13, 161. [Google Scholar] [CrossRef]
- Gafforov, Y.; Riebesehl, J.; Ordynets, A.; Langer, E.; Yarasheva, M.; Ghobad-Nejhad, M.; Zhou, L.W.; Wang, X.W.; Gugliotta, A.D.M. Hyphodontia (Hymenochaetales, Basidiomycota) and similar taxa from Central Asia. Botany 2017, 95, 1041–1056. [Google Scholar] [CrossRef] [Green Version]
Publisher’s Note: MDPI stays neutral with regard to jurisdictional claims in published maps and institutional affiliations. |
© 2021 by the authors. Licensee MDPI, Basel, Switzerland. This article is an open access article distributed under the terms and conditions of the Creative Commons Attribution (CC BY) license (https://creativecommons.org/licenses/by/4.0/).










