Carcinoembryonic Antigen-Related Cell Adhesion Molecule 5 as a Biomarker for Predicting Response to Erlotinib and Gefitinib in Lung Adenocarcinoma: An Integrative Analysis of Transcriptomic Data of PC-9 and Drug-Resistant PC-9 Cell Lines
Abstract
1. Introduction
2. Results
2.1. Dataset Characteristics for Identifying DEG
2.2. Common Gene and Hub Gene Identification
2.3. Characterization of Drug-Resistant Cells
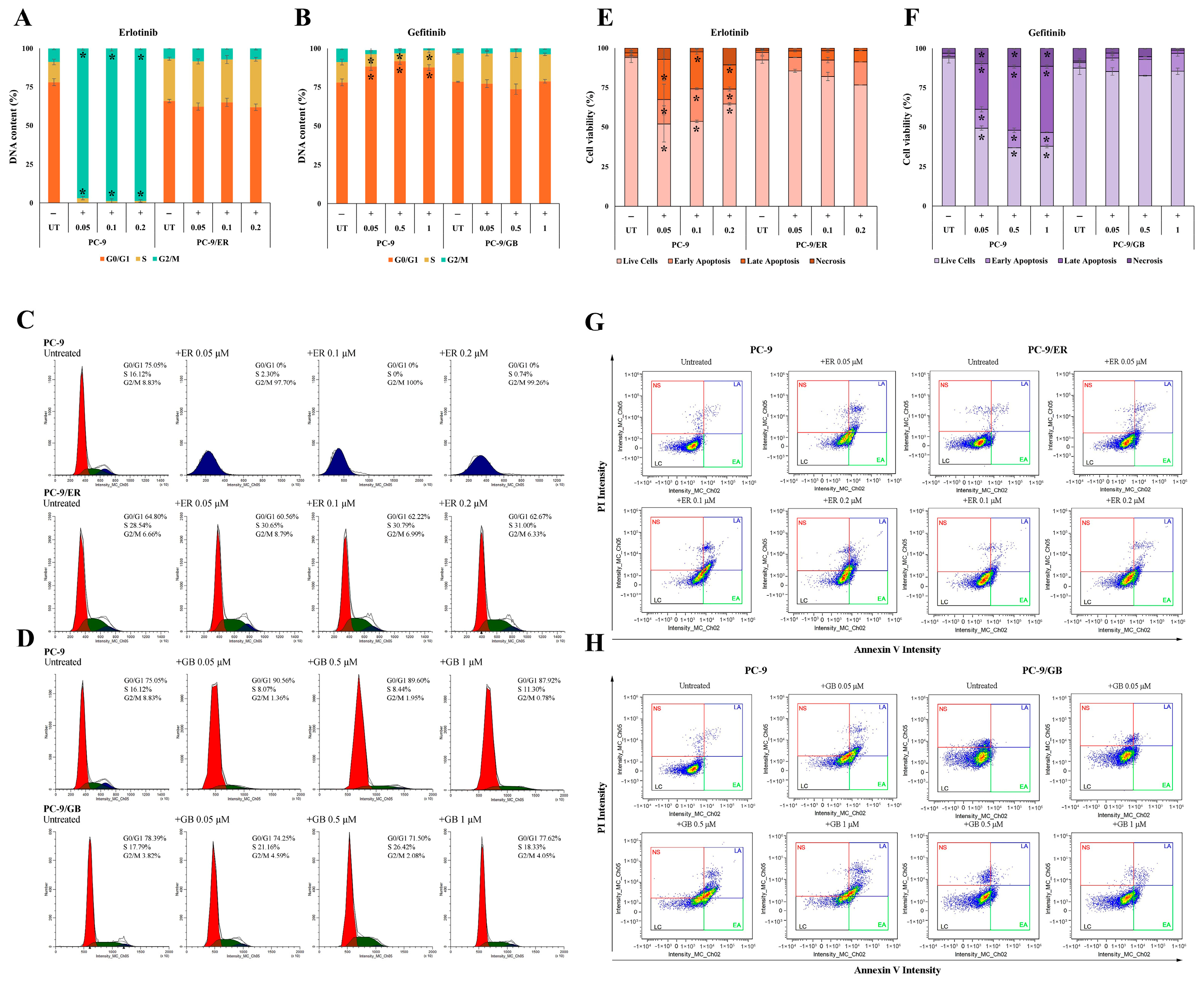
2.4. Effect of ER and GB on Cell Cycle and Apoptosis in Drug-Resistant Cells
2.5. Expression Levels of Genes and Proteins for Selected Genes
3. Discussion
4. Materials and Methods
4.1. Collection of Transcriptome Data
4.2. Data Processing of DEGs
4.3. Bioinformatics Analysis
4.4. Cell Line and Drugs
4.5. Generation of PC-9/ER and PC-9/GB Cell Lines
4.6. MTT (3-(4,5-Dimethylthiazol-2-yl)-2,5-diphenyltetrazoliumbromide) Assay
4.7. Growth Curve and Population Doubling Time
4.8. Colony Formation
4.9. Cell Analysis by Flow Cytometry
4.10. Western Blotting
4.11. RT-qPCR
4.12. Statistical Analysis
5. Conclusions
Author Contributions
Funding
Institutional Review Board Statement
Informed Consent Statement
Data Availability Statement
Conflicts of Interest
Abbreviations
| ADC | Adenocarcinoma |
| ATCC | American Type Culture Collection |
| CEACAM5 | Carcinoembryonic antigen-related cell adhesion molecule 5 |
| cDNA | Complementary DNA |
| DAVID | Database for Annotation Visualization and Integrated Discovery |
| DEGs | Differentially expressed genes |
| DMSO | Dimethyl sulfoxide |
| EGFR | Epidermal growth factor receptor |
| EGFR-TKIs | EGFR Tyrosine Kinase Inhibitors |
| ER | Erlotinib |
| FBS | Fetal bovine serum |
| GB | Gefitinib |
| GEO | Gene Expression Omnibus |
| GO | Gene Ontology |
| IC50 | Half maximal inhibitory concentration |
| KEGG | Kyoto Encyclopedia of Genes and Genomes |
| KRT13 | Cytokeratin 13 |
| MTT | 3-(4,5-dimethylthiazol-2-yl)-2,5-diphenyltetrazolium bromide |
| NSCLC | Non-small cell lung cancer |
| PARP | Poly (ADP-ribose) polymerase |
| PBS | Phosphate-buffered saline |
| PC-9/ER | ER-resistant cell line |
| PC-9/GB | GB-resistant cell line |
| qRT-PCR | Quantitative reverse transcription polymerase chain reaction |
| RNA-seq | RNA sequencing |
| RPMI | Roswell Park Memorial Institute |
| SD | Standard deviation |
| SDS | Sodium dodecyl sulfate–polyacrylamide gel electrophoresis (SDS-PAGE) |
References
- Zhou, J.; Xu, Y.; Liu, J.; Feng, L.; Yu, J.; Chen, D. Global burden of lung cancer in 2022 and projections to 2050: Incidence and mortality estimates from GLOBOCAN. Cancer Epidemiol. 2024, 93, 102693. [Google Scholar] [CrossRef]
- American Cancer Society. Facts & Figures 2025. Available online: https://www.cancer.org/content/dam/cancer-org/research/cancer-facts-and-statistics/annual-cancer-facts-and-figures/2025/2025-cancer-facts-and-figures-acs.pdf (accessed on 19 January 2026).
- Ganti, A.K.; Klein, A.B.; Cotarla, I.; Seal, B.; Chou, E. Update of incidence, prevalence, survival, and initial treatment in patients with non-small cell lung cancer in the US. JAMA Oncol. 2021, 7, 1824–1832. [Google Scholar] [CrossRef]
- Saito, M.; Suzuki, H.; Kono, K.; Takenoshita, S.; Kohno, T. Treatment of lung adenocarcinoma by molecular-targeted therapy and immunotherapy. Surg. Today 2018, 48, 1–8. [Google Scholar] [CrossRef]
- Shi, K.; Wang, G.; Pei, J.; Zhang, J.; Wang, J.; Ouyang, L.; Wang, Y.; Li, W. Emerging strategies to overcome resistance to third-generation EGFR inhibitors. J. Hematol. Oncol. 2022, 15, 94. [Google Scholar] [CrossRef] [PubMed]
- Zubair, T.; Bandyopadhyay, D. Small molecule EGFR inhibitors as anti-cancer agents: Discovery, mechanisms of action, and opportunities. Int. J. Mol. Sci. 2023, 24, 2651. [Google Scholar] [CrossRef] [PubMed]
- Ayoola, A.; Barochia, A.; Belani, K.; Belani, C.P. Primary and acquired resistance to epidermal growth factor receptor tyrosine kinase inhibitors in non-small cell lung cancer: An update. Cancer Investig. 2012, 30, 433–446. [Google Scholar] [CrossRef]
- Jackman, D.; Pao, W.; Riely, G.J.; Engelman, J.A.; Kris, M.G.; Jänne, P.A.; Lynch, T.; Johnson, B.E.; Miller, V.A. Clinical definition of acquired resistance to epidermal growth factor receptor tyrosine kinase inhibitors in non–small-cell lung cancer. J. Clin. Oncol. 2010, 28, 357–360. [Google Scholar] [CrossRef]
- Guo, Y.; Song, J.; Wang, Y.; Huang, L.; Sun, L.; Zhao, J.; Zhang, S.; Jing, W.; Ma, J.; Han, C. Concurrent genetic alterations and other biomarkers predict treatment efficacy of EGFR-TKIs in EGFR-mutant non-small cell lung cancer: A review. Front. Oncol. 2020, 10, 610923. [Google Scholar] [CrossRef] [PubMed]
- Noronha, V.; Patil, V.M.; Joshi, A.; Menon, N.; Chougule, A.; Mahajan, A.; Janu, A.; Purandare, N.; Kumar, R.; More, S.; et al. Gefitinib versus gefitinib plus pemetrexed and carboplatin chemotherapy in EGFR -mutated lung cancer. J. Clin. Oncol. 2020, 38, 124–136. [Google Scholar] [CrossRef] [PubMed]
- Wu, Y.-L.; Xu, C.-R.; Hu, C.-P.; Feng, J.; Lu, S.; Huang, Y.; Li, W.; Hou, M.; Shi, J.H.; Märten, A.; et al. Afatinib versus gemcitabine/cisplatin as first-line treatment for Chinese patients with advanced non-small cell lung cancer harboring EGFR mutations: Subgroup analysis of the LUX-Lung 6 trial. OncoTargets Ther. 2018, 11, 8575–8587. [Google Scholar] [CrossRef]
- Pluzanski, A.; Krzakowski, M.; Kowalski, D.; Dziadziuszko, R. Real-world clinical outcomes of first-generation and second-generation epidermal growth factor receptor tyrosine kinase inhibitors in a large cohort of European non-small-cell lung cancer patients. ESMO Open 2020, 5, e001011. [Google Scholar] [CrossRef]
- El-Kenawi, A.; Berglund, A.; Estrella, V.; Zhang, Y.; Liu, M.; Putney, R.M.; Yoder, S.J.; Johnson, J.; Brown, J.; Gatenby, R. Elevated Methionine Flux Drives Pyroptosis Evasion in Persister Cancer Cells. Cancer Res. 2023, 83, 720–734. [Google Scholar] [CrossRef]
- Song, Y.A.; Ma, T.; Zhang, X.Y.; Cheng, X.S.; Olajuyin, A.M.; Sun, Z.F.; Zhang, X.J. Apatinib preferentially inhibits PC9 gefitinib-resistant cancer cells by inducing cell cycle arrest and inhibiting VEGFR signaling pathway. Cancer Cell Int. 2019, 19, 117. [Google Scholar] [CrossRef] [PubMed]
- Hata, A.N.; Niederst, M.J.; Archibald, H.L.; Gomez-Caraballo, M.; Siddiqui, F.M.; Mulvey, H.E.; Maruvka, Y.E.; Ji, F.; Bhang, H.E.; Krishnamurthy Radhakrishna, V.; et al. Tumor cells can follow distinct evolutionary paths to become resistant to epidermal growth factor receptor inhibition. Nat. Med. 2016, 22, 262–269. [Google Scholar] [CrossRef]
- Li, Z. 5.43—In Vitro Micro-Tissue and -Organ Models for Toxicity Testing. In Comprehensive Biotechnology, 2nd ed.; Moo-Young, M., Ed.; Academic Press: Cambridge, MA, USA, 2011; pp. 551–563. [Google Scholar]
- Curran, P.J.; Hussong, A.M. Integrative data analysis: The simultaneous analysis of multiple data sets. Psychol. Methods 2009, 14, 81–100. [Google Scholar] [CrossRef]
- Figarol, S.; Delahaye, C.; Gence, R.; Doussine, A.; Cerapio, J.P.; Brachais, M.; Tardy, C.; Bery, N.; Asslan, R.; Colinge, J.; et al. Farnesyltransferase inhibition overcomes oncogene-addicted non-small cell lung cancer adaptive resistance to targeted therapies. Nat. Commun. 2024, 15, 5345. [Google Scholar] [CrossRef] [PubMed]
- Kwon, E.J.; Cha, H.J.; Lee, H. Systematic omics analysis identifies CCR6 as a therapeutic target for overcoming cancer resistance to EGFR inhibitors. iScience 2024, 27, 109448. [Google Scholar] [CrossRef] [PubMed]
- Wang, Z.; Gerstein, M.; Snyder, M. RNA-Seq: A revolutionary tool for transcriptomics. Nat. Rev. Genet. 2009, 10, 57–63. [Google Scholar] [CrossRef]
- Coenye, T. Do results obtained with RNA-sequencing require independent verification? Biofilm 2021, 3, 100043. [Google Scholar] [CrossRef]
- Liu, X.S.; Wu, H.; Ji, X.; Stelzer, Y.; Wu, X.; Czauderna, S.; Shu, J.; Dadon, D.; Young, R.A.; Jaenisch, R. Editing DNA methylation in the mammalian genome. Cell 2016, 167, 233–247.e217. [Google Scholar] [CrossRef] [PubMed]
- Vogel, C.; Marcotte, E.M. Insights into the regulation of protein abundance from proteomic and transcriptomic analyses. Nat. Rev. Genet. 2012, 13, 227–232. [Google Scholar] [CrossRef] [PubMed]
- Benchimol, S.; Fuks, A.; Jothy, S.; Beauchemin, N.; Shirota, K.; Stanners, C.P. Carcinoembryonic antigen, a human tumor marker, functions as an intercellular adhesion molecule. Cell 1989, 57, 327–334. [Google Scholar] [CrossRef] [PubMed]
- Nap, M.; Mollgard, K.; Burtin, P.; Fleuren, G.J. Immunohistochemistry of carcino-embryonic antigen in the embryo, fetus and adult. Tumour Biol. 1988, 9, 145–153. [Google Scholar] [CrossRef]
- Jansen, K.; Kornfeld, L.; Lennartz, M.; Dwertmann Rico, S.; Kind, S.; Reiswich, V.; Viehweger, F.; Bawahab, A.A.; Fraune, C.; Gorbokon, N.; et al. Carcinoembryonic antigen expression in human tumors: A tissue microarray study on 13,725 tumors. Cancers 2024, 16, 4052. [Google Scholar] [CrossRef]
- Zhang, Y.; Yang, J.; Li, H.; Wu, Y.; Zhang, H.; Chen, W. Tumor markers CA19-9, CA242 and CEA in the diagnosis of pancreatic cancer: A meta-analysis. Int. J. Clin. Exp. Med. 2015, 8, 11683–11691. [Google Scholar]
- Mofunanya, A.; Cameron, E.R.; Braun, C.J.; Celeste, F.; Zhao, X.; Hemann, M.T.; Scott, K.L.; Li, J.; Powers, S. Simultaneous screening of overexpressed genes in breast cancer for oncogenic drivers and tumor dependencies. Sci. Rep. 2024, 14, 13227. [Google Scholar] [CrossRef]
- Cai, M.; He, H.; Hong, S.; Weng, J. Synergistic diagnostic value of circulating tumor cells and tumor markers CEA/CA19-9 in colorectal cancer. Scand. J. Gastroenterol. 2023, 58, 54–60. [Google Scholar] [CrossRef]
- Nicholson, B.D.; Shinkins, B.; Pathiraja, I.; Roberts, N.W.; James, T.J.; Mallett, S.; Perera, R.; Primrose, J.N.; Mant, D. Blood CEA levels for detecting recurrent colorectal cancer. Cochrane Database Syst. Rev. 2015, 2015, CD011134. [Google Scholar] [CrossRef]
- Tabernero, J.; Melero, I.; Ros, W.; Argiles, G.; Marabelle, A.; Rodriguez-Ruiz, M.E.; Albanell, J.; Calvo, E.; Moreno, V.; Cleary, J.M.; et al. Phase Ia and Ib studies of the novel carcinoembryonic antigen (CEA) T-cell bispecific (CEA CD3 TCB) antibody as a single agent and in combination with atezolizumab: Preliminary efficacy and safety in patients with metastatic colorectal cancer (mCRC). J. Clin. Oncol. 2017, 35, 3002. [Google Scholar] [CrossRef]
- Zhang, X.; Han, X.; Zuo, P.; Zhang, X.; Xu, H. CEACAM5 stimulates the progression of non-small-cell lung cancer by promoting cell proliferation and migration. J. Int. Med. Res. 2020, 48, 300060520959478. [Google Scholar] [CrossRef]
- Azari, F.; Kennedy, G.T.; Chang, A.; Bernstein, E.; Nadeem, B.; Pelegrin, A.; Cailler, F.; Sullivan, N.T.; Kucharczuk, J.; Singhal, S. Glycoprotein receptor CEACAM5-targeted intraoperative molecular imaging tracer in non-small cell lung cancer. Ann. Thorac. Surg. 2023, 116, 631–641. [Google Scholar] [CrossRef]
- Kim, Y.J.; Li, W.; Zhelev, D.V.; Mellors, J.W.; Dimitrov, D.S.; Baek, D.S. Chimeric antigen receptor-T cells are effective against CEACAM5 expressing non-small cell lung cancer cells resistant to antibody-drug conjugates. Front. Oncol. 2023, 13, 1124039. [Google Scholar] [CrossRef] [PubMed]
- Bronte, G.; Rolfo, C.; Giovannetti, E.; Cicero, G.; Pauwels, P.; Passiglia, F.; Castiglia, M.; Rizzo, S.; Vullo, F.L.; Fiorentino, E.; et al. Are erlotinib and gefitinib interchangeable, opposite or complementary for non-small cell lung cancer treatment? Biological, pharmacological and clinical aspects. Crit. Rev. Oncol. Hematol. 2014, 89, 300–313. [Google Scholar] [CrossRef] [PubMed]
- Davis, S.; Meltzer, P.S. GEOquery: A bridge between the Gene Expression Omnibus (GEO) and BioConductor. Bioinformatics 2007, 23, 1846–1847. [Google Scholar] [CrossRef] [PubMed]
- Szklarczyk, D.; Morris, J.H.; Cook, H.; Kuhn, M.; Wyder, S.; Simonovic, M.; Santos, A.; Doncheva, N.T.; Roth, A.; Bork, P.; et al. The STRING database in 2017: Quality-controlled protein-protein association networks, made broadly accessible. Nucleic Acids Res. 2017, 45, D362–D368. [Google Scholar] [CrossRef] [PubMed]
- Raungrut, P.; Tanyapattrapong, S.; Masjon, T.; Maungchanburi, S.; Thongsuksai, P. Transcriptomic Profiling of Carboplatin- and Paclitaxel-Resistant Lung Adenocarcinoma Cells Reveals CSF3 as a Potential Biomarker for the Carboplatin Plus Paclitaxel Doublet Regimens. Curr. Issues Mol. Biol. 2024, 46, 13951–13969. [Google Scholar] [CrossRef]





| BioProject | GEO Dataset | Drug | Platform | IC50 |
|---|---|---|---|---|
| PRJNA1050239 [18] | GSE249721 | Erlotinib | NextSeq 550 | FC = 9.67 PC-9 = 0.06 µM PC-9/ER = 0.58 µM |
| PRJNA906634 [13] | GSE219044 | Erlotinib | NextSeq 2000 | FC = 136 PC-9 = 0.012 µM PC-9/ER = 1.68 µM |
| PRJNA1024457 [19] | GSE244730 | Gefitinib | HiSeq 2500 | FC = >600 PC-9 = <0.01 µM PC-9/GB = 6 µM |
| PRJNA530546 [14] | GSE129221 | Gefitinib | HiSeq 2000 | FC = 256 PC-9 = 0.02 µM PC-9/GB = 5.3 µM |
| PRJNA304927 [15] | GSE75602 | Gefitinib | HiSeq 2500 | FC = >50 PC-9 = 0.02 µM PC-9/GB = >1 µM |
| Up-Regulated Gene | Symbol | GSE219044 | GSE249721 | ||
| Log2FC | p-adj | Log2FC | p-adj | ||
| ENSG00000170345 | FOS | 3.08 | 4.81 × 10−16 | 4.92 | 3.88 × 10−16 |
| ENSG00000136869 | TLR4 | 4.87 | 3.04 × 10−3 | 4.23 | 5.03 × 10−4 |
| Down-regulated gene | Symbol | GSE219044 | GSE249721 | ||
| Log2FC | p-adj | Log2FC | p-adj | ||
| ENSG00000122786 | CALD1 | −2.17 | 4.45 × 10−64 | −1.69 | 3.57 × 10−5 |
| ENSG00000187498 | COL4A1 | −2.66 | 4.02 × 10−17 | −3.24 | 4.27 × 10−3 |
| ENSG00000149591 | TAGLN | −1.85 | 5.45 × 10−3 | −2.52 | 4.55 × 10−2 |
| ENSG00000130635 | COL5A1 | −3.58 | 2.11 × 10−137 | −2.36 | 8.50 × 10−3 |
| ENSG00000128591 | FLNC | −3.87 | 1.71 × 10−169 | −2.40 | 4.52 × 10−4 |
| ENSG00000115414 | FN1 | −3.82 | 9.52 × 10−150 | −5.67 | 5.14 × 10−15 |
| ENSG00000106366 | SERPINE1 | −6.30 | 3.65 × 10−243 | −2.11 | 4.15 × 10−3 |
| ENSG00000137801 | THBS1 | −3.01 | 5.63 × 10−248 | −2.04 | 3.26 × 10−2 |
| Up-Regulated Gene | Symbol | GSE75602 | GSE129221 | GSE244730 | |||
| Log2FC | p-adj | Log2FC | p-adj | Log2FC | p-adj | ||
| ENSG00000198074 | AKR1B10 | 1.98 | 1.29 × 10−9 | 2.59 | 1.44 × 10−46 | 2.25 | 3.76 × 10−195 |
| ENSG00000074410 | CA12 | 3.75 | 2.05 × 10−12 | 1.70 | 3.51 × 10−6 | 2.52 | 1.99 × 10−26 |
| ENSG00000104267 | CA2 | 4.81 | 1.76 × 10−7 | 1.63 | 2.71 × 10−12 | 3.99 | 2.26 × 10−46 |
| ENSG00000162949 | CAPN13 | 1.64 | 1.41 × 10−6 | 2.31 | 8.85 × 10−12 | 3.11 | 3.91 × 10−33 |
| ENSG00000105388 | CEACAM5 | 4.76 | 5.04 × 10−75 | 6.66 | 1.94 × 10−76 | 2.07 | 2.44 × 10−16 |
| ENSG00000171401 | KRT13 | 6.11 | 2.69 × 10−105 | 1.56 | 2.50 × 10−5 | 3.00 | 9.33 × 10−27 |
| ENSG00000166831 | RBPMS2 | 4.10 | 2.62 × 10−15 | 1.95 | 1.09 × 10−14 | 3.55 | 6.68 × 10−22 |
| ENSG00000143546 | S100A8 | 2.46 | 2.68 × 10−7 | 2.13 | 4.30 × 10−19 | 4.77 | 2.36 × 10−4 |
| ENSG00000204616 | TRIM31 | 2.39 | 4.96 × 10−6 | 4.28 | 2.68 × 10−79 | 4.26 | 3.33 × 10−80 |
| Down-regulated gene | Symbol | GSE75602 | GSE129221 | GSE244730 | |||
| Log2FC | p-adj | Log2FC | p-adj | Log2FC | p-adj | ||
| ENSG00000120738 | EGR1 | −3.39 | 4.65 × 10−8 | −2.02 | 3.14 × 10−25 | −2.25 | 8.5 × 10−67 |
| Gene | Primer Sequence | Annealing Temperature (°C) | Product Size (bp) |
|---|---|---|---|
| KRT13 | F: GACCGCCACCATTGAAAACAA | 60 | 177 |
| R: TCCAGGTCAGTCTTAGACAGAG | |||
| CEACAM5 | F: CTGTCCAATGACAACAGGACC | 57 | 174 |
| R: ACGGTAATAGGTGTATGAGGGG | |||
| EGR1 | F: ACCCCTCTGTCTACTATTAAGGC | 60 | 83 |
| R: TGGGACTGGTAGCTGGTATTG | |||
| TLR4 | F: AGACCTGTCCCTGAACCCTAT | 60 | 147 |
| R: CGATGGACTTCTAAACCAGCCA | |||
| FOS | F: GGGGCAAGGTGGAACAGTTAT | 57 | 126 |
| R: CCGCTTGGAGTGTATCAGTCA | |||
| SERPINE1 | F: AGTGGACTTTTCAGAGGTGGA | 60 | 151 |
| R: GCCGTTGAAGTAGAGGGCATT | |||
| FN1 | F: AGGAAGCCGAGGTTTTAACTG | 60 | 106 |
| R: AGGACGCTCATAAGTGTCACC | |||
| CA12 | F: AGTGACATCCTCCAGTATGACG | 60 | 164 |
| R: GTGGCACTGTAGCGAGACT | |||
| S100A8 | F: ATTTCCATGCCGTCTACAGG | 58 | 170 |
| R: TGCCACGCCCATCTTTATCA | |||
| GAPDH | F: CCACAGTCCATGCCATCAC | 60 | 451 |
| R: TCCACCACCCTGTTGCTGTA |
Disclaimer/Publisher’s Note: The statements, opinions and data contained in all publications are solely those of the individual author(s) and contributor(s) and not of MDPI and/or the editor(s). MDPI and/or the editor(s) disclaim responsibility for any injury to people or property resulting from any ideas, methods, instructions or products referred to in the content. |
© 2026 by the authors. Licensee MDPI, Basel, Switzerland. This article is an open access article distributed under the terms and conditions of the Creative Commons Attribution (CC BY) license.
Share and Cite
Raungrut, P.; Tanyapattrapong, S.; Maungchanburi, S.; Bumrungchoo, K. Carcinoembryonic Antigen-Related Cell Adhesion Molecule 5 as a Biomarker for Predicting Response to Erlotinib and Gefitinib in Lung Adenocarcinoma: An Integrative Analysis of Transcriptomic Data of PC-9 and Drug-Resistant PC-9 Cell Lines. Int. J. Mol. Sci. 2026, 27, 3092. https://doi.org/10.3390/ijms27073092
Raungrut P, Tanyapattrapong S, Maungchanburi S, Bumrungchoo K. Carcinoembryonic Antigen-Related Cell Adhesion Molecule 5 as a Biomarker for Predicting Response to Erlotinib and Gefitinib in Lung Adenocarcinoma: An Integrative Analysis of Transcriptomic Data of PC-9 and Drug-Resistant PC-9 Cell Lines. International Journal of Molecular Sciences. 2026; 27(7):3092. https://doi.org/10.3390/ijms27073092
Chicago/Turabian StyleRaungrut, Pritsana, Suchanan Tanyapattrapong, Saowanee Maungchanburi, and Kanyaphak Bumrungchoo. 2026. "Carcinoembryonic Antigen-Related Cell Adhesion Molecule 5 as a Biomarker for Predicting Response to Erlotinib and Gefitinib in Lung Adenocarcinoma: An Integrative Analysis of Transcriptomic Data of PC-9 and Drug-Resistant PC-9 Cell Lines" International Journal of Molecular Sciences 27, no. 7: 3092. https://doi.org/10.3390/ijms27073092
APA StyleRaungrut, P., Tanyapattrapong, S., Maungchanburi, S., & Bumrungchoo, K. (2026). Carcinoembryonic Antigen-Related Cell Adhesion Molecule 5 as a Biomarker for Predicting Response to Erlotinib and Gefitinib in Lung Adenocarcinoma: An Integrative Analysis of Transcriptomic Data of PC-9 and Drug-Resistant PC-9 Cell Lines. International Journal of Molecular Sciences, 27(7), 3092. https://doi.org/10.3390/ijms27073092

