Genome-Wide Identification of Sigma Factors in Brassica napus and Role of BnSIG5A in Response to Cold Stress
Abstract
1. Introduction
2. Results
2.1. Genome-Wide Identification and Evolutionary Characterization of the BnSIG Gene Family
2.1.1. Identification and Physio-Chemical Properties of BnSIG Proteins
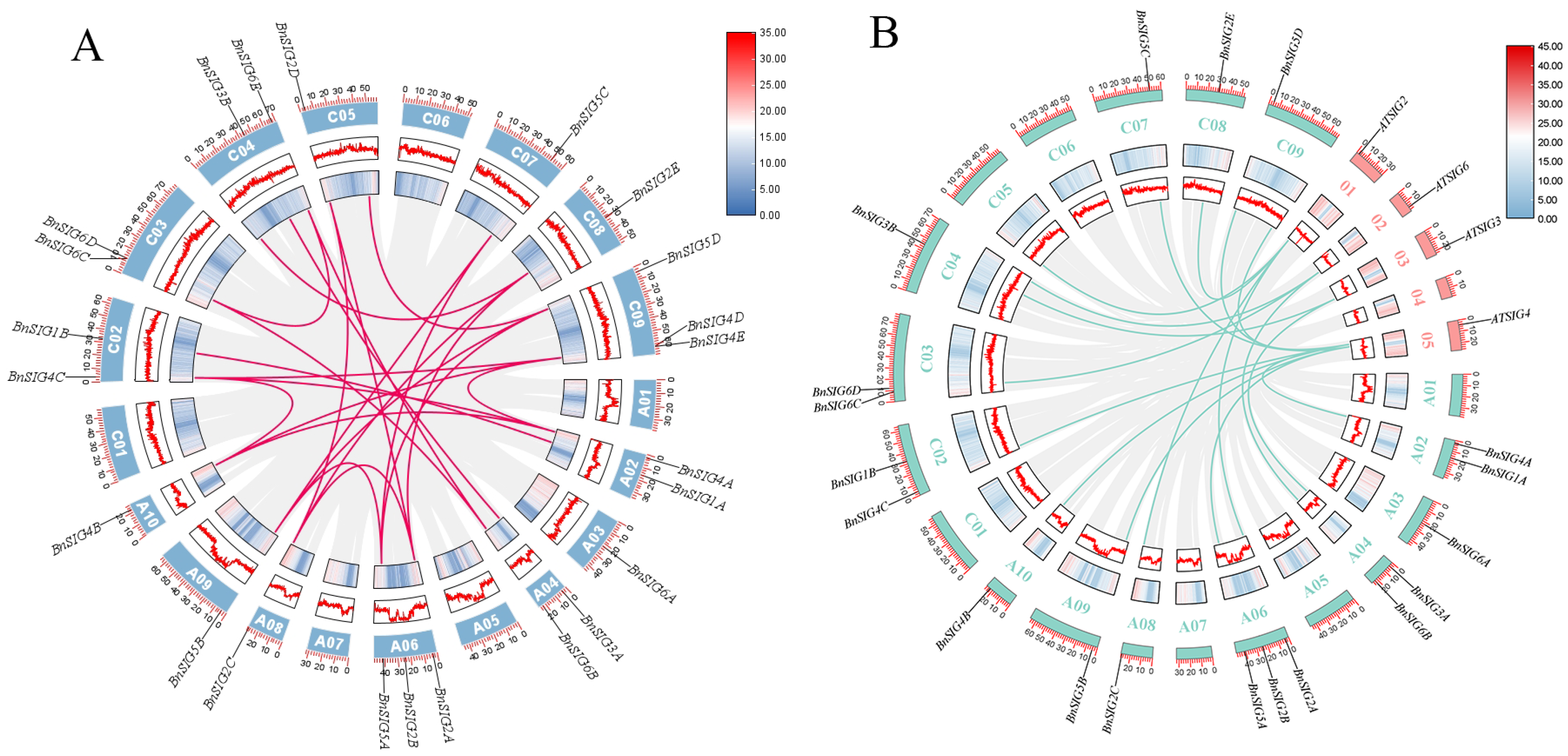
2.1.2. Phylogenetic Relationships, Chromosomal Distribution, and Collinearity Analysis
2.1.3. Gene Structure and Conserved Motif Analysis of BnSIG Proteins
2.2. Regulatory and Expression Characteristics of BnSIG Genes
2.2.1. Promoter Cis-Element Analysis
2.2.2. Expression Profiling Across Tissues and Under Cold Stress
2.2.3. Subcellular Localization of BnSIG5A
2.3. Expression Analysis of BnSIG Genes and Functional Insights from Arabidopsis SIG5 Mutants
2.3.1. qRT-PCR Validation of Cold-Responsive BnSIG Genes
2.3.2. Low-Temperature-Tolerance Assays of Yeast Transformants
2.3.3. Phenotypic and Physiological Analysis of A. thaliana sig5 Mutants
3. Discussion
3.1. Genomic Expansion and Functional Diversification of the BnSIG Family
3.2. Expression Patterns and Potential Regulatory Roles Under Cold Stress
3.3. Insights into BnSIG5A Function from Arabidopsis thaliana T-DNA Insertion Mutants
4. Materials and Methods
4.1. Plant Materials and Treatments
4.2. Identification and Bioinformatics Analysis of BnSIG Genes
4.3. Phylogenetic Analysis and Chromosomal Locations
4.4. Gene Structure, Motif and Cis-Element Analysis
4.5. RNA Extraction and qRT-PCR Analysis
4.6. RNA-Seq Data Acquisition and Expression Analysis
4.6.1. Tissue-Specific Expression Analysis
4.6.2. Cold Stress Expression Analysis
4.6.3. Data Processing and Visualization
4.6.4. Statistical Criteria
4.7. Subcellular Localization Analysis of SIG5-GFP Protein
4.8. Low-Temperature Tolerance Assay of Yeast Transformants
4.9. Chlorophyll Measurement and Gas Exchange Parameters
4.10. Histochemical Analysis
4.11. Analysis of ROS and Antioxidant Enzymes
4.12. Statistical Analysis
5. Conclusions
Supplementary Materials
Author Contributions
Funding
Institutional Review Board Statement
Informed Consent Statement
Data Availability Statement
Acknowledgments
Conflicts of Interest
References
- Li, C.; Li, M.; Xiong, T.; Yang, H.; Peng, X.; Wang, Y.; Qin, H.; Li, H.; Tang, Y.; Fan, G. Strip tillage improves productivity of direct-seeded oilseed rape (Brassica napus) in rice–oilseed rape rotation systems. Agriculture 2024, 14, 1356. [Google Scholar] [CrossRef]
- Cano-Ramirez, D.L.; Panter, P.E.; Takemura, T.; De Fraine, T.S.; de Barros Dantas, L.L.; Dekeya, R.; Barros-Galvão, T.; Paajanen, P.; Bellandi, A.; Batstone, T.; et al. Low-temperature and circadian signals are integrated by the sigma factor SIG5. Nat. Plants 2023, 9, 661–672. [Google Scholar] [CrossRef] [PubMed]
- Allison, L.A. The role of sigma factors in plastid transcription. Biochimie 2000, 82, 537–548. [Google Scholar] [CrossRef] [PubMed]
- Shiina, T.; Ishizaki, Y.; Yagi, Y.; Nakahira, Y. Function and evolution of plastid sigma factors. Plant Biotechnol. 2009, 26, 57–66. [Google Scholar] [CrossRef]
- Börner, T.; Aleynikova, A.Y.; Zubo, Y.O.; Kusnetsov, V.V. Chloroplast RNA polymerases: Role in chloroplast biogenesis. Biochim. Biophys. Acta Bioenerg. 2015, 1847, 761–769. [Google Scholar] [CrossRef]
- Woodson, J.D.; Perez-Ruiz, J.M.; Schmitz, R.J.; Ecker, J.R.; Chory, J. Sigma factor-mediated plastid retrograde signals control nuclear gene expression. Plant J. 2013, 73, 1–13. [Google Scholar] [CrossRef]
- Paget, M.S.; Helmann, J.D. The σ70 family of sigma factors. Genome Biol. 2003, 4, 203. [Google Scholar] [CrossRef]
- Khan, M.S. Unraveling the complexities of plastid transcription in plants. Trends Biotechnol. 2005, 23, 535–538. [Google Scholar] [CrossRef]
- Lysenko, E. Analysis of the evolution of the family of the Sig genes encoding plant sigma factors. Russ. J. Plant Physiol. 2006, 53, 605–614. [Google Scholar] [CrossRef]
- Shiina, T.; Tsunoyama, Y.; Nakahira, Y.; Khan, M.S. Plastid RNA polymerases, promoters, and transcription regulators in higher plants. Int. Rev. Cytol. 2005, 244, 1–68. [Google Scholar] [CrossRef]
- Schweer, J.; Türkeri, H.; Kolpack, A.; Link, G. Role and regulation of plastid sigma factors and their functional interactors during chloroplast transcription: Lessons from Arabidopsis thaliana. Eur. J. Cell Biol. 2010, 89, 940–946. [Google Scholar] [CrossRef]
- Lysenko, E.A. Plant sigma factors and their role in plastid transcription. Plant Cell Rep. 2007, 26, 845–859. [Google Scholar] [CrossRef] [PubMed]
- Chi, W.; He, B.; Mao, J.; Jiang, J.; Zhang, L. Plastid sigma factors: Their individual functions and regulation in transcription. Biochim. Biophys. Acta Bioenerg. 2015, 1847, 770–778. [Google Scholar] [CrossRef]
- Crosatti, C.; Rizza, F.; Badeck, F.W.; Mazzucotelli, E.; Cattivelli, L. Harden the chloroplast to protect the plant. Physiol. Plant. 2013, 147, 55–63. [Google Scholar] [CrossRef]
- Moellering, E.R.; Muthan, B.; Benning, C. Freezing tolerance in plants requires lipid remodeling at the outer chloroplast membrane. Science 2010, 330, 226–228. [Google Scholar] [CrossRef]
- Zhang, J.; Yuan, H.; Yang, Y.; Fish, T.; Lyi, S.M.; Thannhauser, T.W.; Zhang, L.; Li, L. Plastid ribosomal protein S5 is involved in photosynthesis, plant development, and cold stress tolerance in Arabidopsis. J. Exp. Bot. 2016, 67, 2731–2744. [Google Scholar] [CrossRef]
- Kanamaru, K.; Tanaka, K. Roles of chloroplast RNA polymerase sigma factors in chloroplast development and stress response in higher plants. Biosci. Biotechnol. Biochem. 2004, 68, 2215–2223. [Google Scholar] [CrossRef]
- Lerbs-Mache, S. Function of plastid sigma factors in higher plants: Regulation of gene expression or just preservation of constitutive transcription? Plant Mol. Biol. 2011, 76, 235–247. [Google Scholar] [CrossRef] [PubMed]
- Zhang, J.; Ruhlman, T.A.; Sabir, J.; Blazier, J.C.; Jansen, R.K. Coordinated rates of evolution between interacting plastid and nuclear genes in Geraniaceae. Plant Cell 2015, 27, 563–573. [Google Scholar] [CrossRef]
- Nagashima, A.; Hanaoka, M.; Shikanai, T.; Fujiwara, M.; Kanamaru, K.; Takahashi, H.; Tanaka, K. The multiple-stress responsive plastid sigma factor SIG5 directs activation of the psbD blue light-responsive promoter (BLRP) in Arabidopsis thaliana. Plant Cell Physiol. 2004, 45, 357–368. [Google Scholar] [CrossRef] [PubMed]
- Ensminger, I.; Busch, F.; Huner, N.P. Photostasis and cold acclimation: Sensing low temperature through photosynthesis. Physiol. Plant. 2006, 126, 28–44. [Google Scholar] [CrossRef]
- Noordally, Z.B.; Ishii, K.; Atkins, K.A.; Wetherill, S.J.; Kusakina, J.; Walton, E.J.; Kato, M.; Azuma, M.; Tanaka, K.; Hanaoka, M.; et al. Circadian control of chloroplast transcription by a nuclear-encoded timing signal. Science 2013, 339, 1316–1319. [Google Scholar] [CrossRef]
- Onda, Y.; Yagi, Y.; Saito, Y.; Takenaka, N.; Toyoshima, Y. Light induction of Arabidopsis SIG1 and SIG5 transcripts in mature leaves: Differential roles of cryptochrome 1 and cryptochrome 2 and dual function of SIG5 in promoter recognition. Plant J. 2008, 55, 968–978. [Google Scholar] [CrossRef]
- Belbin, F.E.; Noordally, Z.B.; Wetherill, S.J.; Atkins, K.A.; Franklin, K.A.; Dodd, A.N. Integration of light and circadian signals that regulate chloroplast transcription by a nuclear-encoded sigma factor. New Phytol. 2017, 213, 727–738. [Google Scholar] [CrossRef]
- Zhao, P.; Cui, R.; Xu, P.; Wu, J.; Mao, J.L.; Chen, Y.; Zhou, C.Z.; Yu, L.H.; Xiang, C.B. ATHB17 enhances stress tolerance by coordinating photosynthesis-associated nuclear gene and ATSIG5 expression in response to abiotic stress. Sci. Rep. 2017, 7, 45492. [Google Scholar] [CrossRef]
- Wang, R.; Song, H.; Zhang, W.; Wang, N.; Zhang, S.; Shao, R.; Liu, C. Structural insights into the functions of Raf1 and Bsd2 in hexadecameric Rubisco assembly. Mol. Plant 2023, 16, 1927–1936. [Google Scholar] [CrossRef]
- Iwai, M.; Suzuki, T.; Kamiyama, A.; Sakurai, I.; Dohmae, N.; Inoue, Y.; Ikeuchi, M. The PsbK subunit is required for the stable assembly and stability of other small subunits in the PSII complex in the thermophilic cyanobacterium Thermosynechococcus elongatus BP-1. Plant Cell Physiol. 2010, 51, 554–560. [Google Scholar] [CrossRef]
- Schwenkert, S.; Umate, P.; Dal Bosco, C.; Volz, S.; Mlçochová, L.; Zoryan, M.; Eichacker, L.A.; Ohad, I.; Herrmann, R.G.; Meurer, J. PsbI affects the stability, function, and phosphorylation patterns of photosystem II assemblies in tobacco. J. Biol. Chem. 2006, 281, 34227–34238. [Google Scholar] [CrossRef]
- Mutt, E.; Mathew, O.K.; Sowdhamini, R. LenVarDB: Database of length-variant protein domains. Nucleic Acids Res. 2014, 42, D246–D250. [Google Scholar] [CrossRef] [PubMed][Green Version]
- Sehrish, S.; Sumbal, W.; Xie, M.; Zhao, C.; Zuo, R.; Gao, F.; Liu, S. Genome-Wide Identification and Characterization of SET Domain Family Genes in Brassica napus L. Int. J. Mol. Sci. 2022, 23, 1936. [Google Scholar] [CrossRef] [PubMed]
- Tørresen, O.K.; Star, B.; Mier, P.; Andrade-Navarro, M.A.; Bateman, A.; Jarnot, P.; Gruca, A.; Grynberg, M.; Kajava, A.V.; Promponas, V.J.; et al. Tandem repeats lead to sequence assembly errors and impose multi-level challenges for genome and protein databases. Nucleic Acids Res. 2019, 47, 10994–11006. [Google Scholar] [CrossRef] [PubMed]
- Fu, X.X.; Zhang, J.; Zhang, G.Q.; Liu, Z.J.; Chen, Z.D. Insights into the origin and evolution of plant sigma factors. J. Syst. Evol. 2021, 59, 326–340. [Google Scholar] [CrossRef]
- Kasai, K.; Kawagishi-Kobayashi, M.; Teraishi, M.; Ito, Y.; Ochi, K.; Wakasa, K.; Tozawa, Y. Differential expression of three plastidial sigma factors, OsSIG1, OsSIG2A, and OsSIG2B, during leaf development in rice. Biosci. Biotechnol. Biochem. 2004, 68, 973–977. [Google Scholar] [CrossRef][Green Version]
- Kubota, Y.; Miyao, A.; Hirochika, H.; Tozawa, Y.; Yasuda, H.; Tsunoyama, Y.; Niwa, Y.; Imamura, S.; Shirai, M.; Asayama, M. Two novel nuclear genes, OsSIG5 and OsSIG6, encoding potential plastid sigma factors of RNA polymerase in rice: Tissue-specific and light-responsive gene expression. Plant Cell Physiol. 2007, 48, 186–192. [Google Scholar] [CrossRef] [PubMed]
- Tozawa, Y.; Teraishi, M.; Sasaki, T.; Sonoike, K.; Nishiyama, Y.; Itaya, M.; Miyao, A.; Hirochika, H. The plastid sigma factor SIG1 maintains photosystem I activity via regulated expression of the psaA operon in rice chloroplasts. Plant J. 2007, 52, 124–132. [Google Scholar] [CrossRef] [PubMed]
- Shimizu, M.; Kato, H.; Ogawa, T.; Kurachi, A.; Nakagawa, Y.; Kobayashi, H. Sigma factor phosphorylation in the photosynthetic control of photosystem stoichiometry. Proc. Natl. Acad. Sci. USA 2010, 107, 10760–10764. [Google Scholar] [CrossRef] [PubMed]
- Zghidi, W.; Merendino, L.; Cottet, A.; Mache, R.; Lerbs-Mache, S. Nucleus-encoded plastid sigma factor SIG3 transcribes specifically the psbN gene in plastids. Nucleic Acids Res. 2007, 35, 455–464. [Google Scholar] [CrossRef]
- Tan, S.; Troxler, R.F. Characterization of two chloroplast RNA polymerase sigma factors from Zea mays: Photoregulation and differential expression. Proc. Natl. Acad. Sci. USA 1999, 96, 5316–5321. [Google Scholar] [CrossRef]
- Privat, I.; Hakimi, M.A.; Buhot, L.; Favory, J.J.; Mache-Lerbs, S. Characterization of Arabidopsis plastid sigma-like transcription factors SIG1, SIG2 and SIG3. Plant Mol. Biol. 2003, 51, 385–399. [Google Scholar] [CrossRef] [PubMed]
- Bychkov, I.A.; Kudryakova, N.V.; Kuznetsov, V.V.; Kusnetsov, V.V. Cold stress activates the expression of genes of the chloroplast transcription apparatus in Arabidopsis thaliana plants. Dokl. Biochem. Biophys. 2020, 494, 235–239. [Google Scholar] [CrossRef]
- Mu, J.; Fu, Y.; Liu, B.; Zhang, Y.; Wang, A.; Li, Y.; Zhu, J. SiFBA5, a cold-responsive factor from Saussurea involucrata promotes cold resilience and biomass increase in transgenic tomato plants under cold stress. BMC Plant Biol. 2021, 21, 75. [Google Scholar] [CrossRef]
- Foyer, C.H.; Shigeoka, S. Understanding oxidative stress and antioxidant functions to enhance photosynthesis. Plant Physiol. 2011, 155, 93–100. [Google Scholar] [CrossRef]
- Triantaphylidès, C.; Havaux, M. Singlet oxygen in plants: Production, detoxification and signaling. Trends Plant Sci. 2009, 14, 219–228. [Google Scholar] [CrossRef]
- Saccon, F.; Wilson, S.; Morey-Burrows, F.S.; Ruban, A.V. Quantifying the long-term interplay between photoprotection and repair mechanisms sustaining photosystem II activity. Biochem. J. 2022, 479, 701–717. [Google Scholar] [CrossRef] [PubMed]
- Liu, D.; Yu, L.; Wei, L.; Yu, P.; Wang, J.; Zhao, H.; Zhang, Y.; Zhang, S.; Yang, Z.; Chen, G.; et al. BnTIR: An online transcriptome platform for exploring RNA-seq libraries for oil crop Brassica napus. Plant Biotechnol. J. 2021, 19, 1895–1897. [Google Scholar] [CrossRef]
- Porra, R.J.; Thompson, W.A.; Kriedemann, P.E. Determination of accurate extinction coefficients and simultaneous equations for assaying chlorophylls a and b extracted with four different solvents: Verification of the concentration of chlorophyll standards by atomic absorption spectroscopy. BBA-Bioenerg. 1989, 975, 384–394. [Google Scholar] [CrossRef]
- Lichtenthaler, H.K.; Wellburn, A.R. Determinations of total carotenoids and chlorophylls a and b of leaf extracts in different solvents. Biochem. Soc. Trans. 1983, 11, 591–592. [Google Scholar] [CrossRef]
- Parsons, R.; Wevers, J.; Lawson, T.; Godber, L. Rapid and straightforward estimates of photosynthetic characteristics using a portable gas exchange system. Photosynthetica 1998, 34, 265–279. [Google Scholar] [CrossRef]
- Kuk, Y.I.; Shin, J.S.; Burgos, N.R.; Hwang, T.E.; Han, O.; Cho, B.H.; Jung, S.; Guh, J.O. Antioxidative enzymes offer protection from chilling damage in rice plants. Crop Sci. 2003, 43, 2109–2117. [Google Scholar] [CrossRef]
- Sergiev, I.; Alexieva, V.; Karanov, E. Effect of spermine, atrazine, and combination between them on some endogenous protective systems and stress markers in plants. Compt. Rend. Acad. Bulg. Sci. 1997, 51, 121–124. [Google Scholar]
- Nakano, Y.; Asada, K. Hydrogen peroxide is scavenged by ascorbate-specific peroxidase in spinach chloroplasts. Plant Cell Physiol. 1981, 22, 867–880. [Google Scholar] [CrossRef]
- Aebi, H. Catalase in vitro. In Methods in Enzymology; Elsevier: Amsterdam, The Netherlands, 1984; pp. 121–126. [Google Scholar]












Disclaimer/Publisher’s Note: The statements, opinions and data contained in all publications are solely those of the individual author(s) and contributor(s) and not of MDPI and/or the editor(s). MDPI and/or the editor(s) disclaim responsibility for any injury to people or property resulting from any ideas, methods, instructions or products referred to in the content. |
© 2026 by the authors. Licensee MDPI, Basel, Switzerland. This article is an open access article distributed under the terms and conditions of the Creative Commons Attribution (CC BY) license.
Share and Cite
Hu, Y.; Zhou, Y.; Batool, I.; Lan, W.; Huang, Q.; Ali, B.; Yousaf, M.A.; Zhang, K.; Ma, J.; Ayyaz, A.; et al. Genome-Wide Identification of Sigma Factors in Brassica napus and Role of BnSIG5A in Response to Cold Stress. Int. J. Mol. Sci. 2026, 27, 3010. https://doi.org/10.3390/ijms27073010
Hu Y, Zhou Y, Batool I, Lan W, Huang Q, Ali B, Yousaf MA, Zhang K, Ma J, Ayyaz A, et al. Genome-Wide Identification of Sigma Factors in Brassica napus and Role of BnSIG5A in Response to Cold Stress. International Journal of Molecular Sciences. 2026; 27(7):3010. https://doi.org/10.3390/ijms27073010
Chicago/Turabian StyleHu, Yiwa, Yingying Zhou, Iram Batool, Wenqiang Lan, Qian Huang, Basharat Ali, Muhammad Arslan Yousaf, Kangni Zhang, Jiali Ma, Ahsan Ayyaz, and et al. 2026. "Genome-Wide Identification of Sigma Factors in Brassica napus and Role of BnSIG5A in Response to Cold Stress" International Journal of Molecular Sciences 27, no. 7: 3010. https://doi.org/10.3390/ijms27073010
APA StyleHu, Y., Zhou, Y., Batool, I., Lan, W., Huang, Q., Ali, B., Yousaf, M. A., Zhang, K., Ma, J., Ayyaz, A., & Zhou, W. (2026). Genome-Wide Identification of Sigma Factors in Brassica napus and Role of BnSIG5A in Response to Cold Stress. International Journal of Molecular Sciences, 27(7), 3010. https://doi.org/10.3390/ijms27073010

