Endarachne binghamiae Extract Alleviates Colitis by Suppressing NLRP3 Inflammasome Activation via Regulation of NOX–iNOS Crosstalk
Abstract
1. Introduction
2. Results
2.1. Phytochemical Profile of EB-WE
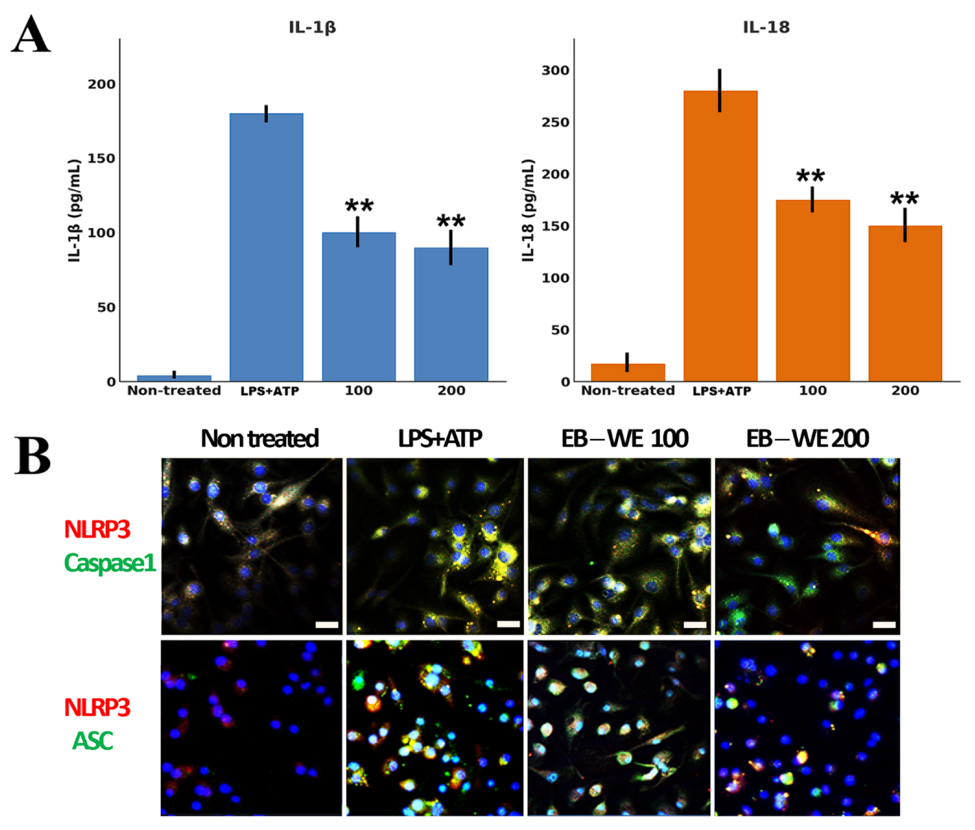
2.2. Inhibition of NLRP3 Inflammasome Formation by EB-WE in BMDMs
2.3. Western Blot Analysis of NLRP3-Related Proteins in the BMDM Model
2.4. EB-WE Attenuates ROS-Mediated NLRP3 Inflammasome Activation in BMDMs
2.5. Anti-Inflammatory Effects of EB-WE in the IBD Mouse Model
2.6. Histological and Clinical Changes in the IBD Model
2.7. EB-WE Suppresses Inflammatory and Apoptotic Signaling While Preserving Epithelial Barrier Integrity in DSS-Induced Colonic Tissue
2.8. Modulation of Redox Regulatory Proteins by EB-WE in Colon Tissue of the IBD Model
3. Discussion
3.1. ROS and NLRP3 Inflammasome: Priming and Oligomerization
3.2. Implications for Inflammation-Focused Mechanistic Analysis
3.3. NOX–iNOS Crosstalk and IBD: Inflammation Driven by Nitrosative Stress
3.4. Oxidative Damage and NLRP3: The Intimate Crosstalk Between Inflammation and Oxidative Stress
3.5. Translational Implications Supported by Human Transcriptomic Data
4. Materials and Methods
4.1. Preparation and Phytochemical Analysis of EB Hot Water Extract
4.2. BMDM Inflammation Induction and EB-WE Pretreatment—Cell Isolation and Culture
4.3. NLRP3 Inflammasome Activation
4.4. NOX Activity, iNOS-Derived NO Production, and XO Activity Assays in LPS-Stimulated RAW 264.7 Macrophages
4.5. ELISA Analysis
4.6. Immunofluorescence (Confocal Microscopy)
4.7. Western Blot Analysis
4.8. In Vivo Induction of DSS-Induced Colitis and EB-WE Administration
4.9. Clinical Monitoring and Disease Activity Index (DAI)
4.10. Sample Collection and Analysis
4.11. Ethical Approval
4.12. Statistical Analysis
Supplementary Materials
Author Contributions
Funding
Institutional Review Board Statement
Informed Consent Statement
Data Availability Statement
Conflicts of Interest
Abbreviations
| AP1 | Activator Protein 1 |
| ASC | Apoptosis-associated speck-like protein containing a CARD |
| ATP | Adenosine Triphosphate |
| BAX | Bcl-2-associated X protein |
| BCL2 | B-cell lymphoma 2 |
| BMDM | Bone Marrow-Derived Macrophage |
| CAT | Catalase |
| COX2 | Cyclooxygenase 2 |
| CaMKII | Ca2+/Calmodulin-dependent Protein Kinase II |
| Caspase-1 | Cysteine-aspartic protease 1 |
| DAI | Disease Activity Index |
| DAMPs | Damage-Associated Molecular Patterns |
| DCFDA | 2′,7′-Dichlorodihydrofluorescein diacetate |
| DSS | Dextran Sulfate Sodium |
| EB-WE | Endarachne binghamiae Water Extract |
| ERK | Extracellular signal-Regulated Kinase |
| GRX | Glutaredoxin |
| GSH | Glutathione |
| IBD | Inflammatory Bowel Disease |
| IFN-γ | Interferon gamma |
| IL-18 | Interleukin-18 |
| IL-1β | Interleukin-1 beta |
| IκBα | Inhibitor of kappa B alpha |
| JNK | c-Jun N-terminal Kinase |
| LPS | Lipopolysaccharide |
| MAPK | Mitogen-Activated Protein Kinase |
| MMP9 | Matrix Metalloproteinase 9 |
| NADK | NAD + kinase |
| NADPH | Nicotinamide Adenine Dinucleotide Phosphate (reduced form) |
| NF-κB | Nuclear Factor kappa-light-chain-enhancer of activated B cells |
| NLRP3 | NACHT, LRR and PYD domains-containing protein 3 |
| NOX | NADPH Oxidase |
| NQO | NAD(P)H Quinone Dehydrogenase |
| ONOO− | Peroxynitrite |
| PAMPs | Pathogen-Associated Molecular Patterns |
| PRDX | Peroxiredoxin |
| ROS | Reactive Oxygen Species |
| RelA | v-rel avian reticuloendotheliosis viral oncogene homolog A |
| SOD | Superoxide Dismutase |
| SREBP2 | Sterol Regulatory Element-Binding Protein 2 |
| TLR4 | Toll-like Receptor 4 |
| TNF-α | Tumor Necrosis Factor alpha |
| TRX | Thioredoxin |
| TUNEL | Terminal deoxynucleotidyl transferase dUTP nick end labeling |
| TXNIP | Thioredoxin-interacting protein |
| UHPLC-QTOF-LC-MS/MS | Ultra-High Performance Liquid Chromatography–Quadrupole Time-of-Flight Liquid Chromatography–Mass Spectrometry/Mass Spectrometry |
| iNOS | inducible Nitric Oxide Synthase |
| p38 | p38 Mitogen-Activated Protein Kinase |
References
- Ren, W.; Sun, Y.; Zhao, L.; Shi, X. NLRP3 inflammasome and its role in autoimmune diseases: A promising therapeutic target. Biomed. Pharmacother. 2024, 175, 116679. [Google Scholar] [CrossRef]
- Zhang, W.-J.; Li, K.-Y.; Lan, Y.; Zeng, H.-Y.; Chen, S.-Q.; Wang, H. NLRP3 Inflammasome: A key contributor to the inflammation formation. Food Chem. Toxicol. 2023, 174, 113683. [Google Scholar] [CrossRef] [PubMed]
- Huang, Y.; Xu, W.; Zhou, R. NLRP3 inflammasome activation and cell death. Cell. Mol. Immunol. 2021, 18, 2114–2127. [Google Scholar] [CrossRef]
- Bauer, C.; Duewell, P.; Mayer, C.; Lehr, H.A.; A Fitzgerald, K.; Dauer, M.; Tschopp, J.; Endres, S.; Latz, E.; Schnurr, M. Colitis induced in mice with dextran sulfate sodium (DSS) is mediated by the NLRP3 inflammasome. Gut 2010, 59, 1192–1199. [Google Scholar] [CrossRef]
- Zhang, G.; Chen, H.; Guo, Y.; Zhang, W.; Jiang, Q.; Zhang, S.; Han, L.; Chen, S.; Xue, R. Activation of Platelet NLRP3 Inflammasome in Crohn’s Disease. Front. Pharmacol. 2021, 12, 705325. [Google Scholar] [CrossRef]
- Ali, F.E.M.; Ibrahim, I.M.; Ghogar, O.M.; Abd-Alhameed, E.K.; Althagafy, H.S.; Hassanein, E.H.M. Therapeutic interventions target the NLRP3 inflammasome in ulcerative colitis: Comprehensive study. World J. Gastroenterol. 2023, 29, 1026–1053. [Google Scholar] [CrossRef] [PubMed]
- Yang, J.; Wise, L.; Fukuchi, K.-I. TLR4 Cross-Talk With NLRP3 Inflammasome and Complement Signaling Pathways in Alzheimer’s Disease. Front. Immunol. 2020, 11, 724. [Google Scholar] [CrossRef] [PubMed]
- Vince, J.E.; De Nardo, D.; Gao, W.; Vince, A.J.; Hall, C.; McArthur, K.; Simpson, D.; Vijayaraj, S.; Lindqvist, L.M.; Bouillet, P.; et al. The Mitochondrial Apoptotic Effectors BAX/BAK Activate Caspase-3 and -7 to Trigger NLRP3 Inflammasome and Caspase-8 Driven IL-1β Activation. Cell Rep. 2018, 25, 2339–2353.e4. [Google Scholar] [CrossRef] [PubMed]
- Singh, D.D. NLRP3 inflammasome: Structure, mechanism, drug-induced organ toxicity, therapeutic strategies, and future perspectives. RSC Med. Chem. 2025, 16, 2937–2957. [Google Scholar] [CrossRef] [PubMed]
- Wang, Q.; Hernández-Ochoa, E.O.; Viswanathan, M.C.; Blum, I.D.; Do, D.C.; Granger, J.M.; Murphy, K.R.; Wei, A.-C.; Aja, S.; Liu, N.; et al. CaMKII oxidation is a critical performance/disease trade-off acquired at the dawn of vertebrate evolution. Nat. Commun. 2021, 12, 3175. [Google Scholar] [CrossRef] [PubMed]
- Yosri, H.; El-Kashef, D.H.; El-Sherbiny, M.; Said, E.; Salem, H.A. Calycosin modulates NLRP3 and TXNIP-mediated pyroptotic signaling and attenuates diabetic nephropathy progression in diabetic rats; An insight. Biomed. Pharmacother. 2022, 155, 113758. [Google Scholar] [CrossRef] [PubMed]
- Sylvester, A.L.; Zhang, D.X.; Ran, S.; Zinkevich, N.S. Inhibiting NADPH Oxidases to Target Vascular and Other Pathologies: An Update on Recent Experimental and Clinical Studies. Biomolecules 2022, 12, 823. [Google Scholar] [CrossRef]
- Taylor, J.P.; Tse, H.M. The role of NADPH oxidases in infectious and inflammatory diseases. Redox Biol. 2021, 48, 102159. [Google Scholar] [CrossRef]
- Sirokmány, G.; Donkó, Á.; Geiszt, M. Nox/Duox Family of NADPH Oxidases: Lessons from Knockout Mouse Models. Trends Pharmacol. Sci. 2016, 37, 318–327. [Google Scholar] [CrossRef]
- Sakamoto, T.; Imai, H. Hydrogen peroxide produced by superoxide dismutase SOD-2 activates sperm in Caenorhabditis elegans. J. Biol. Chem. 2017, 292, 14804–14813. [Google Scholar] [CrossRef]
- Muro, P.; Zhang, L.; Li, S.; Zhao, Z.; Jin, T.; Mao, F.; Mao, Z. The emerging role of oxidative stress in inflammatory bowel disease. Front. Endocrinol. 2024, 15, 1390351. [Google Scholar] [CrossRef] [PubMed]
- Liu, S.; Liu, J.; Wang, Y.; Deng, F.; Deng, Z. Oxidative Stress: Signaling Pathways, Biological Functions, and Disease. MedComm 2025, 6, e70268. [Google Scholar] [CrossRef]
- Martemucci, G.; Costagliola, C.; Mariano, M.; D’andrea, L.; Napolitano, P.; D’Alessandro, A.G. Free Radical Properties, Source and Targets, Antioxidant Consumption and Health. Oxygen 2022, 2, 48–78. [Google Scholar] [CrossRef]
- Robinson, K.M.; Beckman, J.S. Synthesis of peroxynitrite from nitrite and hydrogen peroxide. Methods Enzymol. 2005, 396, 207–214. [Google Scholar] [CrossRef]
- Andrés, C.M.C.; Pérez de la Lastra, J.M.; Andrés Juan, C.; Plou, F.J.; Pérez-Lebeña, E. Impact of Reactive Species on Amino Acids—Biological Relevance in Proteins and Induced Pathologies. Int. J. Mol. Sci. 2022, 23, 14049. [Google Scholar] [CrossRef]
- Choi, E.-H.; Park, S.-J. TXNIP: A key protein in the cellular stress response pathway and a potential therapeutic target. Exp. Mol. Med. 2023, 55, 1348–1356. [Google Scholar] [CrossRef]
- Lee, S.-S.; Yoo, Y.-C. NOX-NOS crosstalk in the liver-brain axis: Novel insights for redox regulation and neurodegenerative diseases. Redox Biol. 2025, 86, 103807. [Google Scholar] [CrossRef]
- Lee, S.-H.; Lee, S.-S.; Lee, G.-Y.; Han, S.-Y.; Kim, D.-S.; Lee, B.-H.; Yoo, Y.-C. Endarachne binghamiae Extract Ameliorates Inflammatory Responses in Macrophages Through Regulation of MAPK, NF-kB and PI3K/AKT Pathways, and Prevents Acute Lung Injury in Mice. Life 2025, 15, 88. [Google Scholar] [CrossRef] [PubMed]
- Lee, S.-S.; Lee, S.-H.; Kim, S.-Y.; Lee, G.-Y.; Han, S.-Y.; Lee, B.-H.; Yoo, Y.-C. Endarachne binghamiae Ameliorates Hepatic Steatosis, Obesity, and Blood Glucose via Modulation of Metabolic Pathways and Oxidative Stress. Int. J. Mol. Sci. 2025, 26, 5103. [Google Scholar] [CrossRef] [PubMed]
- Han, E.-J.; Fernando, I.P.S.; Kim, H.-S.; Lee, D.-S.; Kim, A.; Je, J.-G.; Seo, M.-J.; Jee, Y.-H.; Jeon, Y.-J.; Kim, S.-Y.; et al. (−)-Loliolide Isolated from Sargassum horneri Suppressed Oxidative Stress and Inflammation by Activating Nrf2/HO-1 Signaling in IFN-γ/TNF-α-Stimulated HaCaT Keratinocytes. Antioxidants 2021, 10, 856. [Google Scholar] [CrossRef]
- Islam, M.N.; Ishita, I.J.; Jin, S.E.; Choi, R.J.; Lee, C.M.; Kim, Y.S.; Jung, H.A.; Choi, J.S. Anti-inflammatory activity of edible brown alga Saccharina japonica and its constituents pheophorbide a and pheophytin a in LPS-stimulated RAW 264.7 macrophage cells. Food Chem. Toxicol. 2013, 55, 541–548. [Google Scholar] [CrossRef] [PubMed]
- Zhuang, W.; Wang, C.; Shi, X.; Qiu, S.; Zhang, S.; Xu, B.; Chen, M.; Jiang, W.; Dong, H.; Qiao, Y. MCMV triggers ROS/NLRP3-associated inflammasome activation in the inner ear of mice and cultured spiral ganglion neurons, contributing to sensorineural hearing loss. Int. J. Mol. Med. 2018, 41, 3448–3456. [Google Scholar] [CrossRef] [PubMed]
- Blacker, T.S.; Duchen, M.R. Investigating mitochondrial redox state using NADH and NADPH autofluorescence. Free Radic. Biol. Med. 2016, 100, 53–65. [Google Scholar] [CrossRef]
- Xiao, W.; Wang, R.-S.; Handy, D.E.; Loscalzo, J. NAD(H) and NADP(H) Redox Couples and Cellular Energy Metabolism. Antioxid. Redox Signal. 2018, 28, 251–272. [Google Scholar] [CrossRef]
- Mercola, J. Reductive stress and mitochondrial dysfunction: The hidden link in chronic disease. Free Radic. Biol. Med. 2025, 233, 118–131. [Google Scholar] [CrossRef]
- Tian, T.; Wang, Z.; Zhang, J. Pathomechanisms of oxidative stress in inflammatory bowel disease and potential antioxidant therapies. Oxidative Med. Cell. Longev. 2017, 2017, 4535194. [Google Scholar] [CrossRef]
- Yu, T.; Wan, P.; Zhu, X.-D.; Ren, Y.-P.; Wang, C.; Yan, R.-W.; Guo, Y.; Bai, A.-P. Inhibition of NADPH oxidase activities ameliorates DSS-induced colitis. Biochem. Pharmacol. 2018, 158, 126–133. [Google Scholar] [CrossRef]
- Oberacker, T.; Kraft, L.; Schanz, M.; Latus, J.; Schricker, S. The importance of thioredoxin-1 in health and disease. Antioxidants 2023, 12, 1078. [Google Scholar] [CrossRef]
- Morgan, M.J.; Liu, Z.-G. Crosstalk of reactive oxygen species and NF-κB signaling. Cell Res. 2011, 21, 103–115. [Google Scholar] [CrossRef] [PubMed]
- Pan, L.; Ren, Z.; Liu, Y.; Zhao, Y.; Li, H.; Pan, X.; Fang, X.; Liang, W.; Wang, Y.; Yang, J.; et al. A novel danshensu derivative ameliorates experimental colitis by modulating NADPH oxidase 4-dependent NLRP3 inflammasome activation. J. Cell. Mol. Med. 2020, 24, 12955–12969. [Google Scholar] [CrossRef]
- Zhou, R.; Tardivel, A.; Thorens, B.; Choi, I.; Tschopp, J. Thioredoxin-interacting protein links oxidative stress to inflammasome activation. Nat. Immunol. 2010, 11, 136–140. [Google Scholar] [CrossRef]
- Chen, H.; Guan, B.; Chen, S.; Yang, D.; Shen, J. Peroxynitrite activates NLRP3 inflammasome and contributes to hemorrhagic transformation and poor outcome in ischemic stroke with hyperglycemia. Free. Radic. Biol. Med. 2021, 165, 171–183. [Google Scholar] [CrossRef] [PubMed]
- Ziehr, B.K.; MacDonald, J.A. Regulation of NLRPs by reactive oxygen species: A story of crosstalk. Biochim. et Biophys. Acta (BBA)-Mol. Cell Res. 2024, 1871, 119823. [Google Scholar] [CrossRef] [PubMed]
- Long, Y.; Liu, X.; Tan, X.-Z.; Jiang, C.-X.; Chen, S.-W.; Liang, G.-N.; He, X.-M.; Wu, J.; Chen, T.; Xu, Y. ROS-induced NLRP3 inflammasome priming and activation mediate PCB 118- induced pyroptosis in endothelial cells. Ecotoxicol. Environ. Saf. 2020, 189, 109937. [Google Scholar] [CrossRef]
- Jia, J.; Liu, Y.; Zhang, X.; Liu, X.; Qi, J. Regulation of iNOS expression by NF-κB in human lens epithelial cells treated with high levels of glucose. Investig. Opthalmol. Vis. Sci. 2013, 54, 5070–5077. [Google Scholar] [CrossRef]
- Singer, I.; Kawka, D.; Scott, S.; Weidner, J.; Mumford, R.; Riehl, T.; Stenson, W. Expression of inducible nitric oxide synthase and nitrotyrosine in colonic epithelium in inflammatory bowel disease. Gastroenterology 1996, 111, 871–885. [Google Scholar] [CrossRef] [PubMed]
- Banskota, S.; Wang, H.; Kwon, Y.H.; Gautam, J.; Haq, S.; Grondin, J.; Steinberg, G.R.; Khan, W.I. Inhibition of NADPH Oxidase (NOX) 2 Mitigates Colitis in Mice with Impaired Macrophage AMPK Function. Biomedicines 2023, 11, 1443. [Google Scholar] [CrossRef]
- Wu, W.; Li, L.; Su, X.; Zhu, Z.; Lin, X.; Zhang, J.; Zhuang, Z.; Cai, H.; Huang, W. Nuclear factor-kappaB regulates the transcription of NADPH oxidase 1 in human alveolar epithelial cells. BMC Pulm. Med. 2021, 21, 98. [Google Scholar] [CrossRef]
- Matrullo, G.; Filomeni, G.; Rizza, S. Redox regulation of focal adhesions. Redox Biol. 2025, 80, 103514. [Google Scholar] [CrossRef]
- Lundberg, J.O.; Weitzberg, E. Nitric oxide signaling in health and disease. Cell 2022, 185, 2853–2878. [Google Scholar] [CrossRef]
- Schreiber, O.; Petersson, J.; Waldén, T.; Ahl, D.; Sandler, S.; Phillipson, M.; Holm, L. iNOS-dependent increase in colonic mucus thickness in DSS-colitic rats. PLoS ONE 2013, 8, e71843. [Google Scholar] [CrossRef]
- Dijkstra, G.; Moshage, H.; van Dullemen, H.M.; de Jager-Krikken, A.; Tiebosch, A.T.M.G.; Kleibeuker, J.H.; Jansen, P.L.; van Goor, H. Expression of nitric oxide synthases and formation of nitrotyrosine and reactive oxygen species in inflammatory bowel disease. J. Pathol. 1998, 186, 416–421. [Google Scholar] [CrossRef]
- Yoshihara, E.; Masaki, S.; Matsuo, Y.; Chen, Z.; Tian, H.; Yodoi, J. Thioredoxin/Txnip: Redoxisome, as a redox switch for the pathogenesis of diseases. Front. Immunol. 2014, 4, 514. [Google Scholar] [CrossRef] [PubMed]
- Lan, T.; Tao, A.; Xu, X.; Kvietys, P.; Rui, T. Peroxynitrite/PKR Axis Modulates the NLRP3 Inflammasome of Cardiac Fibroblasts. Front. Immunol. 2020, 11, 558712. [Google Scholar] [CrossRef] [PubMed]
- Linillos-Pradillo, B.; Paredes, S.D.; Ortiz-Cabello, M.; Schlumpf, M.; Lichtensteiger, W.; Vara, E.; Tresguerres, J.A.F.; Rancan, L. Activation of NLRP3 Inflammasome in Liver of Long Evans Lactating Rats and Its Perinatal Effects in the Offspring after Bisphenol F Exposure. Int. J. Mol. Sci. 2023, 24, 14129. [Google Scholar] [CrossRef]
- Qiang, R.; Li, Y.; Dai, X.; Lv, W. NLRP3 inflammasome in digestive diseases: From mechanism to therapy. Front. Immunol. 2022, 13, 978190. [Google Scholar] [CrossRef]
- Zhen, Y.; Zhang, H. NLRP3 Inflammasome and Inflammatory Bowel Disease. Front. Immunol. 2019, 10, 276. [Google Scholar] [CrossRef]
- Herfindal, A.M.; Rocha, S.D.C.; Papoutsis, D.; Bøhn, S.K.; Carlsen, H. The ROS-generating enzyme NADPH oxidase 1 modulates the colonic microbiota but offers minor protection against dextran sulfate sodium-induced low-grade colon inflammation in mice. Free. Radic. Biol. Med. 2022, 188, 298–311. [Google Scholar] [CrossRef] [PubMed]
- McCafferty, D.M. Peroxynitrite and inflammatory bowel disease. Gut 2000, 46, 436–439. [Google Scholar] [CrossRef]
- Barrett, T.; Wilhite, S.E.; Ledoux, P.; Evangelista, C.; Kim, I.F.; Tomashevsky, M.; Marshall, K.A.; Phillippy, K.H.; Sherman, P.M.; Holko, M.; et al. NCBI GEO: Archive for functional genomics data sets—Update. Nucleic Acids Res. 2013, 41, D991–D995. [Google Scholar] [CrossRef] [PubMed]
- Arijs, I.; De Hertogh, G.; Lemaire, K.; Quintens, R.; Van Lommel, L.; Van Steen, K.; Leemans, P.; Cleynen, I.; Van Assche, G.; Vermeire, S.; et al. Mucosal gene expression of antimicrobial peptides in inflammatory bowel disease before and after first infliximab treatment. PLoS ONE 2009, 4, e7984. [Google Scholar] [CrossRef]
- Nashef, A.; Matthias, M.; Weiss, E.; Loos, B.G.; Jepsen, S.; van der Velde, N.; Uitterlinden, A.G.; Wellmann, J.; Berger, K.; Hoffmann, P.; et al. Translation of mouse model to human gives insights into periodontitis etiology. Sci. Rep. 2020, 10, 4892. [Google Scholar] [CrossRef] [PubMed]
- Zhu, J.; Yang, K.; Zhang, P.; Yuan, H.; Yan, N.; Zhang, L.; Jia, M.; Wang, Y. Celastrol Inhibits Porcine Epidemic Diarrhea Virus Replication by Promoting ROS-Mediated Apoptosis. Transbound. Emerg. Dis. 2025, 2025, 4020619. [Google Scholar] [CrossRef] [PubMed]
- Kubryń, N.; Fijałkowski, Ł.; Nowaczyk, J.; Jamil, A.; Nowaczyk, A. PROTAC Technology as a New Tool for Modern Pharmacotherapy. Molecules 2025, 30, 2123. [Google Scholar] [CrossRef] [PubMed]
- Ruttkies, C.; Schymanski, E.L.; Wolf, S.; Hollender, J.; Neumann, S. MetFrag relaunched: Incorporating strategies beyond in silico fragmentation. J. Cheminform. 2016, 8, 3. [Google Scholar] [CrossRef] [PubMed]
- Wang, M.; Carver, J.J.; Phelan, V.V.; Sanchez, L.M.; Garg, N.; Peng, Y.; Nguyen, D.D.; Watrous, J.; Kapono, C.A.; Luzzatto-Knaan, T.; et al. Sharing and community curation of mass spectrometry data with Global Natural Products Social Molecular Networking. Nat. Biotechnol. 2016, 34, 828–837. [Google Scholar] [CrossRef] [PubMed]
- Dührkop, K.; Fleischauer, M.; Ludwig, M.; Aksenov, A.A.; Melnik, A.V.; Meusel, M.; Dorrestein, P.C.; Rousu, J.; Böcker, S. SIRIUS 4: A rapid tool for turning tandem mass spectra into metabolite structure information. Nat. Methods 2019, 16, 299–302. [Google Scholar] [CrossRef] [PubMed]










| Identified Compounds | Monoisotopic Mass (Da) | Formula | Observed Mass (Da) | Observed m/z | Mass Error (mDa) | Mass Error (ppm) | RT (min) | Detector Counts | Adducts | Score | MS Fragments |
|---|---|---|---|---|---|---|---|---|---|---|---|
| ES+ (Positive Ionization Mode) | |||||||||||
| Pyropheophorbide A | 534.2631 | C33H34N4O3 | 534.2627 | 535.2699 | −0.4 | −0.8 | 22.44 | 556,053 | +H, +Na | 0.875 | 223.12, 355.19, 435.25, 447.22 |
| Digiprolactone (Loliolide) | 196.1099 | C11H16O3 | 196.11 | 197.1173 | 0.1 | 0.5 | 6.43 | 102,239 | +H, +Na | 0.906 | 105.12, 133.1, 179.11 |
| Adenosine | 267.0968 | C10H13N5O4 | 267.0968 | 268.1041 | 0.1 | 0.2 | 1.36 | 86,691 | +H, +Na | 0.98 | 136.06 |
| Allitol | 182.079 | C6H14O6 | 182.0789 | 205.0681 | −0.1 | −0.6 | 0.57 | 35,257 | +Na | 0.736 | 111.05, 182.09 |
| 6α-Acetoxy-5-epilimonin | 542.2516 | C30H38O9 | 542.2542 | 565.2434 | 2.6 | 4.6 | 22.8 | 26,387 | +Na | 0.85 | 256.2, 268.2, 503.2 |
| 3-Tert-butyl-4-methoxyphenol | 180.115 | C11H16O2 | 180.1151 | 181.1224 | 0.1 | 0.3 | 10.43 | 25,850 | +H, +Na | 0.78 | 108, 137.2, 166.8 |
| ES- (Negative Ionization Mode) | |||||||||||
| Monogalactosyldiacylglycerol | 766.4867 | C42H70O12 | 766.4898 | 765.4825 | 3.1 | 4 | 27.89 | 20,566,572 | −H | 0.89 | 225, 317, 537.3 |
| Putative galactolipid (MGDG/DGDG-related) | 764.4711 | C42H68O12 | 764.4747 | 763.4675 | 3.7 | 4.8 | 25.55 | 1,220,709 | −H | 0.86 | 125, 303.2, 561.2 |
| Vachanic acid methyl ester | 266.1882 | C16H26O3 | 266.1883 | 311.1865 | 0.1 | 0.3 | 12.2 | 161,942 | +HCOO | 0.82 | 155.1, 247.2, 267.2 |
| 18:3 Lyso-MGDG | 598.3142 | C34H46O9 | 598.3114 | 597.3041 | −2.8 | −4.7 | 17.44 | 163,431 | −H | 0.86 | 153, 281.2, 481.2 |
| 2-Pentadecanone | 226.2297 | C15H30O | 226.2295 | 271.2277 | −0.2 | −0.7 | 19.23 | 103,008 | +HCOO, −H | 0.65 | 221.2, 225.2 |
| Helveticoside | 534.6527 | C29H42O9 | 579.2838 | 579.2838 | 2.7 | 4.7 | 16.75 | 88,100 | +HCOO | 0.77 | 225, 279.23, 319.23 |
Disclaimer/Publisher’s Note: The statements, opinions and data contained in all publications are solely those of the individual author(s) and contributor(s) and not of MDPI and/or the editor(s). MDPI and/or the editor(s) disclaim responsibility for any injury to people or property resulting from any ideas, methods, instructions or products referred to in the content. |
© 2026 by the authors. Licensee MDPI, Basel, Switzerland. This article is an open access article distributed under the terms and conditions of the Creative Commons Attribution (CC BY) license.
Share and Cite
Lee, S.S.; Lee, S.H.; Kim, S.Y.; Lee, B.H.; Yoo, Y.-C. Endarachne binghamiae Extract Alleviates Colitis by Suppressing NLRP3 Inflammasome Activation via Regulation of NOX–iNOS Crosstalk. Int. J. Mol. Sci. 2026, 27, 2674. https://doi.org/10.3390/ijms27062674
Lee SS, Lee SH, Kim SY, Lee BH, Yoo Y-C. Endarachne binghamiae Extract Alleviates Colitis by Suppressing NLRP3 Inflammasome Activation via Regulation of NOX–iNOS Crosstalk. International Journal of Molecular Sciences. 2026; 27(6):2674. https://doi.org/10.3390/ijms27062674
Chicago/Turabian StyleLee, Sang Seop, Sang Hoon Lee, So Yeon Kim, Bong Ho Lee, and Yung-Choon Yoo. 2026. "Endarachne binghamiae Extract Alleviates Colitis by Suppressing NLRP3 Inflammasome Activation via Regulation of NOX–iNOS Crosstalk" International Journal of Molecular Sciences 27, no. 6: 2674. https://doi.org/10.3390/ijms27062674
APA StyleLee, S. S., Lee, S. H., Kim, S. Y., Lee, B. H., & Yoo, Y.-C. (2026). Endarachne binghamiae Extract Alleviates Colitis by Suppressing NLRP3 Inflammasome Activation via Regulation of NOX–iNOS Crosstalk. International Journal of Molecular Sciences, 27(6), 2674. https://doi.org/10.3390/ijms27062674

