Nppa and Nppb Deficiency Drives Ventricular Hypertrophy and Subendocardial Gene Deregulation in the Mouse Heart
Abstract
1. Introduction
2. Results
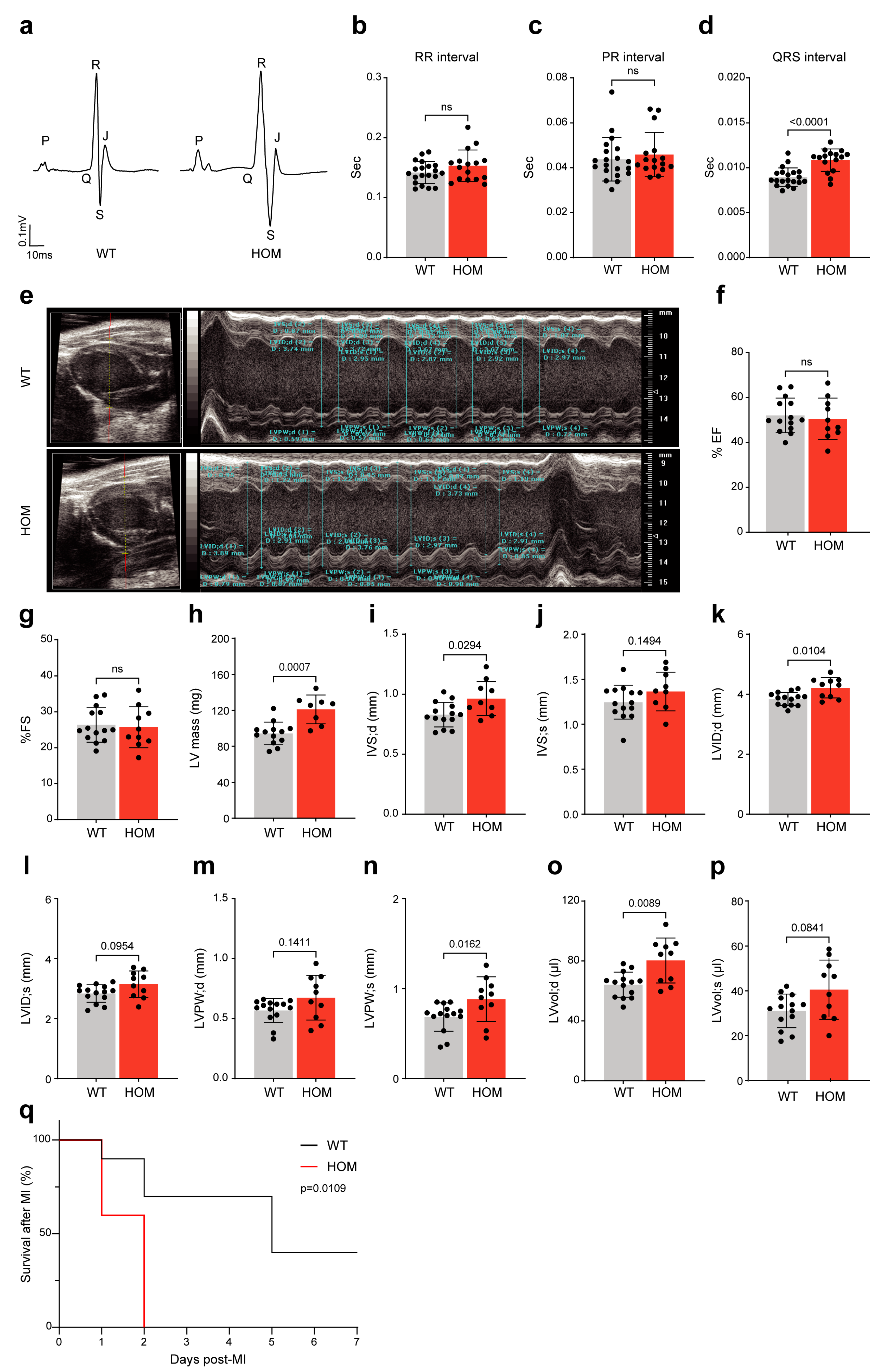
2.1. Deletion of Nppa–Nppb Leads to Cardiac Hypertrophy and QRS Prolongation in Adult Mice
2.2. Nppa–Nppb Deficiency Causes Moderate Changes in Gene Expression
2.3. Spatial Impact of Nppa–Nppb Deficiency Across the Ventricular Myocardial Wall
3. Discussion
4. Methods
4.1. CRISPR/Cas9 Genome Editing
4.2. Animal Experiments
4.3. Myocardial Infarction
4.4. Heart Collection and Histological Analysis
4.5. Mouse Electrocardiography
4.6. Echocardiography
4.7. Mouse Harvest and Tissue Collection
4.8. RNA Isolation and qPCR
4.9. RNA-Sequencing and Gene Ontology
4.10. Nanostring GeoMx Digital Spatial Profiler Analysis
4.11. Immunohistochemistry and Imaging
4.12. Statistical Analysis
Supplementary Materials
Author Contributions
Funding
Institutional Review Board Statement
Informed Consent Statement
Data Availability Statement
Acknowledgments
Conflicts of Interest
References
- Goetze, J.P.; Bruneau, B.G.; Ramos, H.R.; Ogawa, T.; De Bold, M.K.; De Bold, A.J. Cardiac Natriuretic Peptides. Nat. Rev. Cardiol. 2020, 17, 698–717. [Google Scholar] [CrossRef]
- Kishimoto, I.; Tokudome, T.; Nakao, K.; Kangawa, K. Natriuretic Peptide System: An Overview of Studies Using Genetically Engineered Animal Models. FEBS J. 2011, 278, 1830–1841. [Google Scholar] [CrossRef]
- Sergeeva, I.A.; Hooijkaas, I.B.; Van Der Made, I.; Jong, W.M.C.; Creemers, E.E.; Christoffels, V.M. A Transgenic Mouse Model for the Simultaneous Monitoring of ANF and BNP Gene Activity during Heart Development and Disease. Cardiovasc. Res. 2014, 101, 78–86. [Google Scholar] [CrossRef]
- Houweling, A.; Vanborren, M.; Moorman, A.; Christoffels, V. Expression and Regulation of the Atrial Natriuretic Factor Encoding Gene during Development and Disease. Cardiovasc. Res. 2005, 67, 583–593. [Google Scholar] [CrossRef] [PubMed]
- Jensen, B.; Boukens, B.J.D.; Postma, A.V.; Gunst, Q.D.; van den Hoff, M.J.B.; Moorman, A.F.M.; Wang, T.; Christoffels, V.M. Identifying the Evolutionary Building Blocks of the Cardiac Conduction System. PLoS ONE 2012, 7, e44231. [Google Scholar] [CrossRef] [PubMed]
- Miquerol, L.; Beyer, S.; Kelly, R.G. Establishment of the Mouse Ventricular Conduction System. Cardiovasc. Res. 2011, 91, 232–242. [Google Scholar] [CrossRef] [PubMed]
- Anand-Srivastava, M.B.; Thibault, G.; Sola, C.; Fon, E.; Ballak, M.; Charbonneau, C.; Haile-Meskel, H.; Garcia, R.; Genest, J.; Cantin, M. Atrial Natriuretic Factor in Purkinje Fibers of Rabbit Heart. Hypertension 1989, 13, 789–798. [Google Scholar] [CrossRef]
- Oh, Y.; Abid, R.; Dababneh, S.; Bakr, M.; Aslani, T.; Cook, D.P.; Vanderhyden, B.C.; Park, J.G.; Munshi, N.V.; Hui, C.-C.; et al. Transcriptional Regulation of the Postnatal Cardiac Conduction System Heterogeneity. Nat. Commun. 2024, 15, 6550. [Google Scholar] [CrossRef]
- Govindapillai, A.; Hotchkiss, A.; Baguma-Nibasheka, M.; Rose, R.A.; Miquerol, L.; Smithies, O.; Maeda, N.; Pasumarthi, K.B.S. Characterizing the Role of Atrial Natriuretic Peptide Signaling in the Development of Embryonic Ventricular Conduction System. Sci. Rep. 2018, 8, 6939. [Google Scholar] [CrossRef]
- Mishra, A.; Tavasoli, M.; Sokolenko, S.; McMaster, C.R.; Pasumarthi, K.B.S. Atrial Natriuretic Peptide Signaling Co-Regulates Lipid Metabolism and Ventricular Conduction System Gene Expression in the Embryonic Heart. iScience 2024, 27, 108748. [Google Scholar] [CrossRef] [PubMed]
- Sergeeva, I.A.; Hooijkaas, I.B.; Ruijter, J.M.; van der Made, I.; de Groot, N.E.; van de Werken, H.J.G.; Creemers, E.E.; Christoffels, V.M. Identification of a Regulatory Domain Controlling the Nppa-Nppb Gene Cluster during Heart Development and Stress. Development 2016, 143, 2135–2146. [Google Scholar] [CrossRef]
- Sergeeva, I.A.; Christoffels, V.M. Regulation of Expression of Atrial and Brain Natriuretic Peptide, Biomarkers for Heart Development and Disease. Biochim. Et Biophys. Acta-Mol. Basis Dis. 2013, 1832, 2403–2413. [Google Scholar] [CrossRef]
- van Duijvenboden, K.; de Bakker, D.E.M.; Man, J.C.K.; Janssen, R.; Günthel, M.; Hill, M.C.; Hooijkaas, I.B.; van der Made, I.; van der Kraak, P.H.; Vink, A.; et al. Conserved NPPB + Border Zone Switches From MEF2- to AP-1–Driven Gene Program. Circulation 2019, 140, 864–879. [Google Scholar] [CrossRef]
- Idzikowska, K.; Zielińska, M. Midregional Pro-Atrial Natriuretic Peptide, an Important Member of the Natriuretic Peptide Family: Potential Role in Diagnosis and Prognosis of Cardiovascular Disease. J. Int. Med. Res. 2018, 46, 3017–3029. [Google Scholar] [CrossRef] [PubMed]
- Gangnus, T.; Burckhardt, B.B. Potential and Limitations of Atrial Natriuretic Peptide as Biomarker in Pediatric Heart Failure—A Comparative Review. Front. Pediatr. 2018, 6, 420. [Google Scholar] [CrossRef] [PubMed]
- Cui, K.; Huang, W.; Fan, J.; Lei, H. Midregional Pro-Atrial Natriuretic Peptide Is a Superior Biomarker to N-Terminal pro-B-Type Natriuretic Peptide in the Diagnosis of Heart Failure Patients with Preserved Ejection Fraction. Medicine 2018, 97, e12277. [Google Scholar] [CrossRef] [PubMed]
- Hodgson-Zingman, D.M.; Karst, M.L.; Zingman, L.V.; Heublein, D.M.; Darbar, D.; Herron, K.J.; Ballew, J.D.; De Andrade, M.; Burnett, J.C.; Olson, T.M. Atrial Natriuretic Peptide Frameshift Mutation in Familial Atrial Fibrillation. N. Engl. J. Med. 2008, 359, 158–165. [Google Scholar] [CrossRef]
- Huang, Y.; Wang, L.-L.; Liu, Z.-B.; Chen, C.; Ren, X.; Luo, A.-T.; Ma, J.-H.; Antzelevitch, C.; Barajas-Martínez, H.; Hu, D. Underlying Mechanism of Atrial Fibrillation–Associated Nppa-I137T Mutation and Cardiac Effect of Potential Drug Therapy. Heart Rhythm. 2024, 21, 184–196. [Google Scholar] [CrossRef]
- Silva Cunha, P.; Antunes, D.O.; Laranjo, S.; Coutinho, A.; Abecasis, J.; Oliveira, M.M. Case Report: Mutation in NPPA Gene as a Cause of Fibrotic Atrial Myopathy. Front. Cardiovasc. Med. 2023, 10, 1149717. [Google Scholar] [CrossRef]
- Giovou, A.E.; Gladka, M.M.; Christoffels, V.M. The Impact of Natriuretic Peptides on Heart Development, Homeostasis, and Disease. Cells 2024, 13, 931. [Google Scholar] [CrossRef]
- Hall, E.J.; Pal, S.; Glennon, M.S.; Shridhar, P.; Satterfield, S.L.; Weber, B.; Zhang, Q.; Salama, G.; Lal, H.; Becker, J.R. Cardiac Natriuretic Peptide Deficiency Sensitizes the Heart to Stress-Induced Ventricular Arrhythmias via Impaired CREB Signalling. Cardiovasc. Res. 2022, 118, 2124–2138. [Google Scholar] [CrossRef]
- Mori, T.; Chen, Y.F.; Feng, J.A.; Hayashi, T.; Oparil, S.; Perry, G.J. Volume Overload Results in Exaggerated Cardiac Hypertrophy in the Atrial Natriuretic Peptide Knockout Mouse. Cardiovasc. Res. 2004, 61, 771–779. [Google Scholar] [CrossRef]
- Franco, V.; Chen, Y.F.; Oparil, S.; Feng, J.A.; Wang, D.; Hage, F.; Perry, G. Atrial Natriuretic Peptide Dose-Dependently Inhibits Pressure Overload-Induced Cardiac Remodeling. Hypertension 2004, 44, 746–750. [Google Scholar] [CrossRef] [PubMed]
- Man, J.C.K.; van Duijvenboden, K.; Krijger, P.H.L.; Hooijkaas, I.B.; van der Made, I.; de Gier-de Vries, C.; Wakker, V.; Creemers, E.E.; de Laat, W.; Boukens, B.J.; et al. Genetic Dissection of a Super Enhancer Controlling the Nppa-Nppb Cluster in the Heart. Circ. Res. 2021, 128, 115–129. [Google Scholar] [CrossRef] [PubMed]
- Sun, J.Z.; Chen, S.J.; Li, G.; Chen, Y.F. Hypoxia Reduces Atrial Natriuretic Peptide Clearance Receptor Gene Expression in ANP Knockout Mice. Am. J. Physiol.-Lung Cell. Mol. Physiol. 2000, 279, 511–519. [Google Scholar] [CrossRef]
- Tse, M.Y.; Watson, J.D.; Sarda, I.R.; Flynn, T.G.; Pang, S.C. Expression of B-Type Natriuretic Peptide in Atrial Natriuretic Peptide Gene Disrupted Mice. Mol. Cell. Biochem. 2001, 219, 99–105. [Google Scholar] [CrossRef]
- Ogawa, Y.; Tamura, N.; Chusho, H.; Nakao, K. Brain Natriuretic Peptide Appears to Act Locally as an Antifibrotic Factor in the Heart. Can. J. Physiol. Pharmacol. 2001, 79, 723–729. [Google Scholar] [CrossRef]
- Potter, L.R.; Abbey-Hosch, S.; Dickey, D.M. Natriuretic Peptides, Their Receptors, and Cyclic Guanosine Monophosphate-Dependent Signaling Functions. Endocr. Rev. 2006, 27, 47–72. [Google Scholar] [CrossRef]
- Oliver, P.M.; Fox, J.E.; Kim, R.; Rockman, H.A.; Kim, H.S.; Reddick, R.L.; Pandey, K.N.; Milgram, S.L.; Smithies, O.; Maeda, N. Hypertension, Cardiac Hypertrophy, and Sudden Death in Mice Lacking Natriuretic Peptide Receptor A. Proc. Natl. Acad. Sci. USA 1997, 94, 14730–14735. [Google Scholar] [CrossRef] [PubMed]
- Knowles, J.W.; Esposito, G.; Mao, L.; Hagaman, J.R.; Fox, J.E.; Smithies, O.; Rockman, H.A.; Maeda, N. Pressure-Independent Enhancement of Cardiac Hypertrophy in Natriuretic Peptide Receptor A-Deficient Mice. J. Clin. Investig. 2001, 107, 975–984. [Google Scholar] [CrossRef]
- Kishimoto, I.; Rossi, K.; Garbers, D.L. A Genetic Model Provides Evidence That the Receptor for Atrial Natriuretic Peptide (Guanylyl Cyclase-A) Inhibits Cardiac Ventricular Myocyte Hypertrophy. Proc. Natl. Acad. Sci. USA 2001, 98, 2703–2706. [Google Scholar] [CrossRef]
- Kuhn, M.; Holtwick, R.; Baba, H.A.; Perriard, J.C.; Schmitz, W.; Ehler, E. Progressive Cardiac Hypertrophy and Dysfunction in Atrial Natriuretic Peptide Receptor (GC-A) Deficient Mice. Heart 2002, 87, 368–374. [Google Scholar] [CrossRef]
- Holtwick, R.; Van Eickels, M.; Skryabin, B.V.; Baba, H.A.; Bubikat, A.; Begrow, F.; Schneider, M.D.; Garbers, D.L.; Kuhn, M. JCI —Pressure-independent cardiac hypertrophy in mice with cardiomyocyte-restricted inactivation of the atrial natriuretic peptide receptor guanylyl cyclase-A. J. Clin. Investig. 2003, 111, 1399–1407. [Google Scholar] [CrossRef]
- Grassini, D.R.; Lagendijk, A.K.; De Angelis, J.E.; Da Silva, J.; Jeanes, A.; Zettler, N.; Bower, N.I.; Hogan, B.M.; Smith, K.A. Nppa and Nppb Act Redundantly during Zebrafish Cardiac Development to Confine AVC Marker Expression and Reduce Cardiac Jelly Volume. Development 2018, 145, dev.160739. [Google Scholar] [CrossRef] [PubMed]
- Goodyer, W.R.; Beyersdorf, B.M.; Paik, D.T.; Tian, L.; Li, G.; Buikema, J.W.; Chirikian, O.; Choi, S.; Venkatraman, S.; Adams, E.L.; et al. Transcriptomic Profiling of the Developing Cardiac Conduction System at Single-Cell Resolution. Circ. Res. 2019, 125, 379–397. [Google Scholar] [CrossRef] [PubMed]
- Sotoodehnia, N.; Isaacs, A.; De Bakker, P.I.W.; Dörr, M.; Newton-Cheh, C.; Nolte, I.M.; Van Der Harst, P.; Müller, M.; Eijgelsheim, M.; Alonso, A.; et al. Common Variants in 22 Loci Are Associated with QRS Duration and Cardiac Ventricular Conduction. Nat. Genet. 2010, 42, 1068–1076. [Google Scholar] [CrossRef]
- Pallante, B.A.; Giovannone, S.; Fang-Yu, L.; Zhang, J.; Liu, N.; Kang, G.; Dun, W.; Boyden, P.A.; Fishman, G.I. Contactin-2 Expression in the Cardiac Purkinje Fiber Network. Circ. Arrhythmia Electrophysiol. 2010, 3, 186–194. [Google Scholar] [CrossRef]
- Liang, X.; Wang, G.; Lin, L.; Lowe, J.; Zhang, Q.; Bu, L.; Chen, Y.; Chen, J.; Sun, Y.; Evans, S.M. HCN4 Dynamically Marks the First Heart Field and Conduction System Precursors. Circ. Res. 2013, 113, 399–407. [Google Scholar] [CrossRef] [PubMed]
- Steimle, J.D.; Moskowitz, I.P. TBX5. In Current Topics in Developmental Biology; Elsevier: Amsterdam, The Netherlands, 2017; Volume 122, pp. 195–221. ISBN 978-0-12-801380-9. [Google Scholar]
- Miquerol, L.; Moreno-Rascon, N.; Beyer, S.; Dupays, L.; Meilhac, S.M.; Buckingham, M.E.; Franco, D.; Kelly, R.G. Biphasic Development of the Mammalian Ventricular Conduction System. Circ. Res. 2010, 107, 153–161. [Google Scholar] [CrossRef]
- Zahabi, A.; Picard, S.; Fortin, N.; Reudelhuber, T.L.; Deschepper, C.F. Expression of Constitutively Active Guanylate Cyclase in Cardiomyocytes Inhibits the Hypertrophic Effects of Isoproterenol and Aortic Constriction on Mouse Hearts. J. Biol. Chem. 2003, 278, 47694–47699. [Google Scholar] [CrossRef]
- Forte, M.; Marchitti, S.; Di Nonno, F.; Stanzione, R.; Schirone, L.; Cotugno, M.; Bianchi, F.; Schiavon, S.; Raffa, S.; Ranieri, D.; et al. NPPA/Atrial Natriuretic Peptide Is an Extracellular Modulator of Autophagy in the Heart. Autophagy 2023, 19, 1087–1099. [Google Scholar] [CrossRef]
- Nakanishi, M.; Saito, Y.; Kishimoto, I.; Harada, M.; Kuwahara, K.; Takahashi, N.; Kawakami, R.; Nakagawa, Y.; Tanimoto, K.; Yasuno, S.; et al. Role of Natriuretic Peptide Receptor Guanylyl Cyclase-A in Myocardial Infarction Evaluated Using Genetically Engineered Mice. Hypertension 2005, 46, 441–447. [Google Scholar] [CrossRef] [PubMed]
- Inoue, K.; Naruse, K.; Yamagami, S.; Mitani, H.; Suzuki, N.; Takei, Y. Four Functionally Distinct C-Type Natriuretic Peptides Found in Fish Reveal Evolutionary History of the Natriuretic Peptide System. Proc. Natl. Acad. Sci. USA 2003, 100, 10079–10084. [Google Scholar] [CrossRef]
- Tamura, N.; Ogawa, Y.; Yasoda, A.; Itoh, H.; Saito, Y.; Nakao, K. Two Cardiac Natriuretic Peptide Genes (Atrial Natriuretic Peptide and Brain Natriuretic Peptide) Are Organized in Tandem in the Mouse and Human Genomes. J. Mol. Cell Cardiol. 1996, 28, 1811–1815. [Google Scholar] [CrossRef]
- Becker, J.R.; Chatterjee, S.; Robinson, T.Y.; Bennett, J.S.; Panáková, D.; Galindo, C.L.; Zhong, L.; Shin, J.T.; Coy, S.M.; Kelly, A.E.; et al. Differential Activation of Natriuretic Peptide Receptors Modulates Cardiomyocyte Proliferation during Development. Development 2014, 141, 335–345. [Google Scholar] [CrossRef]
- Vancheri, F.; Vancheri, S.; Henein, M. Relationship between QRS Measurements and Left Ventricular Morphology and Function in Asymptomatic Individuals. Echocardiography 2018, 35, 301–307. [Google Scholar] [CrossRef]
- Scott, N.J.A.; Ellmers, L.J.; Lainchbury, J.G.; Maeda, N.; Smithies, O.; Richards, A.M.; Cameron, V.A. Influence of Natriuretic Peptide Receptor-1 on Survival and Cardiac Hypertrophy during Development. Biochim. Biophys. Acta 2009, 1792, 1175–1184. [Google Scholar] [CrossRef] [PubMed]
- Bruneau, B.G.; Nemer, G.; Schmitt, J.P.; Charron, F.; Robitaille, L.; Caron, S.; Conner, D.A.; Gessler, M.; Nemer, M.; Seidman, C.E.; et al. A Murine Model of Holt-Oram Syndrome Defines Roles of the T-Box Transcription Factor Tbx5 in Cardiogenesis and Disease. Cell 2001, 106, 709–721. [Google Scholar] [CrossRef] [PubMed]
- Bruneau, B.G.; Logan, M.; Davis, N.; Levi, T.; Tabin, C.J.; Seidman, J.G.; Seidman, C.E. Chamber-Specific Cardiac Expression of Tbx5 and Heart Defects in Holt–Oram Syndrome. Dev. Biol. 1999, 211, 100–108. [Google Scholar] [CrossRef]
- Moskowitz, I.P.G.; Pizard, A.; Patel, V.V.; Bruneau, B.G.; Kim, J.B.; Kupershmidt, S.; Roden, D.; Berul, C.I.; Seidman, C.E.; Seidman, J.G. The T-Box Transcription Factor Tbx5 Is Required for the Patterning and Maturation of the Murine Cardiac Conduction System. Development 2004, 131, 4107–4116. [Google Scholar] [CrossRef]
- Arnolds, D.E.; Liu, F.; Fahrenbach, J.P.; Kim, G.H.; Schillinger, K.J.; Smemo, S.; McNally, E.M.; Nobrega, M.A.; Patel, V.V.; Moskowitz, I.P. TBX5 Drives Scn5a Expression to Regulate Cardiac Conduction System Function. J. Clin. Investig. 2012, 122, 2509–2518. [Google Scholar] [CrossRef] [PubMed]
- Burnicka-Turek, O.; Trampel, K.A.; Laforest, B.; Broman, M.T.; Yang, X.H.; Khan, Z.; Rytkin, E.; Li, B.; Schaffer, E.; Gadek, M.; et al. Coordinated Tbx3/Tbx5 Transcriptional Control of the Adult Ventricular Conduction System. eLife 2025, 13, RP102027. [Google Scholar] [CrossRef]
- Luna-Zurita, L.; Stirnimann, C.U.; Glatt, S.; Kaynak, B.L.; Thomas, S.; Baudin, F.; Samee, M.A.H.; He, D.; Small, E.M.; Mileikovsky, M.; et al. Complex Interdependence Regulates Heterotypic Transcription Factor Distribution and Coordinates Cardiogenesis. Cell 2016, 164, 999–1014. [Google Scholar] [CrossRef] [PubMed]
- Mori, A.D.; Zhu, Y.; Vahora, I.; Nieman, B.; Koshiba-Takeuchi, K.; Davidson, L.; Pizard, A.; Seidman, J.G.; Seidman, C.E.; Chen, X.J.; et al. Tbx5-Dependent Rheostatic Control of Cardiac Gene Expression and Morphogenesis. Dev. Biol. 2006, 297, 566–586, Correction in Dev. Biol. 2007, 309, 386. https://doi.org/10.1016/j.ydbio.2007.03.037. [Google Scholar] [CrossRef]
- Mulleners, O.J.; Van Der Maarel, L.E.; Christoffels, V.M.; Jensen, B. The Trabecular and Compact Myocardium of Adult Vertebrate Ventricles Are Transcriptionally Similar despite Morphological Differences. Ann. N. Y. Acad. Sci. 2025, 1545, 76–90. [Google Scholar] [CrossRef] [PubMed]
- Sander, J.D.; Maeder, M.L.; Reyon, D.; Voytas, D.F.; Joung, J.K.; Dobbs, D. ZiFiT (Zinc Finger Targeter): An Updated Zinc Finger Engineering Tool. Nucleic Acids Res. 2010, 38, W462–W468. [Google Scholar] [CrossRef]
- Hwang, W.Y.; Fu, Y.; Reyon, D.; Maeder, M.L.; Tsai, S.Q.; Sander, J.D.; Peterson, R.T.; Yeh, J.R.J.; Joung, J.K. Efficient Genome Editing in Zebrafish Using a CRISPR-Cas System. Nat. Biotechnol. 2013, 31, 227–229. [Google Scholar] [CrossRef]
- Ruijter, J.M.; Lorenz, P.; Tuomi, J.M.; Hecker, M.; van den Hoff, M.J.B. Fluorescent-Increase Kinetics of Different Fluorescent Reporters Used for qPCR Depend on Monitoring Chemistry, Targeted Sequence, Type of DNA Input and PCR Efficiency. Mikrochim. Acta 2014, 181, 1689–1696. [Google Scholar] [CrossRef]



Disclaimer/Publisher’s Note: The statements, opinions and data contained in all publications are solely those of the individual author(s) and contributor(s) and not of MDPI and/or the editor(s). MDPI and/or the editor(s) disclaim responsibility for any injury to people or property resulting from any ideas, methods, instructions or products referred to in the content. |
© 2026 by the authors. Licensee MDPI, Basel, Switzerland. This article is an open access article distributed under the terms and conditions of the Creative Commons Attribution (CC BY) license.
Share and Cite
Giovou, A.E.; Mulleners, O.J.; Günthel, M.; Man, J.C.K.; Jensen, B.; Gladka, M.M.; Christoffels, V.M. Nppa and Nppb Deficiency Drives Ventricular Hypertrophy and Subendocardial Gene Deregulation in the Mouse Heart. Int. J. Mol. Sci. 2026, 27, 2450. https://doi.org/10.3390/ijms27052450
Giovou AE, Mulleners OJ, Günthel M, Man JCK, Jensen B, Gladka MM, Christoffels VM. Nppa and Nppb Deficiency Drives Ventricular Hypertrophy and Subendocardial Gene Deregulation in the Mouse Heart. International Journal of Molecular Sciences. 2026; 27(5):2450. https://doi.org/10.3390/ijms27052450
Chicago/Turabian StyleGiovou, Alexandra E., Otto J. Mulleners, Marie Günthel, Joyce C. K. Man, Bjarke Jensen, Monika M. Gladka, and Vincent M. Christoffels. 2026. "Nppa and Nppb Deficiency Drives Ventricular Hypertrophy and Subendocardial Gene Deregulation in the Mouse Heart" International Journal of Molecular Sciences 27, no. 5: 2450. https://doi.org/10.3390/ijms27052450
APA StyleGiovou, A. E., Mulleners, O. J., Günthel, M., Man, J. C. K., Jensen, B., Gladka, M. M., & Christoffels, V. M. (2026). Nppa and Nppb Deficiency Drives Ventricular Hypertrophy and Subendocardial Gene Deregulation in the Mouse Heart. International Journal of Molecular Sciences, 27(5), 2450. https://doi.org/10.3390/ijms27052450

