Targeted Gene Modification of HMGR Enhances Biosynthesis of Terpenoid and Phenylpropanoid Volatiles in Petunia and Lettuce
Abstract
1. Introduction
2. Results and Discussion
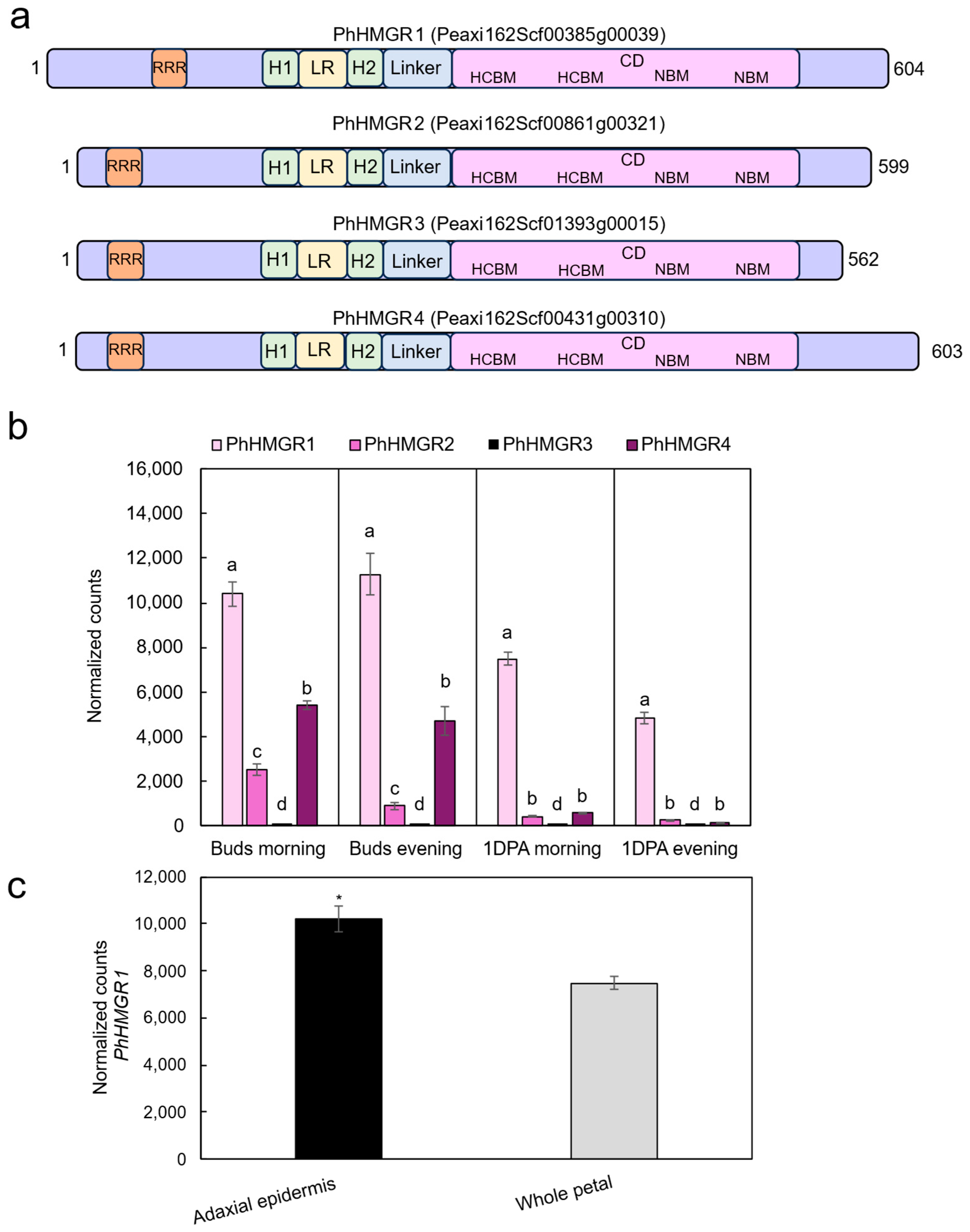
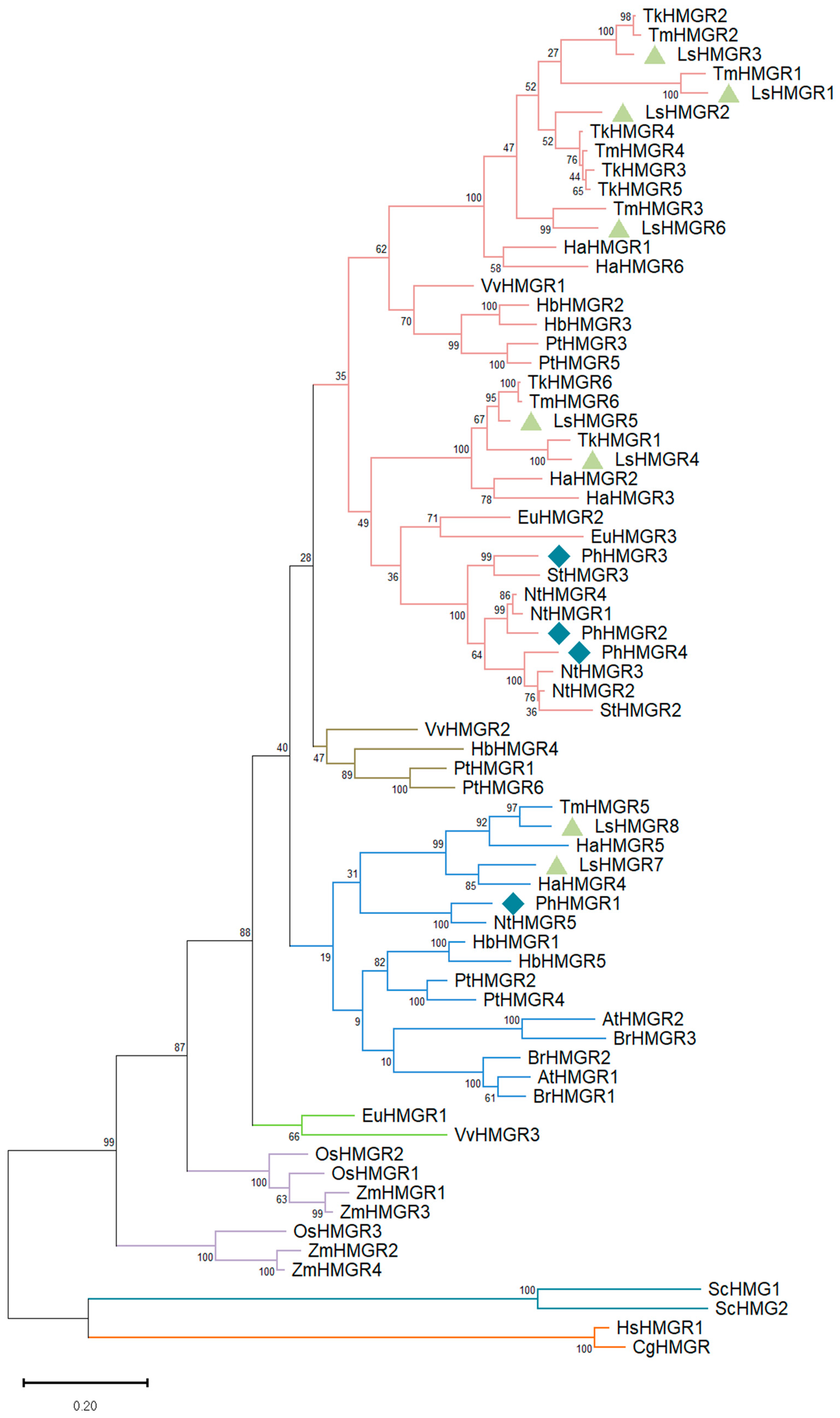
2.1. Identification of HMGRs in Petunia
2.2. Gene-Editing of PhHMGR1 Using a Virus-Based CRISPR/Cas9 System
2.3. Phhmgr1 Mutation Boosts Emission and Production of Terpenoids and Phenylpropanoids in Petunia Flowers
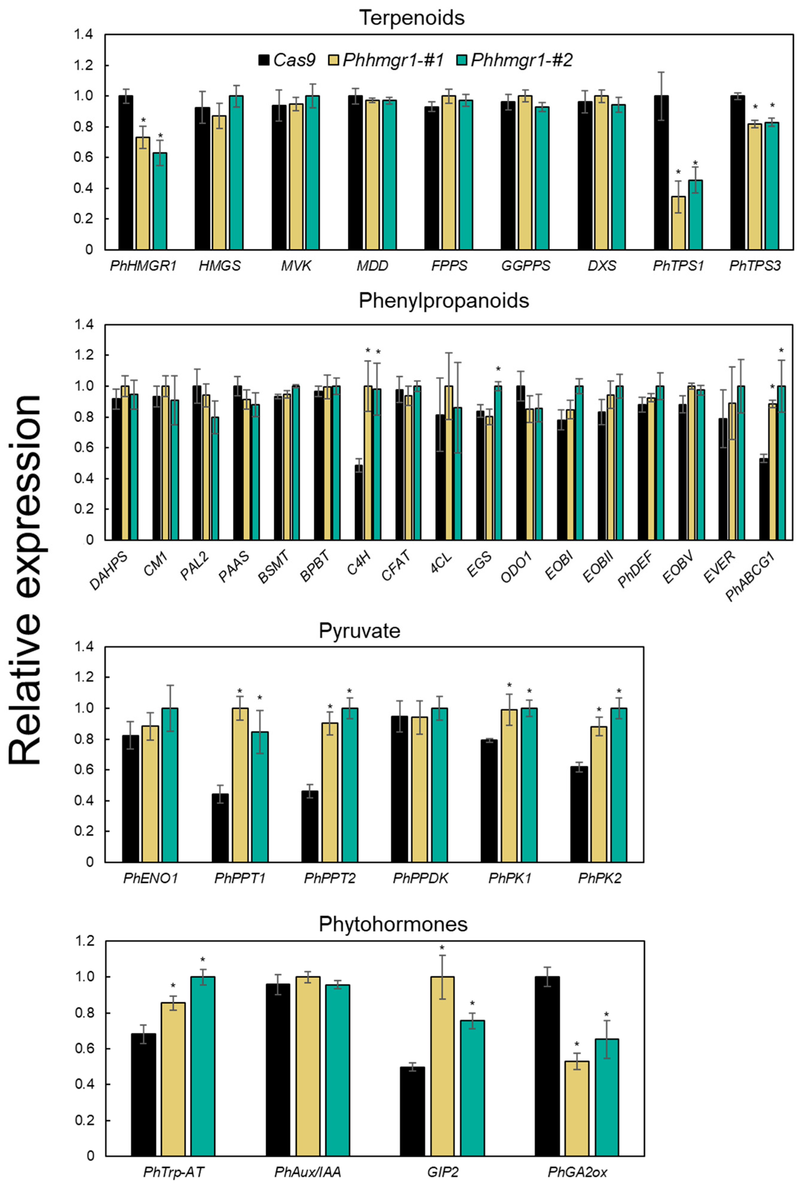
2.4. Expression of Genes Encoding Key Enzymes in Terpenoid and Phenylpropanoid Biosynthesis
2.5. Expression of Genes Encoding Key Enzymes in Pyruvate Metabolism Is Altered in Phhmgr1 Mutants
2.6. Expression of Genes Encoding Key Enzymes in Biosynthesis and Signal Transduction of Hormones Is Altered in Phhmgr1 Mutants
2.7. Gene Editing of HMGR7 in Lettuce Leads to an Increase in Terpenoids and Phenylpropanoids
3. Materials and Methods
3.1. Plant Material and Growth Conditions
3.2. Phylogenetic Analysis
3.3. Vector Construction
3.4. Generation of Petunia Phhmgr1 and Lettuce Lshmgr7 Gene-Edited Lines
3.4.1. Petunia
3.4.2. Lettuce
3.5. Collection of Emitted Volatiles and Internal Pools
3.6. GC–MS Analysis
3.7. RNA Extraction and RT-qPCR Analyses
3.8. Statistical Analysis
4. Conclusions
Supplementary Materials
Author Contributions
Funding
Institutional Review Board Statement
Informed Consent Statement
Data Availability Statement
Acknowledgments
Conflicts of Interest
References
- Huang, X.Q.; Dudareva, N. Plant Specialized Metabolism. Curr. Biol. 2023, 33, R473–R478. [Google Scholar] [CrossRef]
- Pichersky, E.; Raguso, R.A. Why Do Plants Produce So Many Terpenoid Compounds? New Phytol. 2018, 220, 692–702. [Google Scholar] [CrossRef]
- Bergman, M.E.; Kortbeek, R.W.J.; Gutensohn, M.; Dudareva, N. Plant Terpenoid Biosynthetic Network and Its Multiple Layers of Regulation. Prog. Lipid Res. 2024, 95, 101287. [Google Scholar] [CrossRef]
- Bick, J.A.; Lange, B.M. Metabolic Cross Talk between Cytosolic and Plastidial Pathways of Isoprenoid Biosynthesis: Unidirectional Transport of Intermediates across the Chloroplast Envelope Membrane. Arch. Biochem. Biophys. 2003, 415, 146–154. [Google Scholar] [CrossRef] [PubMed]
- Flügge, U.I.; Gao, W. Transport of Isoprenoid Intermediates across Chloroplast Envelope Membranes. Plant Biol. 2005, 7, 91–97. [Google Scholar] [CrossRef]
- Conart, C.; Bomzan, D.P.; Huang, X.Q.; Bassard, J.E.; Paramita, S.N.; Saint-Marcoux, D.; Rius-Bony, A.; Hivert, G.; Anchisi, A.; Schaller, H.; et al. A Cytosolic Bifunctional Geranyl/Farnesyl Diphosphate Synthase Provides MVA-Derived GPP for Geraniol Biosynthesis in Rose Flowers. Proc. Natl. Acad. Sci. USA 2023, 120, e2221440120. [Google Scholar] [CrossRef]
- Stermer, B.A.; Bianchini, G.M.; Korth, K.L. Regulation of HMG-CoA Reductase Activity in Plants. J. Lipid Res. 1994, 35, 1133–1140. [Google Scholar] [CrossRef] [PubMed]
- Nieto, B.; Forés, O.; Arró, M.; Ferrer, A. Arabidopsis 3-Hydroxy-3-Methylglutaryl-CoA Reductase Is Regulated at the Post-Translational Level in Response to Alterations of the Sphingolipid and the Sterol Biosynthetic Pathways. Phytochemistry 2009, 70, 53–59. [Google Scholar] [CrossRef] [PubMed]
- Leivar, P.; Antolín-Llovera, M.; Ferrero, S.; Closa, M.; Arró, M.; Ferrer, A.; Boronat, A.; Campos, N. Multilevel Control of Arabidopsis 3-Hydroxy-3-Methylglutaryl Coenzyme A Reductase by Protein Phosphatase 2A. Plant Cell 2011, 23, 1494. [Google Scholar] [CrossRef]
- Wititsuwannakul, R.; Wititsuwannakul, D.; Suwanmanee, P. 3-Hydroxy-3-Methylglutaryl Coenzyme a Reductase from the Latex of Hevea brasiliensis. Phytochemistry 1990, 29, 1401–1403. [Google Scholar] [CrossRef]
- Johnson, B.M.; DeBose-Boyd, R.A. Underlying Mechanisms for Sterol-Induced Ubiquitination and ER-Associated Degradation of HMG CoA Reductase. Semin. Cell Dev. Biol. 2018, 81, 121–128. [Google Scholar] [CrossRef]
- Russell, D.W.; Davidson, H. Regulation of Cytosolic HMG-CoA Reductase Activity in Pea Seedlings: Contrasting Responses to Different Hormones, and Hormone-Product Interaction, Suggest Hormonal Modulation of Activity. Biochem. Biophys. Res. Commun. 1982, 104, 1537–1543. [Google Scholar] [CrossRef] [PubMed]
- Erffelinck, M.; Goossens, A. Review: Endoplasmic Reticulum-Associated Degradation (ERAD)-Dependent Control of (Tri) Terpenoid Metabolism in Plants Biosynthesis of Triterpenoids at the ER Membrane. Planta Med. 2018, 84, 874–880. [Google Scholar] [PubMed]
- Chappell, J.; Wolf, F.; Proulx, J.; Cuellar, R.; Saunders, C. Is the Reaction Catalyzed by 3-Hydroxy-3-Methylglutaryl Coenzyme A Reductase a Rate-Limiting Step for Isoprenoid Biosynthesis in Plants? Plant Physiol. 1995, 109, 1337–1343. [Google Scholar] [CrossRef] [PubMed]
- Harker, M.; Holmberg, N.; Clayton, J.C.; Gibbard, C.L.; Wallace, A.D.; Rawlins, S.; Hellyer, S.A.; Lanot, A.; Safford, R. Enhancement of Seed Phytosterol Levels by Expression of an N-Terminal Truncated Hevea brasiliensis (Rubber Tree) 3-Hydroxy-3-Methylglutaryl-CoA Reductase. Plant Biotechnol. J. 2003, 1, 113–121. [Google Scholar] [CrossRef]
- Holmberg, N.; Harker, M.; Wallace, A.D.; Clayton, J.C.; Gibbard, C.L.; Safford, R. Co-Expression of N-Terminal Truncated 3-Hydroxy-3-Methylglutaryl CoA Reductase and C24-Sterol Methyltransferase Type 1 in Transgenic Tobacco Enhances Carbon Flux towards End-Product Sterols. Plant J. 2003, 36, 12–20. [Google Scholar] [CrossRef]
- Farhi, M.; Marhevka, E.; Ben-Ari, J.; Algamas-Dimantov, A.; Liang, Z.; Zeevi, V.; Edelbaum, O.; Spitzer-Rimon, B.; Abeliovich, H.; Schwartz, B.; et al. Generation of the Potent Anti-Malarial Drug Artemisinin in Tobacco. Nat. Biotechnol. 2011, 29, 1072–1074. [Google Scholar] [CrossRef]
- Skaliter, O.; Livneh, Y.; Agron, S.; Shafir, S.; Vainstein, A. A Whiff of the Future: Functions of Phenylalanine-Derived Aroma Compounds and Advances in Their Industrial Production. Plant Biotechnol. J. 2022, 20, 1651–1669. [Google Scholar] [CrossRef]
- Iijima, Y.; Davidovich-Rikanati, R.; Fridman, E.; Gang, D.R.; Bar, E.; Lewinsohn, E.; Pichersky, E. The Biochemical and Molecular Basis for the Divergent Patterns in the Biosynthesis of Terpenes and Phenylpropenes in the Peltate Glands of Three Cultivars of Basil. Plant Physiol. 2004, 136, 3724–3736. [Google Scholar] [CrossRef]
- Zvi, M.M.B.; Shklarman, E.; Masci, T.; Kalev, H.; Debener, T.; Shafir, S.; Ovadis, M.; Vainstein, A. PAP1 Transcription Factor Enhances Production of Phenylpropanoid and Terpenoid Scent Compounds in Rose Flowers. New Phytol. 2012, 195, 335–345. [Google Scholar] [CrossRef]
- Kang, J.H.; McRoberts, J.; Shi, F.; Moreno, J.E.; Jones, A.D.; Howe, G.A. The Flavonoid Biosynthetic Enzyme Chalcone Isomerase Modulates Terpenoid Production in Glandular Trichomes of Tomato. Plant Physiol. 2014, 164, 1161–1174. [Google Scholar] [CrossRef]
- Lynch, J.H.; Dudareva, N. Aromatic Amino Acids: A Complex Network Ripe for Future Exploration. Trends Plant Sci. 2020, 25, 670–681. [Google Scholar] [CrossRef]
- Farhi, M.; Marhevka, E.; Masci, T.; Marcos, E.; Eyal, Y.; Ovadis, M.; Abeliovich, H.; Vainstein, A. Harnessing Yeast Subcellular Compartments for the Production of Plant Terpenoids. Metab. Eng. 2011, 13, 474–481. [Google Scholar] [CrossRef] [PubMed]
- Guo, C.; Xu, S.; Guo, X.; Guo, C.; Xu, S.; Guo, X. Metabolic Engineering of Terpenoid Biosynthesis in Medicinal Plants: From Genomic Insights to Biotechnological Applications. Curr. Issues Mol. Biol. 2025, 47, 723. [Google Scholar] [CrossRef]
- Wang, Y.; Phelps, A.; Godbehere, A.; Evans, B.; Takizawa, C.; Chinen, G.; Singh, H.; Fang, Z.; Du, Z.Y. Revolutionizing Agriculture with CRISPR Technology: Applications, Challenges, and Future Perspectives. Biotechnol. J. 2025, 20, e70113. [Google Scholar] [CrossRef]
- Waltz, E. GABA-Enriched Tomato Is First CRISPR-Edited Food to Enter Market. Nat. Biotechnol. 2022, 40, 9–11. [Google Scholar] [CrossRef]
- Priyadarshini, S. India Approves First Genome-Edited Rice Varieties. Nat. India 2025. [Google Scholar] [CrossRef]
- Bearth, A.; Otten, C.D.; Cohen, A.S. Consumers’ Perceptions and Acceptance of Genome Editing in Agriculture: Insights from the United States of America and Switzerland. Food Res. Int. 2024, 178, 113982. [Google Scholar] [CrossRef] [PubMed]
- Oh, S.D.; Lee, B. Analysis of the Public Perception and Acceptance of Gene-Editing Technology and Gene-Edited Agricultural Products in South Korea. GM Crops Food 2025, 16, 795–810. [Google Scholar] [CrossRef] [PubMed]
- Rodríguez-Leal, D.; Lemmon, Z.H.; Man, J.; Bartlett, M.E.; Lippman, Z.B. Engineering Quantitative Trait Variation for Crop Improvement by Genome Editing. Cell 2017, 171, 470–480.e8. [Google Scholar] [CrossRef]
- Zhou, J.; Liu, G.; Zhao, Y.; Zhang, R.; Tang, X.; Li, L.; Jia, X.; Guo, Y.; Wu, Y.; Han, Y.; et al. An Efficient CRISPR–Cas12a Promoter Editing System for Crop Improvement. Nat. Plants 2023, 9, 588–604. [Google Scholar] [CrossRef]
- Zhang, H.; Si, X.; Ji, X.; Fan, R.; Liu, J.; Chen, K.; Wang, D.; Gao, C. Genome Editing of Upstream Open Reading Frames Enables Translational Control in Plants. Nat. Biotechnol. 2018, 36, 894–900. [Google Scholar] [CrossRef]
- Livneh, Y.; Leor-librach, E.; Agmon, D.; Makov-bouaniche, T.; Tiwari, V.; Shor, E.; Yeselson, Y.; Masci, T.; Schaffer, A.; Charuvi, D.; et al. Combined Enhancement of Ascorbic Acid, β-Carotene and Zeaxanthin in Gene-Edited Lettuce. Plant Biotechnol. J. 2025, 23, 1954–1967. [Google Scholar] [CrossRef]
- Skaliter, O.; Bednarczyk, D.; Shor, E.; Shklarman, E.; Manasherova, E.; Aravena-Calvo, J.; Kerzner, S.; Cna’ani, A.; Jasinska, W.; Masci, T.; et al. The R2R3-MYB Transcription Factor EVER Controls the Emission of Petunia Floral Volatiles by Regulating Epicuticular Wax Biosynthesis in the Petal Epidermis. Plant Cell 2024, 36, 174–193. [Google Scholar] [CrossRef] [PubMed]
- Livneh, Y.; Agmon, D.; Leor-librach, E.; Vainstein, A. Viral-Based Gene Editing System for Nutritional Improvement of Fructan Content in Lettuce. Int. J. Mol. Sci. 2025, 26, 2594. [Google Scholar] [CrossRef] [PubMed]
- Li, W.; Liu, W.; Wei, H.; He, Q.; Chen, J.; Zhang, B.; Zhu, S. Species-Specific Expansion and Molecular Evolution of the 3-Hydroxy-3-Methylglutaryl Coenzyme A Reductase (HMGR) Gene Family in Plants. PLoS ONE 2014, 9, e94172. [Google Scholar] [CrossRef]
- Suzuki, M.; Kamide, Y.; Nagata, N.; Seki, H.; Ohyama, K.; Kato, H.; Masuda, K.; Sato, S.; Kato, T.; Tabata, S.; et al. Loss of Function of 3-hydroxy-3-methylglutaryl coenzyme a reductase 1 (HMG1) in Arabidopsis Leads to Dwarfing, Early Senescence and Male Sterility, and Reduced Sterol Levels. Plant J. 2004, 37, 750–761. [Google Scholar] [CrossRef] [PubMed]
- Bombarely, A.; Moser, M.; Amrad, A.; Bao, M.; Bapaume, L.; Barry, C.S.; Bliek, M.; Boersma, M.R.; Borghi, L.; Bruggmann, R.; et al. Insight into the Evolution of the Solanaceae from the Parental Genomes of Petunia hybrida. Nat. Plants 2016, 2, 16074. [Google Scholar] [CrossRef]
- Shoji, T.; Sugawara, S.; Mori, T.; Kobayashi, M.; Kusano, M.; Saito, K. Induced Production of Specialized Steroids by Transcriptional Reprogramming in Petunia hybrida. PNAS Nexus 2023, 2, pgad326. [Google Scholar] [CrossRef]
- Du, P.; He, H.; Wang, J.; Wang, L.; Meng, Z.; Jin, X.; Zhang, L.; Wang, F.; Li, H.; Xie, Q. Genome-Wide Identification and Characterization of the HMGR Gene Family in Taraxacum kok-saghyz Provide Insights into Its Regulation in Response to Ethylene and Methyl Jsamonate Treatments. Plants 2024, 13, 2646. [Google Scholar] [CrossRef]
- Hallgren, J.; Tsirigos, K.D.; Damgaard Pedersen, M.; Juan, J.; Armenteros, A.; Marcatili, P.; Nielsen, H.; Krogh, A.; Winther, O. DeepTMHMM Predicts Alpha and Beta Transmembrane Proteins Using Deep Neural Networks. bioRxiv 2022. [Google Scholar] [CrossRef]
- Darabi, M.; Masoudi-Nejad, A.; Nemat-Zadeh, G. Bioinformatics Study of the 3-Hydroxy-3-Methylglotaryl-Coenzyme A Reductase (HMGR) Gene in Gramineae. Mol. Biol. Rep. 2012, 39, 8925–8935, Correction in Mol. Biol. Rep. 2015, 42, 1243. [Google Scholar] [CrossRef]
- Shor, E.; Skaliter, O.; Sharon, E.; Kitsberg, Y.; Bednarczyk, D.; Kerzner, S.; Vainstein, D.; Tabach, Y.; Vainstein, A. Developmental and Temporal Changes in Petunia Petal Transcriptome Reveal Scent-Repressing Plant-Specific RING–Kinase–WD40 Protein. Front. Plant Sci. 2023, 14, 1180899. [Google Scholar] [CrossRef]
- Boachon, B.; Lynch, J.H.; Ray, S.; Yuan, J.; Caldo, K.M.P.; Junker, R.R.; Kessler, S.A.; Morgan, J.A.; Dudareva, N. Natural Fumigation as a Mechanism for Volatile Transport between Flower Organs. Nat. Chem. Biol. 2019, 15, 583–588. [Google Scholar] [CrossRef]
- Skaliter, O.; Kitsberg, Y.; Sharon, E.; Shklarman, E.; Shor, E.; Masci, T.; Yue, Y.; Arien, Y.; Tabach, Y.; Shafir, S.; et al. Spatial Patterning of Scent in Petunia Corolla Is Discriminated by Bees and Involves the ABCG1 Transporter. Plant J. 2021, 106, 1746–1758. [Google Scholar] [CrossRef]
- Concordet, J.P.; Haeussler, M. CRISPOR: Intuitive Guide Selection for CRISPR/Cas9 Genome Editing Experiments and Screens. Nucleic Acids Res. 2018, 46, W242–W245. [Google Scholar] [CrossRef]
- Schutze, M.P.; Peterson, P.A.; Jackson, M.R. An N-Terminal Double-Arginine Motif Maintains Type II Membrane Proteins in the Endoplasmic Reticulum. EMBO J. 1994, 13, 1696–1705. [Google Scholar] [CrossRef]
- Moehninsi; Lange, I.; Markus Lange, B.; Navarre, D.A. Altering Potato Isoprenoid Metabolism Increases Biomass and Induces Early Flowering. J. Exp. Bot. 2020, 71, 4109–4124. [Google Scholar] [CrossRef] [PubMed]
- Schrick, K.; DeBolt, S.; Bulone, V. Deciphering the Molecular Functions of Sterols in Cellulose Biosynthesis. Front. Plant Sci. 2012, 3, 25882. [Google Scholar] [CrossRef]
- Du, Y.; Fu, X.; Chu, Y.; Wu, P.; Liu, Y.; Ma, L.; Tian, H.; Zhu, B. Biosynthesis and the Roles of Plant Sterols in Development and Stress Responses. Int. J. Mol. Sci. 2022, 23, 2332. [Google Scholar] [CrossRef] [PubMed]
- Verdonk, J.C.; De Vos, C.H.R.; Verhoeven, H.A.; Haring, M.A.; Van Tunen, A.J.; Schuurink, R.C. Regulation of Floral Scent Production in Petunia Revealed by Targeted Metabolomics. Phytochemistry 2003, 62, 997–1008. [Google Scholar] [CrossRef] [PubMed]
- Li, J.; Chen, C.; Wen, S.; Yang, L.; Sun, W.; He, G.; Zhang, D. The Cross Talk of Sesquiterpenes and Phenylpropanes Mediated by the Shikimic Acid Pathway Affects Essential Oil Content in Phoebe sheareri Leaves. Ind. Crops Prod. 2024, 216, 118791. [Google Scholar] [CrossRef]
- Liao, P.; Ray, S.; Boachon, B.; Lynch, J.H.; Deshpande, A.; McAdam, S.; Morgan, J.A.; Dudareva, N. Cuticle Thickness Affects Dynamics of Volatile Emission from Petunia Flowers. Nat. Chem. Biol. 2021, 17, 138–145. [Google Scholar] [CrossRef]
- Liao, P.; Maoz, I.; Shih, M.-L.L.; Lee, J.H.; Huang, X.-Q.Q.; Morgan, J.A.; Dudareva, N. Emission of Floral Volatiles Is Facilitated by Cell-Wall Non-Specific Lipid Transfer Proteins. Nat. Commun. 2023, 14, 330. [Google Scholar] [CrossRef]
- Arsenault, P.R.; Vail, D.; Wobbe, K.K.; Erickson, K.; Weathers, P.J. Reproductive Development Modulates Gene Expression and Metabolite Levels with Possible Feedback Inhibition of Artemisinin in Artemisia annua. Plant Physiol. 2010, 154, 958–968. [Google Scholar] [CrossRef]
- Bednarczyk, D.; Skaliter, O.; Kerzner, S.; Masci, T.; Shklarman, E.; Shor, E.; Vainstein, A. The Homeotic Gene PhDEF Regulates Production of Volatiles in Petunia Flowers by Activating EOBI and EOBII. Plant Cell 2025, 37, koaf027. [Google Scholar] [CrossRef]
- Anterola, A.M.; Jeon, J.H.; Davin, L.B.; Lewis, N.G. Transcriptional Control of Monolignol Biosynthesis in Pinus Taeda: Factors Affecting Monolignol Ratios and Carbon Allocation in Phenylpropanoid Metabolism. J. Biol. Chem. 2002, 277, 18272–18280. [Google Scholar] [CrossRef] [PubMed]
- Tzin, V.; Malitsky, S.; Aharoni, A.; Galili, G. Expression of a Bacterial Bi-Functional Chorismate Mutase/Prephenate Dehydratase Modulates Primary and Secondary Metabolism Associated with Aromatic Amino Acids in Arabidopsis. Plant J. 2009, 60, 156–167. [Google Scholar] [CrossRef] [PubMed]
- Oosalo, A.A.; Naseri, L.; Alirezalu, A.; Darvishzadeh, R.; Ebrahimi, S.N. Exogenous Phenylalanine Application Effects on Phytochemicals, Antioxidant Activity, HPLC Profiling, and PAL and CHS Genes Expression in Table Grapes (Vitis vinifera cv. ‘Qzl Ouzum’). BMC Plant Biol. 2024, 24, 1216. [Google Scholar] [CrossRef]
- Blum, M.; Chang, H.Y.; Chuguransky, S.; Grego, T.; Kandasaamy, S.; Mitchell, A.; Nuka, G.; Paysan-Lafosse, T.; Qureshi, M.; Raj, S.; et al. The InterPro Protein Families and Domains Database: 20 Years On. Nucleic Acids Res. 2021, 49, D344–D354. [Google Scholar] [CrossRef]
- Li, X.; Cao, J.; Jiang, G.; Deng, W.; Deng, H.; Yang, W.; Yu, Y.; Liu, J. Co-Silencing of PhENO1 and PhPPT Alters Anthocyanin Production by Reducing Phosphoenolpyruvate Supply in Petunia Flower. Hortic. Res. 2025, 12, uhaf040. [Google Scholar] [CrossRef] [PubMed]
- Oliva, M.; Ovadia, R.; Perl, A.; Bar, E.; Lewinsohn, E.; Galili, G.; Oren-Shamir, M. Enhanced Formation of Aromatic Amino Acids Increases Fragrance without Affecting Flower Longevity or Pigmentation in Petunia × hybrida. Plant Biotechnol. J. 2015, 13, 125–136. [Google Scholar] [CrossRef]
- Oliva, M.; Bar, E.; Ovadia, R.; Perl, A.; Galili, G.; Lewinsohn, E.; Oren-Shamir, M. Phenylpyruvate Contributes to the Synthesis of Fragrant Benzenoid–Phenylpropanoids in Petunia × hybrida Flowers. Front. Plant Sci. 2017, 8, 769. [Google Scholar] [CrossRef] [PubMed]
- Orlova, I.; Marshall-Colón, A.; Schnepp, J.; Wood, B.; Varbanova, M.; Fridman, E.; Blakeslee, J.J.; Peer, W.A.; Murphy, A.S.; Rhodes, D.; et al. Reduction of Benzenoid Synthesis in Petunia Flowers Reveals Multiple Pathways to Benzoic Acid and Enhancement in Auxin Transport. Plant Cell 2006, 18, 3458–3475. [Google Scholar] [CrossRef]
- Zhao, Y. Auxin Biosynthesis: A Simple Two-Step Pathway Converts Tryptophan to Indole-3-Acetic Acid in Plants. Mol. Plant 2012, 5, 334–338. [Google Scholar] [CrossRef]
- Takato, S.; Kakei, Y.; Mitsui, M.; Ishida, Y.; Suzuki, M.; Yamazaki, C.; Hayashi, K.I.; Ishii, T.; Nakamura, A.; Soeno, K.; et al. Auxin Signaling through SCFTIR1/AFBs Mediates Feedback Regulation of IAA Biosynthesis. Biosci. Biotechnol. Biochem. 2017, 81, 1320–1326. [Google Scholar] [CrossRef]
- Lynch, J.H.; Qian, Y.; Guo, L.; Maoz, I.; Huang, X.Q.; Garcia, A.S.; Louie, G.; Bowman, M.E.; Noel, J.P.; Morgan, J.A.; et al. Modulation of Auxin Formation by the Cytosolic Phenylalanine Biosynthetic Pathway. Nat. Chem. Biol. 2020, 16, 850–856. [Google Scholar] [CrossRef]
- Sugawara, S.; Mashiguchi, K.; Tanaka, K.; Hishiyama, S.; Sakai, T.; Hanada, K.; Kinoshita-Tsujimura, K.; Yu, H.; Dai, X.; Takebayashi, Y.; et al. Distinct Characteristics of Indole-3-Acetic Acid and Phenylacetic Acid, Two Common Auxins in Plants. Plant Cell Physiol. 2015, 56, 1641. [Google Scholar] [CrossRef]
- Cowling, R.J.; Harberd, N.P. Gibberellins Control Arabidopsis Hypocotyl Growth via Regulation of Cellular Elongation. J. Exp. Bot. 1999, 50, 1351–1357. [Google Scholar] [CrossRef]
- Weiss, D.; Ori, N. Mechanisms of Cross Talk between Gibberellin and Other Hormones. Plant Physiol. 2007, 144, 1240. [Google Scholar] [CrossRef] [PubMed]
- Li, L.; Zhang, W.; Li, L.Z.N.; Peng, J.; Wang, Y.; Zhong, C.; Yang, Y.; Sun, S.; Liang, S.; Wang, X. Transcriptomic Insights into Antagonistic Effects of Gibberellin and Abscisic Acid on Petal Growth in Gerbera hybrida. Front. Plant Sci. 2015, 6, 168. [Google Scholar] [CrossRef] [PubMed]
- Hedden, P. The Current Status of Research on Gibberellin Biosynthesis. Plant Cell Physiol. 2020, 61, 1832. [Google Scholar] [CrossRef]
- Thomas, S.G.; Phillips, A.L.; Hedden, P. Molecular Cloning and Functional Expression of Gibberellin 2- Oxidases, Multifunctional Enzymes Involved in Gibberellin Deactivation. Proc. Natl. Acad. Sci. USA 1999, 96, 4698. [Google Scholar] [CrossRef]
- Sun, T. Gibberellin Metabolism, Perception and Signaling Pathways in Arabidopsis. In Arabidopsis Book; American Society of Plant Biologists: Rockville, MD, USA, 2008; Volume 6, p. e0103. [Google Scholar] [CrossRef]
- Ben-Nissan, G.; Lee, J.Y.; Borohov, A.; Weiss, D. GIP, a Petunia hybrida GA-Induced Cysteine-Rich Protein: A Possible Role in Shoot Elongation and Transition to Flowering. Plant J. 2004, 37, 229–238. [Google Scholar] [CrossRef]
- Ravid, J.; Spitzer-Rimon, B.; Takebayashi, Y.; Seo, M.; Cna’ani, A.; Aravena-Calvo, J.; Masci, T.; Farhi, M.; Vainstein, A. GA as a Regulatory Link between the Showy Floral Traits Color and Scent. New Phytol. 2017, 215, 411–422. [Google Scholar] [CrossRef]
- Ruan, X.; Zhang, M.; Ling, T.; Hei, X.; Zhang, J. The GA2ox Gene Family in Solanum pennellii: Genome-Wide Identification and Expression Analysis Under Salinity Stresses. Genes 2025, 16, 158. [Google Scholar] [CrossRef]
- O’Neill, D.P.; Ross, J.J. Auxin Regulation of the Gibberellin Pathway in Pea. Plant Physiol. 2002, 130, 1974. [Google Scholar] [CrossRef] [PubMed]
- Abel, S.; Nguyen, M.D.; Theologis, A. ThePS-IAA4/5-like Family of Early Auxin-Inducible MRNAs in Arabidopsis thaliana. J. Mol. Biol. 1995, 251, 533–549. [Google Scholar] [CrossRef]
- Movahedi, A.; Wei, H.; Pucker, B.; Ghaderi-Zefrehei, M.; Rasouli, F.; Kiani-Pouya, A.; Jiang, T.; Zhuge, Q.; Yang, L.; Zhou, X. Isoprenoid Biosynthesis Regulation in Poplars by Methylerythritol Phosphate and Mevalonic Acid Pathways. Front. Plant Sci. 2022, 13, 968780. [Google Scholar] [CrossRef] [PubMed]
- Di, X.; Rodriguez-concepcion, M. Exploring the Deoxy-D-Xylulose-5-Phosphate Synthase Gene Family in Tomato (Solanum lycopersicum). Plants 2023, 12, 3886. [Google Scholar] [CrossRef]
- Pérez, L.; Alves, R.; Perez-Fons, L.; Albacete, A.; Farré, G.; Soto, E.; Vilaprinyó, E.; Martínez-Andújar, C.; Basallo, O.; Fraser, P.D.; et al. Multilevel Interactions between Native and Ectopic Isoprenoid Pathways Affect Global Metabolism in Rice. Transgenic Res. 2022, 31, 249–268. [Google Scholar] [CrossRef] [PubMed]
- Klein, A.M.; Vaissière, B.E.; Cane, J.H.; Steffan-Dewenter, I.; Cunningham, S.A.; Kremen, C.; Tscharntke, T. Importance of Pollinators in Changing Landscapes for World Crops. Proc. R. Soc. B Biol. Sci. 2007, 274, 303–313. [Google Scholar] [CrossRef] [PubMed]
- Aros, D.; Spadafora, N.; Venturi, M.; Núñez-Lillo, G.; Meneses, C.; Methven, L.; Müller, C.T.; Rogers, H. Floral Scent Evaluation of Segregating Lines of Alstroemeria caryophyllaea. Sci. Hortic. 2015, 185, 183–192. [Google Scholar] [CrossRef]
- Sunchung, P.; Ainong, S.; Mo, B. Genome-Wide Identification and Expression Analysis of the CBF/DREB1 Gene Family in Lettuce. Sci. Rep. 2020, 10, 5733. [Google Scholar] [CrossRef]
- Rodrigo, M.J.; Alquézar, B.; Alós, E.; Medina, V.; Carmona, L.; Bruno, M.; Al-babili, S.; Zacarías, L. A Novel Carotenoid Cleavage Activity Involved in the Biosynthesis of Citrus Fruit-Specific Apocarotenoid Pigments. J. Exp. Bot. 2013, 64, 4461–4478. [Google Scholar] [CrossRef] [PubMed]
- Varghese, R.; Kumar, S.U.; Doss, C.G.P.; Siva, R. Unraveling the Versatility of CCD4: Metabolic Engineering, Transcriptomic and Computational Approaches. Plant Sci. 2021, 310, 110991. [Google Scholar] [CrossRef] [PubMed]
- Deza-Durand, K.M.; Petersen, M.A. Volatile Compounds of Modified Atmosphere Packaged Cut Iceberg Lettuce: Effect of Extremely Low O2, Season, Cultivar and Storage Time. Food Res. Int. 2014, 62, 254–261. [Google Scholar] [CrossRef]
- Kumar, R.; Vashisth, D.; Misra, A.; Akhtar, Q.; Jalil, S.U. RNAi Down-Regulation of cinnamate-4-hydroxylase Increases Artemisinin Biosynthesis in Artemisia annua. Sci. Rep. 2016, 6, 26458. [Google Scholar] [CrossRef]
- Hu, Z.H.; Shen, Y.B.; Luo, Y.Q.; Shen, F.Y.; Gao, H.B.; Gao, R.F. Aldehyde Volatiles Emitted in Succession from Mechanically Damaged Leaves of Poplar Cuttings. J. Plant Biol. 2008, 51, 269–275. [Google Scholar] [CrossRef]
- Jantzen, F.; Lynch, J.H.; Kappel, C.; Höfflin, J.; Skaliter, O.; Wozniak, N.; Sicard, A.; Sas, C.; Adebesin, F.; Ravid, J.; et al. Retracing the Molecular Basis and Evolutionary History of the Loss of Benzaldehyde Emission in the Genus Capsella. New Phytol. 2019, 224, 1349–1360. [Google Scholar] [CrossRef]
- Saito, J.; Onishi, N.; Yamasaki, J.; Koike, N.; Hata, Y.; Kimura, K.; Otsuki, Y.; Nobusue, H.; Sampetrean, O.; Shimizu, T.; et al. Benzaldehyde Suppresses Epithelial-Mesenchymal Plasticity and Overcomes Treatment Resistance in Cancer by Targeting the Interaction of 14-3-3ζ with H3S28ph. Br. J. Cancer 2025, 133, 27–39. [Google Scholar] [CrossRef]
- Krings, U.; Berger, R.G. Biotechnological Production of Flavours and Fragrances. Appl. Microbiol. Biotechnol. 1998, 49, 1–8. [Google Scholar] [CrossRef]
- Price, K.R.; Dupont, M.S.; Shepherd, R.; Chan, H.W.; Fenwick, G.R. Relationship Between the Chemical and Sensory Properties of Exotic Salad Crops—Coloured Lettuce (Lactuca sativa) and Chicory (Cichorium intybus). J. Sci. Food Agric. 1990, 53, 185–192. [Google Scholar] [CrossRef]
- Mukai, J.; Tokuyama, E.; Ishizaka, T.; Okada, S.; Uchida, T. Inhibitory Effect of Aroma on the Bitterness of Branched-Chain Amino Acid Solutions. Chem. Pharm. Bull. 2007, 55, 1581–1584. [Google Scholar] [CrossRef]
- Chu, X.; Zhu, W.; Li, X.; Su, E.; Wang, J. Bitter Flavors and Bitter Compounds in Foods: Identification, Perception, and Reduction Techniques. Food Res. Int. 2024, 183, 114234. [Google Scholar] [CrossRef]
- Larkin, M.A.; Blackshields, G.; Brown, N.P.; Chenna, R.; Mcgettigan, P.A.; McWilliam, H.; Valentin, F.; Wallace, I.M.; Wilm, A.; Lopez, R.; et al. Clustal W and Clustal X Version 2.0. Bioinformatics 2007, 23, 2947–2948. [Google Scholar] [CrossRef] [PubMed]
- Tamura, K.; Stecher, G.; Kumar, S. MEGA11: Molecular Evolutionary Genetics Analysis Version 11. Mol. Biol. Evol. 2021, 38, 3022. [Google Scholar] [CrossRef] [PubMed]
- Liu, Y.; Schiff, M.; Marathe, R.; Dinesh-Kumar, S.P. Tobacco Rar1, EDS1 and NPR1/NIM1 like Genes are Required for N-Mediated Resistance to Tobacco Mosaic Virus. Plant J. 2002, 30, 415–429. [Google Scholar] [CrossRef] [PubMed]







Disclaimer/Publisher’s Note: The statements, opinions and data contained in all publications are solely those of the individual author(s) and contributor(s) and not of MDPI and/or the editor(s). MDPI and/or the editor(s) disclaim responsibility for any injury to people or property resulting from any ideas, methods, instructions or products referred to in the content. |
© 2026 by the authors. Licensee MDPI, Basel, Switzerland. This article is an open access article distributed under the terms and conditions of the Creative Commons Attribution (CC BY) license.
Share and Cite
Skaliter, O.; Gura, A.; Livneh, Y.; Cohen, R.; Shklarman, E.; Edelbaum, O.; Masci, T.; Vainstein, A. Targeted Gene Modification of HMGR Enhances Biosynthesis of Terpenoid and Phenylpropanoid Volatiles in Petunia and Lettuce. Int. J. Mol. Sci. 2026, 27, 1522. https://doi.org/10.3390/ijms27031522
Skaliter O, Gura A, Livneh Y, Cohen R, Shklarman E, Edelbaum O, Masci T, Vainstein A. Targeted Gene Modification of HMGR Enhances Biosynthesis of Terpenoid and Phenylpropanoid Volatiles in Petunia and Lettuce. International Journal of Molecular Sciences. 2026; 27(3):1522. https://doi.org/10.3390/ijms27031522
Chicago/Turabian StyleSkaliter, Oded, Aviad Gura, Yarin Livneh, Raz Cohen, Elena Shklarman, Orit Edelbaum, Tania Masci, and Alexander Vainstein. 2026. "Targeted Gene Modification of HMGR Enhances Biosynthesis of Terpenoid and Phenylpropanoid Volatiles in Petunia and Lettuce" International Journal of Molecular Sciences 27, no. 3: 1522. https://doi.org/10.3390/ijms27031522
APA StyleSkaliter, O., Gura, A., Livneh, Y., Cohen, R., Shklarman, E., Edelbaum, O., Masci, T., & Vainstein, A. (2026). Targeted Gene Modification of HMGR Enhances Biosynthesis of Terpenoid and Phenylpropanoid Volatiles in Petunia and Lettuce. International Journal of Molecular Sciences, 27(3), 1522. https://doi.org/10.3390/ijms27031522

