ToF-SIMS Reveals Metformin-Driven Restoration of Hepatic Lipid and Amino Acid Profiles in a Type 2 Diabetes Rat Model
Abstract
1. Introduction
2. Results and Discussion
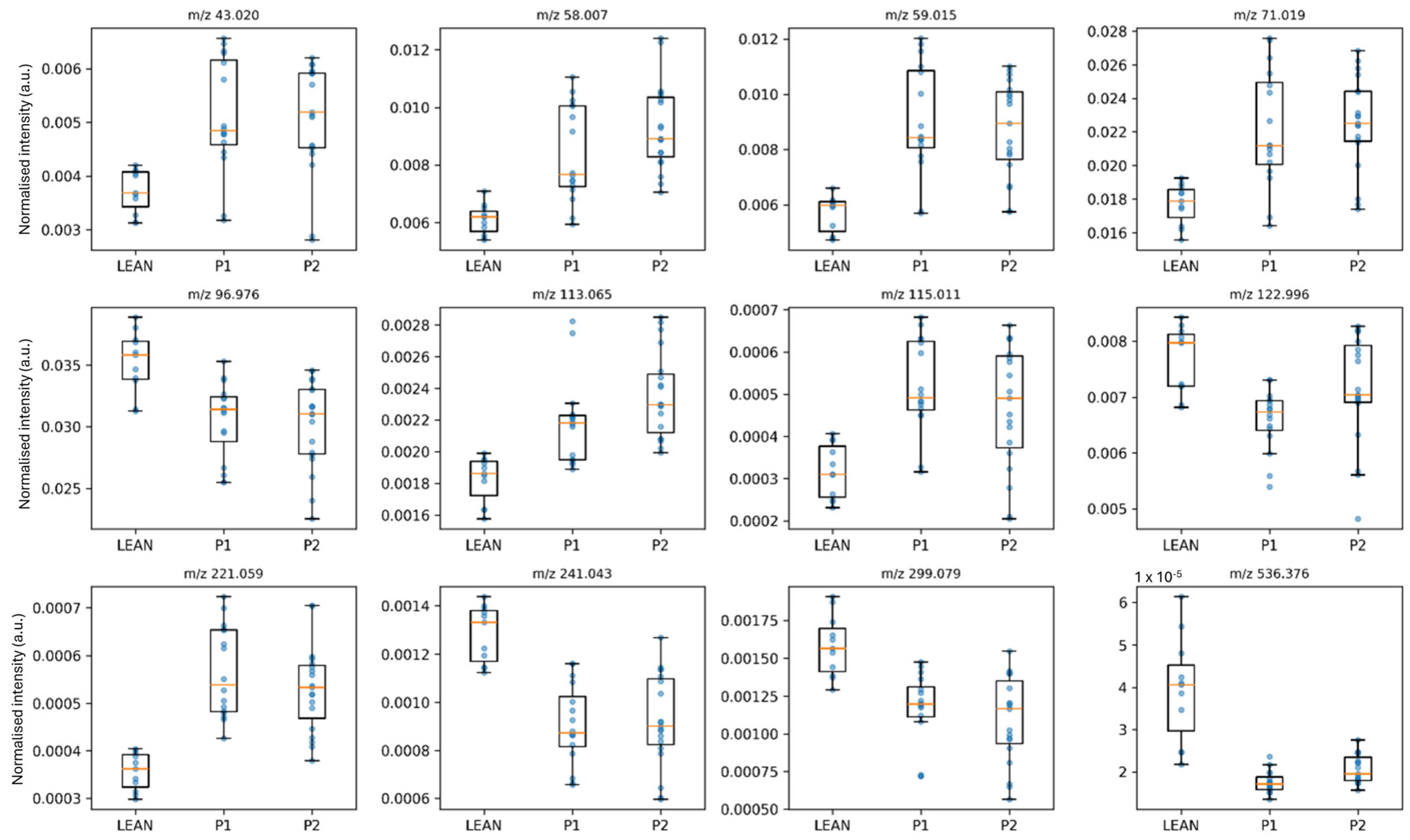
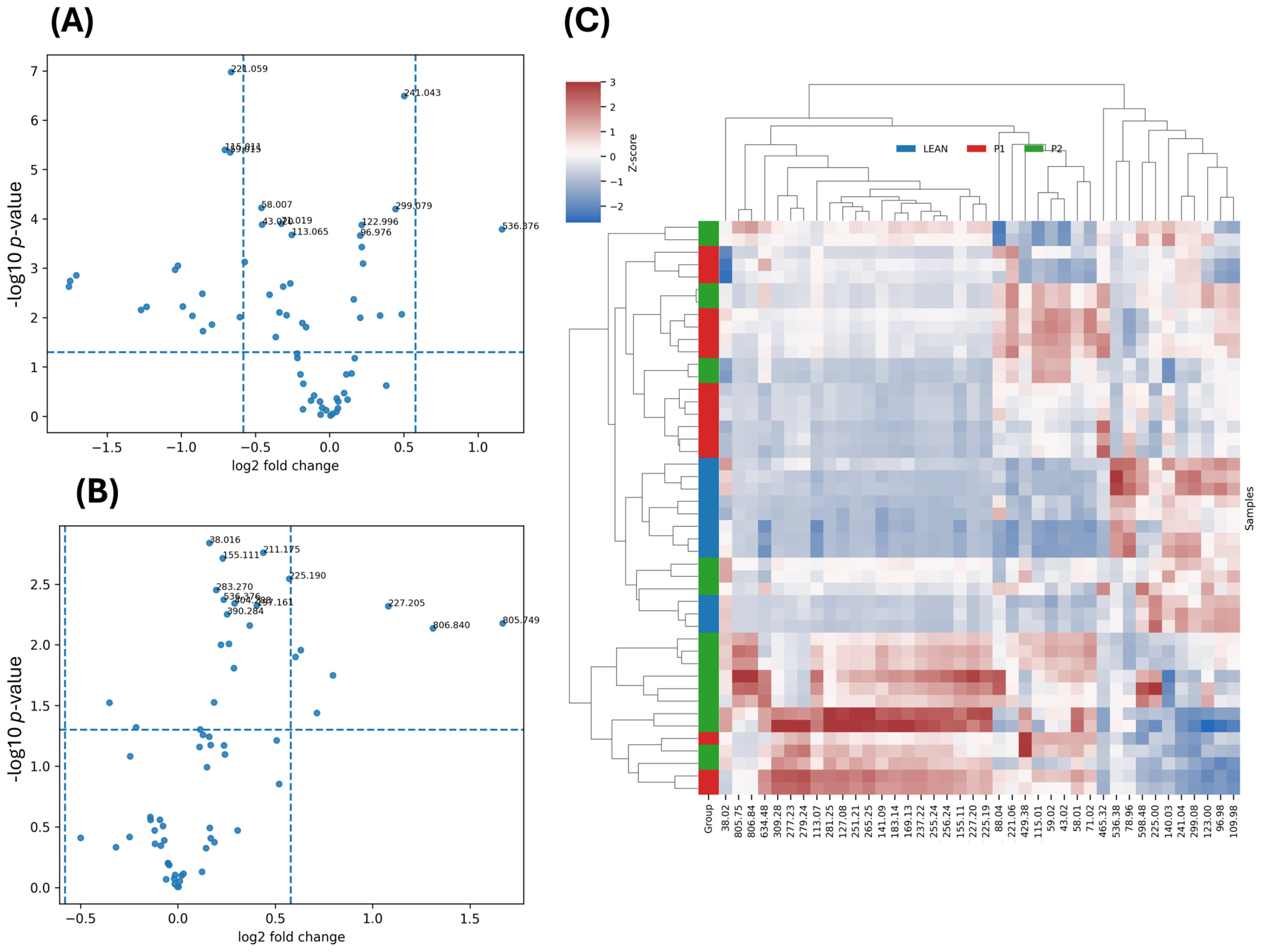
2.1. Lipidomic Alterations and Partial Restoration by Metformin
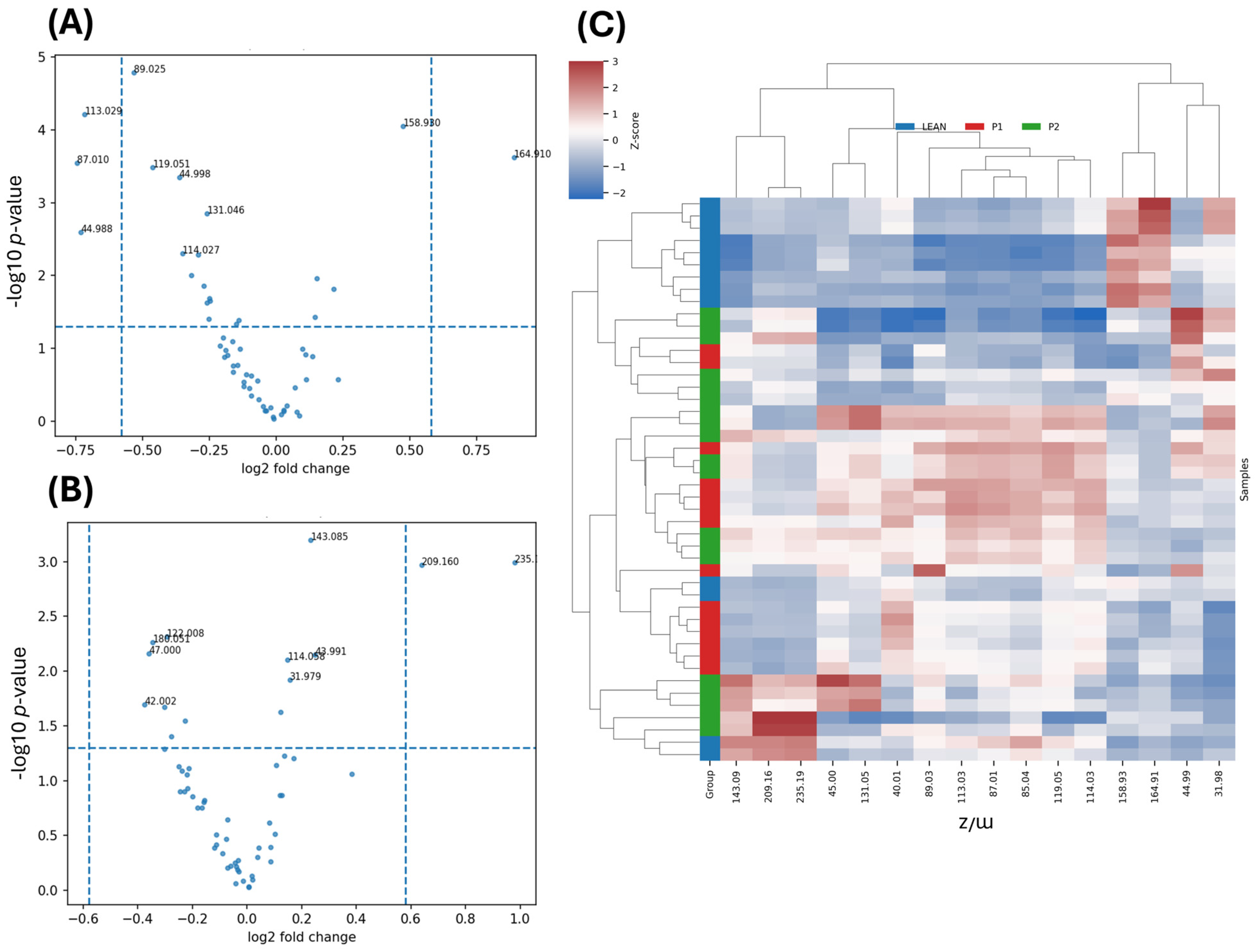
2.2. Amino Acid-Related Alterations
2.3. Spatial Ion Distributions
3. Materials and Methods
3.1. Animals and Experimental Design
3.1.1. Treatment Protocol
3.1.2. Sample Collection
3.2. Sample Preparation for ToF-SIMS
3.3. ToF-SIMS Measurements
3.4. Data Processing and Statistical Analysis
4. Conclusions
Supplementary Materials
Author Contributions
Funding
Institutional Review Board Statement
Informed Consent Statement
Data Availability Statement
Acknowledgments
Conflicts of Interest
References
- Samuel, V.T.; Shulman, G.I. Mechanisms for Insulin Resistance: Common Threads and Missing Links. Cell 2012, 148, 852–871. [Google Scholar] [CrossRef] [PubMed]
- Antar, S.A.; Ashour, N.A.; Sharaky, M.; Khattab, M.; Ashour, N.A.; Zaid, R.T.; Roh, E.J.; Elkamhawy, A.; Al-Karmalawy, A.A. Diabetes Mellitus: Classification, Mediators, and Complications; A Gate to Identify Potential Targets for the Development of New Effective Treatments. Biomed. Pharmacother. 2023, 168, 115734. [Google Scholar] [CrossRef] [PubMed]
- Guerra, S.; Gastaldelli, A. The Role of the Liver in the Modulation of Glucose and Insulin in Non Alcoholic Fatty Liver Disease and Type 2 Diabetes. Curr. Opin. Pharmacol. 2020, 55, 165–174. [Google Scholar] [CrossRef] [PubMed]
- Mohiuddin, M.S.; Neha, N.T.; Mahir, J.U.K.; Shakib, F.A.F.; Alam, M.A.; Wahiduzzaman, M.; Barua, R.; Shimu, S.J.; Rahman, M.; Hossain, M.R.; et al. Metabolic Dysfunction Associated Fatty Liver Disease and Type 2 Diabetes: Pathophysiological Links, Epidemiological Trends, and Clinical Implications. Front. Endocrinol. 2025, 16, 1669478. [Google Scholar] [CrossRef]
- Rena, G.; Hardie, D.G.; Pearson, E.R. The Mechanisms of Action of Metformin. Diabetologia 2017, 60, 1577–1585. [Google Scholar] [CrossRef]
- LaMoia, T.E.; Shulman, G.I. Cellular and Molecular Mechanisms of Metformin Action. Endocr. Rev. 2021, 42, 77–96. [Google Scholar] [CrossRef]
- Triggle, C.R.; Mohammed, I.; Bshesh, K.; Marei, I.; Ye, K.; Ding, H.; MacDonald, R.; Hollenberg, M.D.; Hill, M.A. Metformin: Is It a Drug for All Reasons and Diseases? Metabolism 2022, 133, 155223. [Google Scholar] [CrossRef]
- González-Casanova, J.E.; Navarro-Marquez, M.; Saez-Tamayo, T.; Angarita, L.; Durán-Agüero, S.; Fuentes-Barría, H.; Bermúdez, V.; Rojas-Gómez, D.M. New Perspectives on the Molecular Action of Metformin in the Context of Cellular Transduction and Adipogenesis. Int. J. Mol. Sci. 2025, 26, 3690. [Google Scholar] [CrossRef]
- Marzec, M.E.; Wojtysiak, D.; Połtowicz, K.; Nowak, J. ToF-SIMS Spectrometry to Observe Fatty Acid Profiles of Breast Tissues in Broiler Chicken Subjected to Varied Vegetable Oil Diet. J. Mass Spectrom. 2020, 55, e4486. [Google Scholar] [CrossRef]
- Johansson, B. ToF-SIMS Imaging of Lipids in Cell Membranes. Surf. Interface Anal. 2006, 38, 1401–1412. [Google Scholar] [CrossRef]
- Becker, J.S.; Jakubowski, N. The Synergy of Elemental and Biomolecular Mass Spectrometry: New Analytical Strategies in Life Sciences. Chem. Soc. Rev. 2009, 38, 1969–1983. [Google Scholar] [CrossRef] [PubMed]
- Passarelli, M.K.; Winograd, N. Lipid Imaging with Time-of-Flight Secondary Ion Mass Spectrometry (ToF-SIMS). Biochim. Biophys. Acta (BBA)-Mol. Cell Biol. Lipids 2011, 1811, 976–990. [Google Scholar] [CrossRef] [PubMed]
- Kotze, H.L.; Armitage, E.G.; Fletcher, J.S.; Henderson, A.; Williams, K.J.; Lockyer, N.P.; Vickerman, J.C. ToF-SIMS as a Tool for Metabolic Profiling Small Biomolecules in Cancer Systems. Surf. Interface Anal. 2013, 45, 277–281. [Google Scholar] [CrossRef]
- Skalska, M.E.; Durak-Kozica, M.; Stępień, E.Ł. ToF-SIMS Revealing Sphingolipids Composition in Extracellular Vesicles and Paternal β-Cells after Persistent Hyperglycemia. Talanta 2026, 297, 128582. [Google Scholar] [CrossRef]
- Petersen, M.C.; Shulman, G.I. Roles of Diacylglycerols and Ceramides in Hepatic Insulin Resistance. Trends Pharmacol. Sci. 2017, 38, 649–665. [Google Scholar] [CrossRef]
- Cusi, K. Role of Obesity and Lipotoxicity in the Development of Nonalcoholic Steatohepatitis: Pathophysiology and Clinical Implications. Gastroenterology 2012, 142, 711–725.e6. [Google Scholar] [CrossRef]
- Turpin, S.M.; Nicholls, H.T.; Willmes, D.M.; Mourier, A.; Brodesser, S.; Wunderlich, C.M.; Mauer, J.; Xu, E.; Hammerschmidt, P.; Brönneke, H.S.; et al. Obesity-Induced CerS6-Dependent C16:0 Ceramide Production Promotes Weight Gain and Glucose Intolerance. Cell Metab. 2014, 20, 678–686. [Google Scholar] [CrossRef]
- Holland, W.L.; Summers, S.A. Sphingolipids, Insulin Resistance, and Metabolic Disease: New Insights from in Vivo Manipulation of Sphingolipid Metabolism. Endocr. Rev. 2008, 29, 381–402. [Google Scholar] [CrossRef]
- Fullerton, M.D.; Galic, S.; Marcinko, K.; Sikkema, S.; Pulinilkunnil, T.; Chen, Z.-P.; O’Neill, H.M.; Ford, R.J.; Palanivel, R.; O’Brien, M.; et al. Single Phosphorylation Sites in Acc1 and Acc2 Regulate Lipid Homeostasis and the Insulin-Sensitizing Effects of Metformin. Nat. Med. 2013, 19, 1649–1654. [Google Scholar] [CrossRef]
- Ouyang, J.; Parakhia, R.A.; Ochs, R.S. Metformin Activates AMP Kinase through Inhibition of AMP Deaminase. J. Biol. Chem. 2011, 286, 1–11. [Google Scholar] [CrossRef]
- Foretz, M.; Guigas, B.; Viollet, B. Understanding the Glucoregulatory Mechanisms of Metformin in Type 2 Diabetes Mellitus. Nat. Rev. Endocrinol. 2019, 15, 569–589. [Google Scholar] [CrossRef] [PubMed]
- Zhang, C.-S.; Li, M.; Ma, T.; Zong, Y.; Cui, J.; Feng, J.-W.; Wu, Y.-Q.; Lin, S.-Y.; Lin, S.-C. Metformin Activates AMPK through the Lysosomal Pathway. Cell Metab. 2016, 24, 521–522. [Google Scholar] [CrossRef] [PubMed]
- Dupak, R.; Hrnkova, J.; Simonova, N.; Kovac, J.; Ivanisova, E.; Kalafova, A.; Schneidgenova, M.; Prnova, M.S.; Brindza, J.; Tokarova, K.; et al. The Consumption of Sea Buckthorn (Hippophae rhamnoides L.) Effectively Alleviates Type 2 Diabetes Symptoms in Spontaneous Diabetic Rats. Res. Vet. Sci. 2022, 152, 261–269. [Google Scholar] [CrossRef] [PubMed]
- Farahani, A.; Farahani, A.; Kashfi, K.; Ghasemi, A. Inhibition of Hepatic Gluconeogenesis in Type 2 Diabetes by Metformin: Complementary Role of Nitric Oxide. Med. Gas. Res. 2025, 15, 507–519. [Google Scholar] [CrossRef]
- Ling, Z.-N.; Jiang, Y.-F.; Ru, J.-N.; Lu, J.-H.; Ding, B.; Wu, J. Amino Acid Metabolism in Health and Disease. Signal Transduct. Target. Ther. 2023, 8, 345. [Google Scholar] [CrossRef]
- Libert, D.M.; Nowacki, A.S.; Natowicz, M.R. Metabolomic Analysis of Obesity, Metabolic Syndrome, and Type 2 Diabetes: Amino Acid and Acylcarnitine Levels Change along a Spectrum of Metabolic Wellness. PeerJ 2018, 6, e5410. [Google Scholar] [CrossRef]
- Madiraju, A.K.; Qiu, Y.; Perry, R.J.; Rahimi, Y.; Zhang, X.-M.; Zhang, D.; Camporez, J.-P.G.; Cline, G.W.; Butrico, G.M.; Kemp, B.E.; et al. Metformin Inhibits Gluconeogenesis via a Redox-Dependent Mechanism in Vivo. Nat. Med. 2018, 24, 1384–1394, Erratum in Nat. Med. 2019, 25, 526–528. https://doi.org/10.1038/s41591-018-0220-6.. [Google Scholar] [CrossRef]
- Capcarova, M.; Kalafova, A.; Schwarzova, M.; Schneidgenova, M.; Svik, K.; Prnova, M.S.; Slovak, L.; Kovacik, A.; Lory, V.; Zorad, S.; et al. Cornelian Cherry Fruit Improves Glycaemia and Manifestations of Diabetes in Obese Zucker Diabetic Fatty Rats. Res. Vet. Sci. 2019, 126, 118–123. [Google Scholar] [CrossRef]
- Jaszcza, K.; Grzegorzewska, A.K.; Sachman, A.; Kalafova, A.; Massanyi, P.; Kovacik, A.; Dupak, R.; Capcarova, M. The Effect of Metformin and Sea Buckthorn (Hippophae rhamnoides L.) in Alleviating the Symptoms of Type 2 Diabetes Mellitus in the Liver of Zucker Diabetic Fatty Rats. J. Physiol. Pharmacol. Off. J. Pol. Physiol. Soc. 2025, 76, 67–73. [Google Scholar]







| Amino Acids [%] (Mean ± SEM) | Lipids [%] (Mean ± SEM) | |
|---|---|---|
| Lean | 44.78 ± 1.58 a | 55.22 ± 1.58 b |
| P1 | 47.42 ± 1.14 b | 52.57 ± 1.14 a |
| P2 | 43.57 ± 1.42 a | 56.43 ± 1.42 b |
| m/z | Annotation | Trend vs. P1 | LEAN | P1 | P2 | log2FC LEAN vs. P1 | log2FC P2 vs. P1 | q Value |
|---|---|---|---|---|---|---|---|---|
| 536.376 | PI frag. (phosphatidylinositol) | Up | 3.9 × 10−5 | 1.8 × 10−5 | 2.1 × 10−5 | 1.16 | 0.24 | 1.07 × 10−8 |
| 241.043 | FA frag. (palmitoleic acid) | Up | 1.28 × 10−3 | 9.06 × 10−4 | 9.24 × 10−4 | 0.50 | 0.03 | 1.55 × 10−5 |
| 221.059 | Myristic acid frag. | Down | 3.56 × 10−4 | 5.65 × 10−4 | 5.30 × 10−4 | −0.66 | −0.09 | 7.08 × 10−6 |
| 281.253 | Oleic/linoleic acid [M–H]− | Mixed | 2.8 × 10−3 | 9.6 × 10−3 | 1.37 × 10−2 | −1.75 | 0.52 | 2.6 × 10−3 |
| 283.270 | Stearic acid [M–H]− | Up | 4.35 × 10−3 | 4.21 × 10−3 | 4.82 × 10−3 | 0.05 | 0.20 | 8.2 × 10−3 |
| 404.288 | Phospholipid frag. | Up | 4.32 × 10−5 | 4.15 × 10−5 | 5.08 × 10−5 | 0.06 | 0.29 | 1.3 × 10−2 |
| 115.011 | Aspartic acid | Down | 3.18 × 10−4 | 5.18 × 10−4 | 4.70 × 10−4 | −0.71 | −0.14 | 9.4 × 10−4 |
| 465.318 | Phosphatidic acid frag. | Down | 9.14 × 10−5 | 1.36 × 10−4 | 1.06 × 10−4 | −0.57 | −0.35 | 6.3 × 10−3 |
| 805.749 | PS/PI molecular ion | Mixed | 2.97 × 10−6 | 5.89 × 10−6 | 1.87 × 10−5 | −0.99 | 1.67 | 2.5 × 10−3 |
| 806.840 | PS/PI adduct | Mixed | 3.29 × 10−6 | 5.00 × 10−6 | 1.24 × 10−5 | −0.61 | 1.31 | 2.6 × 10−3 |
| m/z | Annotation | Trend vs. P1 | Mean LEAN | Mean P1 | Mean P2 | log2FC LEAN/P1 | log2FC P2/P1 | q |
|---|---|---|---|---|---|---|---|---|
| 180.05 | Tyrosine [M–H]− | Up | 1.45 × 10−3 | 7.81 × 10−4 | 8.54 × 10−4 | 0.890 | 0.128 | 3.56 × 10−6 |
| 164.07 | Phenylalanine [M–H]− | Up | 4.30 × 10−3 | 3.09 × 10−3 | 3.37 × 10−3 | 0.476 | 0.124 | 6.87 × 10−6 |
| 93.05 | Small acidic frag. | Down | 7.40 × 10−4 | 1.07 × 10−3 | 9.13 × 10−4 | −0.532 | −0.228 | 2.99 × 10−3 |
| 114.03 | Acidic AA frag. | Down | 9.73 × 10−4 | 1.60 × 10−3 | 1.41 × 10−3 | −0.717 | −0.180 | 2.67 × 10−3 |
| 153.02 | AA frag. (aromatic/amide) | Mixed | 2.89 × 10−4 | 3.23 × 10−4 | 3.79 × 10−4 | −0.161 | 0.232 | 2.67 × 10−3 |
| 128.07 | Amino acid-related ion | Mixed | 2.46 × 10−3 | 2.24 × 10−3 | 1.83 × 10−3 | 0.136 | −0.294 | 4.82 × 10−3 |
| 89.03 | Lactate [M–H]− | Down | 2.38 × 10−3 | 3.99 × 10−3 | 3.67 × 10−3 | −0.746 | −0.120 | 4.41 × 10−3 |
| 209.03 | Amino acid/peptidic fragment | Mixed | 1.83 × 10−3 | 1.70 × 10−3 | 1.34 × 10−3 | 0.113 | −0.345 | 1.06 × 10−2 |
| 40.01 | Small frag. (C/O) | Mixed | 5.29 × 10−4 | 5.85 × 10−4 | 6.59 × 10−4 | −0.145 | 0.172 | 1.18 × 10−2 |
| 86.03 | AA frag. | Mixed | 2.36 × 10−3 | 2.89 × 10−3 | 2.90 × 10−3 | −0.293 | 0.0057 | 1.20 × 10−2 |
| 87.01 | AA frag. | Mixed | 1.17 × 10−3 | 1.31 × 10−3 | 1.41 × 10−3 | −0.164 | 0.107 | 2.50 × 10−2 |
| 122.01 | Anion (AA/acid) | Down | 5.33 × 10−4 | 7.34 × 10−4 | 6.57 × 10−4 | −0.462 | −0.159 | 2.37 × 10−2 |
| 42.00 | Small fragment | Mixed | 9.74 × 10−3 | 1.16 × 10−2 | 1.23 × 10−2 | −0.253 | 0.0871 | 2.74 × 10−2 |
| 44.02 | Small fragment | Mixed | 5.46 × 10−4 | 5.71 × 10−4 | 6.79 × 10−4 | −0.0661 | 0.250 | 1.64 × 10−2 |
| 65.01 | Amino frag. (amine) | Mixed | 4.52 × 10−2 | 3.90 × 10−2 | 3.86 × 10−2 | 0.214 | −0.0151 | 1.64 × 10−2 |
| 49.01 | Small anion | Down | 6.27 × 10−4 | 7.57 × 10−4 | 5.90 × 10−4 | −0.271 | −0.359 | 4.70 × 10−2 |
Disclaimer/Publisher’s Note: The statements, opinions and data contained in all publications are solely those of the individual author(s) and contributor(s) and not of MDPI and/or the editor(s). MDPI and/or the editor(s) disclaim responsibility for any injury to people or property resulting from any ideas, methods, instructions or products referred to in the content. |
© 2025 by the authors. Licensee MDPI, Basel, Switzerland. This article is an open access article distributed under the terms and conditions of the Creative Commons Attribution (CC BY) license.
Share and Cite
Skalska, M.E.; Kaźmierczak, M.; Capcarova, M.; Kalafova, A.; Jaszcza, K.; Wojtysiak, D. ToF-SIMS Reveals Metformin-Driven Restoration of Hepatic Lipid and Amino Acid Profiles in a Type 2 Diabetes Rat Model. Int. J. Mol. Sci. 2026, 27, 105. https://doi.org/10.3390/ijms27010105
Skalska ME, Kaźmierczak M, Capcarova M, Kalafova A, Jaszcza K, Wojtysiak D. ToF-SIMS Reveals Metformin-Driven Restoration of Hepatic Lipid and Amino Acid Profiles in a Type 2 Diabetes Rat Model. International Journal of Molecular Sciences. 2026; 27(1):105. https://doi.org/10.3390/ijms27010105
Chicago/Turabian StyleSkalska, Magdalena E., Michalina Kaźmierczak, Marcela Capcarova, Anna Kalafova, Klaudia Jaszcza, and Dorota Wojtysiak. 2026. "ToF-SIMS Reveals Metformin-Driven Restoration of Hepatic Lipid and Amino Acid Profiles in a Type 2 Diabetes Rat Model" International Journal of Molecular Sciences 27, no. 1: 105. https://doi.org/10.3390/ijms27010105
APA StyleSkalska, M. E., Kaźmierczak, M., Capcarova, M., Kalafova, A., Jaszcza, K., & Wojtysiak, D. (2026). ToF-SIMS Reveals Metformin-Driven Restoration of Hepatic Lipid and Amino Acid Profiles in a Type 2 Diabetes Rat Model. International Journal of Molecular Sciences, 27(1), 105. https://doi.org/10.3390/ijms27010105

