A Hypovirulence-Associated Partitivirus and Re-Examination of Horizontal Gene Transfer Between Partitiviruses and Cellular Organisms
Abstract
1. Introduction
2. Results
2.1. Biological Characteristics and Viruses of Strain AHS232
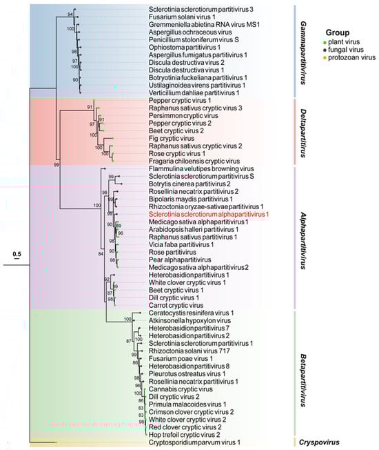
2.2. Genome Characteristics and Virion of SsAPV1
2.3. The Transfection of SsAPV1 and Transfectants
2.4. The Potential RT Activity of SsAPV1 RdRP
2.5. Horizontal Gene Transfer of Viral RdRP from Partitiviruses to Other Organisms
2.6. Horizontal Gene Transfer of Viral CP from Partitiviruses to Other Cellular Organisms
3. Discussion
3.1. A Novel Hypovirulence-Associated Partitivirus and Its Host Strain
3.2. Widespread HGT and Transfer Patterns
3.3. The Origin of Partitivirus
3.4. Potential Mechanism and Time Frame for HGT
3.5. Functional Diversification and Genome Evolution
4. Materials and Methods
4.1. Fungal Isolates and Biological Characteristics
4.2. RNA and DNA Sample Preparation, RT-PCR, and Nested-PCR Amplification
4.3. Cloning, Sequencing, and Analysis of Virus Genome
4.4. Viral Particle Extraction, Observation, and Transfection
Supplementary Materials
Author Contributions
Funding
Institutional Review Board Statement
Informed Consent Statement
Data Availability Statement
Acknowledgments
Conflicts of Interest
References
- Wagemans, J.; Holtappels, D.; Vainio, E.; Rabiey, M.; Marzachì, C.; Herrero, S.; Ravanbakhsh, M.; Tebbe, C.C.; Ogliastro, M.; Ayllón, M.A.; et al. Going Viral: Virus-based biological control agents for plant protection. Annu. Rev. Phytopathol. 2022, 60, 21–42. [Google Scholar] [CrossRef]
- Zhang, H.; Xie, J.; Fu, Y.; Cheng, J.; Qu, Z.; Zhao, Z.; Cheng, S.; Chen, T.; Li, B.; Wang, Q.; et al. A 2-kb mycovirus converts a pathogenic fungus into a beneficial endophyte for Brassica protection and yield enhancement. Mol. Plant 2020, 13, 1420–1433. [Google Scholar] [CrossRef]
- Zhang, L.; Wang, S.; Ruan, S.; Nzabanita, C.; Wang, Y.; Guo, L. A mycovirus VIGS vector confers hypovirulence to a plant pathogenic fungus to control wheat FHB. Adv. Sci. 2023, 10, 2302606. [Google Scholar] [CrossRef]
- Dai, R.; Yang, S.; Pang, T.; Tian, M.; Wang, H.; Zhang, D.; Wu, Y.; Kondo, H.; Andika, I.B.; Kang, Z.; et al. Identification of a negative-strand RNA virus with natural plant and fungal hosts. Proc. Natl. Acad. Sci. USA 2024, 121, e2319582121. [Google Scholar] [CrossRef]
- Hai, D.; Li, J.; Jiang, D.; Cheng, J.; Fu, Y.; Xiao, X.; Yin, H.; Lin, Y.; Chen, T.; Li, B.; et al. Plants interfere with non-self recognition of a phytopathogenic fungus via proline accumulation to facilitate mycovirus transmission. Nat. Commun. 2024, 15, 4748. [Google Scholar] [CrossRef]
- Wang, X.; Kotta-Loizou, I.; Coutts, R.H.A.; Deng, H.; Han, Z.; Hong, N.; Shafik, K.; Wang, L.; Guo, Y.; Yang, M.; et al. A circular single-stranded DNA mycovirus infects plants and confers broad-spectrum fungal resistance. Mol. Plant 2024, 17, 955–971. [Google Scholar] [CrossRef]
- Vainio, E.J.; Chiba, S.; Ghabrial, S.A.; Maiss, E.; Roossinck, M.; Sabanadzovic, S.; Suzuki, N.; Xie, J.; Nibert, M.; Report Consortium, I. ICTV virus taxonomy profile: Partitiviridae. J. Gen. Virol. 2018, 99, 17–18. [Google Scholar] [CrossRef]
- Nibert, M.L.; Ghabrial, S.A.; Maiss, E.; Lesker, T.; Vainio, E.J.; Jiang, D.; Suzuki, N. Taxonomic reorganization of family Partitiviridae and other recent progress in partitivirus research. Virus Res. 2014, 188, 128–141. [Google Scholar] [CrossRef]
- Nerva, L.; Silvestri, A.; Ciuffo, M.; Palmano, S.; Varese, G.C.; Turina, M. Transmission of Penicillium aurantiogriseum partiti-like virus 1 to a new fungal host (Cryphonectria parasitica) confers higher resistance to salinity and reveals adaptive genomic changes. Environ. Microbiol. 2017, 19, 4480–4492. [Google Scholar] [CrossRef]
- Gilbert, K.B.; Holcomb, E.E.; Allscheid, R.L.; Carrington, J.C. Hiding in plain sight: New virus genomes discovered via a systematic analysis of fungal public transcriptomes. PLoS ONE 2019, 14, e0219207. [Google Scholar] [CrossRef]
- Jiang, Y.; Wang, J.; Yang, B.; Wang, Q.; Zhou, J.; Yu, W. Molecular characterization of a debilitation-associated partitivirus infecting the pathogenic fungus Aspergillus flavus. Front. Microbiol. 2019, 10, 626. [Google Scholar] [CrossRef] [PubMed]
- Bhatti, M.F.; Jamal, A.; Petrou, M.A.; Cairns, T.C.; Bignell, E.M.; Coutts, R.H. The effects of dsRNA mycoviruses on growth and murine virulence of Aspergillus fumigatus. Fungal Genet. Biol. 2011, 48, 1071–1075. [Google Scholar] [CrossRef] [PubMed]
- Hyder, R.; Pennanen, T.; Hamberg, L.; Vainio, E.J.; Piri, T.; Hantula, J. Two viruses of Heterobasidion confer beneficial, cryptic or detrimental effects to their hosts in different situations. Fungal Ecol. 2013, 6, 387–396. [Google Scholar] [CrossRef]
- Xiao, X.; Cheng, J.; Tang, J.; Fu, Y.; Jiang, D.; Baker, T.S.; Ghabrial, S.A.; Xie, J. A novel partitivirus that confers hypovirulence on plant pathogenic fungi. J. Virol. 2014, 88, 10120–10133. [Google Scholar] [CrossRef]
- Zhu, J.; Qiu, Z.; Gao, B.; Li, X.; Zhong, J. A novel partitivirus conferring hypovirulence by affecting vesicle transport in the fungus Colletotrichum. mBio 2024, 15, e0253023. [Google Scholar] [CrossRef] [PubMed]
- Liu, H.; Fu, Y.; Jiang, D.; Li, G.; Xie, J.; Cheng, J.; Peng, Y.; Ghabrial, S.A.; Yi, X. Widespread horizontal gene transfer from double-stranded RNA viruses to eukaryotic nuclear genomes. J. Virol. 2010, 84, 11876–11887. [Google Scholar] [CrossRef]
- Chiba, S.; Kondo, H.; Tani, A.; Saisho, D.; Sakamoto, W.; Kanematsu, S.; Suzuki, N. Widespread endogenization of genome sequences of non-retroviral RNA viruses into plant genomes. PLoS Pathog. 2011, 7, e1002146. [Google Scholar] [CrossRef]
- Kamitani, M.; Okuno, T.; Kudoh, H. Complete genome sequence of a novel partitivirus from a wild brassicaceous plant, Arabidopsis halleri. Arch. Virol. 2020, 165, 2091–2094. [Google Scholar] [CrossRef]
- Bolton, M.D.; Thomma, B.P.; Nelson, B.D. Sclerotinia sclerotiorum (Lib.) de Bary: Biology and molecular traits of a cosmopolitan pathogen. Mol. Plant Pathol. 2006, 7, 1–16. [Google Scholar] [CrossRef]
- Derbyshire, M.C.; Newman, T.E.; Khentry, Y.; Owolabi Taiwo, A. The evolutionary and molecular features of the broad-host-range plant pathogen Sclerotinia sclerotiorum. Mol. Plant Pathol. 2022, 23, 1075–1090. [Google Scholar] [CrossRef]
- Marzano, S.L.; Nelson, B.D.; Ajayi-Oyetunde, O.; Bradley, C.A.; Hughes, T.J.; Hartman, G.L.; Eastburn, D.M.; Domier, L.L. Identification of diverse mycoviruses through metatranscriptomics characterization of the viromes of five major fungal plant pathogens. J. Virol. 2016, 90, 6846–6863. [Google Scholar] [CrossRef] [PubMed]
- Ghabrial, S.A.; Caston, J.R.; Jiang, D.H.; Nibert, M.L.; Suzuki, N. 50-plus years of fungal viruses. Virology 2015, 479–480, 356–368. [Google Scholar] [CrossRef]
- Ye, T. Exploration of Novel Mycoviruses in Sclerotinia sclerotiorum and Interaction Researches Between Mycoviruses and S. sclerotiorum. Ph.D. Thesis, Huazhong Agricultural University, Wuhan, China, 2023. [Google Scholar]
- Khalifa, M.E.; Pearson, M.N. Molecular characterisation of novel mitoviruses associated with Sclerotinia sclerotiorum. Arch. Virol. 2014, 159, 3157–3160. [Google Scholar] [CrossRef]
- Jia, J.; Fu, Y.; Jiang, D.; Mu, F.; Cheng, J.; Lin, Y.; Li, B.; Marzano, S.-Y.L.; Xie, J. Interannual dynamics, diversity and evolution of the virome in Sclerotinia sclerotiorum from a single crop field. Virus Evol. 2021, 7, veab032. [Google Scholar] [CrossRef]
- Shi, M.; Lin, X.D.; Tian, J.H.; Chen, L.J.; Chen, X.; Li, C.X.; Qin, X.C.; Li, J.; Cao, J.P.; Eden, J.S.; et al. Redefining the invertebrate RNA virosphere. Nature 2016, 540, 539–543. [Google Scholar] [CrossRef] [PubMed]
- Chang, T.; Hirai, J.; Hunt, B.P.; Suttle, C.A. Arthropods and the evolution of RNA viruses. bioRxiv 2021, 30, 446314. [Google Scholar]
- Remnant, E.; Baty, J.; Bulgarella, M.; Dobelmann, J.; Quinn, O.; Gruber, M.; Lester, P. A diverse viral community from predatory wasps in their native and invaded range, with a new virus infectious to honey bees. Viruses 2021, 13, 1431. [Google Scholar] [CrossRef]
- Ortiz-Baez, A.S.; Holmes, E.C.; Charon, J.; Pettersson, J.H.; Hesson, J.C. Meta-transcriptomics reveals potential virus transfer between Aedes communis mosquitoes and their parasitic water mites. Virus Evol. 2022, 8, veac090. [Google Scholar] [CrossRef]
- Truong Nguyen, P.T.; Culverwell, C.L.; Suvanto, M.T.; Korhonen, E.M.; Uusitalo, R.; Vapalahti, O.; Smura, T.; Huhtamo, E. Characterisation of the RNA virome of nine Ochlerotatus species in Finland. Viruses 2022, 14, 1489. [Google Scholar] [CrossRef]
- Faizah, A.N.; Kobayashi, D.; Matsumura, R.; Watanabe, M.; Higa, Y.; Sawabe, K.; Isawa, H. Blood meal source identification and RNA virome determination in Japanese encephalitis virus vectors collected in Ishikawa Prefecture, Japan, show distinct avian/mammalian host preference. J. Med. Entomol. 2023, 60, 620–628. [Google Scholar] [CrossRef]
- Liu, Y.; Makarova, K.S.; Huang, W.-C.; Wolf, Y.I.; Nikolskaya, A.N.; Zhang, X.; Cai, M.; Zhang, C.-J.; Xu, W.; Luo, Z.; et al. Expanded diversity of Asgard archaea and their relationships with eukaryotes. Nature 2021, 593, 553–557. [Google Scholar] [CrossRef] [PubMed]
- Neri, U.; Wolf, Y.I.; Roux, S.; Camargo, A.P.; Lee, B.; Kazlauskas, D.; Chen, I.M.; Ivanova, N.; Zeigler Allen, L.; Paez-Espino, D.; et al. Expansion of the global RNA virome reveals diverse clades of bacteriophages. Cell 2022, 185, 4023–4037. [Google Scholar] [CrossRef]
- Urayama, S.-i.; Fukudome, A.; Hirai, M.; Okumura, T.; Nishimura, Y.; Takaki, Y.; Kurosawa, N.; Koonin, E.V.; Krupovic, M.; Nunoura, T. Double-stranded RNA sequencing reveals distinct riboviruses associated with thermoacidophilic bacteria from hot springs in Japan. Nat. Microbiol. 2024, 9, 514–523. [Google Scholar] [CrossRef] [PubMed]
- Telengech, P.; Hyodo, K.; Ichikawa, H.; Kuwata, R.; Kondo, H.; Suzuki, N. Replication of single viruses across the kingdoms, Fungi, Plantae, and Animalia. Proc. Natl. Acad. Sci. USA 2024, 121, e2318150121. [Google Scholar] [CrossRef]
- Coffin, J.M.; Fan, H. The discovery of reverse transcriptase. Annu. Rev. Virol. 2016, 3, 29–51. [Google Scholar] [CrossRef] [PubMed]
- Peyambari, M.; Guan, S.; Roossinck, M.J.; Yeager, M. RdRp or RT, that is the question. Mol. Biol. Evol. 2021, 38, 5082–5091. [Google Scholar] [CrossRef]
- Magidin, M.; Pittman, J.K.; Hirschi, K.D.; Bartel, B. ILR2, a novel gene regulating IAA conjugate sensitivity and metal transport in Arabidopsis thaliana. Plant J. 2003, 35, 523–534. [Google Scholar] [CrossRef]
- Chiba, S.; Lin, Y.H.; Kondo, H.; Kanematsu, S.; Suzuki, N. Effects of defective interfering RNA on symptom induction by, and replication of, a novel partitivirus from a phytopathogenic fungus, Rosellinia necatrix. J. Virol. 2013, 87, 2330–2341. [Google Scholar] [CrossRef]
- Potgieter, A.C.; Page, N.A.; Liebenberg, J.; Wright, I.M.; Landt, O.; van Dijk, A.A. Improved strategies for sequence-independent amplification and sequencing of viral double-stranded RNA genomes. J. Gen. Virol. 2009, 90, 1423–1432. [Google Scholar] [CrossRef]
- Liu, W.; Xie, Y.; Ma, J.; Luo, X.; Nie, P.; Zuo, Z.; Lahrmann, U.; Zhao, Q.; Zheng, Y.; Zhao, Y.; et al. IBS: An illustrator for the presentation and visualization of biological sequences. Bioinformatics 2015, 31, 3359–3361. [Google Scholar] [CrossRef]
- Larkin, M.A.; Blackshields, G.; Brown, N.P.; Chenna, R.; McGettigan, P.A.; McWilliam, H.; Valentin, F.; Wallace, I.M.; Wilm, A.; Lopez, R.; et al. Clustal W and Clustal X version 2.0. Bioinformatics 2007, 23, 2947–2948. [Google Scholar] [CrossRef] [PubMed]
- Hall, T.; Biosciences, I.; Carlsbad, C. BioEdit: An important software for molecular biology. GERF Bull. Biosci. 2011, 2, 60–61. [Google Scholar]
- Chiba, S.; Lin, Y.H.; Kondo, H.; Kanematsu, S.; Suzuki, N. A novel betapartitivirus RnPV6 from Rosellinia necatrix tolerates host RNA silencing but is interfered by its defective RNAs. Virus Res. 2016, 219, 62–72. [Google Scholar] [CrossRef] [PubMed]
- Zhang, L.; Fu, Y.; Xie, J.; Jiang, D.; Li, G.; Yi, X. A novel virus that infecting hypovirulent strain XG36-1 of plant fungal pathogen Sclerotinia sclerotiorum. Virol. J. 2009, 6, 96. [Google Scholar] [CrossRef]








Disclaimer/Publisher’s Note: The statements, opinions and data contained in all publications are solely those of the individual author(s) and contributor(s) and not of MDPI and/or the editor(s). MDPI and/or the editor(s) disclaim responsibility for any injury to people or property resulting from any ideas, methods, instructions or products referred to in the content. |
© 2025 by the authors. Licensee MDPI, Basel, Switzerland. This article is an open access article distributed under the terms and conditions of the Creative Commons Attribution (CC BY) license (https://creativecommons.org/licenses/by/4.0/).
Share and Cite
Ye, T.; Li, H.; Hai, D.; Zhaxi, Z.; Duan, J.; Lin, Y.; Xie, J.; Cheng, J.; Li, B.; Chen, T.; et al. A Hypovirulence-Associated Partitivirus and Re-Examination of Horizontal Gene Transfer Between Partitiviruses and Cellular Organisms. Int. J. Mol. Sci. 2025, 26, 3853. https://doi.org/10.3390/ijms26083853
Ye T, Li H, Hai D, Zhaxi Z, Duan J, Lin Y, Xie J, Cheng J, Li B, Chen T, et al. A Hypovirulence-Associated Partitivirus and Re-Examination of Horizontal Gene Transfer Between Partitiviruses and Cellular Organisms. International Journal of Molecular Sciences. 2025; 26(8):3853. https://doi.org/10.3390/ijms26083853
Chicago/Turabian StyleYe, Ting, Han Li, Du Hai, Zhima Zhaxi, Jie Duan, Yang Lin, Jiatao Xie, Jiasen Cheng, Bo Li, Tao Chen, and et al. 2025. "A Hypovirulence-Associated Partitivirus and Re-Examination of Horizontal Gene Transfer Between Partitiviruses and Cellular Organisms" International Journal of Molecular Sciences 26, no. 8: 3853. https://doi.org/10.3390/ijms26083853
APA StyleYe, T., Li, H., Hai, D., Zhaxi, Z., Duan, J., Lin, Y., Xie, J., Cheng, J., Li, B., Chen, T., Yu, X., Lyu, X., Xiao, X., Fu, Y., & Jiang, D. (2025). A Hypovirulence-Associated Partitivirus and Re-Examination of Horizontal Gene Transfer Between Partitiviruses and Cellular Organisms. International Journal of Molecular Sciences, 26(8), 3853. https://doi.org/10.3390/ijms26083853

