Inhibition of the CXCR4/PLC Signaling Increases Dexamethasone-Induced Sensitivity by Activating the Mitochondrial Apoptotic Pathway in B-Cell Acute Lymphoblastic Leukemia
Abstract
1. Introduction
2. Results
2.1. PLC Inhibition Is Associated with Dysregulated Metabolic and Mitochondrial Pathways in B-ALL Cells
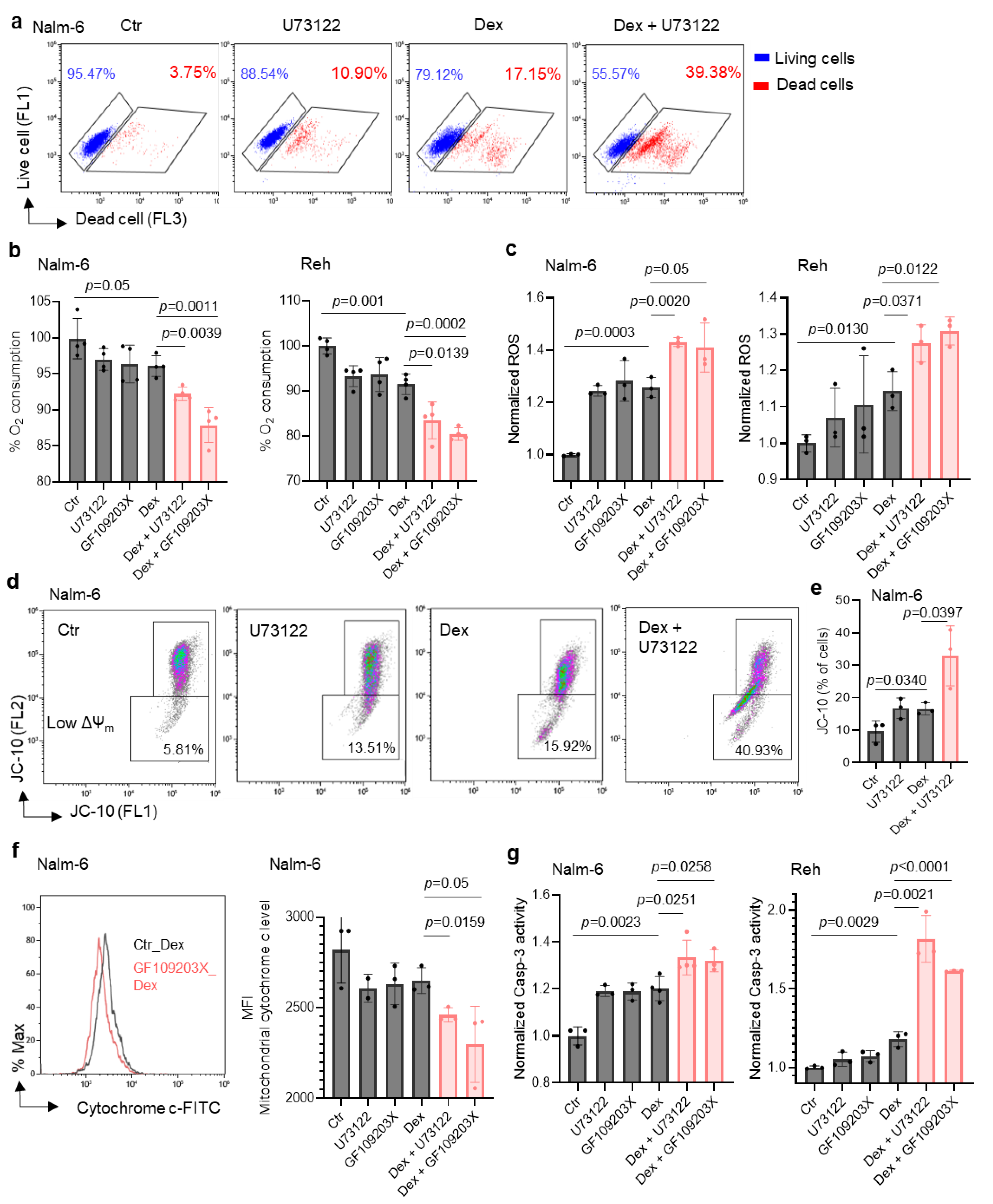
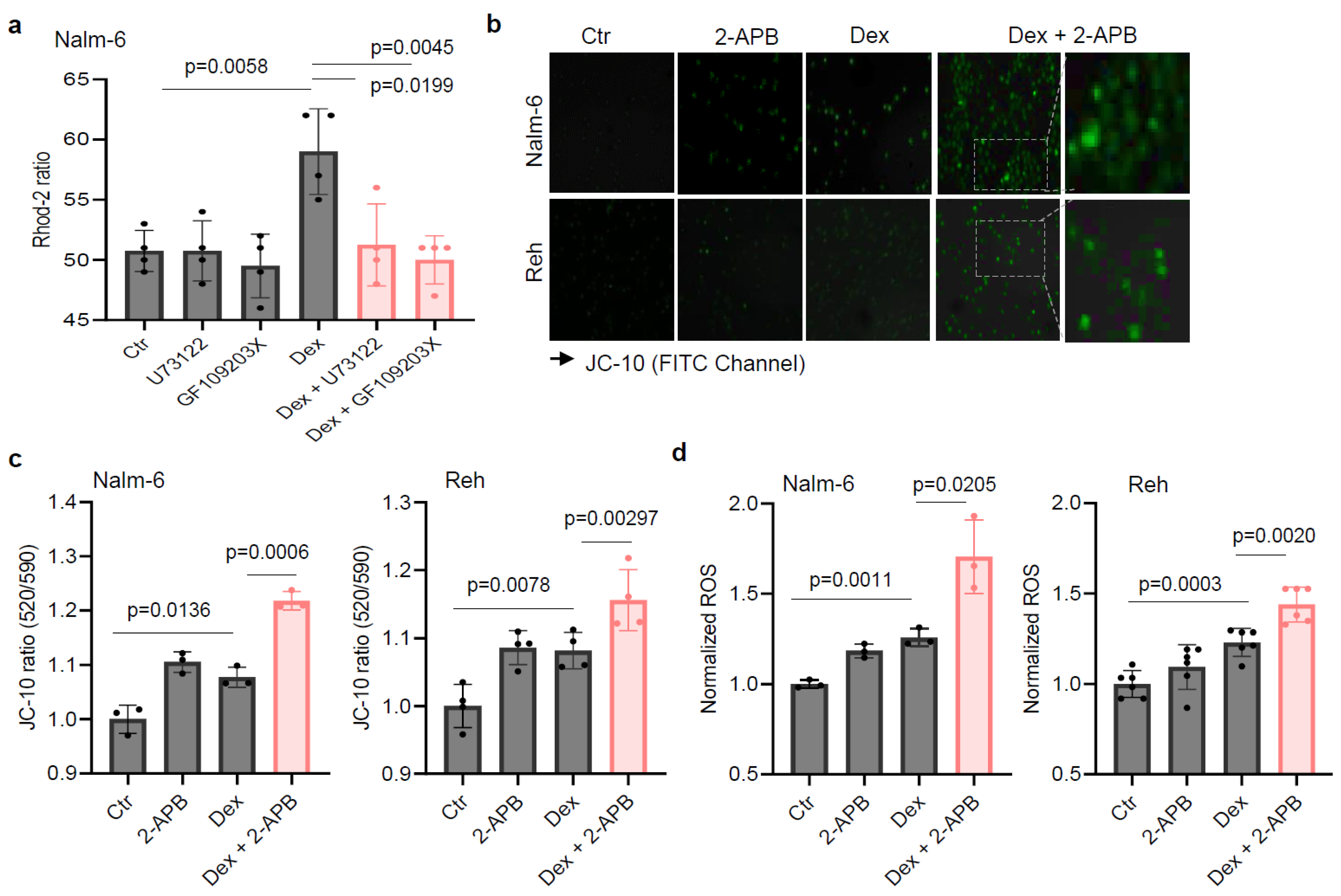
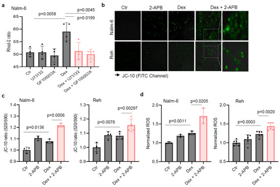
2.2. Inhibiting PLC Improves Dex Sensitivity in B-ALL Cells by Altering the Mitochondrial Pathway
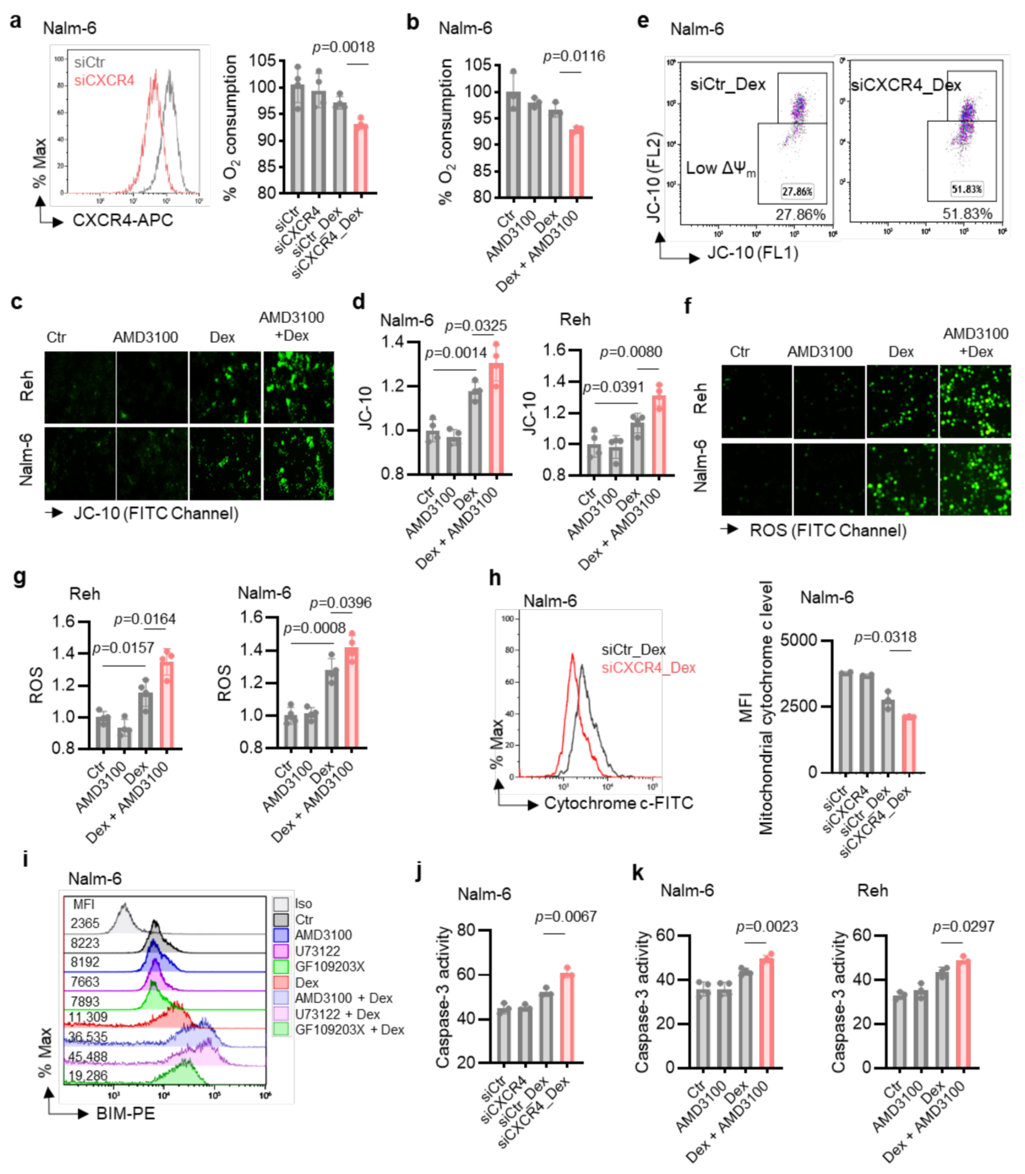
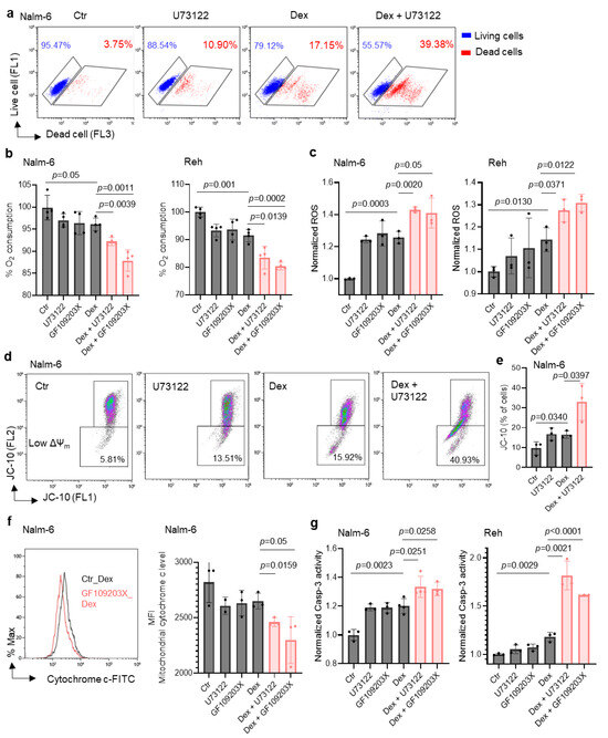
2.3. CXCR4 Inhibition Enhances Dex-Induced Mitochondrial Pathway Alteration in B-ALL Cells
3. Discussion
4. Materials and Methods
4.1. Cell Lines and Reagents
4.2. LIVE/DEAD® Viability/Cytotoxicity Kit Assay
4.3. Caspase-3 Activity
4.4. Flow Cytometry Measurement of Cell-Surface CXCR4
4.5. Short Interfering RNA Knockdown of CXCR4
4.6. Measurement of Pro-Apoptotic BIM Level by Flow Cytometry
4.7. Mitochondrial Membrane Potential (ΔΨm)
4.8. Intracellular Reactive Oxygen Species (ROS)
4.9. Cytochrome c Release
4.10. Oxygen Consumption Assays
4.11. Gene Set Enrichment Analysis (GSEA) of RNA-Sequencing Data
4.12. Measurement of Mitochondrial Ca2+ Response, [Ca2+]m
4.13. Data and Statistical Analysis
Author Contributions
Funding
Institutional Review Board Statement
Informed Consent Statement
Data Availability Statement
Conflicts of Interest
References
- Angot, L.; Schneider, P.; Vannier, J.-P.; Abdoul-Azize, S. Beyond Corticoresistance, A Paradoxical Corticosensitivity Induced by Corticosteroid Therapy in Pediatric Acute Lymphoblastic Leukemias. Cancers 2023, 15, 2812. [Google Scholar] [CrossRef] [PubMed]
- Benmoussa, A.; Kientega, T.; Morel, S.; Cardin, G.B.; Bérard, S.; Wajnberg, M.; Valtchev, P.; Blondin Masse, A.; Curnier, D.; Krajinovic, M.; et al. Poor Diet Quality Is Associated with Premature Senescence of the Immune System in Survivors of Childhood Acute Lymphoblastic Leukaemia. Nutr. Cancer 2025, 77, 490–505. [Google Scholar] [CrossRef] [PubMed]
- Pourhassan, H.; Murphy, L.; Aldoss, I. Glucocorticoid Therapy in Acute Lymphoblastic Leukemia: Navigating Short-Term and Long-Term Effects and Optimal Regimen Selection. Curr. Hematol. Malig. Rep. 2024, 19, 175–185. [Google Scholar] [CrossRef] [PubMed]
- Irving, J.A.E. Towards an Understanding of the Biology and Targeted Treatment of Paediatric Relapsed Acute Lymphoblastic Leukaemia. Br. J. Haematol. 2016, 172, 655–666. [Google Scholar] [CrossRef]
- Gasic, V.; Zukic, B.; Stankovic, B.; Janic, D.; Dokmanovic, L.; Lazic, J.; Krstovski, N.; Dolzan, V.; Jazbec, J.; Pavlovic, S.; et al. Pharmacogenomic Markers of Glucocorticoid Response in the Initial Phase of Remission Induction Therapy in Childhood Acute Lymphoblastic Leukemia. Radiol. Oncol. 2018, 52, 296–306. [Google Scholar] [CrossRef]
- Altieri, F.; Buono, L.; Lanzilli, M.; Mirabelli, P.; Cianflone, A.; Beneduce, G.; De Matteo, A.; Parasole, R.; Salvatore, M.; Smaldone, G. LINC00958 as New Diagnostic and Prognostic Biomarker of Childhood Acute Lymphoblastic Leukaemia of B Cells. Front. Oncol. 2024, 14, 1388154. [Google Scholar] [CrossRef]
- Tardif, M.; Souza, A.; Krajinovic, M.; Bittencourt, H.; Tran, T.H. Molecular-Based and Antibody-Based Targeted Pharmacological Approaches in Childhood Acute Lymphoblastic Leukemia. Expert Opin. Pharmacother. 2021, 22, 1871–1887. [Google Scholar] [CrossRef]
- Nguyen, K.; Devidas, M.; Cheng, S.-C.; La, M.; Raetz, E.A.; Carroll, W.L.; Winick, N.J.; Hunger, S.P.; Gaynon, P.S.; Loh, M.L.; et al. Factors Influencing Survival after Relapse from Acute Lymphoblastic Leukemia: A Children’s Oncology Group Study. Leukemia 2008, 22, 2142–2150. [Google Scholar] [CrossRef]
- Bergeron, B.P.; Diedrich, J.D.; Zhang, Y.; Barnett, K.R.; Dong, Q.; Ferguson, D.C.; Autry, R.J.; Yang, W.; Hansen, B.S.; Smith, C.; et al. Epigenomic Profiling of Glucocorticoid Responses Identifies Cis-Regulatory Disruptions Impacting Steroid Resistance in Childhood Acute Lymphoblastic Leukemia. Leukemia 2022, 36, 2374–2383. [Google Scholar] [CrossRef]
- Tamai, M.; Kasai, S.; Akahane, K.; Thu, T.N.; Kagami, K.; Komatsu, C.; Abe, M.; Watanabe, A.; Goi, K.; Miyake, K.; et al. Glucocorticoid Receptor Gene Mutations Confer Glucocorticoid Resistance in B-Cell Precursor Acute Lymphoblastic Leukemia. J. Steroid Biochem. Mol. Biol. 2022, 218, 106068. [Google Scholar] [CrossRef]
- Li, X.; Wu, T.; Chen, W.; Zhang, J.; Jiang, Y.; Deng, J.; Long, W.; Qin, X.; Zhou, Y. Andrographolide Acts with Dexamethasone to Inhibit the Growth of Acute Lymphoblastic Leukemia CEM-C1 Cells via the Regulation of the Autophagy-dependent PI3K/AKT/MTOR Signaling Pathway. Biomed. Rep. 2024, 20, 43. [Google Scholar] [CrossRef]
- Beck, D.; Cao, H.; Tian, F.; Huang, Y.; Jiang, M.; Zhao, H.; Tai, X.; Xu, W.; Kosasih, H.J.; Kealy, D.J.; et al. PU.1 Eviction at Lymphocyte-Specific Chromatin Domains Mediates Glucocorticoid Response in Acute Lymphoblastic Leukemia. Nat. Commun. 2024, 15, 9697. [Google Scholar] [CrossRef] [PubMed]
- Meyer, L.K.; Huang, B.J.; Delgado-Martin, C.; Roy, R.P.; Hechmer, A.; Wandler, A.M.; Vincent, T.L.; Fortina, P.; Olshen, A.B.; Wood, B.L.; et al. Glucocorticoids Paradoxically Facilitate Steroid Resistance in T Cell Acute Lymphoblastic Leukemias and Thymocytes. J. Clin. Invest. 2020, 130, 863–876. [Google Scholar] [CrossRef] [PubMed]
- Kikuchi, K.; Lai, A.Y.; Hsu, C.L.; Kondo, M. IL-7 Receptor Signaling Is Necessary for Stage Transition in Adult B Cell Development through up-Regulation of EBF. J. Exp. Med. 2005, 201, 1197–1203. [Google Scholar] [CrossRef]
- Yu, M.; Chen, Y.; Zeng, H.; Zheng, Y.; Fu, G.; Zhu, W.; Broeckel, U.; Aggarwal, P.; Turner, A.; Neale, G.; et al. PLCγ-Dependent MTOR Signalling Controls IL-7-Mediated Early B Cell Development. Nat. Commun. 2017, 8, 1457. [Google Scholar] [CrossRef]
- Kruth, K.A.; Fang, M.; Shelton, D.N.; Abu-Halawa, O.; Mahling, R.; Yang, H.; Weissman, J.S.; Loh, M.L.; Müschen, M.; Tasian, S.K.; et al. Suppression of B-Cell Development Genes Is Key to Glucocorticoid Efficacy in Treatment of Acute Lymphoblastic Leukemia. Blood 2017, 129, 3000–3008. [Google Scholar] [CrossRef]
- Abdoul-Azize, S.; Dubus, I.; Vannier, J.-P. Improvement of Dexamethasone Sensitivity by Chelation of Intracellular Ca2+ in Pediatric Acute Lymphoblastic Leukemia Cells through the Prosurvival Kinase ERK1/2 Deactivation. Oncotarget 2017, 8, 27339–27352. [Google Scholar] [CrossRef]
- Abdoul-Azize, S.; Buquet, C.; Vannier, J.-P.; Dubus, I. Pyr3, a TRPC3 Channel Blocker, Potentiates Dexamethasone Sensitivity and Apoptosis in Acute Lymphoblastic Leukemia Cells by Disturbing Ca2+ Signaling, Mitochondrial Membrane Potential Changes and Reactive Oxygen Species Production. Eur. J. Pharmacol. 2016, 784, 90–98. [Google Scholar] [CrossRef]
- Abdoul-Azize, S.; Hami, R.; Riou, G.; Derambure, C.; Charbonnier, C.; Vannier, J.-P.; Guzman, M.L.; Schneider, P.; Boyer, O. Glucocorticoids Paradoxically Promote Steroid Resistance in B Cell Acute Lymphoblastic Leukemia through CXCR4/PLC Signaling. Nat. Commun. 2024, 15, 4557. [Google Scholar] [CrossRef]
- Zhou, M.; Zhao, Y.; Ding, Y.; Liu, H.; Liu, Z.; Fodstad, O.; Riker, A.I.; Kamarajugadda, S.; Lu, J.; Owen, L.B.; et al. Warburg Effect in Chemosensitivity: Targeting Lactate Dehydrogenase-A Re-Sensitizes Taxol-Resistant Cancer Cells to Taxol. Mol. Cancer 2010, 9, 33. [Google Scholar] [CrossRef]
- Porporato, P.E.; Filigheddu, N.; Pedro, J.M.B.-S.; Kroemer, G.; Galluzzi, L. Mitochondrial Metabolism and Cancer. Cell Res. 2018, 28, 265–280. [Google Scholar] [CrossRef] [PubMed]
- Berditchevski, F.; Fennell, E.; Murray, P.G. Calcium-Dependent Signalling in B-Cell Lymphomas. Oncogene 2021, 40, 6321–6328. [Google Scholar] [CrossRef] [PubMed]
- Jing, D.; Bhadri, V.A.; Beck, D.; Thoms, J.A.I.; Yakob, N.A.; Wong, J.W.H.; Knezevic, K.; Pimanda, J.E.; Lock, R.B. Opposing Regulation of BIM and BCL2 Controls Glucocorticoid-Induced Apoptosis of Pediatric Acute Lymphoblastic Leukemia Cells. Blood 2015, 125, 273–283. [Google Scholar] [CrossRef]
- Liu, X.; Gu, J.; Liu, S.; Huang, J.; Li, L.; Wang, F.; He, S.; Mi, Z.; Zhang, Y.; Wen, J.; et al. The Mitochondrial Protease ClpP Is a Promising Target for Multiple Myeloma Treatment. Biochem. Pharmacol. 2025, 236, 116855. [Google Scholar] [CrossRef]
- Kim, M.; Hong, W.C.; Kang, H.W.; Kim, J.H.; Lee, D.; Cheong, J.-H.; Jung, H.-S.; Kwon, W.; Jang, J.-Y.; Kim, H.J.; et al. SLC5A3 Depletion Promotes Apoptosis by Inducing Mitochondrial Dysfunction and Mitophagy in Gemcitabine-Resistant Pancreatic Cancer Cells. Cell Death Dis. 2025, 16, 161. [Google Scholar] [CrossRef]
- Carter, J.L.; Su, Y.; Al-Antary, E.T.; Zhao, J.; Qiao, X.; Wang, G.; Edwards, H.; Polin, L.; Kushner, J.; Dzinic, S.H.; et al. ONC213: A Novel Strategy to Resensitize Resistant AML Cells to Venetoclax through Induction of Mitochondrial Stress. J. Exp. Clin. Cancer Res. 2025, 44, 10. [Google Scholar] [CrossRef]
- Zhou, J.; Zhou, Y.; Yuan, S.; Li, Y.; Xiao, W.; Zhang, P.; Lou, S.; Shen, Y. Augmenter of Liver Regeneration Promotes Drug Resistance of Acute Lymphoblastic Leukemia through the Alteration of Mitochondrial Functions and the Inhibition of the Mitochondrial Apoptosis Pathway. Eur. J. Haematol. 2023, 111, 279–292. [Google Scholar] [CrossRef]
- Kuntz, E.M.; Baquero, P.; Michie, A.M.; Dunn, K.; Tardito, S.; Holyoake, T.L.; Helgason, G.V.; Gottlieb, E. Targeting Mitochondrial Oxidative Phosphorylation Eradicates Therapy-Resistant Chronic Myeloid Leukemia Stem Cells. Nat. Med. 2017, 23, 1234–1240. [Google Scholar] [CrossRef]
- Fu, X.; Liu, W.; Huang, Q.; Wang, Y.; Li, H.; Xiong, Y. Targeting Mitochondrial Respiration Selectively Sensitizes Pediatric Acute Lymphoblastic Leukemia Cell Lines and Patient Samples to Standard Chemotherapy. Am. J. Cancer Res. 2017, 7, 2395–2405. [Google Scholar]
- Silic-Benussi, M.; Sharova, E.; Ciccarese, F.; Cavallari, I.; Raimondi, V.; Urso, L.; Corradin, A.; Kotler, H.; Scattolin, G.; Buldini, B.; et al. MTOR Inhibition Downregulates Glucose-6-Phosphate Dehydrogenase and Induces ROS-Dependent Death in T-Cell Acute Lymphoblastic Leukemia Cells. Redox Biol. 2022, 51, 102268. [Google Scholar] [CrossRef]
- Yan, M.; Luo, X.; Han, H.; Qiu, J.; Ye, Q.; Zhang, L.; Wang, Y. ROCK2 Increases Drug Resistance in Acute Myeloid Leukemia via Metabolic Reprogramming and MAPK/PI3K/AKT Signaling. Int. Immunopharmacol. 2024, 140, 112897. [Google Scholar] [CrossRef] [PubMed]
- Sheth, A.I.; Althoff, M.J.; Tolison, H.; Engel, K.; Amaya, M.L.; Krug, A.E.; Young, T.N.; Minhajuddin, M.; Pei, S.; Patel, S.B.; et al. Targeting Acute Myeloid Leukemia Stem Cells through Perturbation of Mitochondrial Calcium. Cancer Discov. 2024, 14, 1922–1939. [Google Scholar] [CrossRef] [PubMed]
- Abdoul-Azize, S.; Dubus, I.; Vannier, J.P. Modulation of Glucocorticoid Sensitivity in Acute Lymphoblastic Leukemia: Pyr3, a New Therapeutic Tool? Med. Sci. 2017, 33, 130–132. [Google Scholar] [CrossRef]
- Kirchhoff, H.; Karsli, U.; Schoenherr, C.; Battmer, K.; Erschow, S.; Talbot, S.R.; Steinemann, D.; Heuser, M.; Heidenreich, O.; Hilfiker-Kleiner, D.; et al. Venetoclax and Dexamethasone Synergize with Inotuzumab Ozogamicin-Induced DNA Damage Signaling in B-Lineage ALL. Blood 2021, 137, 2657–2661. [Google Scholar] [CrossRef]
- Abdoul-Azize, S.; Buquet, C.; Li, H.; Picquenot, J.-M.; Vannier, J.-P. Integration of Ca2+ Signaling Regulates the Breast Tumor Cell Response to Simvastatin and Doxorubicin. Oncogene 2018, 37, 4979–4993. [Google Scholar] [CrossRef]




Disclaimer/Publisher’s Note: The statements, opinions and data contained in all publications are solely those of the individual author(s) and contributor(s) and not of MDPI and/or the editor(s). MDPI and/or the editor(s) disclaim responsibility for any injury to people or property resulting from any ideas, methods, instructions or products referred to in the content. |
© 2025 by the authors. Licensee MDPI, Basel, Switzerland. This article is an open access article distributed under the terms and conditions of the Creative Commons Attribution (CC BY) license (https://creativecommons.org/licenses/by/4.0/).
Share and Cite
Abdoul-Azize, S.; Vannier, J.-P.; Schneider, P. Inhibition of the CXCR4/PLC Signaling Increases Dexamethasone-Induced Sensitivity by Activating the Mitochondrial Apoptotic Pathway in B-Cell Acute Lymphoblastic Leukemia. Int. J. Mol. Sci. 2025, 26, 3489. https://doi.org/10.3390/ijms26083489
Abdoul-Azize S, Vannier J-P, Schneider P. Inhibition of the CXCR4/PLC Signaling Increases Dexamethasone-Induced Sensitivity by Activating the Mitochondrial Apoptotic Pathway in B-Cell Acute Lymphoblastic Leukemia. International Journal of Molecular Sciences. 2025; 26(8):3489. https://doi.org/10.3390/ijms26083489
Chicago/Turabian StyleAbdoul-Azize, Souleymane, Jean-Pierre Vannier, and Pascale Schneider. 2025. "Inhibition of the CXCR4/PLC Signaling Increases Dexamethasone-Induced Sensitivity by Activating the Mitochondrial Apoptotic Pathway in B-Cell Acute Lymphoblastic Leukemia" International Journal of Molecular Sciences 26, no. 8: 3489. https://doi.org/10.3390/ijms26083489
APA StyleAbdoul-Azize, S., Vannier, J.-P., & Schneider, P. (2025). Inhibition of the CXCR4/PLC Signaling Increases Dexamethasone-Induced Sensitivity by Activating the Mitochondrial Apoptotic Pathway in B-Cell Acute Lymphoblastic Leukemia. International Journal of Molecular Sciences, 26(8), 3489. https://doi.org/10.3390/ijms26083489
