Physiologically Achievable Concentration of 2-Deoxy-D-Glucose Stimulates IFN-γ Secretion in Activated T Cells In Vitro
Abstract
1. Introduction
2. Results
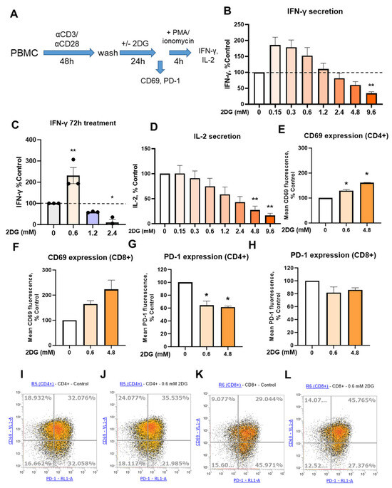
2.1. 2-Deoxy-D-Glucose Treatment of Pre-Activated T Cells from PBMC Displays a Hormetic Effect on IFN-γ Secretion
2.2. 2-Deoxy-D-Glucose Treatment Concurrent with Activation Does Not Increase IFN-γ Secretion in T Cells from PBMC
2.3. 2-Deoxy-D-Glucose Reduces PD-1 Expression in Activated Jurkat Cells
2.4. The Stimulatory Effect of 2-Deoxy-D-Glucose on IFN-γ Secretion Is Partially Mediated by Inhibition of Protein N-Glycosylation
2.5. Low-Dose 2-Deoxy-D-Glucose Induces a Shift of Metabolism toward Increased Mitochondrial Resipiration Which Compensates Partially Inhibited Glycolysis
2.6. Low-Dose 2-Deoxy-D-Glucose Does Not Increase the Expression of Transcription Factors T-Bet and Eomesodermin
2.7. Transcriptome Analysis Confirms a Dose-Dependent Induction of Unfolded Protein Response and the Absence of Increased IFNG Transcription with 2DG Treatment
3. Discussion
4. Materials and Methods
4.1. Cell Culture, PBMC Isolation and Treatments
4.2. Cytokine Secretion
4.3. Cell Surface Markers and Transcription Factors Expression
4.4. Real-Time Metabolic Assay
4.5. Transcriptome Sequencing
4.6. Statistical Analysis
4.7. Ethics Approval Statement
5. Conclusions
Supplementary Materials
Author Contributions
Funding
Institutional Review Board Statement
Informed Consent Statement
Data Availability Statement
Acknowledgments
Conflicts of Interest
References
- Lecoester, B.; Wespiser, M.; Marguier, A.; Mirjolet, C.; Boustani, J.; Adotévi, O. Chapter Six—Chemotherapy to Potentiate the Radiation-Induced Immune Response. In International Review of Cell and Molecular Biology; Mirjolet, C., Galluzzi, L., Eds.; Ionizing Radiation and the Immune Response—Part A; Academic Press: Cambridge, MA, USA, 2023; Volume 376, pp. 143–173. [Google Scholar]
- Ho, P.-C.; Kaech, S.M. Reenergizing T Cell Anti-Tumor Immunity by Harnessing Immunometabolic Checkpoints and Machineries. Curr. Opin. Immunol. 2017, 46, 38–44. [Google Scholar] [CrossRef] [PubMed]
- Chang, C.-H.; Qiu, J.; O’Sullivan, D.; Buck, M.D.; Noguchi, T.; Curtis, J.D.; Chen, Q.; Gindin, M.; Gubin, M.M.; van der Windt, G.J.W.; et al. Metabolic Competition in the Tumor Microenvironment Is a Driver of Cancer Progression. Cell 2015, 162, 1229–1241. [Google Scholar] [CrossRef] [PubMed]
- Kaymak, I.; Williams, K.S.; Cantor, J.R.; Jones, R.G. Immunometabolic Interplay in the Tumor Microenvironment. Cancer Cell 2021, 39, 28–37. [Google Scholar] [CrossRef] [PubMed]
- Ma, G.; Li, C.; Zhang, Z.; Liang, Y.; Liang, Z.; Chen, Y.; Wang, L.; Li, D.; Zeng, M.; Shan, W.; et al. Targeted Glucose or Glutamine Metabolic Therapy Combined With PD-1/PD-L1 Checkpoint Blockade Immunotherapy for the Treatment of Tumors—Mechanisms and Strategies. Front. Oncol. 2021, 11, 697894. [Google Scholar] [CrossRef] [PubMed]
- Warburg, O. Über den Stoffwechsel der Carcinomzelle. Klin. Wochenschr. 1925, 4, 534–536. [Google Scholar] [CrossRef]
- Vander Heiden, M.G.; Cantley, L.C.; Thompson, C.B. Understanding the Warburg Effect: The Metabolic Requirements of Cell Proliferation. Science 2009, 324, 1029–1033. [Google Scholar] [CrossRef]
- Kouidhi, S.; Ben Ayed, F.; Benammar Elgaaied, A. Targeting Tumor Metabolism: A New Challenge to Improve Immunotherapy. Front. Immunol. 2018, 9, 353. [Google Scholar] [CrossRef]
- Le Bourgeois, T.; Strauss, L.; Aksoylar, H.-I.; Daneshmandi, S.; Seth, P.; Patsoukis, N.; Boussiotis, V.A. Targeting T Cell Metabolism for Improvement of Cancer Immunotherapy. Front. Oncol. 2018, 8, 237. [Google Scholar] [CrossRef]
- Corrado, M.; Pearce, E.L. Targeting Memory T Cell Metabolism to Improve Immunity. J. Clin. Investig. 2022, 132, e148546. [Google Scholar] [CrossRef]
- Xi, H.; Kurtoglu, M.; Lampidis, T.J. The Wonders of 2-Deoxy-d-Glucose. IUBMB Life 2014, 66, 110–121. [Google Scholar] [CrossRef]
- Dwarakanath, B.S.; Farooque, A.; Gupta, S. Targeting Regulatory T Cells for Improving Cancer Therapy: Challenges and Prospects. Cancer Rep. 2018, 1, e21105. [Google Scholar] [CrossRef] [PubMed]
- Wick, A.N.; Drury, D.R.; Nakada, H.I.; Wolfe, J.B.; Grabowski, W. The technical assistance of B.B. and R. Localization of the Primary Metabolic Block Produced by 2-Deoxyglucose. J. Biol. Chem. 1957, 224, 963–969. [Google Scholar] [CrossRef]
- Datema, R.; Schwarz, R.T. Formation of 2-Deoxyglucose-Containing Lipid-Linked Oligosaccharides. Eur. J. Biochem. 1978, 90, 505–516. [Google Scholar] [CrossRef] [PubMed]
- Datema, R.; Schwarz, R.T. Interference with Glycosylation of Glycoproteins. Inhibition of Formation of Lipid-Linked Oligosaccharides in Vivo. Biochem. J. 1979, 184, 113–123. [Google Scholar] [CrossRef] [PubMed]
- Kurtoglu, M.; Gao, N.; Shang, J.; Maher, J.C.; Lehrman, M.A.; Wangpaichitr, M.; Savaraj, N.; Lane, A.N.; Lampidis, T.J. Under Normoxia, 2-Deoxy-d-Glucose Elicits Cell Death in Select Tumor Types Not by Inhibition of Glycolysis but by Interfering with N-Linked Glycosylation. Mol. Cancer Ther. 2007, 6, 3049–3058. [Google Scholar] [CrossRef] [PubMed]
- Ahadova, A.; Gebert, J.; von Knebel Doeberitz, M.; Kopitz, J.; Kloor, M. Dose-Dependent Effect of 2-Deoxy-D-Glucose on Glycoprotein Mannosylation in Cancer Cells. IUBMB Life 2015, 67, 218–226. [Google Scholar] [CrossRef]
- Xi, H.; Kurtoglu, M.; Liu, H.; Wangpaichitr, M.; You, M.; Liu, X.; Savaraj, N.; Lampidis, T.J. 2-Deoxy-d-Glucose Activates Autophagy via Endoplasmic Reticulum Stress Rather than ATP Depletion. Cancer Chemother. Pharmacol. 2011, 67, 899–910. [Google Scholar] [CrossRef]
- Xi, H.; Barredo, J.C.; Merchan, J.R.; Lampidis, T.J. Endoplasmic Reticulum Stress Induced by 2-Deoxyglucose but Not Glucose Starvation Activates AMPK through CaMKKβ Leading to Autophagy. Biochem. Pharmacol. 2013, 85, 1463–1477. [Google Scholar] [CrossRef]
- Leung, H.J.; Duran, E.M.; Kurtoglu, M.; Andreansky, S.; Lampidis, T.J.; Mesri, E.A. Activation of the Unfolded Protein Response by 2-Deoxy-D-Glucose Inhibits Kaposi’s Sarcoma-Associated Herpesvirus Replication and Gene Expression. Antimicrob. Agents Chemother. 2012, 56, 5794–5803. [Google Scholar] [CrossRef]
- Berthe, A.; Zaffino, M.; Muller, C.; Foulquier, F.; Houdou, M.; Schulz, C.; Bost, F.; De Fay, E.; Mazerbourg, S.; Flament, S. Protein N-Glycosylation Alteration and Glycolysis Inhibition Both Contribute to the Antiproliferative Action of 2-Deoxyglucose in Breast Cancer Cells. Breast Cancer Res. Treat. 2018, 171, 581–591. [Google Scholar] [CrossRef]
- Ishino, K.; Kudo, M.; Peng, W.-X.; Kure, S.; Kawahara, K.; Teduka, K.; Kawamoto, Y.; Kitamura, T.; Fujii, T.; Yamamoto, T.; et al. 2-Deoxy-d-Glucose Increases GFAT1 Phosphorylation Resulting in Endoplasmic Reticulum-Related Apoptosis via Disruption of Protein N-Glycosylation in Pancreatic Cancer Cells. Biochem. Biophys. Res. Commun. 2018, 501, 668–673. [Google Scholar] [CrossRef] [PubMed]
- Ben Sahra, I.; Tanti, J.-F.; Bost, F. The Combination of Metformin and 2-Deoxyglucose Inhibits Autophagy and Induces AMPK-Dependent Apoptosis in Prostate Cancer Cells. Autophagy 2010, 6, 670–671. [Google Scholar] [CrossRef]
- Cheong, J.-H.; Park, E.S.; Liang, J.; Dennison, J.B.; Tsavachidou, D.; Nguyen-Charles, C.; Wa Cheng, K.; Hall, H.; Zhang, D.; Lu, Y.; et al. Dual Inhibition of Tumor Energy Pathway by 2-Deoxyglucose and Metformin Is Effective against a Broad Spectrum of Preclinical Cancer Models. Mol. Cancer Ther. 2011, 10, 2350–2362. [Google Scholar] [CrossRef] [PubMed]
- Zhao, J.; Ma, Y.; Zhang, Y.; Fu, B.; Wu, X.; Li, Q.; Cai, G.; Chen, X.; Bai, X.-Y. Low-Dose 2-Deoxyglucose and Metformin Synergically Inhibit Proliferation of Human Polycystic Kidney Cells by Modulating Glucose Metabolism. Cell Death Discov. 2019, 5, 76. [Google Scholar] [CrossRef]
- Mathews Samuel, S.; Satheesh, N.J.; Ghosh, S.; Büsselberg, D.; Majeed, Y.; Ding, H.; Triggle, C.R. Treatment with a Combination of Metformin and 2-Deoxyglucose Upregulates Thrombospondin-1 in Microvascular Endothelial Cells: Implications in Anti-Angiogenic Cancer Therapy. Cancers 2019, 11, 1737. [Google Scholar] [CrossRef]
- Wokoun, U.; Hellriegel, M.; Emons, G.; Gründker, C. Co-Treatment of Breast Cancer Cells with Pharmacologic Doses of 2-Deoxy-D-Glucose and Metformin: Starving Tumors. Oncol. Rep. 2017, 37, 2418–2424. [Google Scholar] [CrossRef] [PubMed]
- Bizjak, M.; Malavašič, P.; Dolinar, K.; Pohar, J.; Pirkmajer, S.; Pavlin, M. Combined Treatment with Metformin and 2-Deoxy Glucose Induces Detachment of Viable MDA-MB-231 Breast Cancer Cells in Vitro. Sci. Rep. 2017, 7, 1761. [Google Scholar] [CrossRef]
- Jalota, A.; Kumar, M.; Das, B.C.; Yadav, A.K.; Chosdol, K.; Sinha, S. Synergistic Increase in Efficacy of a Combination of 2-Deoxy-d-Glucose and Cisplatin in Normoxia and Hypoxia: Switch from Autophagy to Apoptosis. Tumor Biol. 2016, 37, 12347–12358. [Google Scholar] [CrossRef] [PubMed]
- Cheng, Y.; Diao, D.; Zhang, H.; Guo, Q.; Wu, X.; Song, Y.; Dang, C. High Glucose-Induced Resistance to 5-Fluorouracil in Pancreatic Cancer Cells Alleviated by 2-Deoxy-D-Glucose. Biomed. Rep. 2014, 2, 188–192. [Google Scholar] [CrossRef]
- Maschek, G.; Savaraj, N.; Priebe, W.; Braunschweiger, P.; Hamilton, K.; Tidmarsh, G.F.; De Young, L.R.; Lampidis, T.J. 2-Deoxy-D-Glucose Increases the Efficacy of Adriamycin and Paclitaxel in Human Osteosarcoma and Non-Small Cell Lung Cancers in Vivo. Cancer Res. 2004, 64, 31–34. [Google Scholar] [CrossRef]
- Raez, L.E.; Papadopoulos, K.; Ricart, A.D.; Chiorean, E.G.; DiPaola, R.S.; Stein, M.N.; Rocha Lima, C.M.; Schlesselman, J.J.; Tolba, K.; Langmuir, V.K.; et al. A Phase I Dose-Escalation Trial of 2-Deoxy-d-Glucose Alone or Combined with Docetaxel in Patients with Advanced Solid Tumors. Cancer Chemother. Pharmacol. 2013, 71, 523–530. [Google Scholar] [CrossRef] [PubMed]
- Gaddameedhi, S.; Chatterjee, S. Association between the Unfolded Protein Response, Induced by 2-Deoxyglucose, and Hypersensitivity to Cisplatin: A Mechanistic Study Employing Molecular Genomics. J. Cancer Res. Ther. 2009, 5 (Suppl. S1), S61–S66. [Google Scholar] [CrossRef] [PubMed]
- Bénéteau, M.; Zunino, B.; Jacquin, M.A.; Meynet, O.; Chiche, J.; Pradelli, L.A.; Marchetti, S.; Cornille, A.; Carles, M.; Ricci, J.-E. Combination of Glycolysis Inhibition with Chemotherapy Results in an Antitumor Immune Response. Proc. Natl. Acad. Sci. USA 2012, 109, 20071–20076. [Google Scholar] [CrossRef] [PubMed]
- Lin, X.; Zhang, F.; Bradbury, C.M.; Kaushal, A.; Li, L.; Spitz, D.R.; Aft, R.L.; Gius, D. 2-Deoxy-d-Glucose-Induced Cytotoxicity and Radiosensitization in Tumor Cells Is Mediated via Disruptions in Thiol Metabolism1. Cancer Res. 2003, 63, 3413–3417. [Google Scholar]
- Singh, D.; Banerji, A.K.; Dwarakanath, B.S.; Tripathi, R.P.; Gupta, J.P.; Mathew, T.L.; Ravindranath, T.; Jain, V. Optimizing Cancer Radiotherapy with 2-Deoxy-D-Glucose. Strahlenther. Onkol. 2005, 181, 507–514. [Google Scholar] [CrossRef]
- Mohanti, B.K.; Rath, G.K.; Anantha, N.; Kannan, V.; Das, B.S.; Chandramouli, B.A.; Banerjee, A.K.; Das, S.; Jena, A.; Ravichandran, R.; et al. Improving Cancer Radiotherapy with 2-Deoxy-D-Glucose: Phase I/II Clinical Trials on Human Cerebral Gliomas. Int. J. Radiat. Oncol. Biol. Phys. 1996, 35, 103–111. [Google Scholar] [CrossRef]
- Shao, B.; Li, C.-W.; Lim, S.-O.; Sun, L.; Lai, Y.-J.; Hou, J.; Liu, C.; Chang, C.-W.; Qiu, Y.; Hsu, J.-M.; et al. Deglycosylation of PD-L1 by 2-Deoxyglucose Reverses PARP Inhibitor-Induced Immunosuppression in Triple-Negative Breast Cancer. Am. J. Cancer Res. 2018, 8, 1837–1846. [Google Scholar]
- Kim, B.; Sun, R.; Oh, W.; Kim, A.M.J.; Schwarz, J.R.; Lim, S.-O. Saccharide Analog, 2-Deoxy-d-Glucose Enhances 4-1BB-Mediated Antitumor Immunity via PD-L1 Deglycosylation. Mol. Carcinog. 2020, 59, 691–700. [Google Scholar] [CrossRef]
- Repas, J.; Zupin, M.; Vodlan, M.; Veranič, P.; Gole, B.; Potočnik, U.; Pavlin, M. Dual Effect of Combined Metformin and 2-Deoxy-D-Glucose Treatment on Mitochondrial Biogenesis and PD-L1 Expression in Triple-Negative Breast Cancer Cells. Cancers 2022, 14, 1343. [Google Scholar] [CrossRef]
- Sun, L.; Li, C.-W.; Chung, E.M.; Yang, R.; Kim, Y.-S.; Park, A.H.; Lai, Y.-J.; Yang, Y.; Wang, Y.-H.; Liu, J.; et al. Targeting Glycosylated PD-1 Induces Potent Antitumor Immunity. Cancer Res. 2020, 80, 2298–2310. [Google Scholar] [CrossRef]
- Toyofuku, T.; Ishikawa, T.; Nojima, S.; Kumanogoh, A. Efficacy against Lung Cancer Is Augmented by Combining Aberrantly N-Glycosylated T Cells with a Chimeric Antigen Receptor Targeting Fragile X Mental Retardation 1 Neighbor. J. Immunol. 2024, 212, 917–927. [Google Scholar] [CrossRef] [PubMed]
- Greco, B.; Malacarne, V.; De Girardi, F.; Scotti, G.M.; Manfredi, F.; Angelino, E.; Sirini, C.; Camisa, B.; Falcone, L.; Moresco, M.A.; et al. Disrupting N-Glycan Expression on Tumor Cells Boosts Chimeric Antigen Receptor T Cell Efficacy against Solid Malignancies. Sci. Transl. Med. 2022, 14, eabg3072. [Google Scholar] [CrossRef] [PubMed]
- Sena, L.A.; Li, S.; Jairaman, A.; Prakriya, M.; Ezponda, T.; Hildeman, D.A.; Wang, C.-R.; Schumacker, P.T.; Licht, J.D.; Perlman, H.; et al. Mitochondria Are Required for Antigen-Specific T Cell Activation through Reactive Oxygen Species Signaling. Immunity 2013, 38, 225–236. [Google Scholar] [CrossRef] [PubMed]
- Macintyre, A.N.; Gerriets, V.A.; Nichols, A.G.; Michalek, R.D.; Rudolph, M.C.; Deoliveira, D.; Anderson, S.M.; Abel, E.D.; Chen, B.J.; Hale, L.P.; et al. The Glucose Transporter Glut1 Is Selectively Essential for CD4 T Cell Activation and Effector Function. Cell Metab. 2014, 20, 61–72. [Google Scholar] [CrossRef]
- Cham, C.M.; Gajewski, T.F. Glucose Availability Regulates IFN-Gamma Production and p70S6 Kinase Activation in CD8+ Effector T Cells. J. Immunol. 2005, 174, 4670–4677. [Google Scholar] [CrossRef]
- Jacobs, S.R.; Herman, C.E.; MacIver, N.J.; Wofford, J.A.; Wieman, H.L.; Hammen, J.J.; Rathmell, J.C. Glucose Uptake Is Limiting in T Cell Activation and Requires CD28-Mediated Akt-Dependent and Independent Pathways. J. Immunol. 2008, 180, 4476–4486. [Google Scholar] [CrossRef]
- Chang, C.-H.; Curtis, J.D.; Maggi, L.B.; Faubert, B.; Villarino, A.V.; O’Sullivan, D.; Huang, S.C.-C.; van der Windt, G.J.W.; Blagih, J.; Qiu, J.; et al. Posttranscriptional Control of T Cell Effector Function by Aerobic Glycolysis. Cell 2013, 153, 1239–1251. [Google Scholar] [CrossRef]
- Ho, P.-C.; Bihuniak, J.D.; Macintyre, A.N.; Staron, M.; Liu, X.; Amezquita, R.; Tsui, Y.-C.; Cui, G.; Micevic, G.; Perales, J.C.; et al. Phosphoenolpyruvate Is a Metabolic Checkpoint of Anti-Tumor T Cell Responses. Cell 2015, 162, 1217–1228. [Google Scholar] [CrossRef] [PubMed]
- Renner, K.; Geiselhöringer, A.-L.; Fante, M.; Bruss, C.; Färber, S.; Schönhammer, G.; Peter, K.; Singer, K.; Andreesen, R.; Hoffmann, P.; et al. Metabolic Plasticity of Human T Cells: Preserved Cytokine Production under Glucose Deprivation or Mitochondrial Restriction, but 2-Deoxy-Glucose Affects Effector Functions. Eur. J. Immunol. 2015, 45, 2504–2516. [Google Scholar] [CrossRef]
- Zygmunt, B.M.; Węgrzyn, A.; Gajska, W.; Yevsa, T.; Chodaczek, G.; Guzmán, C.A. Mannose Metabolism Is Essential for Th1 Cell Differentiation and IFN-γ Production. J. Immunol. 2018, 201, 1400–1411. [Google Scholar] [CrossRef]
- Chao, R.; Nishida, M.; Yamashita, N.; Tokumasu, M.; Zhao, W.; Kudo, I.; Udono, H. Nutrient Condition in the Microenvironment Determines Essential Metabolisms of CD8+ T Cells for Enhanced IFNγ Production by Metformin. Front. Immunol. 2022, 13, 864225. [Google Scholar] [CrossRef] [PubMed]
- Chou, S.-H.; Kojic, L.D.; Messingham, K.N.; Cunnic, J.E. Characterization of the Effect of 2-Deoxy-d-Glucose(2-DG) on the Immune System. Brain Behav. Immun. 1996, 10, 399–416. [Google Scholar] [CrossRef] [PubMed]
- Dréau, D.; Morton, D.S.; Foster, M.; Fowler, N.; Sonnenfeld, G. Effects of 2-Deoxy-D-Glucose Administration on Cytokine Production in BDF1 Mice. J. Interferon. Cytokine Res. 2000, 20, 247–255. [Google Scholar] [CrossRef] [PubMed]
- Dréau, D.; Morton, D.S.; Foster, M.; Swiggett, J.P.; Sonnenfeld, G. Immune Alterations in Male and Female Mice after 2-Deoxy-D-Glucose Administration. Physiol. Behav. 1997, 62, 1325–1331. [Google Scholar] [CrossRef]
- Sukumar, M.; Liu, J.; Ji, Y.; Subramanian, M.; Crompton, J.G.; Yu, Z.; Roychoudhuri, R.; Palmer, D.C.; Muranski, P.; Karoly, E.D.; et al. Inhibiting Glycolytic Metabolism Enhances CD8+ T Cell Memory and Antitumor Function. J. Clin. Investig. 2013, 123, 4479–4488. [Google Scholar] [CrossRef]
- Sasawatari, S.; Okamoto, Y.; Kumanogoh, A.; Toyofuku, T. Blockade of N-Glycosylation Promotes Antitumor Immune Response of T Cells. J. Immunol. 2020, 204, 1373–1385. [Google Scholar] [CrossRef]
- Yamasaki, T.; Tran, T.A.T.; Oz, O.K.; Raj, G.V.; Schwarz, R.E.; Deberardinis, R.J.; Zhang, X.; Brugarolas, J. Exploring a Glycolytic Inhibitor for the Treatment of an FH-Deficient Type-2 Papillary RCC. Nat. Rev. Urol. 2011, 8, 165–171. [Google Scholar] [CrossRef]
- Eivazova, E.R.; Markov, S.A.; Pirozhkova, I.; Lipinski, M.; Vassetzky, Y.S. Recruitment of RNA Polymerase II in the Ifng Gene Promoter Correlates with the Nuclear Matrix Association in Activated T Helper Cells. J. Mol. Biol. 2007, 371, 317–322. [Google Scholar] [CrossRef]
- Hamilton, S.E.; Jameson, S.C. CD8(+) T Cell Differentiation: Choosing a Path through T-Bet. Immunity 2007, 27, 180–182. [Google Scholar] [CrossRef]
- Vandenbroeck, K.; Martens, E.; Alloza, I. Multi-Chaperone Complexes Regulate the Folding of Interferon-γ in the Endoplasmic Reticulum. Cytokine 2006, 33, 264–273. [Google Scholar] [CrossRef]
- Repas, J.; Peternel, L.; Sourij, H.; Pavlin, M. Low Glucose Availability Potentiates the Effects of Metformin on Model T Cell Activation and Exhaustion Markers in Vitro. Front. Endocrinol. 2023, 14, 1216193. [Google Scholar] [CrossRef] [PubMed]
- Krause, C.D.; He, W.; Kotenko, S.; Pestka, S. Modulation of the Activation of Stat1 by the Interferon-Gamma Receptor Complex. Cell Res. 2006, 16, 113–123. [Google Scholar] [CrossRef]
- Wang, F.; Zhang, S.; Jeon, R.; Vuckovic, I.; Jiang, X.; Lerman, A.; Folmes, C.D.; Dzeja, P.D.; Herrmann, J. Interferon Gamma Induces Reversible Metabolic Reprogramming of M1 Macrophages to Sustain Cell Viability and Pro-Inflammatory Activity. eBioMedicine 2018, 30, 303–316. [Google Scholar] [CrossRef]
- Yan, K.; Lu, Y.; Yan, Z.; Wang, Y. 9-Gene Signature Correlated With CD8+ T Cell Infiltration Activated by IFN-γ: A Biomarker of Immune Checkpoint Therapy Response in Melanoma. Front. Immunol. 2021, 12, 622563. [Google Scholar] [CrossRef]
- Takatsuki, A.; Tamura, G. Effect of Tunicamycin on the Synthesis of Macromolecules in Cultures of Chick Embryo Fibroblasts Infected with Newcastle Disease Virus. J. Antibiot. 1971, 24, 785–794. [Google Scholar] [CrossRef]
- Struck, D.K.; Lennarz, W.J. Evidence for the Participation of Saccharide-Lipids in the Synthesis of the Oligosaccharide Chain of Ovalbumin. J. Biol. Chem. 1977, 252, 1007–1013. [Google Scholar] [CrossRef] [PubMed]
- Sareneva, T.; Pirhonen, J.; Cantell, K.; Kalkkinen, N.; Julkunen, I. Role of N-Glycosylation in the Synthesis, Dimerization and Secretion of Human Interferon-γ. Biochem. J. 1994, 303, 831–840. [Google Scholar] [CrossRef] [PubMed]
- Kim, S.; Min, H.; Nah, J.; Jeong, J.; Park, K.; Kim, W.; Lee, Y.; Kim, J.; An, J.; Seong, R.H. Defective N-Glycosylation in Tumor-Infiltrating CD8+ T Cells Impairs IFN-γ-Mediated Effector Function. Immunol. Cell Biol. 2023, 101, 610–624. [Google Scholar] [CrossRef]
- Goodall, J.C.; Wu, C.; Zhang, Y.; McNeill, L.; Ellis, L.; Saudek, V.; Gaston, J.S.H. Endoplasmic Reticulum Stress-Induced Transcription Factor, CHOP, Is Crucial for Dendritic Cell IL-23 Expression. Proc. Natl. Acad. Sci. USA 2010, 107, 17698–17703. [Google Scholar] [CrossRef]
- Márquez, S.; Fernández, J.J.; Terán-Cabanillas, E.; Herrero, C.; Alonso, S.; Azogil, A.; Montero, O.; Iwawaki, T.; Cubillos-Ruiz, J.R.; Fernández, N.; et al. Endoplasmic Reticulum Stress Sensor IRE1α Enhances IL-23 Expression by Human Dendritic Cells. Front. Immunol. 2017, 8, 639. [Google Scholar] [CrossRef]
- Yang, X.; Xia, R.; Yue, C.; Zhai, W.; Du, W.; Yang, Q.; Cao, H.; Chen, X.; Obando, D.; Zhu, Y.; et al. ATF4 Regulates CD4+ T Cell Immune Responses through Metabolic Reprogramming. Cell Rep. 2018, 23, 1754–1766. [Google Scholar] [CrossRef] [PubMed]
- Scheu, S.; Stetson, D.B.; Reinhardt, R.L.; Leber, J.H.; Mohrs, M.; Locksley, R.M. Activation of the Integrated Stress Response during T Helper Cell Differentiation. Nat. Immunol. 2006, 7, 644–651. [Google Scholar] [CrossRef] [PubMed]
- Song, M.; Sandoval, T.A.; Chae, C.-S.; Chopra, S.; Tan, C.; Rutkowski, M.R.; Raundhal, M.; Chaurio, R.A.; Payne, K.K.; Konrad, C.; et al. IRE1α–XBP1 Controls T Cell Function in Ovarian Cancer by Regulating Mitochondrial Activity. Nature 2018, 562, 423–428. [Google Scholar] [CrossRef] [PubMed]
- Cao, Y.; Trillo-Tinoco, J.; Sierra, R.A.; Anadon, C.; Dai, W.; Mohamed, E.; Cen, L.; Costich, T.L.; Magliocco, A.; Marchion, D.; et al. ER Stress-Induced Mediator C/EBP Homologous Protein Thwarts Effector T Cell Activity in Tumors through T-Bet Repression. Nat. Commun. 2019, 10, 1280. [Google Scholar] [CrossRef]
- Bravo, R.; Vicencio, J.M.; Parra, V.; Troncoso, R.; Munoz, J.P.; Bui, M.; Quiroga, C.; Rodriguez, A.E.; Verdejo, H.E.; Ferreira, J.; et al. Increased ER–Mitochondrial Coupling Promotes Mitochondrial Respiration and Bioenergetics during Early Phases of ER Stress. J. Cell Sci. 2011, 124, 2143–2152. [Google Scholar] [CrossRef]
- Srinivasan, M.; Frauwirth, K.A. Reciprocal NFAT1 and NFAT2 Nuclear Localization in CD8+ Anergic T Cells Is Regulated by Suboptimal Calcium Signaling1. J. Immunol. 2007, 179, 3734–3741. [Google Scholar] [CrossRef]
- Lee, J.-U.; Kim, L.-K.; Choi, J.-M. Revisiting the Concept of Targeting NFAT to Control T Cell Immunity and Autoimmune Diseases. Front. Immunol. 2018, 9, 2747. [Google Scholar] [CrossRef]
- Trebak, M.; Kinet, J.-P. Calcium Signalling in T Cells. Nat. Rev. Immunol. 2019, 19, 154–169. [Google Scholar] [CrossRef]
- Kaufmann, U.; Shaw, P.J.; Kozhaya, L.; Subramanian, R.; Gaida, K.; Unutmaz, D.; McBride, H.J.; Feske, S. Selective ORAI1 Inhibition Ameliorates Autoimmune Central Nervous System Inflammation by Suppressing Effector but Not Regulatory T Cell Function. J. Immunol. 2016, 196, 573–585. [Google Scholar] [CrossRef]
- Mizrahi, A.; O’Malley, J.A.; Carter, W.A.; Takatsuki, A.; Tamura, G.; Sulkowski, E. Glycosylation of Interferons. Effects of Tunicamycin on Human Immune Interferon. J. Biol. Chem. 1978, 253, 7612–7615. [Google Scholar] [CrossRef]
- Tamás, P.; Hawley, S.A.; Clarke, R.G.; Mustard, K.J.; Green, K.; Hardie, D.G.; Cantrell, D.A. Regulation of the Energy Sensor AMP-Activated Protein Kinase by Antigen Receptor and Ca2+ in T Lymphocytes. J. Exp. Med. 2006, 203, 1665–1670. [Google Scholar] [CrossRef] [PubMed]
- Blagih, J.; Coulombe, F.; Vincent, E.E.; Dupuy, F.; Galicia-Vázquez, G.; Yurchenko, E.; Raissi, T.C.; van der Windt, G.J.W.; Viollet, B.; Pearce, E.L.; et al. The Energy Sensor AMPK Regulates T Cell Metabolic Adaptation and Effector Responses In Vivo. Immunity 2015, 42, 41–54. [Google Scholar] [CrossRef] [PubMed]
- MacIver, N.J.; Blagih, J.; Saucillo, D.C.; Tonelli, L.; Griss, T.; Rathmell, J.C.; Jones, R.G. The Liver Kinase B1 Is a Central Regulator of T Cell Development, Activation, and Metabolism. J. Immunol. 2011, 187, 4187–4198. [Google Scholar] [CrossRef] [PubMed]
- Ni, L.; Lu, J. Interferon Gamma in Cancer Immunotherapy. Cancer Med. 2018, 7, 4509–4516. [Google Scholar] [CrossRef] [PubMed]
- Gooch, J.L.; Herrera, R.E.; Yee, D. The Role of P21 in Interferon γ-Mediated Growth Inhibition of Human Breast Cancer Cells. Cell Growth Differ. 2000, 11, 335. [Google Scholar]
- Chen, C.; Chen, H.; Zhang, Y.; Thomas, H.R.; Frank, M.H.; He, Y.; Xia, R. TBtools: An Integrative Toolkit Developed for Interactive Analyses of Big Biological Data. Mol. Plant 2020, 13, 1194–1202. [Google Scholar] [CrossRef]







Disclaimer/Publisher’s Note: The statements, opinions and data contained in all publications are solely those of the individual author(s) and contributor(s) and not of MDPI and/or the editor(s). MDPI and/or the editor(s) disclaim responsibility for any injury to people or property resulting from any ideas, methods, instructions or products referred to in the content. |
© 2024 by the authors. Licensee MDPI, Basel, Switzerland. This article is an open access article distributed under the terms and conditions of the Creative Commons Attribution (CC BY) license (https://creativecommons.org/licenses/by/4.0/).
Share and Cite
Repas, J.; Frlic, T.; Snedec, T.; Kopitar, A.N.; Sourij, H.; Janež, A.; Pavlin, M. Physiologically Achievable Concentration of 2-Deoxy-D-Glucose Stimulates IFN-γ Secretion in Activated T Cells In Vitro. Int. J. Mol. Sci. 2024, 25, 10384. https://doi.org/10.3390/ijms251910384
Repas J, Frlic T, Snedec T, Kopitar AN, Sourij H, Janež A, Pavlin M. Physiologically Achievable Concentration of 2-Deoxy-D-Glucose Stimulates IFN-γ Secretion in Activated T Cells In Vitro. International Journal of Molecular Sciences. 2024; 25(19):10384. https://doi.org/10.3390/ijms251910384
Chicago/Turabian StyleRepas, Jernej, Tjaša Frlic, Tadeja Snedec, Andreja Nataša Kopitar, Harald Sourij, Andrej Janež, and Mojca Pavlin. 2024. "Physiologically Achievable Concentration of 2-Deoxy-D-Glucose Stimulates IFN-γ Secretion in Activated T Cells In Vitro" International Journal of Molecular Sciences 25, no. 19: 10384. https://doi.org/10.3390/ijms251910384
APA StyleRepas, J., Frlic, T., Snedec, T., Kopitar, A. N., Sourij, H., Janež, A., & Pavlin, M. (2024). Physiologically Achievable Concentration of 2-Deoxy-D-Glucose Stimulates IFN-γ Secretion in Activated T Cells In Vitro. International Journal of Molecular Sciences, 25(19), 10384. https://doi.org/10.3390/ijms251910384

