Oncogenic KRASG12D Transfer from Platelet-like Particles Enhances Proliferation and Survival in Non-Small Cell Lung Cancer Cells
Abstract
1. Introduction
2. Results
2.1. Generation and Phenotypic Characterization of MEG-01 Cell Models Undifferentiated and Differentiated and Their PLPs
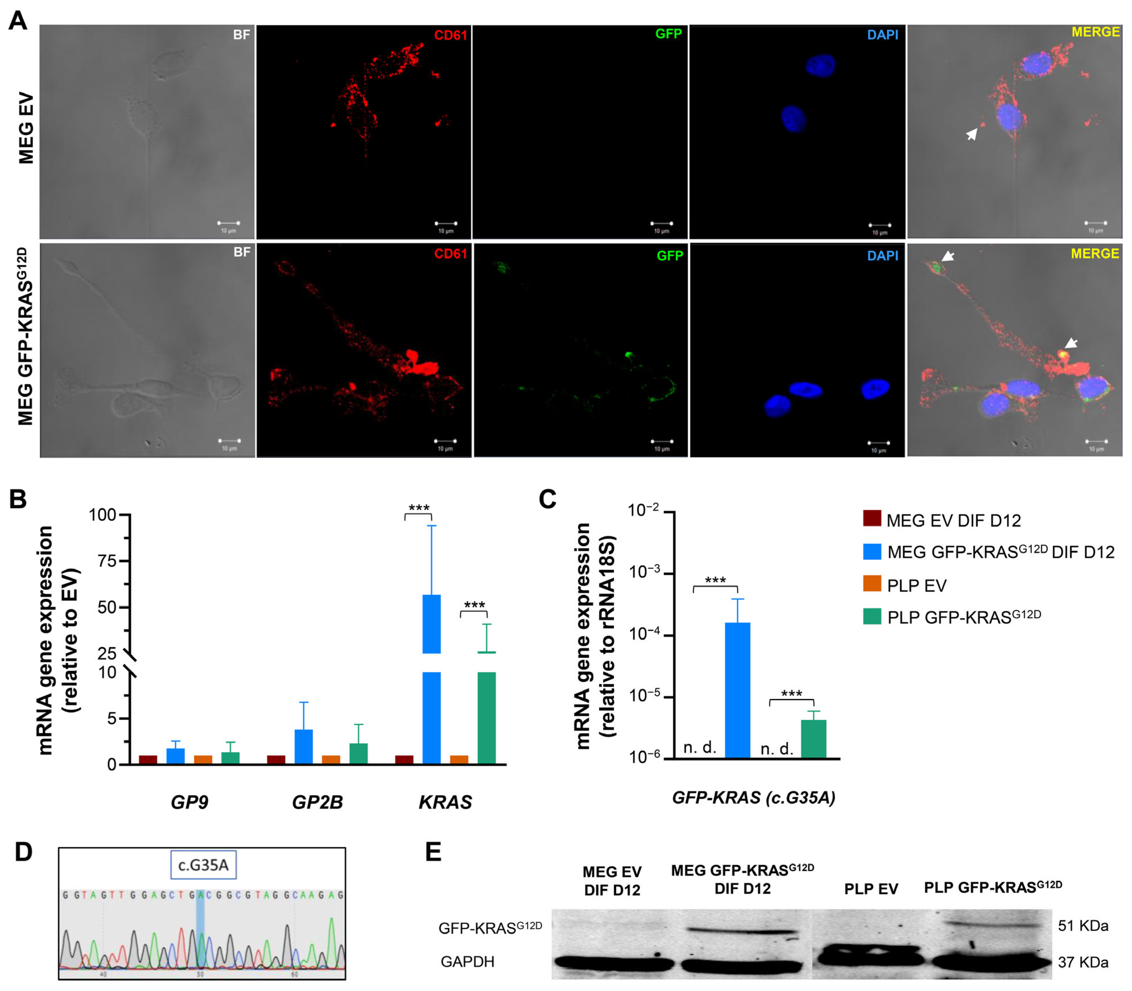
2.2. Characterization of GFP-KRASG12D-Loaded PLPs
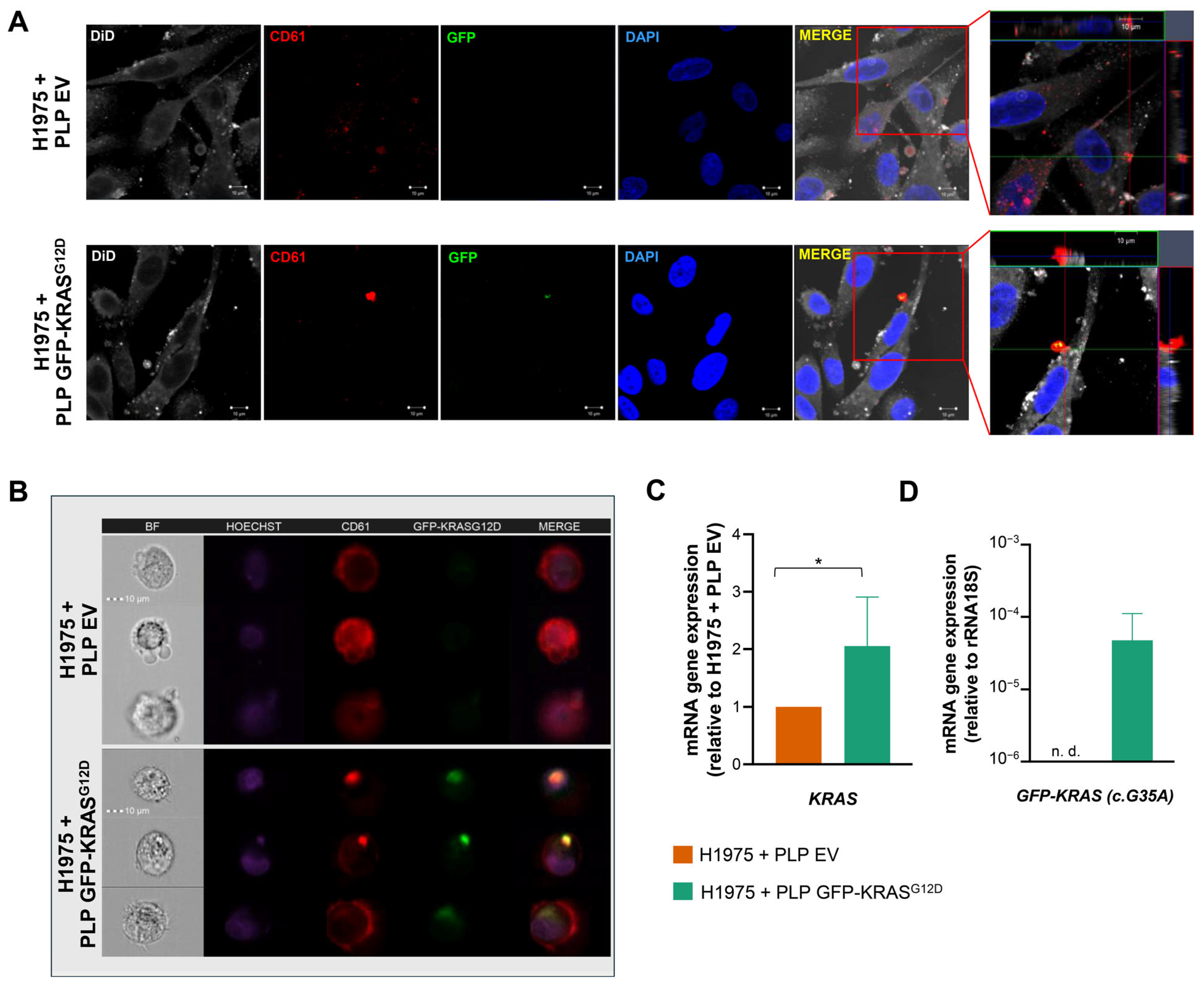
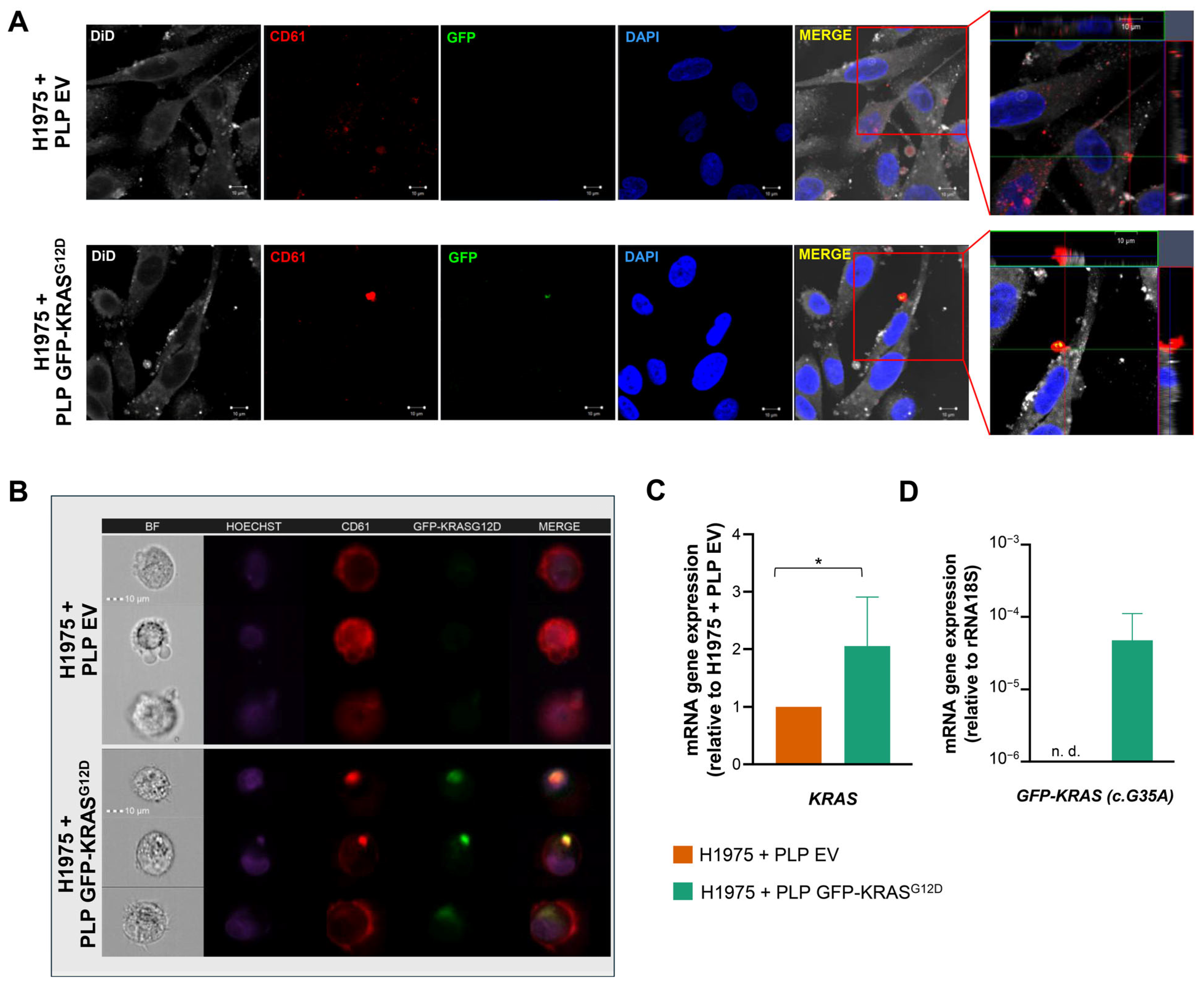
2.3. Transfer of GFP-KRASG12D from Loaded PLPs to H1975 Tumor Cells
2.4. Functional Impact of GFP-KRASG12D Transfer on H1975 Tumor Cell Proliferation
3. Discussion
4. Materials and Methods
4.1. Cell Culture
4.2. Lentiviral Vector Constructs
4.3. Lentiviral Vectors Production and Cell Transduction
4.4. MEG-01 Cell Line Differentiation and PLP Production
4.5. MEG-01 Cell Line Differentiation for Immunofluorescence and Confocal Analysis
4.6. Flow Cytometry and ImageStream Analysis of MEG-01 Cell Line Differentiation
4.7. RNA Extraction, RT-PCR, qPCR and Sanger Sequencing
4.8. Western Blot Analysis
4.9. Immunofluorescence and ImageStream of the Co-Culture
4.10. Functional Assay: Determination of Viability and Proliferation of the Co-Culture with Different Amounts of PLPs
4.11. Functional Assay: Determination of Viability of the Co-Culture Treated with MRTX-1133-Specific KRASG12D Inhibitor
4.12. Statistics
5. Conclusions
Supplementary Materials
Author Contributions
Funding
Data Availability Statement
Acknowledgments
Conflicts of Interest
References
- Clemetson, K.J. Platelets and Primary Haemostasis. Thromb. Res. 2012, 129, 220–224. [Google Scholar] [CrossRef] [PubMed]
- Gremmel, T.; Iii, A.L.F.; Michelson, A.D. Platelet Physiology. Semin. Thromb. Hemost. 2016, 42, 191–204. [Google Scholar] [CrossRef] [PubMed]
- Gay, L.J.; Felding-Habermann, B. Contribution of Platelets to Tumour Metastasis. Nat. Rev. Cancer 2011, 11, 123–134. [Google Scholar] [CrossRef] [PubMed]
- Labelle, M.; Begum, S.; Hynes, R.O. Direct Signaling between Platelets and Cancer Cells Induces an Epithelial-Mesenchymal-like Transition and Promotes Metastasis. Cancer Cell 2011, 20, 576–590. [Google Scholar] [CrossRef]
- Best, M.G.; Sol, N.; Kooi, I.; Tannous, J.; Westerman, B.A.; Rustenburg, F.; Schellen, P.; Verschueren, H.; Post, E.; Koster, J.; et al. RNA-Seq of Tumor-Educated Platelets Enables Blood-Based Pan-Cancer, Multiclass, and Molecular Pathway Cancer Diagnostics. Cancer Cell 2015, 28, 666–676. [Google Scholar] [CrossRef]
- In ’t Veld, S.G.J.G.; Arkani, M.; Post, E.; Antunes-Ferreira, M.; D’Ambrosi, S.; Vessies, D.C.L.; Vermunt, L.; Vancura, A.; Muller, M.; Niemeijer, A.-L.N.; et al. Detection and Localization of Early- and Late-Stage Cancers Using Platelet RNA. Cancer Cell 2022, 40, 999–1009.e6. [Google Scholar] [CrossRef]
- Nilsson, R.J.A.; Balaj, L.; Hulleman, E.; van Rijn, S.; Pegtel, D.M.; Walraven, M.; Widmark, A.; Gerritsen, W.R.; Verheul, H.M.; Vandertop, W.P.; et al. Blood Platelets Contain Tumor-Derived RNA Biomarkers. Blood 2011, 118, 3680–3683. [Google Scholar] [CrossRef]
- Garcia-Leon, M.J.; Liboni, C.; Mittelheisser, V.; Bochler, L.; Follain, G.; Mouriaux, C.; Busnelli, I.; Larnicol, A.; Colin, F.; Peralta, M.; et al. Platelets Favor the Outgrowth of Established Metastases. Nat. Commun. 2024, 15, 3297. [Google Scholar] [CrossRef]
- Rodriguez-Martinez, A.; Simon-Saez, I.; Perales, S.; Garrido-Navas, C.; Russo, A.; de Miguel-Perez, D.; Puche-Sanz, I.; Alaminos, C.; Ceron, J.; Lorente, J.A.; et al. Exchange of Cellular Components between Platelets and Tumor Cells: Impact on Tumor Cells Behavior. Theranostics 2022, 12, 2150–2161. [Google Scholar] [CrossRef]
- Leblanc, R.; Peyruchaud, O. Metastasis: New Functional Implications of Platelets and Megakaryocytes. Blood 2016, 128, 24–31. [Google Scholar] [CrossRef]
- Mammadova-Bach, E.; Zigrino, P.; Brucker, C.; Bourdon, C.; Freund, M.; De Arcangelis, A.; Abrams, S.I.; Orend, G.; Gachet, C.; Mangin, P.H. Platelet Integrin A6β1 Controls Lung Metastasis through Direct Binding to Cancer Cell-Derived ADAM9. JCI Insight 2016, 1, e88245. [Google Scholar] [CrossRef] [PubMed]
- Martins Castanheira, N.; Spanhofer, A.K.; Wiener, S.; Bobe, S.; Schillers, H. Uptake of Platelets by Cancer Cells and Recycling of the Platelet Protein CD42a. J. Thromb. Haemost. 2022, 20, 170–181. [Google Scholar] [CrossRef]
- Roweth, H.G.; Battinelli, E.M. Lessons to Learn from Tumor-Educated Platelets. Blood 2021, 137, 3174–3180. [Google Scholar] [CrossRef] [PubMed]
- Schlesinger, M. Role of Platelets and Platelet Receptors in Cancer Metastasis. J. Hematol. Oncol. 2018, 11, 125. [Google Scholar] [CrossRef]
- Tesfamariam, B. Involvement of Platelets in Tumor Cell Metastasis. Pharmacol. Ther. 2016, 157, 112–119. [Google Scholar] [CrossRef] [PubMed]
- Bray, F.; Laversanne, M.; Sung, H.; Ferlay, J.; Siegel, R.L.; Soerjomataram, I.; Jemal, A. Global Cancer Statistics 2022: GLOBOCAN Estimates of Incidence and Mortality Worldwide for 36 Cancers in 185 Countries. CA. Cancer J. Clin. 2024, 74, 229–263. [Google Scholar] [CrossRef]
- Latest Advances in Treatment for Non-Small Cell Lung Cancer. Available online: https://www.thelancet.com/infographics-do/non-small-cell-lung-cancer-2024 (accessed on 10 July 2024).
- Herbst, R.S.; Morgensztern, D.; Boshoff, C. The Biology and Management of Non-Small Cell Lung Cancer. Nature 2018, 553, 446–454. [Google Scholar] [CrossRef]
- Skoulidis, F.; Heymach, J.V. Co-Occurring Genomic Alterations in Non-Small-Cell Lung Cancer Biology and Therapy. Nat. Rev. Cancer 2019, 19, 495–509. [Google Scholar] [CrossRef]
- Moore, A.R.; Rosenberg, S.C.; McCormick, F.; Malek, S. RAS-Targeted Therapies: Is the Undruggable Drugged? Nat. Rev. Drug Discov. 2020, 19, 533–552. [Google Scholar] [CrossRef]
- Drosten, M.; Barbacid, M. Targeting the MAPK Pathway in KRAS-Driven Tumors. Cancer Cell 2020, 37, 543–550. [Google Scholar] [CrossRef]
- Mukhopadhyay, S.; Goswami, D.; Adiseshaiah, P.P.; Burgan, W.; Yi, M.; Guerin, T.M.; Kozlov, S.V.; Nissley, D.V.; McCormick, F. Undermining Glutaminolysis Bolsters Chemotherapy While NRF2 Promotes Chemoresistance in KRAS-Driven Pancreatic Cancers. Cancer Res. 2020, 80, 1630–1643. [Google Scholar] [CrossRef] [PubMed]
- Liu, C.; Zheng, S.; Wang, Z.; Wang, S.; Wang, X.; Yang, L.; Xu, H.; Cao, Z.; Feng, X.; Xue, Q.; et al. KRAS-G12D Mutation Drives Immune Suppression and the Primary Resistance of Anti-PD-1/PD-L1 Immunotherapy in Non-Small Cell Lung Cancer. Cancer Commun. 2022, 42, 828–847. [Google Scholar] [CrossRef]
- Desir, S.; Wong, P.; Turbyville, T.; Chen, D.; Shetty, M.; Clark, C.; Zhai, E.; Romin, Y.; Manova-Todorova, K.; Starr, T.K.; et al. Intercellular Transfer of Oncogenic KRAS via Tunneling Nanotubes Introduces Intracellular Mutational Heterogeneity in Colon Cancer Cells. Cancers 2019, 11, 892. [Google Scholar] [CrossRef]
- Ferro, A.; Marinato, G.M.; Mulargiu, C.; Marino, M.; Pasello, G.; Guarneri, V.; Bonanno, L. The Study of Primary and Acquired Resistance to First-Line Osimertinib to Improve the Outcome of EGFR-Mutated Advanced Non-Small Cell Lung Cancer Patients: The Challenge Is Open for New Therapeutic Strategies. Crit. Rev. Oncol. Hematol. 2024, 196, 104295. [Google Scholar] [CrossRef] [PubMed]
- Ottaiano, A.; Ianniello, M.; Santorsola, M.; Ruggiero, R.; Sirica, R.; Sabbatino, F.; Perri, F.; Cascella, M.; Di Marzo, M.; Berretta, M.; et al. From Chaos to Opportunity: Decoding Cancer Heterogeneity for Enhanced Treatment Strategies. Biology 2023, 12, 1183. [Google Scholar] [CrossRef]
- Kirschbaum, M.; Karimian, G.; Adelmeijer, J.; Giepmans, B.N.G.; Porte, R.J.; Lisman, T. Horizontal RNA Transfer Mediates Platelet-Induced Hepatocyte Proliferation. Blood 2015, 126, 798–806. [Google Scholar] [CrossRef]
- Lefrançais, E.; Ortiz-Muñoz, G.; Caudrillier, A.; Mallavia, B.; Liu, F.; Sayah, D.M.; Thornton, E.E.; Headley, M.B.; David, T.; Coughlin, S.R.; et al. The Lung Is a Site of Platelet Biogenesis and a Reservoir for Haematopoietic Progenitors. Nature 2017, 544, 105–109. [Google Scholar] [CrossRef] [PubMed]
- Leung, J.; Strong, C.; Badior, K.E.; Robertson, M.; Wu, X.; Meledeo, M.A.; Kang, E.; Paul, M.; Sato, Y.; Harashima, H.; et al. Genetically Engineered Transfusable Platelets Using mRNA Lipid Nanoparticles. Sci. Adv. 2023, 9, eadi0508. [Google Scholar] [CrossRef]
- Martinez-Navajas, G.; Ceron-Hernandez, J.; Simon, I.; Lupiañez, P.; Diaz-McLynn, S.; Perales, S.; Modlich, U.; Guerrero, J.A.; Martin, F.; Sevivas, T.; et al. Lentiviral Gene Therapy Reverts GPIX Expression and Phenotype in Bernard-Soulier Syndrome Type C. Mol. Ther.-Nucleic Acids 2023, 33, 75–92. [Google Scholar] [CrossRef]
- Eslami-S, Z.; Cortés-Hernández, L.E.; Glogovitis, I.; Antunes-Ferreira, M.; D’Ambrosi, S.; Kurma, K.; Garima, F.; Cayrefourcq, L.; Best, M.G.; Koppers-Lalic, D.; et al. In Vitro Cross-Talk between Metastasis-Competent Circulating Tumor Cells and Platelets in Colon Cancer: A Malicious Association during the Harsh Journey in the Blood. Front. Cell Dev. Biol. 2023, 11, 1209846. [Google Scholar] [CrossRef]
- Roweth, H.G. Platelet Contributions to the (Pre)Metastatic Tumor Microenvironment. Semin. Thromb. Hemost. 2024, 50, 455–461. [Google Scholar] [CrossRef]
- Placke, T.; Örgel, M.; Schaller, M.; Jung, G.; Rammensee, H.-G.; Kopp, H.-G.; Salih, H.R. Platelet-Derived MHC Class I Confers a Pseudonormal Phenotype to Cancer Cells That Subverts the Antitumor Reactivity of Natural Killer Immune Cells. Cancer Res. 2012, 72, 440–448. [Google Scholar] [CrossRef] [PubMed]
- Risitano, A.; Beaulieu, L.M.; Vitseva, O.; Freedman, J.E. Platelets and Platelet-like Particles Mediate Intercellular RNA Transfer. Blood 2012, 119, 6288–6295. [Google Scholar] [CrossRef] [PubMed]
- Haemmerle, M.; Stone, R.L.; Menter, D.G.; Afshar-Kharghan, V.; Sood, A.K. The platelet lifeline to cancer: Challenges and opportunities. Cancer Cell 2018, 33, 965–983. [Google Scholar] [CrossRef] [PubMed]
- Huang, W.; Zhao, S.; Xu, W.; Zhang, Z.; Ding, X.; He, J.; Liang, W. Presence of Intra-Tumoral CD61+ Megakaryocytes Predicts Poor Prognosis in Non-Small Cell Lung Cancer. Transl. Lung Cancer Res. 2019, 8, 323–331. [Google Scholar] [CrossRef]
- Guo, Q.; Malloy, M.W.; Roweth, H.G.; McAllister, S.S.; Italiano, J.E.; Battinelli, E.M. Platelets Upregulate Tumor Cell Programmed Death Ligand 1 in an Epidermal Growth Factor Receptor-Dependent Manner in Vitro. Blood Adv. 2022, 6, 5668–5675. [Google Scholar] [CrossRef]
- van der Meijden, P.E.J.; Heemskerk, J.W.M. Platelet Biology and Functions: New Concepts and Clinical Perspectives. Nat. Rev. Cardiol. 2019, 16, 166–179. [Google Scholar] [CrossRef]
- Garofano, K.; Mariani, V.; Rashid, K.; Suwunnakorn, S.; Sidahmed, A.; Horvath, A.; Maggirwar, S.B.; O’Brien, T.J.; Perera, M.A.; Whalen, M.; et al. Transcriptomic and Functional Characterization of Megakaryocytic-Derived Platelet-like Particles: Impaired Aggregation and Prominent Anti-Tumor Effects. Platelets 2025, 36, 2449344. [Google Scholar] [CrossRef]
- Wang, X.; Allen, S.; Blake, J.F.; Bowcut, V.; Briere, D.M.; Calinisan, A.; Dahlke, J.R.; Fell, J.B.; Fischer, J.P.; Gunn, R.J.; et al. Identification of MRTX1133, a Noncovalent, Potent, and Selective KRASG12D Inhibitor. J. Med. Chem. 2022, 65, 3123–3133. [Google Scholar] [CrossRef]
- Leonetti, A.; Sharma, S.; Minari, R.; Perego, P.; Giovannetti, E.; Tiseo, M. Resistance Mechanisms to Osimertinib in EGFR-Mutated Non-Small Cell Lung Cancer. Br. J. Cancer 2019, 121, 725–737. [Google Scholar] [CrossRef]
- Liu, K.-J.; Li, H.-R.; Tan, Q.-Q.; Jiang, T.; Peng, K.-C.; Chen, H.-J.; Zhou, Q.; Zhang, X.-C.; Zheng, Z.; Chen, S.-Y.; et al. Tumor Immune Microenvironment of NSCLC with EGFR Exon 20 Insertions May Predict Efficacy of First-Line ICI-Combined Regimen. Lung Cancer 2024, 195, 107933. [Google Scholar] [CrossRef] [PubMed]
- Jiang, J.; Kao, C.-Y.; Papoutsakis, E.T. How Do Megakaryocytic Microparticles Target and Deliver Cargo to Alter the Fate of Hematopoietic Stem Cells? J. Control. Release 2017, 247, 1–18. [Google Scholar] [CrossRef]
- Kao, C.-Y.; Papoutsakis, E.T. Engineering Human Megakaryocytic Microparticles for Targeted Delivery of Nucleic Acids to Hematopoietic Stem and Progenitor Cells. Sci. Adv. 2018, 4, eaau6762. [Google Scholar] [CrossRef] [PubMed]
- Schweinfurth, N.; Hohmann, S.; Deuschle, M.; Lederbogen, F.; Schloss, P. Valproic Acid and All Trans Retinoic Acid Differentially Induce Megakaryopoiesis and Platelet-like Particle Formation from the Megakaryoblastic Cell Line MEG-01. Platelets 2010, 21, 648–657. [Google Scholar] [CrossRef] [PubMed]




Disclaimer/Publisher’s Note: The statements, opinions and data contained in all publications are solely those of the individual author(s) and contributor(s) and not of MDPI and/or the editor(s). MDPI and/or the editor(s) disclaim responsibility for any injury to people or property resulting from any ideas, methods, instructions or products referred to in the content. |
© 2025 by the authors. Licensee MDPI, Basel, Switzerland. This article is an open access article distributed under the terms and conditions of the Creative Commons Attribution (CC BY) license (https://creativecommons.org/licenses/by/4.0/).
Share and Cite
Ceron-Hernandez, J.; Martinez-Navajas, G.; Sanchez-Manas, J.M.; Molina, M.P.; Xie, J.; Aznar-Peralta, I.; Garcia-Diaz, A.; Perales, S.; Torres, C.; Serrano, M.J.; et al. Oncogenic KRASG12D Transfer from Platelet-like Particles Enhances Proliferation and Survival in Non-Small Cell Lung Cancer Cells. Int. J. Mol. Sci. 2025, 26, 3264. https://doi.org/10.3390/ijms26073264
Ceron-Hernandez J, Martinez-Navajas G, Sanchez-Manas JM, Molina MP, Xie J, Aznar-Peralta I, Garcia-Diaz A, Perales S, Torres C, Serrano MJ, et al. Oncogenic KRASG12D Transfer from Platelet-like Particles Enhances Proliferation and Survival in Non-Small Cell Lung Cancer Cells. International Journal of Molecular Sciences. 2025; 26(7):3264. https://doi.org/10.3390/ijms26073264
Chicago/Turabian StyleCeron-Hernandez, Jorge, Gonzalo Martinez-Navajas, Jose Manuel Sanchez-Manas, María Pilar Molina, Jiajun Xie, Inés Aznar-Peralta, Abel Garcia-Diaz, Sonia Perales, Carolina Torres, Maria J. Serrano, and et al. 2025. "Oncogenic KRASG12D Transfer from Platelet-like Particles Enhances Proliferation and Survival in Non-Small Cell Lung Cancer Cells" International Journal of Molecular Sciences 26, no. 7: 3264. https://doi.org/10.3390/ijms26073264
APA StyleCeron-Hernandez, J., Martinez-Navajas, G., Sanchez-Manas, J. M., Molina, M. P., Xie, J., Aznar-Peralta, I., Garcia-Diaz, A., Perales, S., Torres, C., Serrano, M. J., & Real, P. J. (2025). Oncogenic KRASG12D Transfer from Platelet-like Particles Enhances Proliferation and Survival in Non-Small Cell Lung Cancer Cells. International Journal of Molecular Sciences, 26(7), 3264. https://doi.org/10.3390/ijms26073264

