Rotenone Induces Parkinsonism with Constipation Symptoms in Mice by Disrupting the Gut Microecosystem, Inhibiting the PI3K-AKT Signaling Pathway and Gastrointestinal Motility
Abstract
1. Introduction
2. Results
2.1. Constipation Symptoms Induced by Rotenone Precede Dyskinesia in Mice
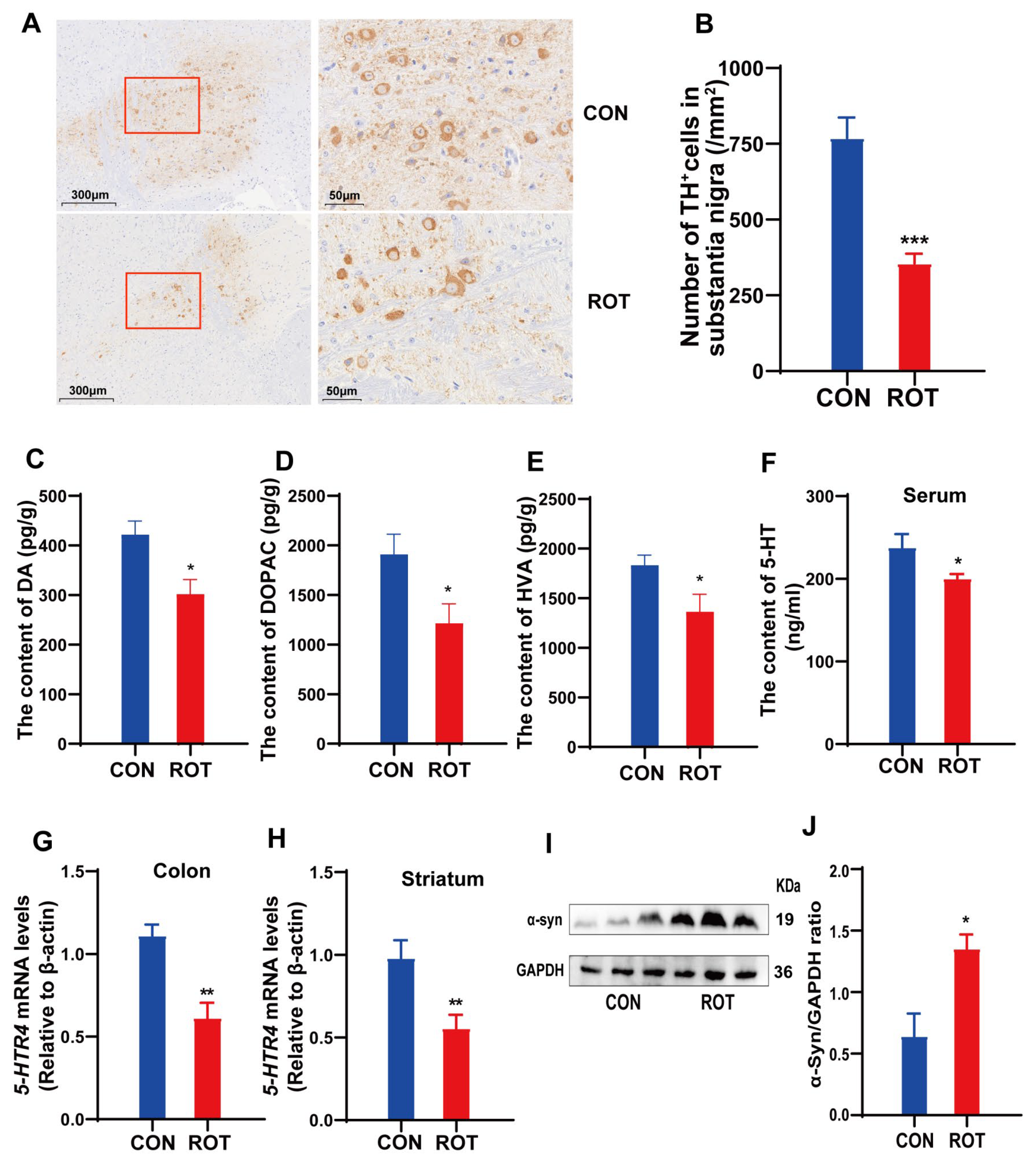
2.2. Effects of Rotenone on DA Neurons, α-Syn and 5-HT
2.3. Rotenone Affects Gene Expression of Aquaporins and GI Motility Factors in the Colon
2.4. Rotenone Causes Inflammation and Barrier Damage in Both Mouse Colon and Brain Tissue
2.5. Rotenone Inhibits the PI3K/AKT Pathway in SN and Colon
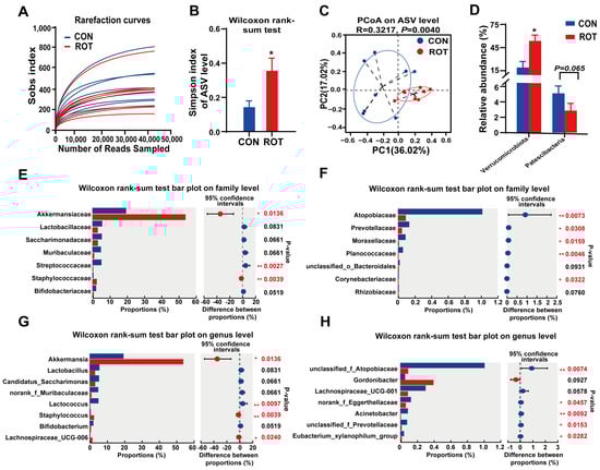
2.6. Structural and Functional Characterization of Intestinal Microbiota in Rotenone-Induced PD Mice
2.7. Correlations of Gut Microbial Taxa with Key Host Parameters in PD Mice
3. Discussion
4. Materials and Methods
4.1. Animals and Experimental Design
4.2. Behavioral Test
4.2.1. Pole Test
4.2.2. Adhesive Removal Test
4.2.3. Grip Strength Test
4.2.4. Rotarod Test
4.3. Defecation Test
4.4. Immunohistochemical Staining
4.5. Enzyme-Linked Immunosorbent Assay (ELISA)
4.6. Western Blotting
4.7. RNA Extraction, Reverse Transcription and Real-Time Quantitative PCR
4.8. DNA Extraction and 16S rRNA Gene Sequencing of Cecal Contents
4.9. Bioinformatics Analysis
4.10. Data Analysis
5. Conclusions
Supplementary Materials
Author Contributions
Funding
Institutional Review Board Statement
Informed Consent Statement
Data Availability Statement
Acknowledgments
Conflicts of Interest
Abbreviations
| PD | Parkinson’s disease |
| FBST | The first black stool time |
| FN | Fecal number |
| FW | Fecal wet weight |
| FWC | Fecal water content |
| GI | Gastrointestinal |
| Muc-2 | Mucin 2 |
| ZO-1 | Zonula occludens protein 1 |
| IL-1β | Interleukin-1β |
| IL-6 | Interleukin-6 |
| PT | Climbing pole time |
| GS | Grip strength value |
| R-RT | Duration on the Rota-Rod |
| RST | Time to remove stickers |
| SN | Substantia nigra |
| TH | Tyrosine hydroxylase |
| TNF-α | Tumour necrosis factor-α |
| MCP-1 | Monocyte chemotactic protein-1 |
| COX-2 | Cyclooxygenase-2 |
| DA | Dopamine |
| DOPAC | 3,4-Dihydroxyphenylacetic acid |
| HVA | Homovanillic acid |
| PI3K | Phosphatidylinositol 3-kinase |
| AKT | Protein Kinase B |
| 5-HT | 5-hydroxytryptamine |
| BBB | Blood–brain barrier |
| ICCs | Interstitial cells of Cajal |
| NOS | Nitric oxide synthase |
| iNOS | Induced nitric oxide synthases |
| c-Kit | Stem cell factor receptor |
| SMCs | Smooth muscle cells |
| smMLCK | Smooth muscle myosin light chain kinase |
| Cx43 | Connexin 43 |
| MLC-3 | Myosin light chain 3 |
References
- Gomez-Benito, M.; Granado, N.; Garcia-Sanz, P.; Michel, A.; Dumoulin, M.; Moratalla, R. Modeling Parkinson’s Disease with the Alpha-Synuclein Protein. Front. Pharmacol. 2020, 11, 356. [Google Scholar] [CrossRef] [PubMed]
- Cao, Q.; Luo, S.; Yao, W.; Qu, Y.; Wang, N.; Hong, J.; Murayama, S.; Zhang, Z.; Chen, J.; Hashimoto, K.; et al. Suppression of abnormal alpha-synuclein expression by activation of BDNF transcription ameliorates Parkinson’s disease-like pathology. Mol. Ther. Nucleic Acids 2022, 29, 1–15. [Google Scholar] [CrossRef]
- Knudsen, K.; Fedorova, T.D.; Bekker, A.C.; Iversen, P.; Ostergaard, K.; Krogh, K.; Borghammer, P. Objective Colonic Dysfunction is Far more Prevalent than Subjective Constipation in Parkinson’s Disease: A Colon Transit and Volume Study. J. Park. Dis. 2017, 7, 359–367. [Google Scholar] [CrossRef] [PubMed]
- Zhang, X.; Tang, B.; Guo, J. Parkinson’s disease and gut microbiota: From clinical to mechanistic and therapeutic studies. Transl. Neurodegener. 2023, 12, 59. [Google Scholar] [CrossRef] [PubMed]
- Kim, S.; Kwon, S.; Kam, T.; Panicker, N.; Karuppagounder, S.S.; Lee, S.; Lee, J.H.; Kim, W.R.; Kook, M.; Foss, C.A.; et al. Transneuronal Propagation of Pathologic alpha-Synuclein from the Gut to the Brain Models Parkinson’s Disease. Neuron 2019, 103, 627–641. [Google Scholar] [CrossRef] [PubMed]
- Rogers, G.B.; Keating, D.J.; Young, R.L.; Wong, M.; Licinio, J.; Wesselingh, S. From gut dysbiosis to altered brain function and mental illness: Mechanisms and pathways. Mol. Psychiatry 2016, 21, 738–748. [Google Scholar] [CrossRef] [PubMed]
- Jia, X.; Chen, Q.; Zhang, Y.; Asakawa, T. Multidirectional associations between the gut microbiota and Parkinson’s disease, updated information from the perspectives of humoral pathway, cellular immune pathway and neuronal pathway. Front. Cell Infect. Microbiol. 2023, 13, 1296713. [Google Scholar] [CrossRef] [PubMed]
- Xie, Z.; Zhang, M.; Luo, Y.; Jin, D.; Guo, X.; Yang, W.; Zheng, J.; Zhang, H.; Zhang, L.; Deng, C.; et al. Healthy Human Fecal Microbiota Transplantation into Mice Attenuates MPTP-Induced Neurotoxicity via AMPK/SOD2 Pathway. Aging Dis. 2023, 14, 2193–2214. [Google Scholar] [CrossRef] [PubMed]
- de Vos, W.M.; Tilg, H.; Van Hul, M.; Cani, P.D. Gut microbiome and health: Mechanistic insights. Gut 2022, 71, 1020–1032. [Google Scholar] [CrossRef] [PubMed]
- Zhang, Z.; Sun, X.; Wang, K.; Yu, Y.; Zhang, L.; Zhang, K.; Gu, J.; Yuan, X.; Song, G. Hydrogen-saturated saline mediated neuroprotection through autophagy via PI3K/AKT/mTOR pathway in early and medium stages of rotenone-induced Parkinson’s disease rats. Brain Res. Bull. 2021, 172, 1–13. [Google Scholar] [CrossRef] [PubMed]
- Yao, Z.; Fu, S.; Ren, B.; Ma, L.; Sun, D. Based on Network Pharmacology and Gut Microbiota Analysis to Investigate the Mechanism of the Laxative Effect of Pterostilbene on Loperamide-Induced Slow Transit Constipation in Mice. Front. Pharmacol. 2022, 13, 913420. [Google Scholar] [CrossRef] [PubMed]
- Wang, L.; Chen, Y.; Xu, M.; Cao, W.; Zheng, Q.; Zhou, S.; Yao, J.; Xi, M.; Qin, H.; Li, Y.; et al. Electroacupuncture Alleviates Functional Constipation in Mice by Activating Enteric Glial Cell Autophagy via PI3K/AKT/mTOR Signaling. Chin. J. Integr. Med. 2023, 29, 459–469. [Google Scholar] [CrossRef] [PubMed]
- Ma, J.; Piao, X.; Mahfuz, S.; Long, S.; Wang, J. The interaction among gut microbes, the intestinal barrier and short chain fatty acids. Anim. Nutr. 2022, 9, 159–174. [Google Scholar] [CrossRef]
- Kumar, D.; Bishnoi, M.; Kondepudi, K.K.; Sharma, S.S. Gut Microbiota-Based Interventions for Parkinson’s Disease: Neuroprotective Mechanisms and Current Perspective. Probiotics Antimicrob. Proteins 2025, 1–23. [Google Scholar] [CrossRef] [PubMed]
- Panda, S.P.; Kesharwani, A.; Singh, M.; Kumar, S.; Mayank; Mallick, S.P.; Guru, A. Limonin (LM) and its derivatives: Unveiling the neuroprotective and anti-inflammatory potential of LM and V-A-4 in the management of Alzheimer’s disease and Parkinson’s disease. Fitoterapia 2024, 178, 106173. [Google Scholar] [CrossRef] [PubMed]
- Tang, R.; Wang, J.M.; Wang, P.S.; Han, Y.; Xu, G. Effect of Yiqi Jianpi Tongbian Decoction on PI3K/Akt/ eNOS Signaling Pathway in Slow Transport Type Constipation Rats. J. Liaoning Univ. TCM 2018, 20, 40–43. [Google Scholar] [CrossRef]
- Innos, J.; Hickey, M.A. Using Rotenone to Model Parkinson’s Disease in Mice: A Review of the Role of Pharmacokinetics. Chem. Res. Toxicol. 2021, 34, 1223–1239. [Google Scholar] [CrossRef] [PubMed]
- Ahn, E.H.; Kang, S.S.; Liu, X.; Chen, G.; Zhang, Z.; Chandrasekharan, B.; Alam, A.M.; Neish, A.S.; Cao, X.; Ye, K. Initiation of Parkinson’s disease from gut to brain by delta-secretase. Cell Res. 2020, 30, 70–87. [Google Scholar] [CrossRef] [PubMed]
- Meng, Z.Y.; Chen, M. Research advances in regulating aquaporins in slow transit constipation with traditional chinese medicine. Acta Chin. Med. 2023, 38, 1223–1227. [Google Scholar] [CrossRef]
- Sanders, K.M.; Koh, S.D.; Ro, S.; Ward, S.M. Regulation of gastrointestinal motility--insights from smooth muscle biology. Nat. Rev. Gastroenterol. Hepatol. 2012, 9, 633–645. [Google Scholar] [CrossRef] [PubMed]
- Alvarez-Santos, M.D.; Alvarez-Gonzalez, M.; Estrada-Soto, S.; Bazan-Perkins, B. Regulation of Myosin Light-Chain Phosphatase Activity to Generate Airway Smooth Muscle Hypercontractility. Front. Physiol. 2020, 11, 701. [Google Scholar] [CrossRef] [PubMed]
- Kim, J.; Kim, H.; Kim, K.; Baek, E.J.; Park, J.; Ha, K.; Heo, D.R.; Seo, M.; Park, S.G. Development and characterization of a fully human antibody targeting SCF/c-kit signaling. Int. J. Biol. Macromol. 2020, 159, 66–78. [Google Scholar] [CrossRef] [PubMed]
- Gao, X.; Hu, Y.; Tao, Y.; Liu, S.; Chen, H.; Li, J.; Zhao, Y.; Sheng, J.; Tian, Y.; Fan, Y. Cymbopogon citratus (DC.) Stapf aqueous extract ameliorates loperamide-induced constipation in mice by promoting gastrointestinal motility and regulating the gut microbiota. Front. Microbiol. 2022, 13, 1017804. [Google Scholar] [CrossRef] [PubMed]
- He, Y.; Sun, M.M.; Zhang, G.G.; Yang, J.; Chen, K.S.; Xu, W.W.; Li, B. Targeting PI3K/Akt signal transduction for cancer therapy. Signal Transduct. Target. Ther. 2021, 6, 425. [Google Scholar] [CrossRef] [PubMed]
- Timmons, S.; Coakley, M.F.; Moloney, A.M.; O’Neill, C. Akt signal transduction dysfunction in Parkinson’s disease. Neurosci. Lett. 2009, 467, 30–35. [Google Scholar] [CrossRef] [PubMed]
- Goyal, A.; Agrawal, A.; Verma, A.; Dubey, N. The PI3K-AKT pathway: A plausible therapeutic target in Parkinson’s disease. Exp. Mol. Pathol. 2023, 129, 104846. [Google Scholar] [CrossRef] [PubMed]
- Johnson, M.E.; Stringer, A.; Bobrovskaya, L. Rotenone induces gastrointestinal pathology and microbiota alterations in a rat model of Parkinson’s disease. Neurotoxicology 2018, 65, 174–185. [Google Scholar] [CrossRef] [PubMed]
- Lebouvier, T.; Neunlist, M.; Bruley Des Varannes, S.; Coron, E.; Drouard, A.; N’Guyen, J.; Chaumette, T.; Tasselli, M.; Paillusson, S.; Flamand, M.; et al. Colonic biopsies to assess the neuropathology of Parkinson’s disease and its relationship with symptoms. PLoS ONE 2010, 5, e12728. [Google Scholar] [CrossRef] [PubMed]
- Spencer, N.J.; Keating, D.J. Role of 5-HT in the enteric nervous system and enteroendocrine cells. Br. J. Pharmacol. 2025, 182, 471–483. [Google Scholar] [CrossRef] [PubMed]
- Solomon, I.; Wadolowski, R. Serotonin (5-HT)-1A receptor activation alters heart rate variability (HRV) in SN 6-OHDA-induced rat model of Parkinson’s Disease. Physiology 2023, 38, 2. [Google Scholar] [CrossRef]
- Tong, Q.; Zhang, L.; Yuan, Y.; Jiang, S.; Zhang, R.; Xu, Q.; Ding, J.; Li, D.; Zhou, X.; Zhang, K. Reduced plasma serotonin and 5-hydroxyindoleacetic acid levels in Parkinson’s disease are associated with nonmotor symptoms. Park. Relat. Disord. 2015, 21, 882–887. [Google Scholar] [CrossRef] [PubMed]
- Ballardin, D.; Makrini-Maleville, L.; Seper, A.; Valjent, E.; Rebholz, H. 5-HT4R agonism reduces L-DOPA-induced dyskinesia via striatopallidal neurons in unilaterally 6-OHDA lesioned mice. Neurobiol. Dis. 2024, 198, 106559. [Google Scholar] [CrossRef] [PubMed]
- Mikkelsen, H.B. Interstitial cells of Cajal, macrophages and mast cells in the gut musculature: Morphology, distribution, spatial and possible functional interactions. J. Cell. Mol. Med. 2010, 14, 818–832. [Google Scholar] [CrossRef] [PubMed]
- Xiaoling, Q.; Yurong, G.; Ke, X.; Yuxiang, Q.; Panpan, A.; Yinzhen, D.; Xue, L.; Tingting, L.; Chuanxi, T. GDNF’s Role in Mitigating Intestinal Reactive Gliosis and Inflammation to Improve Constipation and Depressive Behavior in Rats with Parkinson’s disease. J. Mol. Neurosci. 2024, 74, 78. [Google Scholar] [CrossRef]
- Kasen, A.; Houck, C.; Burmeister, A.R.; Sha, Q.; Brundin, L.; Brundin, P. Upregulation of alpha-synuclein following immune activation: Possible trigger of Parkinson’s disease. Neurobiol. Dis. 2022, 166, 105654. [Google Scholar] [CrossRef] [PubMed]
- Villumsen, M.; Aznar, S.; Pakkenberg, B.; Jess, T.; Brudek, T. Inflammatory bowel disease increases the risk of Parkinson’s disease: A Danish nationwide cohort study 1977–2014. Gut 2019, 68, 18–24. [Google Scholar] [CrossRef]
- Kelly, L.P.; Carvey, P.M.; Keshavarzian, A.; Shannon, K.M.; Shaikh, M.; Bakay, R.A.E.; Kordower, J.H. Progression of intestinal permeability changes and alpha-synuclein expression in a mouse model of Parkinson’s disease. Mov. Disord. 2014, 29, 999–1009. [Google Scholar] [CrossRef] [PubMed]
- Agirman, G.; Yu, K.B.; Hsiao, E.Y. Signaling inflammation across the gut-brain axis. Science 2021, 374, 1087–1092. [Google Scholar] [CrossRef] [PubMed]
- Zhao, Z.; Ning, J.; Bao, X.; Shang, M.; Ma, J.; Li, G.; Zhang, D. Fecal microbiota transplantation protects rotenone-induced Parkinson’s disease mice via suppressing inflammation mediated by the lipopolysaccharide-TLR4 signaling pathway through the microbiota-gut-brain axis. Microbiome 2021, 9, 226. [Google Scholar] [CrossRef]
- Long, H.; Cheng, Y.; Zhou, Z.; Luo, H.; Wen, D.; Gao, L. PI3K/AKT Signal Pathway: A Target of Natural Products in the Prevention and Treatment of Alzheimer’s Disease and Parkinson’s Disease. Front. Pharmacol. 2021, 12, 648636. [Google Scholar] [CrossRef] [PubMed]
- Cai, L.; Tu, L.; Li, T.; Yang, X.; Ren, Y.; Gu, R.; Zhang, Q.; Yao, H.; Qu, X.; Wang, Q.; et al. Downregulation of lncRNA UCA1 ameliorates the damage of dopaminergic neurons, reduces oxidative stress and inflammation in Parkinson’s disease through the inhibition of the PI3K/Akt signaling pathway. Int. Immunopharmacol. 2019, 75, 105734. [Google Scholar] [CrossRef] [PubMed]
- Chidambaram, S.B.; Essa, M.M.; Rathipriya, A.G.; Bishir, M.; Ray, B.; Mahalakshmi, A.M.; Tousif, A.H.; Sakharkar, M.K.; Kashyap, R.S.; Friedland, R.P.; et al. Gut dysbiosis, defective autophagy and altered immune responses in neurodegenerative diseases: Tales of a vicious cycle. Pharmacol. Ther. 2022, 231, 107988. [Google Scholar] [CrossRef] [PubMed]
- Lin, J.; Liu, W.; Guan, J.; Cui, J.; Shi, R.; Wang, L.; Chen, D.; Liu, Y. Latest updates on the serotonergic system in depression and anxiety. Front. Synaptic Neurosci. 2023, 15, 1124112. [Google Scholar] [CrossRef] [PubMed]
- Liu, J.; Ji, L.; Wang, Y.; Chen, X.; Wan, Y.; Qian, H.; Zhang, D. Tongbian decoction inhibits cell autophagy via PI3K/Akt/mTOR signaling pathway to treat constipation rats. J. Ethnopharmacol. 2025, 339, 119139. [Google Scholar] [CrossRef] [PubMed]
- Lennartsson, J.; Ronnstrand, L. Stem cell factor receptor/c-Kit: From basic science to clinical implications. Physiol. Rev. 2012, 92, 1619–1649. [Google Scholar] [CrossRef] [PubMed]
- Park, S.; Jo, I.; Park, S.; Park, M.; Mun, Y. Poria cocos Extract from Mushrooms Stimulates Aquaporin-3 via the PI3K/Akt/mTOR Signaling Pathway. Clin. Cosmet. Investig. Dermatol. 2022, 15, 1919–1931. [Google Scholar] [CrossRef]
- Xu, J.; Shi, J.S.; Luo, D. Clinical Observation on the treatment of functional constipation of Qi Stagnation type by Acupuncture combined with Liu Mo Decoction. China’s Naturopathy. 2021, 29, 53–56. [Google Scholar] [CrossRef]
- Zhao, Y.; Zhang, Q.; Xi, J.; Xiao, B.; Li, Y.; Ma, C. Neuroprotective effect of fasudil on inflammation through PI3K/Akt and Wnt/beta-catenin dependent pathways in a mice model of Parkinson’s disease. Int. J. Clin. Exp. Pathol. 2015, 8, 2354–2364. [Google Scholar] [PubMed]
- Mulak, A.; Bonaz, B. Brain-gut-microbiota axis in Parkinson’s disease. World J. Gastroenterol. 2015, 21, 10609–10620. [Google Scholar] [CrossRef] [PubMed]
- Cawthon, C.R.; de La Serre, C.B. Gut bacteria interaction with vagal afferents. Brain Res. 2018, 1693, 134–139. [Google Scholar] [CrossRef] [PubMed]
- Dong, Y.; Qi, Y.; Chen, J.; Han, S.; Su, W.; Ma, X.; Yu, Y.; Wang, Y. Neuroprotective Effects of Bifidobacterium animalis subsp. lactis NJ241 in a Mouse Model of Parkinson’s Disease: Implications for Gut Microbiota and PGC-1alpha. Mol. Neurobiol. 2024, 61, 7534–7548. [Google Scholar] [CrossRef] [PubMed]
- Yuan, X.; Chen, Y.; Liu, Z. Relationship among Parkinson’s disease, constipation, microbes, and microbiological therapy. World J. Gastroenterol. 2024, 30, 225–237. [Google Scholar] [CrossRef]
- Dodiya, H.B.; Forsyth, C.B.; Voigt, R.M.; Engen, P.A.; Patel, J.; Shaikh, M.; Green, S.J.; Naqib, A.; Roy, A.; Kordower, J.H.; et al. Chronic stress-induced gut dysfunction exacerbates Parkinson’s disease phenotype and pathology in a rotenone-induced mouse model of Parkinson’s disease. Neurobiol. Dis. 2020, 135, 104352. [Google Scholar] [CrossRef]
- Qian, Y.; Yang, X.; Xu, S.; Wu, C.; Song, Y.; Qin, N.; Chen, S.; Xiao, Q. Alteration of the fecal microbiota in Chinese patients with Parkinson’s disease. Brain. Behav. Immun. 2018, 70, 194–202. [Google Scholar] [CrossRef] [PubMed]
- Qu, S.; Zheng, Y.; Huang, Y.; Feng, Y.; Xu, K.; Zhang, W.; Wang, Y.; Nie, K.; Qin, M. Excessive consumption of mucin by over-colonized Akkermansia muciniphila promotes intestinal barrier damage during malignant intestinal environment. Front. Microbiol. 2023, 14, 1111911. [Google Scholar] [CrossRef] [PubMed]
- Fukui, H. Increased Intestinal Permeability and Decreased Barrier Function: Does It Really Influence the Risk of Inflammation? Inflamm. Intest. Dis. 2016, 1, 135–145. [Google Scholar] [CrossRef]
- Miri, S.T.; Sotoodehnejadnematalahi, F.; Amiri, M.M.; Pourshafie, M.R.; Rohani, M. The impact of Lactobacillus and Bifidobacterium probiotic cocktail on modulation of gene expression of gap junctions dysregulated by intestinal pathogens. Arch. Microbiol. 2022, 204, 417. [Google Scholar] [CrossRef] [PubMed]
- Perez Visnuk, D.; Savoy De Giori, G.; LeBlanc, J.G.; de Moreno De LeBlanc, A. Neuroprotective effects associated with immune modulation by selected lactic acid bacteria in a Parkinson’s disease model. Nutrition 2020, 79–80, 110995. [Google Scholar] [CrossRef] [PubMed]
- Sun, H.; Zhao, F.; Liu, Y.; Ma, T.; Jin, H.; Quan, K.; Leng, B.; Zhao, J.; Yuan, X.; Li, Z.; et al. Probiotics synergized with conventional regimen in managing Parkinson’s disease. Npj Park. Dis. 2022, 8, 62. [Google Scholar] [CrossRef] [PubMed]
- Invernici, M.M.; Salvador, S.L.; Silva, P.H.F.; Soares, M.S.M.; Casarin, R.; Palioto, D.B.; Souza, S.L.S.; Taba, M.J.; Novaes, A.B.J.; Furlaneto, F.A.C.; et al. Effects of Bifidobacterium probiotic on the treatment of chronic periodontitis: A randomized clinical trial. J. Clin. Periodontol. 2018, 45, 1198–1210. [Google Scholar] [CrossRef] [PubMed]
- Kong, Q.; Chen, Q.; Mao, X.; Wang, G.; Zhao, J.; Zhang, H.; Chen, W. Bifidobacterium longum CCFM1077 Ameliorated Neurotransmitter Disorder and Neuroinflammation Closely Linked to Regulation in the Kynurenine Pathway of Autistic-like Rats. Nutrients 2022, 14, 1615. [Google Scholar] [CrossRef] [PubMed]
- Mustapha, M.; Mat Taib, C.N. MPTP-induced mouse model of Parkinson’s disease: A promising direction of therapeutic strategies. Bosn. J. Basic Med. Sci. 2021, 21, 422–433. [Google Scholar] [CrossRef] [PubMed]
- Liu, Y.; Liu, X.; Ye, Q.; Wang, Y.; Zhang, J.; Lin, S.; Wang, G.; Yang, X.; Zhang, J.; Chen, S.; et al. Fucosylated Chondroitin Sulfate against Parkinson’s Disease through Inhibiting Inflammation Induced by Gut Dysbiosis. J. Agric. Food. Chem. 2022, 70, 13676–13691. [Google Scholar] [CrossRef] [PubMed]
- Ahn, E.H.; Liu, X.; Alam, A.M.; Kang, S.S.; Ye, K. Helicobacter hepaticus augmentation triggers Dopaminergic degeneration and motor disorders in mice with Parkinson’s disease. Mol. Psychiatry 2023, 28, 1337–1350. [Google Scholar] [CrossRef] [PubMed]
- Sugitani, Y.; Inoue, R.; Inatomi, O.; Nishida, A.; Morishima, S.; Imai, T.; Kawahara, M.; Naito, Y.; Andoh, A. Mucosa-associated gut microbiome in Japanese patients with functional constipation. J. Clin. Biochem. Nutr. 2021, 68, 187–192. [Google Scholar] [CrossRef] [PubMed]
- Ma, J.; Sun, J.; Bai, H.; Ma, H.; Wang, K.; Wang, J.; Yu, X.; Pan, Y.; Yao, J. Influence of Flax Seeds on the Gut Microbiota of Elderly Patients with Constipation. J. Multidiscip. Healthc. 2022, 15, 2407–2418. [Google Scholar] [CrossRef] [PubMed]
- Jeon, H.; Bae, C.; Lee, Y.; Kim, H.; Kim, S. Korean red ginseng suppresses 1-methyl-4-phenyl-1,2,3,6-tetrahydropyridine-induced inflammation in the substantia nigra and colon. Brain. Behav. Immun. 2021, 94, 410–423. [Google Scholar] [CrossRef] [PubMed]
- Cao, H.; Tian, Q.; Chu, L.; Wu, L.; Gao, H.; Gao, Q. Lycium ruthenicum Murray anthocyanin-driven neuroprotection modulates the gut microbiome and metabolome of MPTP-treated mice. Food Funct. 2024, 15, 12210–12227. [Google Scholar] [CrossRef] [PubMed]








Disclaimer/Publisher’s Note: The statements, opinions and data contained in all publications are solely those of the individual author(s) and contributor(s) and not of MDPI and/or the editor(s). MDPI and/or the editor(s) disclaim responsibility for any injury to people or property resulting from any ideas, methods, instructions or products referred to in the content. |
© 2025 by the authors. Licensee MDPI, Basel, Switzerland. This article is an open access article distributed under the terms and conditions of the Creative Commons Attribution (CC BY) license (https://creativecommons.org/licenses/by/4.0/).
Share and Cite
Liu, L.; Zhao, Y.; Yang, W.; Fan, Y.; Han, L.; Sheng, J.; Tian, Y.; Gao, X. Rotenone Induces Parkinsonism with Constipation Symptoms in Mice by Disrupting the Gut Microecosystem, Inhibiting the PI3K-AKT Signaling Pathway and Gastrointestinal Motility. Int. J. Mol. Sci. 2025, 26, 2079. https://doi.org/10.3390/ijms26052079
Liu L, Zhao Y, Yang W, Fan Y, Han L, Sheng J, Tian Y, Gao X. Rotenone Induces Parkinsonism with Constipation Symptoms in Mice by Disrupting the Gut Microecosystem, Inhibiting the PI3K-AKT Signaling Pathway and Gastrointestinal Motility. International Journal of Molecular Sciences. 2025; 26(5):2079. https://doi.org/10.3390/ijms26052079
Chicago/Turabian StyleLiu, Li, Yan Zhao, Weixing Yang, Yuqin Fan, Lixiang Han, Jun Sheng, Yang Tian, and Xiaoyu Gao. 2025. "Rotenone Induces Parkinsonism with Constipation Symptoms in Mice by Disrupting the Gut Microecosystem, Inhibiting the PI3K-AKT Signaling Pathway and Gastrointestinal Motility" International Journal of Molecular Sciences 26, no. 5: 2079. https://doi.org/10.3390/ijms26052079
APA StyleLiu, L., Zhao, Y., Yang, W., Fan, Y., Han, L., Sheng, J., Tian, Y., & Gao, X. (2025). Rotenone Induces Parkinsonism with Constipation Symptoms in Mice by Disrupting the Gut Microecosystem, Inhibiting the PI3K-AKT Signaling Pathway and Gastrointestinal Motility. International Journal of Molecular Sciences, 26(5), 2079. https://doi.org/10.3390/ijms26052079

