Citrulline Plus Arginine Induces an Angiogenic Response and Increases Permeability in Retinal Endothelial Cells via Nitric Oxide Production
Abstract
1. Introduction
2. Results
2.1. Citrulline Plus Arginine Induces an Angiogenic Response in HRMECs
2.2. Citrulline Plus Arginine Increases HRMEC Monolayer Permeability
2.3. Citrulline Plus Arginine Does Not Alter Arginase Activity in HRMECs
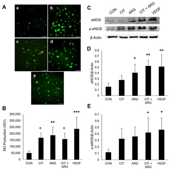
2.4. Citrulline Plus Arginine Induces Intracellular NO Production Through eNOS Activation
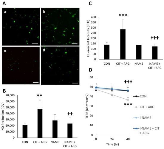
2.5. eNOS Inhibition Prevents Citrulline Plus Arginine-Induced Angiogenesis and Increases Permeability in HRMECs
3. Discussion
4. Materials and Methods
4.1. Cell Culture
4.2. Proliferation Assay
4.3. Scratch Wound Migration Assay
4.4. Tube Formation Assay
4.5. Arginase Activity Assay
4.6. Detecting NO Levels in HRMECs Using DAF-FM DA
4.7. FITC-Dextran Permeability Assay
4.8. Trans-Endothelial Electrical Resistance Assay
4.9. Western Blot
4.10. Statistical Analysis
Author Contributions
Funding
Data Availability Statement
Acknowledgments
Conflicts of Interest
References
- Lee, R.; Wong, T.Y.; Sabanayagam, C. Epidemiology of Diabetic Retinopathy, Diabetic Macular Edema and Related Vision Loss. Eye Vis. 2015, 2, 17. [Google Scholar] [CrossRef]
- Antonetti, D.A.; Klein, R.; Gardner, T.W. Diabetic Retinopathy. N. Engl. J. Med. 2012, 366, 1227–1239. [Google Scholar] [CrossRef] [PubMed]
- Yau, J.W.Y.; Rogers, S.L.; Kawasaki, R.; Lamoureux, E.L.; Kowalski, J.W.; Bek, T.; Chen, S.-J.; Dekker, J.M.; Fletcher, A.; Grauslund, J.; et al. Global Prevalence and Major Risk Factors of Diabetic Retinopathy. Diabetes Care 2012, 35, 556–564. [Google Scholar] [CrossRef]
- Simó-Servat, O.; Hernández, C.; Simó, R. Genetics in Diabetic Retinopathy: Current Concepts and New Insights. Curr. Genom. 2013, 14, 289–299. [Google Scholar] [CrossRef]
- Sumarriva, K.; Uppal, K.; Ma, C.; Herren, D.J.; Wang, Y.; Chocron, I.M.; Warden, C.; Mitchell, S.L.; Burgess, L.G.; Goodale, M.P.; et al. Arginine and Carnitine Metabolites Are Altered in Diabetic Retinopathy. Investig. Ophthalmol. Vis. Sci. 2019, 60, 3119–3126. [Google Scholar] [CrossRef]
- Peters, K.S.; Rivera, E.; Warden, C.; Harlow, P.A.; Mitchell, S.L.; Calcutt, M.W.; Samuels, D.C.; Brantley, M.A. Plasma Arginine and Citrulline Are Elevated in Diabetic Retinopathy. Am. J. Ophthalmol. 2021, 235, 154–162. [Google Scholar] [CrossRef] [PubMed]
- Paris, L.P.; Johnson, C.H.; Aguilar, E.; Usui, Y.; Cho, K.; Hoang, L.T.; Feitelberg, D.; Benton, H.P.; Westenskow, P.D.; Kurihara, T.; et al. Global Metabolomics Reveals Metabolic Dysregulation in Ischemic Retinopathy. Metabolomics 2016, 12, 15. [Google Scholar] [CrossRef]
- Diederen, R.M.H.; La Heij, E.C.; Deutz, N.E.P.; Kessels, A.G.H.; van Eijk, H.M.H.; Hendrikse, F. Increased Nitric Oxide (NO) Pathway Metabolites in the Vitreous Fluid of Patients with Rhegmatogenous Retinal Detachment or Diabetic Traction Retinal Detachment. Graefes Arch. Clin. Exp. Ophthalmol. 2006, 244, 683–688. [Google Scholar] [CrossRef]
- Abhary, S.; Kasmeridis, N.; Burdon, K.P.; Kuot, A.; Whiting, M.J.; Yew, W.P.; Petrovsky, N.; Craig, J.E. Diabetic Retinopathy Is Associated With Elevated Serum Asymmetric and Symmetric Dimethylarginines. Diabetes Care 2009, 32, 2084–2086. [Google Scholar] [CrossRef]
- Shosha, E.; Fouda, A.Y.; Narayanan, S.P.; Caldwell, R.W.; Caldwell, R.B. Is the Arginase Pathway a Novel Therapeutic Avenue for Diabetic Retinopathy? J. Clin. Med. 2020, 9, 425. [Google Scholar] [CrossRef] [PubMed]
- Patel, C.; Rojas, M.; Narayanan, S.P.; Zhang, W.; Xu, Z.; Lemtalsi, T.; Jittiporn, K.; Caldwell, R.W.; Caldwell, R.B. Arginase as a Mediator of Diabetic Retinopathy. Front. Immunol. 2013, 4, 173. [Google Scholar] [CrossRef] [PubMed]
- Sharma, S.; Saxena, S.; Srivastav, K.; Shukla, R.K.; Mishra, N.; Meyer, C.H.; Kruzliak, P.; Khanna, V.K. Nitric Oxide and Oxidative Stress Is Associated with Severity of Diabetic Retinopathy and Retinal Structural Alterations. Clin. Exp. Ophthalmol. 2015, 43, 429–436. [Google Scholar] [CrossRef] [PubMed]
- Fukumura, D.; Gohongi, T.; Kadambi, A.; Izumi, Y.; Ang, J.; Yun, C.O.; Buerk, D.G.; Huang, P.L.; Jain, R.K. Predominant Role of Endothelial Nitric Oxide Synthase in Vascular Endothelial Growth Factor-Induced Angiogenesis and Vascular Permeability. Proc. Natl. Acad. Sci. USA 2001, 98, 2604–2609. [Google Scholar] [CrossRef] [PubMed]
- Caldwell, R.W.; Rodriguez, P.C.; Toque, H.A.; Narayanan, S.P.; Caldwell, R.B. Arginase: A Multifaceted Enzyme Important in Health and Disease. Physiol. Rev. 2018, 98, 641–665. [Google Scholar] [CrossRef] [PubMed]
- Fleming, I. Molecular Mechanisms Underlying the Activation of eNOS. Pflugers Arch. 2010, 459, 793–806. [Google Scholar] [CrossRef] [PubMed]
- Narayanan, S.P.; Rojas, M.; Suwanpradid, J.; Toque, H.A.; Caldwell, R.W.; Caldwell, R.B. Arginase in Retinopathy. Prog. Retin. Eye Res. 2013, 36, 260–280. [Google Scholar] [CrossRef]
- Shatanawi, A.; Momani, M.S.; Al-Aqtash, R.; Hamdan, M.H.; Gharaibeh, M.N. L-Citrulline Supplementation Increases Plasma Nitric Oxide Levels and Reduces Arginase Activity in Patients With Type 2 Diabetes. Front. Pharmacol. 2020, 11, 584669. [Google Scholar] [CrossRef] [PubMed]
- Atawia, R.T.; Bunch, K.L.; Fouda, A.Y.; Lemtalsi, T.; Eldahshan, W.; Xu, Z.; Saul, A.; Elmasry, K.; Al-Shabrawey, M.; Caldwell, R.B.; et al. Role of Arginase 2 in Murine Retinopathy Associated with Western Diet-Induced Obesity. J. Clin. Med. 2020, 9, 317. [Google Scholar] [CrossRef] [PubMed]
- Rojas, M.; Lemtalsi, T.; Toque, H.A.; Xu, Z.; Fulton, D.; Caldwell, R.W.; Caldwell, R.B. NOX2-Induced Activation of Arginase and Diabetes-Induced Retinal Endothelial Cell Senescence. Antioxidants 2017, 6, 43. [Google Scholar] [CrossRef] [PubMed]
- Shosha, E.; Xu, Z.; Narayanan, S.P.; Lemtalsi, T.; Fouda, A.Y.; Rojas, M.; Xing, J.; Fulton, D.; Caldwell, R.W.; Caldwell, R.B. Mechanisms of Diabetes-Induced Endothelial Cell Senescence: Role of Arginase 1. Int. J. Mol. Sci. 2018, 19, 1215. [Google Scholar] [CrossRef]
- Fouda, A.Y.; Xu, Z.; Shosha, E.; Lemtalsi, T.; Chen, J.; Toque, H.A.; Tritz, R.; Cui, X.; Stansfield, B.K.; Huo, Y.; et al. Arginase 1 Promotes Retinal Neurovascular Protection from Ischemia through Suppression of Macrophage Inflammatory Responses. Cell Death Dis. 2018, 9, 1001. [Google Scholar] [CrossRef] [PubMed]
- Fouda, A.Y.; Xu, Z.; Suwanpradid, J.; Rojas, M.; Shosha, E.; Lemtalsi, T.; Patel, C.; Xing, J.; Zaidi, S.A.; Zhi, W.; et al. Targeting Proliferative Retinopathy: Arginase 1 Limits Vitreoretinal Neovascularization and Promotes Angiogenic Repair. Cell Death Dis. 2022, 13, 745. [Google Scholar] [CrossRef] [PubMed]
- Narayanan, S.P.; Xu, Z.; Putluri, N.; Sreekumar, A.; Lemtalsi, T.; Caldwell, R.W.; Caldwell, R.B. Arginase 2 Deficiency Reduces Hyperoxia-Mediated Retinal Neurodegeneration through the Regulation of Polyamine Metabolism. Cell Death Dis. 2014, 5, e1075. [Google Scholar] [CrossRef] [PubMed]
- Shosha, E.; Xu, Z.; Yokota, H.; Saul, A.; Rojas, M.; Caldwell, R.W.; Caldwell, R.B.; Narayanan, S.P. Arginase 2 Promotes Neurovascular Degeneration during Ischemia/Reperfusion Injury. Cell Death Dis. 2016, 7, e2483. [Google Scholar] [CrossRef]
- Tsuboi, T.; Maeda, M.; Hayashi, T. Administration of L-Arginine plus L-Citrulline or L-Citrulline Alone Successfully Retarded Endothelial Senescence. PLoS ONE 2018, 13, e0192252. [Google Scholar] [CrossRef] [PubMed]
- Hardy, T.A.; May, J.M. Coordinate Regulation of L-Arginine Uptake and Nitric Oxide Synthase Activity in Cultured Endothelial Cells. Free Radic. Biol. Med. 2002, 32, 122–131. [Google Scholar] [CrossRef] [PubMed]
- Edgar, K.; Gardiner, T.A.; van Haperen, R.; de Crom, R.; McDonald, D.M. eNOS Overexpression Exacerbates Vascular Closure in the Obliterative Phase of OIR and Increases Angiogenic Drive in the Subsequent Proliferative Stage. Investig. Ophthalmol. Vis. Sci. 2012, 53, 6833–6850. [Google Scholar] [CrossRef] [PubMed]
- Smith, T.L.; Oubaha, M.; Cagnone, G.; Boscher, C.; Kim, J.S.; El Bakkouri, Y.; Zhang, Y.; Chidiac, R.; Corriveau, J.; Delisle, C.; et al. eNOS Controls Angiogenic Sprouting and Retinal Neovascularization through the Regulation of Endothelial Cell Polarity. Cell Mol. Life Sci. 2021, 79, 37. [Google Scholar] [CrossRef]
- Takeda, M.; Mori, F.; Yoshida, A.; Takamiya, A.; Nakagomi, S.; Sato, E.; Kiyama, H. Constitutive Nitric Oxide Synthase Is Associated with Retinal Vascular Permeability in Early Diabetic Rats. Diabetologia 2001, 44, 1043–1050. [Google Scholar] [CrossRef]
- Ninchoji, T.; Love, D.T.; Smith, R.O.; Hedlund, M.; Vestweber, D.; Sessa, W.C.; Claesson-Welsh, L. eNOS-Induced Vascular Barrier Disruption in Retinopathy by c-Src Activation and Tyrosine Phosphorylation of VE-Cadherin. eLife 2021, 10, e64944. [Google Scholar] [CrossRef] [PubMed]
- Durán, W.N.; Breslin, J.W.; Sánchez, F.A. The NO Cascade, eNOS Location, and Microvascular Permeability. Cardiovasc. Res. 2010, 87, 254–261. [Google Scholar] [CrossRef] [PubMed]
- Behzadian, M.A.; Windsor, L.J.; Ghaly, N.; Liou, G.; Tsai, N.-T.; Caldwell, R.B. VEGF-Induced Paracellular Permeability in Cultured Endothelial Cells Involves Urokinase and Its Receptor. FASEB J. 2003, 17, 752–754. [Google Scholar] [CrossRef]
- Brkovic, A.; Sirois, M.G. Vascular Permeability Induced by VEGF Family Members In Vivo: Role of Endogenous PAF and NO Synthesis. J. Cell. Biochem. 2007, 100, 727–737. [Google Scholar] [CrossRef] [PubMed]
- Six, I.; Kureishi, Y.; Luo, Z.; Walsh, K. Akt Signaling Mediates VEGF/VPF Vascular Permeability in Vivo. FEBS Lett. 2002, 532, 67–69. [Google Scholar] [CrossRef]
- Bosma, E.K.; Darwesh, S.; Habani, Y.I.; Cammeraat, M.; Serrano Martinez, P.; van Breest Smallenburg, M.E.; Zheng, J.Y.; Vogels, I.M.C.; van Noorden, C.J.F.; Schlingemann, R.O.; et al. Differential Roles of eNOS in Late Effects of VEGF-A on Hyperpermeability in Different Types of Endothelial Cells. Sci. Rep. 2023, 13, 21436. [Google Scholar] [CrossRef] [PubMed]
- Abou-Mohamed, G.; Kaesemeyer, W.H.; Caldwell, R.B.; Caldwell, R.W. Role of L-Arginine in the Vascular Actions and Development of Tolerance to Nitroglycerin. Br. J. Pharmacol. 2000, 130, 211–218. [Google Scholar] [CrossRef]
- El-Remessy, A.B.; Abou-Mohamed, G.; Caldwell, R.W.; Caldwell, R.B. High Glucose-Induced Tyrosine Nitration in Endothelial Cells: Role of eNOS Uncoupling and Aldose Reductase Activation. Investig. Ophthalmol. Vis. Sci. 2003, 44, 3135–3143. [Google Scholar] [CrossRef] [PubMed]








Disclaimer/Publisher’s Note: The statements, opinions and data contained in all publications are solely those of the individual author(s) and contributor(s) and not of MDPI and/or the editor(s). MDPI and/or the editor(s) disclaim responsibility for any injury to people or property resulting from any ideas, methods, instructions or products referred to in the content. |
© 2025 by the authors. Licensee MDPI, Basel, Switzerland. This article is an open access article distributed under the terms and conditions of the Creative Commons Attribution (CC BY) license (https://creativecommons.org/licenses/by/4.0/).
Share and Cite
Warden, C.; Zubieta, D.; Brantley, M.A., Jr. Citrulline Plus Arginine Induces an Angiogenic Response and Increases Permeability in Retinal Endothelial Cells via Nitric Oxide Production. Int. J. Mol. Sci. 2025, 26, 2080. https://doi.org/10.3390/ijms26052080
Warden C, Zubieta D, Brantley MA Jr. Citrulline Plus Arginine Induces an Angiogenic Response and Increases Permeability in Retinal Endothelial Cells via Nitric Oxide Production. International Journal of Molecular Sciences. 2025; 26(5):2080. https://doi.org/10.3390/ijms26052080
Chicago/Turabian StyleWarden, Cassandra, Daniella Zubieta, and Milam A. Brantley, Jr. 2025. "Citrulline Plus Arginine Induces an Angiogenic Response and Increases Permeability in Retinal Endothelial Cells via Nitric Oxide Production" International Journal of Molecular Sciences 26, no. 5: 2080. https://doi.org/10.3390/ijms26052080
APA StyleWarden, C., Zubieta, D., & Brantley, M. A., Jr. (2025). Citrulline Plus Arginine Induces an Angiogenic Response and Increases Permeability in Retinal Endothelial Cells via Nitric Oxide Production. International Journal of Molecular Sciences, 26(5), 2080. https://doi.org/10.3390/ijms26052080

