Candida utilis Ameliorates Dextran Sulfate Sodium-Induced Colitis in Mice via NF-κB/MAPK Suppression and Gut Microbiota Modulation
Abstract
1. Introduction
2. Results
2.1. CUM Improved the Symptoms of DSS-Induced Colitis in Mice
2.2. CUM Improved DSS-Induced Colonic Oxidative Stress
2.3. CUM Protects the Intestinal Mucosal Barrier in Mice
2.4. The Impact of CUM on Colon Transcriptome and Key Pathways
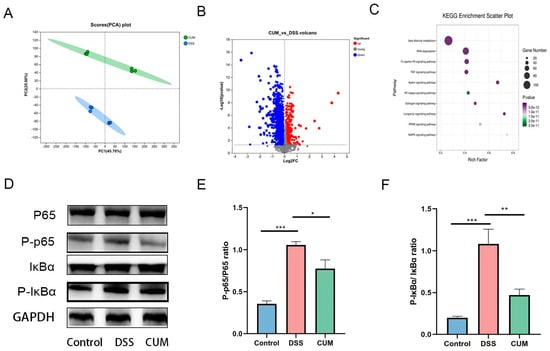
2.5. CUM Altered the Protein Expression in the Colon of UC Mice
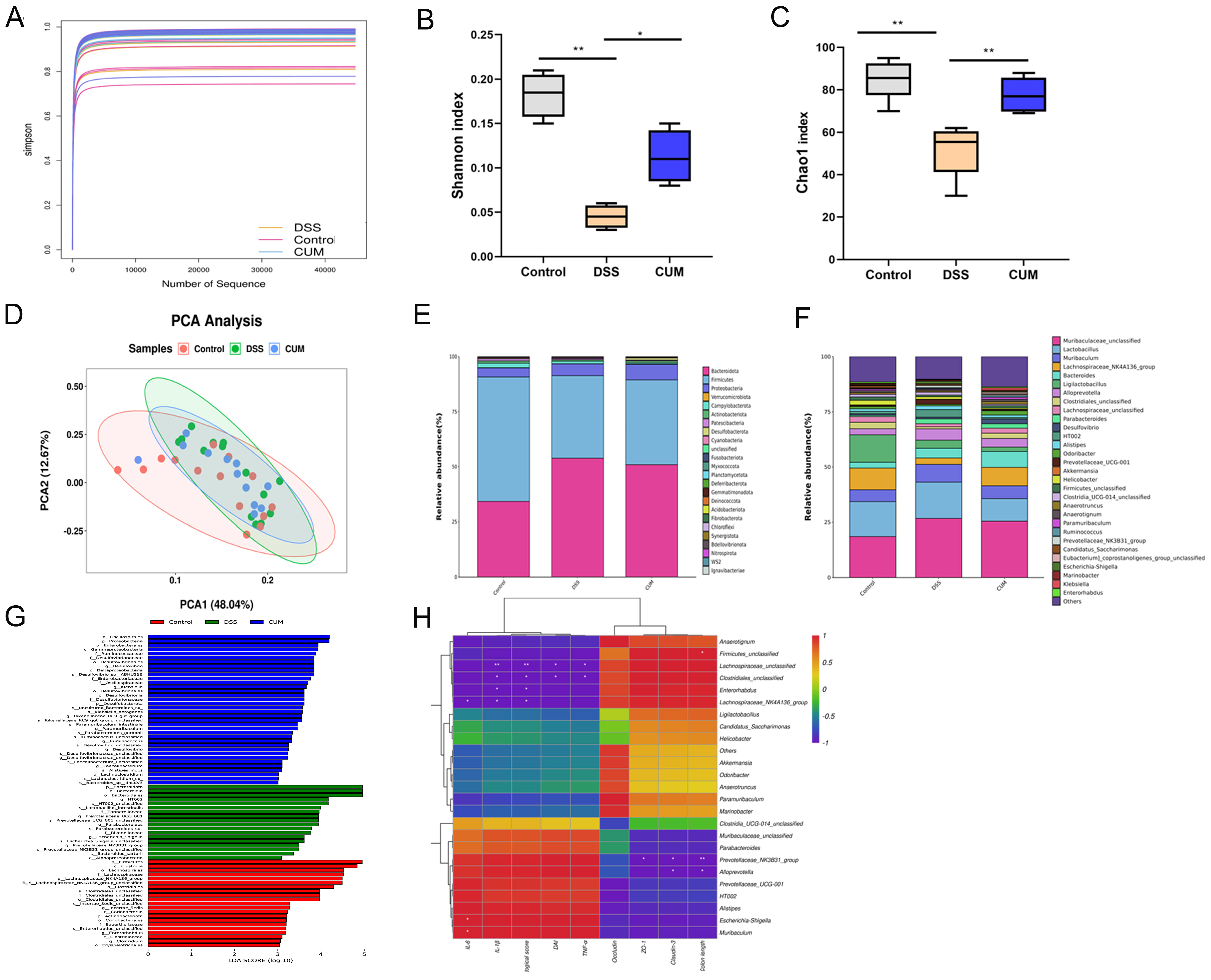
2.6. CUM Altered the Intestinal Microbiota Composition in Colitis Mice
2.7. CUM Restored the Production of SCFAs in the Colon
3. Discussion
4. Methods and Materials
4.1. Chemicals
4.2. Strain Preparation
4.3. Animals and Experimental Design
4.4. Disease Activity Index (DAI)
4.5. Histological Analysis of Tissues
4.6. Measurement of Oxidative Stress Level and Inflammatory Cytokine Levels
4.7. Western Blotting
4.8. Immunofluorescence Staining
4.9. 16S rRNA Analysis
4.10. RNA Sequencing
4.11. Determination of Short-Chain Fatty Acids (SCFAs)
4.12. Statistical Analysis
5. Conclusions
Author Contributions
Funding
Institutional Review Board Statement
Informed Consent Statement
Data Availability Statement
Conflicts of Interest
References
- Jia, L.; Jiang, Y.Y.; Wu, L.L.; Fu, J.F.; Du, J.; Luo, Z.H.; Guo, L.J.; Xu, J.J.; Liu, Y. Porphyromonas gingivalis aggravates colitis via a gut microbiota-linoleic acid metabolism-Th17/Treg cell balance axis. Nat. Commun. 2024, 15, 1617. [Google Scholar] [CrossRef] [PubMed]
- Rehman, I.U.; Saleem, M.; Raza, S.A.; Bashir, S.; Muhammad, T.; Asghar, S.; Qamar, M.U.; Shah, T.A.; Bin Jardan, Y.A.; Mekonnen, A.B.; et al. Anti-ulcerative colitis effects of chemically characterized extracts from C in acetic acid-induced ulcerative colitis. Front. Chem. 2024, 12, 1291230. [Google Scholar] [CrossRef] [PubMed]
- Han, B.; Lv, X.D.; Liu, G.F.; Li, S.Q.; Fan, J.H.; Chen, L.; Huang, Z.X.; Lin, G.F.; Xu, X.F.; Huang, Z.Q.; et al. Gut microbiota-related bile acid metabolism-FXR/TGR5 axis impacts the response to anti-α4β7-integrin therapy in humanized mice with colitis. Gut Microbes 2023, 15, 2232143. [Google Scholar] [CrossRef] [PubMed]
- Crespo, I.; San-Miguel, B.; Mauriz, J.L.; de Urbina, J.J.O.; Almar, M.; Tuñón, M.J.; González-Gallego, J. Protective Effect of Protocatechuic Acid on TNBS-Induced Colitis in Mice Is Associated with Modulation of the SphK/S1P Signaling Pathway (vol 9, 288, 2017). Nutrients 2024, 16, 774. [Google Scholar] [CrossRef] [PubMed]
- Tao, Y.L.; Wang, L.; Ye, X.F.; Qian, X.; Pan, D.Y.; Dong, X.Y.; Jiang, Q.; Hu, P. Huang Qin decoction increases SLC6A4 expression and blocks the NFκB-mediated NLRP3/Caspase1/GSDMD pathway to disrupt colitis-associated carcinogenesis. Funct. Integr. Genom. 2024, 24, 55. [Google Scholar] [CrossRef]
- Ao, T.X.; Huang, H.R.; Zheng, B.; Chen, Y.; Xie, J.H.; Hu, X.B.; Yu, Q. Ameliorative effect of bound polyphenols in mung bean coat dietary fiber on DSS-induced ulcerative colitis in mice: The intestinal barrier and intestinal flora. Food Funct. 2024, 15, 4154–4169. [Google Scholar] [CrossRef]
- Liu, F.; Smith, A.D.; Wang, T.T.Y.; Pham, Q.; Hou, P.F.; Cheung, L.; Yang, H.Y.; Li, R.W. Phospholipid-rich krill oil promotes intestinal health by strengthening beneficial gut microbial interactions in an infectious colitis model. Food Funct. 2024, 15, 2604–2615. [Google Scholar] [CrossRef]
- van de Wouw, M.; Walsh, A.M.; Crispie, F.; Van Leuven, L.; Lyte, J.M.; Boehme, M.; Clarke, G.; Dinan, T.G.; Cotter, P.D.; Cryan, J.F. Distinct actions of the fermented beverage kefir on host behaviour, immunity and microbiome gut-brain modules in the mouse. Microbiome 2020, 8, 67. [Google Scholar] [CrossRef] [PubMed]
- Yokode, M.; Shiokawa, M.; Kawakami, H.; Kuwada, T.; Nishikawa, Y.; Muramoto, Y.; Kitamoto, H.; Okabe, M.; Yamazaki, H.; Okamoto, N.; et al. Anti-integrin αvβ6 autoantibodies are a potential biomarker for ulcerative colitis-like immune checkpoint inhibitor-induced colitis. Br. J. Cancer 2024, 130, 1552–1560. [Google Scholar] [CrossRef] [PubMed]
- Bailey, J.R.; Vince, V.; Williams, N.A.; Cogan, T.A. NCIMB 41856 ameliorates signs of colitis in an animal model of inflammatory bowel disease. Benef. Microbes 2017, 8, 605–614. [Google Scholar] [CrossRef]
- Shi, R.R.; Yu, F.Z.; Hu, X.Y.; Liu, Y.; Jin, Y.Y.; Ren, H.L.; Lu, S.Y.; Guo, J.; Chang, J.; Li, Y.S.; et al. Protective Effect of subsp. SC-5 on Dextran Sulfate Sodium-Induced Colitis in Mice. Foods 2023, 12, 897. [Google Scholar] [CrossRef]
- Wang, X.Y.; Zhou, C.Y.; Zhang, S.H.; Ma, Y.X.; Xiao, W.Q.; Guo, Y.M. Additive efficacy and safety of probiotics in the treatment of ulcerative colitis: A systematic review and meta-analysis. Eur. J. Nutr. 2024, 63, 1395–1411. [Google Scholar] [CrossRef] [PubMed]
- Yu, F.Z.; Hu, X.Y.; Ren, H.L.; Wang, X.X.; Shi, R.R.; Guo, J.; Chang, J.; Zhou, X.S.; Jin, Y.Y.; Li, Y.S.; et al. Protective effect of synbiotic combination of and olive oil extract tyrosol in a murine model of ulcerative colitis. J. Transl. Med. 2024, 22, 308. [Google Scholar] [CrossRef]
- Guo, W.L.; Tang, X.; Zhang, Q.X.; Xiong, F.F.; Yan, Y.Q.; Zhao, J.X.; Mao, B.Y.; Zhang, H.; Cui, S.M. Lacticaseibacillus paracasei CCFM1222 Ameliorated the Intestinal Barrier and Regulated Gut Microbiota in Mice with Dextran Sulfate Sodium-Induced Colitis. Probiotics Antimicrob. Proteins 2024, 1–13. [Google Scholar] [CrossRef] [PubMed]
- Shurson, G.C. Yeast and yeast derivatives in feed additives and ingredients: Sources, characteristics, animal responses, and quantification methods. Anim. Feed. Sci. Tech. 2018, 235, 60–76. [Google Scholar] [CrossRef]
- Cheng, N.; Wang, X.C.; Zhou, Y.Y.; Zhao, X.X.; Chen, M.H.; Zhao, H.A.; Cao, W. Schisandra chinensis Bee Pollen Ameliorates Colitis in Mice by Modulating Gut Microbiota and Regulating Treg/Th17 Balance. Foods 2024, 13, 585. [Google Scholar] [CrossRef] [PubMed]
- Wu, X.; Xu, J.H.; Wang, X.Y. Bacteroides vulgatus affects colitis and depression-like behavior in mice: Implications for the gut-brain connection. Gut 2023, 72 (Suppl. 1), A127. [Google Scholar]
- Li, Y.Q.; Xu, H.T.; Zhou, L.Y.; Zhang, Y.W.; Yu, W.Q.; Li, S.B.; Gao, J. Protects the Intestinal Epithelium and Mitigates Inflammation in Colitis via Regulating the Gut Microbiota-Cholic Acid Pathway. J. Agr. Food Chem. 2024, 72, 3572–3583. [Google Scholar] [CrossRef]
- Jiang, B.; Zhou, H.J.; Xie, X.W.; Xia, T.; Ke, C. Down-regulation of zinc finger protein 335 undermines natural killer cell function in mouse colitis-associated colorectal carcinoma. Heliyon 2024, 10, e25721. [Google Scholar] [CrossRef] [PubMed]
- Off, F.P. PDE9 inhibitor PF-04447943 attenuates DSS-induced colitis by suppressing oxidative stress, inflammation, and regulating T-cell polarization (vol 12, 643215, 2021). Front. Pharmacol. 2024, 15, 1393029. [Google Scholar]
- Yu, T.Y.; Yan, J.; Wang, R.C.; Zhang, L.; Hu, X.K.; Xu, J.X.; Li, F.N.; Sun, Q. Integrative Multiomics Profiling Unveils the Protective Function of Ulinastatin against Dextran Sulfate Sodium-Induced Colitis. Antioxidants 2024, 13, 214. [Google Scholar] [CrossRef]
- Haneishi, Y.; Furuya, Y.; Hasegawa, M.; Picarelli, A.; Rossi, M.; Miyamoto, J. Inflammatory Bowel Diseases and Gut Microbiota. Int. J. Mol. Sci. 2023, 24, 3817. [Google Scholar] [CrossRef] [PubMed]
- Hu, Y.; Jin, X.; Gao, F.; Lin, T.; Zhu, H.; Hou, X.; Yin, Y.; Kan, S.; Chen, D. Selenium-enriched Bifidobacterium longum DD98 effectively ameliorates dextran sulfate sodium-induced ulcerative colitis in mice. Front. Microbiol. 2022, 13, 955112. [Google Scholar] [CrossRef] [PubMed]
- Miyauchi, E.; Ogita, T.; Miyamoto, J.; Kawamoto, S.; Morita, H.; Ohno, H.; Suzuki, T.; Tanabe, S. Bifidobacterium longum alleviates dextran sulfate sodium-induced colitis by suppressing IL-17A response: Involvement of intestinal epithelial costimulatory molecules. PLoS ONE 2013, 8, e79735. [Google Scholar] [CrossRef]
- Taguchi, S.; Ooi, T.; Mizuno, K.; Matsusaki, H. Advances and needs for endotoxin-free production strains. Appl. Microbiol. Biotechnol. 2015, 99, 9349–9360. [Google Scholar] [CrossRef]
- Sinopoulou, V.; Gordon, M.; Gregory, V.; Saadeh, A.; Akobeng, A.K. Prebiotics for induction and maintenance of remission in ulcerative colitis. Cochrane Database Syst. Rev. 2024, 3, CD015084. [Google Scholar] [CrossRef] [PubMed]
- Yao, S.; Zhao, Z.; Wang, W.; Liu, X. Bifidobacterium Longum: Protection against Inflammatory Bowel Disease. J. Immunol. Res. 2021, 2021, 8030297. [Google Scholar] [CrossRef]
- Xu, D.W.; Xie, Y.C.; Cheng, J.; He, D.W.; Liu, J.X.; Fu, S.P.; Hu, G.Q. Amygdalin Alleviates DSS-Induced Colitis by Restricting Cell Death and Inflammatory Response, Maintaining the Intestinal Barrier, and Modulating Intestinal Flora. Cells 2024, 13, 444. [Google Scholar] [CrossRef] [PubMed]
- Yang, Y.H.; Chen, C.; Zheng, Y.; Wu, Z.J.; Zhou, M.Q.; Liu, X.Y.; Miyashita, K.; Duan, D.L.; Du, L. Fucoxanthin Alleviates Dextran Sulfate Sodium-Induced Colitis and Gut Microbiota Dysbiosis in Mice. J. Agr. Food Chem. 2024, 72, 4142–4154. [Google Scholar] [CrossRef]
- Li, H.; Christman, L.M.; Yagiz, Y.; Washington, T.L.; Wang, G.P.; Gu, L.W. Dealcoholized muscadine wine was partially effective in preventing and treating dextran sulfate sodium-induced colitis and restoring gut dysbiosis in mice (Retraction of Vol 14, Pg 5994, 2023). Food Funct. 2024, 15, 3214. [Google Scholar] [CrossRef]
- Mantel, M.; Durand, T.; Bessard, A.; Pernet, S.; Beaudeau, J.; Guimaraes-Laguna, J.; Maillard, M.B.; Guedon, E.; Neunlist, M.; Le Loir, Y.; et al. CIRM-BIA 129 mitigates colitis through S layer protein B-dependent epithelial strengthening. Am. J. Physiol-Gastr L 2024, 326, G163–G175. [Google Scholar]
- Huang, Y.Y.; Wu, Y.P.; Jia, X.Z.; Lin, J.; Xiao, L.F.; Liu, D.M.; Liang, M.H. DMDL 9010 alleviates dextran sodium sulfate (DSS)-induced colitis and behavioral disorders by facilitating microbiota-gut-brain axis balance. Food Funct. 2022, 13, 411–424. [Google Scholar] [CrossRef] [PubMed]
- Joo, M.K.; Lee, J.W.; Woo, J.H.; Kim, H.J.; Kim, D.H.; Choi, J.H. Regulation of colonic neuropeptide Y expression by the gut microbiome in patients with ulcerative colitis and its association with anxiety- and depression-like behavior in mice. Gut Microbes 2024, 16, 2319844. [Google Scholar] [CrossRef] [PubMed]
- Mo, C.Y.; Liu, R.F.; Yang, Z.H.; Ma, A.M. Polysaccharide from mycelium improves DSS-induced colitis in mice by regulating inflammatory cytokines, oxidative stress and gut microbiota. Food Funct. 2024, 15, 3731–3743. [Google Scholar] [CrossRef]
- Dai, J.J.; Jiang, M.J.; Wang, X.X.; Lang, T.; Wan, L.L.; Wang, J.J. Human-derived bacterial strains mitigate colitis via modulating gut microbiota and repairing intestinal barrier function in mice. BMC Microbiol. 2024, 24, 96. [Google Scholar] [CrossRef] [PubMed]







Disclaimer/Publisher’s Note: The statements, opinions and data contained in all publications are solely those of the individual author(s) and contributor(s) and not of MDPI and/or the editor(s). MDPI and/or the editor(s) disclaim responsibility for any injury to people or property resulting from any ideas, methods, instructions or products referred to in the content. |
© 2025 by the authors. Licensee MDPI, Basel, Switzerland. This article is an open access article distributed under the terms and conditions of the Creative Commons Attribution (CC BY) license (https://creativecommons.org/licenses/by/4.0/).
Share and Cite
Zang, R.; Liu, Z.; Wu, H.; Chen, W.; Zhou, R.; Yu, F.; Li, Y.; Xu, H. Candida utilis Ameliorates Dextran Sulfate Sodium-Induced Colitis in Mice via NF-κB/MAPK Suppression and Gut Microbiota Modulation. Int. J. Mol. Sci. 2025, 26, 1993. https://doi.org/10.3390/ijms26051993
Zang R, Liu Z, Wu H, Chen W, Zhou R, Yu F, Li Y, Xu H. Candida utilis Ameliorates Dextran Sulfate Sodium-Induced Colitis in Mice via NF-κB/MAPK Suppression and Gut Microbiota Modulation. International Journal of Molecular Sciences. 2025; 26(5):1993. https://doi.org/10.3390/ijms26051993
Chicago/Turabian StyleZang, Rongxin, Zhouliang Liu, Huihao Wu, Wenyan Chen, Rui Zhou, Fazheng Yu, Yaodong Li, and Hongwei Xu. 2025. "Candida utilis Ameliorates Dextran Sulfate Sodium-Induced Colitis in Mice via NF-κB/MAPK Suppression and Gut Microbiota Modulation" International Journal of Molecular Sciences 26, no. 5: 1993. https://doi.org/10.3390/ijms26051993
APA StyleZang, R., Liu, Z., Wu, H., Chen, W., Zhou, R., Yu, F., Li, Y., & Xu, H. (2025). Candida utilis Ameliorates Dextran Sulfate Sodium-Induced Colitis in Mice via NF-κB/MAPK Suppression and Gut Microbiota Modulation. International Journal of Molecular Sciences, 26(5), 1993. https://doi.org/10.3390/ijms26051993
