Transcription Factors Fzc9 and Pdr802 Regulate ATP Levels and Metabolism in Cryptococcus neoformans
Abstract
1. Introduction
2. Results
2.1. Proteomic and Metabolomic Investigations of the fzc9Δ Mutant
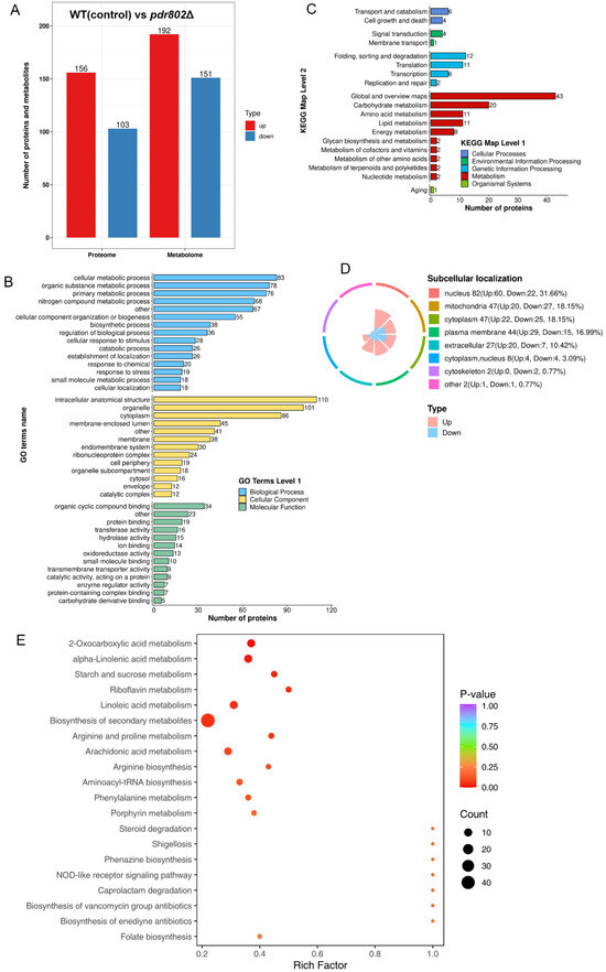
2.2. Proteomic and Metabolomic Investigations of the pdr802Δ Mutant
2.3. Fzc9 and Pdr802 Regulating Intracellular ATP Levels
3. Discussion
4. Materials and Methods
4.1. Construction of Strains
4.2. Proteome Studies
4.3. Metabolomics Studies
4.4. Assessment of Intracellular ATP Levels
Supplementary Materials
Author Contributions
Funding
Institutional Review Board Statement
Informed Consent Statement
Data Availability Statement
Conflicts of Interest
References
- Brown, G.D.; Denning, D.W.; Gow, N.A.; Levitz, S.M.; Netea, M.G.; White, T.C. Hidden killers: Human fungal infections. Sci. Transl. Med. 2012, 4, 165rv13. [Google Scholar] [CrossRef] [PubMed]
- Denning, D.W. Global incidence and mortality of severe fungal disease. Lancet. Infect. Dis. 2024, 24, e428–e438. [Google Scholar] [CrossRef] [PubMed]
- Park, B.J.; Wannemuehler, K.A.; Marston, B.J.; Govender, N.; Pappas, P.G.; Chiller, T.M. Estimation of the current global burden of cryptococcal meningitis among persons living with HIV/AIDS. AIDS 2009, 23, 525–530. [Google Scholar] [CrossRef]
- Rajasingham, R.; Smith, R.M.; Park, B.J.; Jarvis, J.N.; Govender, N.P.; Chiller, T.M.; Denning, D.W.; Loyse, A.; Boulware, D.R. Global burden of disease of HIV-associated cryptococcal meningitis: An updated analysis. Lancet. Infect. Dis. 2017, 17, 873–881. [Google Scholar] [CrossRef] [PubMed]
- Shroufi, A.; Chiller, T.; Jordan, A.; Denning, D.W.; Harrison, T.S.; Govender, N.P.; Loyse, A.; Baptiste, S.; Rajasingham, R.; Boulware, D.R.; et al. Ending deaths from HIV-related cryptococcal meningitis by 2030. Lancet. Infect. Dis. 2021, 21, 16–18. [Google Scholar] [CrossRef] [PubMed]
- WHO. WHO Fungal Priority Pathogens List to Guide Research, Development and Public Health Action; WHO: Geneva, Switzerland, 2022. [Google Scholar]
- Francis, V.I.; Liddle, C. Cryptococcus neoformans rapidly invades the murine brain by sequential breaching of airway and endothelial tissues barriers, followed by engulfment by microglia. mBio 2024, 15, e0307823. [Google Scholar] [CrossRef] [PubMed]
- Xue, P.; Hu, G.; Jung, W.H.; Kronstad, J.W. Metals and the cell surface of Cryptococcus neoformans. Curr. Opin. Microbiol. 2023, 74, 102331. [Google Scholar] [CrossRef]
- Garcia-Rubio, R.; de Oliveira, H.C.; Rivera, J.; Trevijano-Contador, N. The Fungal Cell Wall: Candida, Cryptococcus, and Aspergillus Species. Front. Microbiol. 2019, 10, 2993. [Google Scholar] [CrossRef] [PubMed]
- Iyer, K.R.; Revie, N.M.; Fu, C.; Robbins, N.; Cowen, L.E. Treatment strategies for cryptococcal infection: Challenges, advances and future outlook. Nat. Commun. 2021, 19, 454–466. [Google Scholar] [CrossRef] [PubMed]
- Lee, K.T.; Hong, J. Fungal kinases and transcription factors regulating brain infection in Cryptococcus neoformans. Nat. Commun. 2020, 11, 1521. [Google Scholar] [CrossRef] [PubMed]
- Cheon, S.A.; Jung, K.W.; Chen, Y.L.; Heitman, J.; Bahn, Y.S.; Kang, H.A. Unique evolution of the UPR pathway with a novel bZIP transcription factor, Hxl1, for controlling pathogenicity of Cryptococcus neoformans. PLoS Pathog. 2011, 7, e1002177. [Google Scholar] [CrossRef] [PubMed]
- Jung, K.W.; Yang, D.H.; Maeng, S.; Lee, K.T.; So, Y.S.; Hong, J.; Choi, J.; Byun, H.J.; Kim, H.; Bang, S.; et al. Systematic functional profiling of transcription factor networks in Cryptococcus neoformans. Nat. Commun. 2015, 6, 6757. [Google Scholar] [CrossRef] [PubMed]
- Liu, O.W.; Chun, C.D.; Chow, E.D.; Chen, C.; Madhani, H.D.; Noble, S.M. Systematic genetic analysis of virulence in the human fungal pathogen Cryptococcus neoformans. Cell 2008, 135, 174–188. [Google Scholar] [CrossRef]
- Cramer, K.L.; Gerrald, Q.D.; Nichols, C.B.; Price, M.S.; Alspaugh, J.A. Transcription factor Nrg1 mediates capsule formation, stress response, and pathogenesis in Cryptococcus neoformans. Eukaryot. Cell 2006, 5, 1147–1156. [Google Scholar] [CrossRef] [PubMed]
- Black, B.; Lee, C.; Horianopoulos, L.C.; Jung, H.J.; Kronstad, J.W. Respiring to infect: Emerging links between mitochondria, the electron transport chain, and fungal pathogenesis. PLoS Pathog. 2021, 17, e1009661. [Google Scholar] [CrossRef]
- Black, B.; da Silva, L.B.R.; Hu, G.; Qu, X.; Smith, D.F.Q.; Magaña, A.A.; Horianopoulos, L.C.; Caza, M.; Attarian, R.; Foster, L.J.; et al. Glutathione-mediated redox regulation in Cryptococcus neoformans impacts virulence. Nat. Microbiol. 2024, 9, 2084–2098. [Google Scholar] [CrossRef]
- Xue, P.; Sánchez-León, E.; Hu, G.; Lee, C.W.J.; Black, B.; Brisland, A.; Li, H.; Jung, W.H. The interplay between electron transport chain function and iron regulatory factors influences melanin formation in Cryptococcus neoformans. mSphere 2024, 9, e0025024. [Google Scholar] [CrossRef] [PubMed]
- Chang, A.L.; Doering, T.L. Maintenance of Mitochondrial Morphology in Cryptococcus neoformans Is Critical for Stress Resistance and Virulence. mBio 2018, 9, 10–1128. [Google Scholar] [CrossRef] [PubMed]
- Shingu-Vazquez, M.; Traven, A. Mitochondria and fungal pathogenesis: Drug tolerance, virulence, and potential for antifungal therapy. Eukaryot. Cell 2011, 10, 1376–1383. [Google Scholar] [CrossRef] [PubMed]
- Oliveira, F.F.M.; Paes, H.C.; Peconick, L.D.F.; Fonseca, F.L.; Marina, C.L.F.; Bocca, A.L.; Homem-de-Mello, M.; Rodrigues, M.L.; Albuquerque, P.; Nicola, A.M.; et al. Erg6 affects membrane composition and virulence of the human fungal pathogen Cryptococcus neoformans. Fungal Genet. Biol. 2020, 140, 103368. [Google Scholar] [CrossRef] [PubMed]
- Ermakova, E.; Zuev, Y. Effect of ergosterol on the fungal membrane properties. All-atom and coarse-grained molecular dynamics study. Chem. Phys. Lipids 2017, 209, 45–53. [Google Scholar] [CrossRef] [PubMed]
- Kelly, S.L.; Lamb, D.C.; Taylor, M.; Corran, A.J.; Baldwin, B.C.; Powderly, W.G. Resistance to amphotericin B associated with defective sterol Δ8→7 isomerase in a Cryptococcus neoformans strain from an AIDS patient. FEMS Microbiol. Lett. 1994, 122, 39–42. [Google Scholar] [CrossRef]
- Yu, J.H.; Hamari, Z.; Han, K.H.; Seo, J.A.; Reyes-Domínguez, Y.; Scazzocchio, C. Double-joint PCR: A PCR-based molecular tool for gene manipulations in filamentous fungi. Fungal Genet. Biol. 2004, 41, 973–981. [Google Scholar] [CrossRef] [PubMed]
- Kim, M.S.; Kim, S.Y.; Yoon, J.K.; Lee, Y.W.; Bahn, Y.S. An efficient gene-disruption method in Cryptococcus neoformans by double-joint PCR with NAT-split markers. Biochem. Biophys. Res. Commun. 2009, 390, 983–988. [Google Scholar] [CrossRef] [PubMed]
- Brand, A.C.; MacCallum, D.M. Host-Fungus Interactions: Methods and Protocols. In Host-Fungus Interactions; Springer: Berlin/Heidelberg, Germany, 2012. [Google Scholar]




Disclaimer/Publisher’s Note: The statements, opinions and data contained in all publications are solely those of the individual author(s) and contributor(s) and not of MDPI and/or the editor(s). MDPI and/or the editor(s) disclaim responsibility for any injury to people or property resulting from any ideas, methods, instructions or products referred to in the content. |
© 2025 by the authors. Licensee MDPI, Basel, Switzerland. This article is an open access article distributed under the terms and conditions of the Creative Commons Attribution (CC BY) license (https://creativecommons.org/licenses/by/4.0/).
Share and Cite
Ma, Y.; Xue, P. Transcription Factors Fzc9 and Pdr802 Regulate ATP Levels and Metabolism in Cryptococcus neoformans. Int. J. Mol. Sci. 2025, 26, 1824. https://doi.org/10.3390/ijms26051824
Ma Y, Xue P. Transcription Factors Fzc9 and Pdr802 Regulate ATP Levels and Metabolism in Cryptococcus neoformans. International Journal of Molecular Sciences. 2025; 26(5):1824. https://doi.org/10.3390/ijms26051824
Chicago/Turabian StyleMa, Yuanyuan, and Peng Xue. 2025. "Transcription Factors Fzc9 and Pdr802 Regulate ATP Levels and Metabolism in Cryptococcus neoformans" International Journal of Molecular Sciences 26, no. 5: 1824. https://doi.org/10.3390/ijms26051824
APA StyleMa, Y., & Xue, P. (2025). Transcription Factors Fzc9 and Pdr802 Regulate ATP Levels and Metabolism in Cryptococcus neoformans. International Journal of Molecular Sciences, 26(5), 1824. https://doi.org/10.3390/ijms26051824

