Chloroquine Restores eNOS Signaling in Shunt Endothelial Cells via Inhibiting eNOS Uncoupling
Abstract
1. Introduction
2. Results
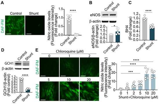
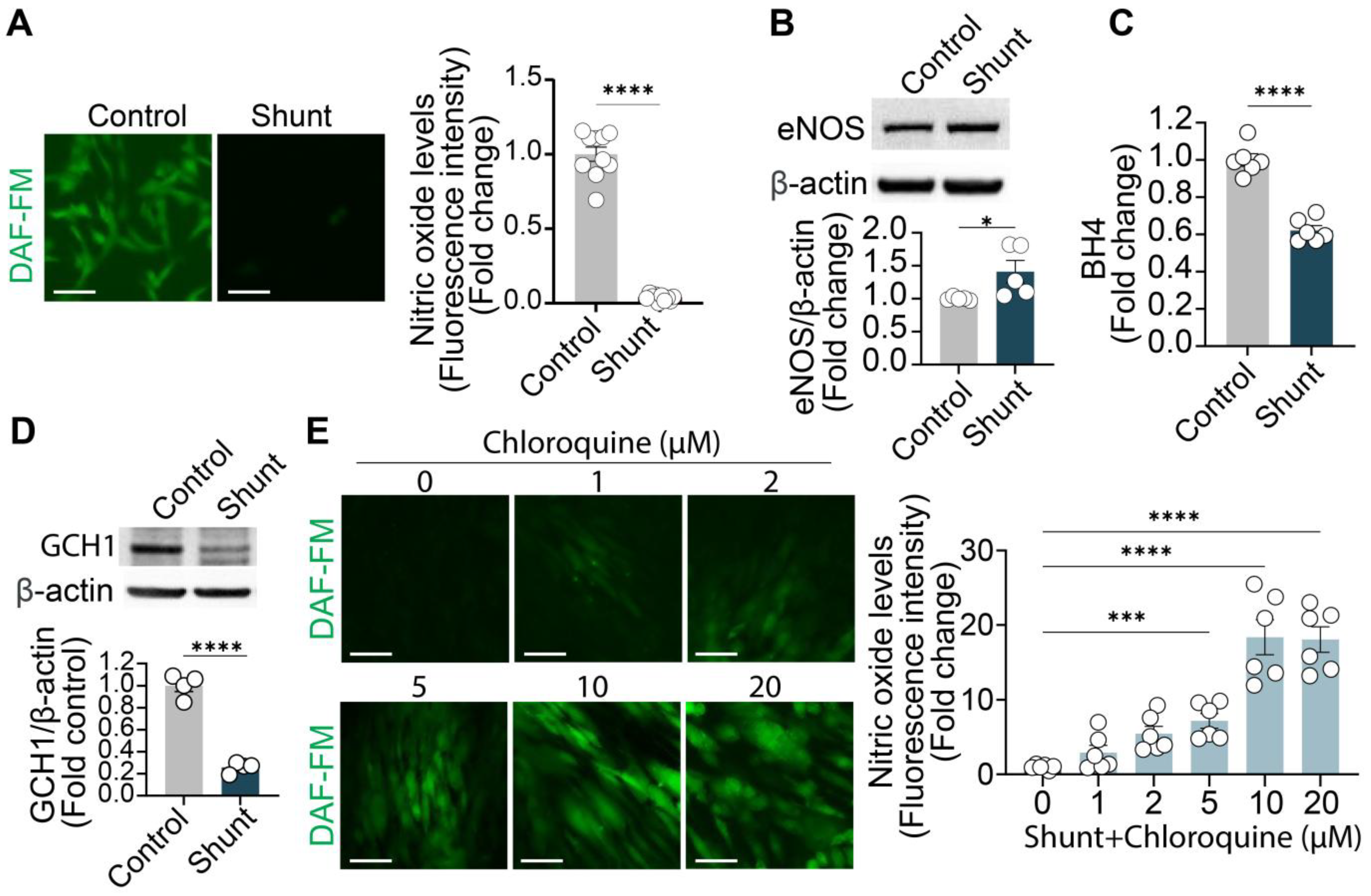
2.1. Chloroquine Restores Reduced NO in Shunt Pulmonary Artery Endothelial Cells (PAECs)
2.2. Chloroquine Restores NO Levels in Shunt ECs by Upregulating GCH1 Protein Expression
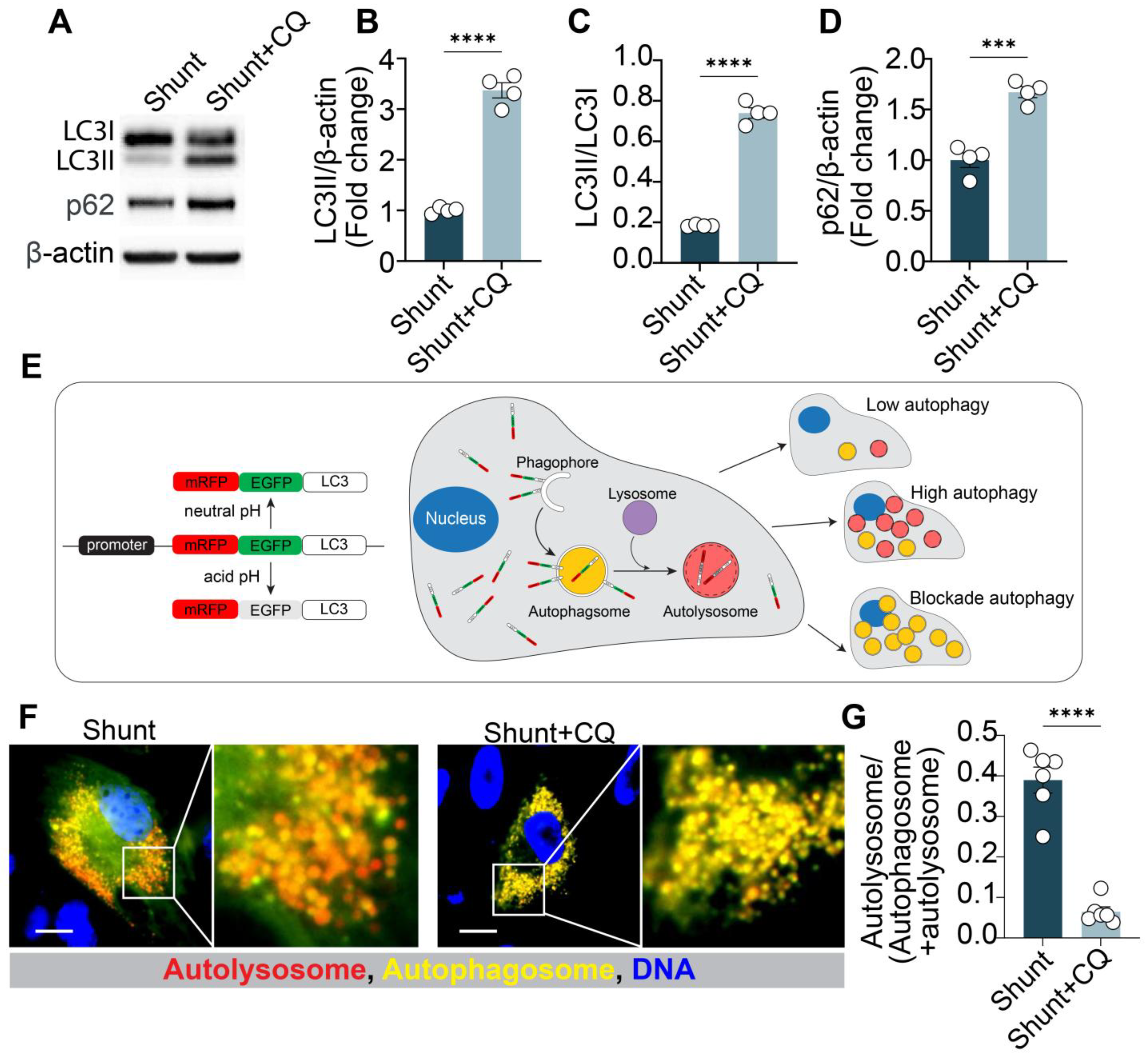
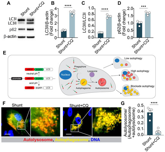
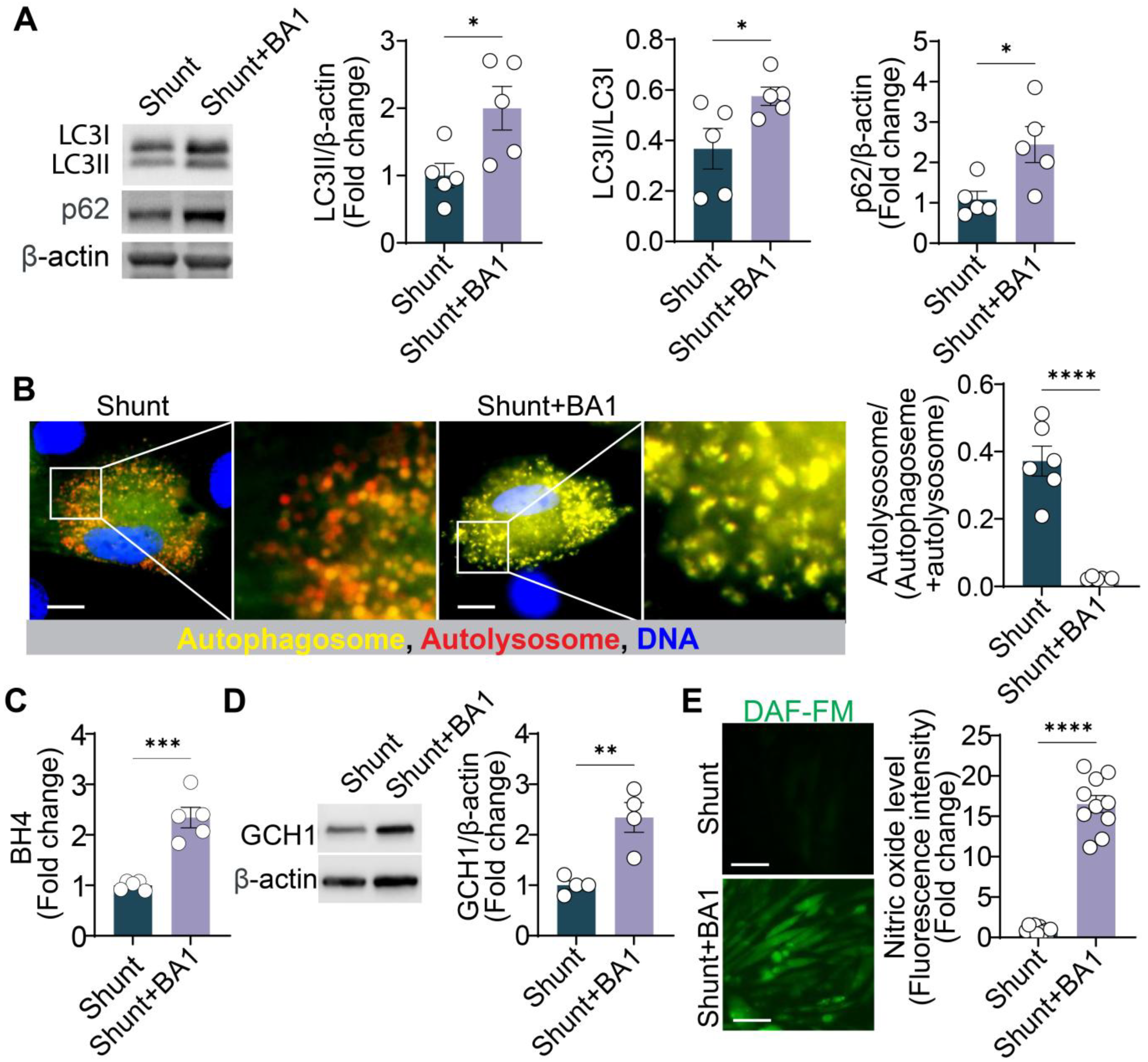
2.3. Chloroquine Upregulates GCH1 by Inhibiting Protein Degradation
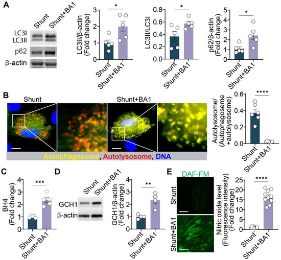
2.4. Bafilomycin A1 Mimics the Effect of Chloroquine on NO Production in Shunt ECs
2.5. Result Summary





3. Discussion
4. Materials and Methods
4.1. Chemical and Biochemical Reagents
4.2. Pulmonary Artery Endothelial Cells (PAECs)
4.3. Cellular Nitric Oxide Measurement
4.4. Quantification of BH4 Levels by ELISA
4.5. Western Blotting
4.6. Immunoprecipitation
4.7. mRFP-GFP-LC3 Puncta Analysis
4.8. RNA Isolation, Reverse Transcription, and Quantitative Real-Time PCR
4.9. Statistical Analysis
5. Conclusions
Supplementary Materials
Author Contributions
Funding
Institutional Review Board Statement
Informed Consent Statement
Data Availability Statement
Conflicts of Interest
References
- Johnson, S.; Sommer, N.; Cox-Flaherty, K.; Weissmann, N.; Ventetuolo, C.E.; Maron, B.A. Pulmonary Hypertension: A Contemporary Review. Am. J. Respir. Crit. Care Med. 2023, 208, 528–548. [Google Scholar] [CrossRef] [PubMed]
- Bouma, B.J.; Mulder, B.J. Changing Landscape of Congenital Heart Disease. Circ. Res. 2017, 120, 908–922. [Google Scholar] [CrossRef] [PubMed]
- Jone, P.N.; Ivy, D.D.; Hauck, A.; Karamlou, T.; Truong, U.; Coleman, R.D.; Sandoval, J.P.; Del Cerro Marin, M.J.; Eghtesady, P.; Tillman, K.; et al. Pulmonary Hypertension in Congenital Heart Disease: A Scientific Statement From the American Heart Association. Circ. Heart Fail. 2023, 16, e00080. [Google Scholar] [CrossRef] [PubMed]
- Liu, A.; Diller, G.P.; Moons, P.; Daniels, C.J.; Jenkins, K.J.; Marelli, A. Changing epidemiology of congenital heart disease: Effect on outcomes and quality of care in adults. Nat. Rev. Cardiol. 2023, 20, 126–137. [Google Scholar] [CrossRef]
- Neva, F.A. Malaria—Recent progress and problems. N. Engl. J. Med. 1967, 277, 1241–1252. [Google Scholar] [CrossRef]
- Long, L.; Yang, X.; Southwood, M.; Lu, J.; Marciniak, S.J.; Dunmore, B.J.; Morrell, N.W. Chloroquine prevents progression of experimental pulmonary hypertension via inhibition of autophagy and lysosomal bone morphogenetic protein type II receptor degradation. Circ. Res. 2013, 112, 1159–1170. [Google Scholar] [CrossRef]
- Wu, K.; Zhang, Q.; Wu, X.; Lu, W.; Tang, H.; Liang, Z.; Gu, Y.; Song, S.; Ayon, R.J.; Wang, Z.; et al. Chloroquine is a potent pulmonary vasodilator that attenuates hypoxia-induced pulmonary hypertension. Br. J. Pharmacol. 2017, 174, 4155–4172. [Google Scholar] [CrossRef]
- Wei, M.Y.; Xue, L.; Tan, L.; Sai, W.B.; Liu, X.C.; Jiang, Q.J.; Shen, J.; Peng, Y.B.; Zhao, P.; Yu, M.F.; et al. Involvement of large-conductance Ca2+-activated K+ channels in chloroquine-induced force alterations in pre-contracted airway smooth muscle. PLoS ONE 2015, 10, e0121566. [Google Scholar] [CrossRef]
- Dunmore, B.J.; Drake, K.M.; Upton, P.D.; Toshner, M.R.; Aldred, M.A.; Morrell, N.W. The lysosomal inhibitor, chloroquine, increases cell surface BMPR-II levels and restores BMP9 signalling in endothelial cells harbouring BMPR-II mutations. Hum. Mol. Genet. 2013, 22, 3667–3679. [Google Scholar] [CrossRef]
- Aggarwal, S.; Gross, C.; Fineman, J.R.; Black, S.M. Oxidative stress and the development of endothelial dysfunction in congenital heart disease with increased pulmonary blood flow: Lessons from the neonatal lamb. Trends Cardiovasc. Med. 2010, 20, 238–246. [Google Scholar] [CrossRef]
- Black, S.M.; Fineman, J.R.; Steinhorn, R.H.; Bristow, J.; Soifer, S.J. Increased endothelial NOS in lambs with increased pulmonary blood flow and pulmonary hypertension. Am. J. Physiol. 1998, 275, H1643–H1651. [Google Scholar] [CrossRef] [PubMed]
- Lakshminrusimha, S.; Wiseman, D.; Black, S.M.; Russell, J.A.; Gugino, S.F.; Oishi, P.; Steinhorn, R.H.; Fineman, J.R. The role of nitric oxide synthase-derived reactive oxygen species in the altered relaxation of pulmonary arteries from lambs with increased pulmonary blood flow. Am. J. Physiol. Heart Circ. Physiol. 2007, 293, H1491–H1497. [Google Scholar] [CrossRef] [PubMed]
- Li, R.; Sun, H.; Zheng, H.; Zong, Z.; Li, S.; Meng, T.; Li, J.; Liu, Y.; Wang, C.; Li, J. Intradermal Injection of Oxytocin Aggravates Chloroquine-Induced Itch Responses via Activating the Vasopressin-1a Receptor/Nitric Oxide Pathway in Mice. Front. Pharmacol. 2019, 10, 1380. [Google Scholar] [CrossRef]
- Perecko, T.; Kassab, R.B.; Vasicek, O.; Pekarova, M.; Jancinova, V.; Lojek, A. The effects of chloroquine and hydroxychloroquine on nitric oxide production in RAW 264.7 and bone marrow-derived macrophages. Folia Biol. 2014, 60 (Suppl. S1), 39–44. [Google Scholar]
- Pestana, C.R.; Oishi, J.C.; Salistre-Araujo, H.S.; Rodrigues, G.J. Inhibition of autophagy by chloroquine stimulates nitric oxide production and protects endothelial function during serum deprivation. Cell Physiol. Biochem. 2015, 37, 1168–1177. [Google Scholar] [CrossRef] [PubMed]
- Seemab, K.; Khan, A.U.; Khan, M.I.; Qazi, N.G.; Minhas, A.M.; Ali, F. Anti-pruritic effect of L-carnitine against chloroquine-induced pruritus mediated via nitric oxide pathway. BMC Pharmacol. Toxicol. 2024, 25, 32. [Google Scholar] [CrossRef]
- Star, R.A. Nitric oxide. Am. J. Med. Sci. 1993, 306, 348–358. [Google Scholar] [CrossRef]
- Tousoulis, D.; Kampoli, A.M.; Tentolouris, C.; Papageorgiou, N.; Stefanadis, C. The role of nitric oxide on endothelial function. Curr. Vasc. Pharmacol. 2012, 10, 4–18. [Google Scholar] [CrossRef]
- Reddy, V.M.; Meyrick, B.; Wong, J.; Khoor, A.; Liddicoat, J.R.; Hanley, F.L.; Fineman, J.R. In utero placement of aortopulmonary shunts. A model of postnatal pulmonary hypertension with increased pulmonary blood flow in lambs. Circulation 1995, 92, 606–613. [Google Scholar] [CrossRef] [PubMed]
- Tonelli, A.R.; Haserodt, S.; Aytekin, M.; Dweik, R.A. Nitric oxide deficiency in pulmonary hypertension: Pathobiology and implications for therapy. Pulm. Circ. 2013, 3, 20–30. [Google Scholar] [CrossRef]
- Tran, N.; Garcia, T.; Aniqa, M.; Ali, S.; Ally, A.; Nauli, S.M. Endothelial Nitric Oxide Synthase (eNOS) and the Cardiovascular System: In Physiology and in Disease States. Am. J. Biomed. Sci. Res. 2022, 15, 153–177. [Google Scholar] [PubMed]
- Forstermann, U.; Sessa, W.C. Nitric oxide synthases: Regulation and function. Eur. Heart J. 2012, 33, 829–837, 837a–837d. [Google Scholar] [CrossRef] [PubMed]
- Goncalves, D.A.; Jasiulionis, M.G.; Melo, F.H.M. The Role of the BH4 Cofactor in Nitric Oxide Synthase Activity and Cancer Progression: Two Sides of the Same Coin. Int. J. Mol. Sci. 2021, 22, 9546. [Google Scholar] [CrossRef] [PubMed]
- Carnicer, R.; Hale, A.B.; Suffredini, S.; Liu, X.; Reilly, S.; Zhang, M.H.; Surdo, N.C.; Bendall, J.K.; Crabtree, M.J.; Lim, G.B.; et al. Cardiomyocyte GTP cyclohydrolase 1 and tetrahydrobiopterin increase NOS1 activity and accelerate myocardial relaxation. Circ. Res. 2012, 111, 718–727. [Google Scholar] [CrossRef]
- Zheng, Q.; Su, H.; Ranek, M.J.; Wang, X. Autophagy and p62 in cardiac proteinopathy. Circ. Res. 2011, 109, 296–308. [Google Scholar] [CrossRef]
- Lopez, A.; Fleming, A.; Rubinsztein, D.C. Seeing is believing: Methods to monitor vertebrate autophagy in vivo. Open Biol. 2018, 8, 180106. [Google Scholar] [CrossRef]
- Voorhees, P.M.; Dees, E.C.; O’Neil, B.; Orlowski, R.Z. The proteasome as a target for cancer therapy. Clin. Cancer Res. 2003, 9, 6316–6325. [Google Scholar] [PubMed]
- Chakraborty, A.; Edkins, A.L. CHIP: A Co-chaperone for Degradation by the Proteasome and Lysosome. Subcell. Biochem. 2023, 101, 351–387. [Google Scholar] [CrossRef]
- Nitika; Truman, A.W. Cracking the Chaperone Code: Cellular Roles for Hsp70 Phosphorylation. Trends Biochem. Sci. 2017, 42, 932–935. [Google Scholar] [CrossRef]
- Sun, X.; Fratz, S.; Sharma, S.; Hou, Y.; Rafikov, R.; Kumar, S.; Rehmani, I.; Tian, J.; Smith, A.; Scheiber, C.; et al. C-terminus of heat shock protein 70-interacting protein-dependent GTP cyclohydrolase I degradation in lambs with increased pulmonary blood flow. Am. J. Respir. Cell Mol. Biol. 2011, 45, 163–171. [Google Scholar] [CrossRef]
- Klinger, J.R.; Abman, S.H.; Gladwin, M.T. Nitric oxide deficiency and endothelial dysfunction in pulmonary arterial hypertension. Am. J. Respir. Crit. Care Med. 2013, 188, 639–646. [Google Scholar] [CrossRef] [PubMed]
- Tsihlis, N.D.; Oustwani, C.S.; Vavra, A.K.; Jiang, Q.; Keefer, L.K.; Kibbe, M.R. Nitric oxide inhibits vascular smooth muscle cell proliferation and neointimal hyperplasia by increasing the ubiquitination and degradation of UbcH10. Cell Biochem. Biophys. 2011, 60, 89–97. [Google Scholar] [CrossRef] [PubMed]
- Cyr, A.R.; Huckaby, L.V.; Shiva, S.S.; Zuckerbraun, B.S. Nitric Oxide and Endothelial Dysfunction. Crit. Care Clin. 2020, 36, 307–321. [Google Scholar] [CrossRef] [PubMed]
- Sang, Y.; Roest, M.; de Laat, B.; de Groot, P.G.; Huskens, D. Interplay between platelets and coagulation. Blood Rev. 2021, 46, 100733. [Google Scholar] [CrossRef] [PubMed]
- Uberti, F.; Lattuada, D.; Morsanuto, V.; Nava, U.; Bolis, G.; Vacca, G.; Squarzanti, D.F.; Cisari, C.; Molinari, C. Vitamin D protects human endothelial cells from oxidative stress though the autophagic and survival pathways. J. Clin. Endocrinol. Metab. 2014, 99, 1367–1374. [Google Scholar] [CrossRef]
- Lee, S.J.; Smith, A.; Guo, L.; Alastalo, T.P.; Li, M.; Sawada, H.; Liu, X.; Chen, Z.H.; Ifedigbo, E.; Jin, Y.; et al. Autophagic protein LC3B confers resistance against hypoxia-induced pulmonary hypertension. Am. J. Respir. Crit. Care Med. 2011, 183, 649–658. [Google Scholar] [CrossRef]
- Houssaini, A.; Abid, S.; Mouraret, N.; Wan, F.; Rideau, D.; Saker, M.; Marcos, E.; Tissot, C.M.; Dubois-Rande, J.L.; Amsellem, V.; et al. Rapamycin reverses pulmonary artery smooth muscle cell proliferation in pulmonary hypertension. Am. J. Respir. Cell Mol. Biol. 2013, 48, 568–577. [Google Scholar] [CrossRef]
- Bao, C.; Liang, S.; Han, Y.; Yang, Z.; Liu, S.; Sun, Y.; Zheng, S.; Li, Y.; Wang, T.; Gu, Y.; et al. The Novel Lysosomal Autophagy Inhibitor (ROC-325) Ameliorates Experimental Pulmonary Hypertension. Hypertension 2023, 80, 70–83. [Google Scholar] [CrossRef]
- Dokladny, K.; Myers, O.B.; Moseley, P.L. Heat shock response and autophagy—Cooperation and control. Autophagy 2015, 11, 200–213. [Google Scholar] [CrossRef]
- Lackie, R.E.; Maciejewski, A.; Ostapchenko, V.G.; Marques-Lopes, J.; Choy, W.Y.; Duennwald, M.L.; Prado, V.F.; Prado, M.A.M. The Hsp70/Hsp90 Chaperone Machinery in Neurodegenerative Diseases. Front. Neurosci. 2017, 11, 254. [Google Scholar] [CrossRef]
- Zhang, B.; Hou, R.; Zou, Z.; Luo, T.; Zhang, Y.; Wang, L.; Wang, B. Mechanically induced autophagy is associated with ATP metabolism and cellular viability in osteocytes in vitro. Redox Biol. 2018, 14, 492–498. [Google Scholar] [CrossRef] [PubMed]
- Palleros, D.R.; Reid, K.L.; Shi, L.; Welch, W.J.; Fink, A.L. ATP-induced protein-Hsp70 complex dissociation requires K+ but not ATP hydrolysis. Nature 1993, 365, 664–666. [Google Scholar] [CrossRef] [PubMed]
- Boehme, J.T.; Sun, X.; Lu, Q.; Barton, J.; Wu, X.; Gong, W.; Raff, G.W.; Datar, S.A.; Wang, T.; Fineman, J.R.; et al. Simvastatin restores pulmonary endothelial function in the setting of pulmonary over-circulation. Nitric Oxide 2024, 142, 58–68. [Google Scholar] [CrossRef] [PubMed]
- Wu, J.; Liang, Y.; Fu, P.; Feng, A.; Lu, Q.; Unwalla, H.J.; Marciano, D.P.; Black, S.M.; Wang, T. Sphingosine-1-Phosphate Receptor 3 Induces Endothelial Barrier Loss via ADAM10-Mediated Vascular Endothelial-Cadherin Cleavage. Int. J. Mol. Sci. 2023, 24, 16083. [Google Scholar] [CrossRef] [PubMed]
Disclaimer/Publisher’s Note: The statements, opinions and data contained in all publications are solely those of the individual author(s) and contributor(s) and not of MDPI and/or the editor(s). MDPI and/or the editor(s) disclaim responsibility for any injury to people or property resulting from any ideas, methods, instructions or products referred to in the content. |
© 2025 by the authors. Licensee MDPI, Basel, Switzerland. This article is an open access article distributed under the terms and conditions of the Creative Commons Attribution (CC BY) license (https://creativecommons.org/licenses/by/4.0/).
Share and Cite
Liang, Y.; Ornatowski, W.; Lu, Q.; Sun, X.; Yegambaram, M.; Feng, A.; Dong, Y.; Aggarwal, S.; Unwalla, H.J.; Fineman, J.R.; et al. Chloroquine Restores eNOS Signaling in Shunt Endothelial Cells via Inhibiting eNOS Uncoupling. Int. J. Mol. Sci. 2025, 26, 1352. https://doi.org/10.3390/ijms26031352
Liang Y, Ornatowski W, Lu Q, Sun X, Yegambaram M, Feng A, Dong Y, Aggarwal S, Unwalla HJ, Fineman JR, et al. Chloroquine Restores eNOS Signaling in Shunt Endothelial Cells via Inhibiting eNOS Uncoupling. International Journal of Molecular Sciences. 2025; 26(3):1352. https://doi.org/10.3390/ijms26031352
Chicago/Turabian StyleLiang, Ying, Wojciech Ornatowski, Qing Lu, Xutong Sun, Manivannan Yegambaram, Anlin Feng, Yishu Dong, Saurabh Aggarwal, Hoshang J. Unwalla, Jeffrey R. Fineman, and et al. 2025. "Chloroquine Restores eNOS Signaling in Shunt Endothelial Cells via Inhibiting eNOS Uncoupling" International Journal of Molecular Sciences 26, no. 3: 1352. https://doi.org/10.3390/ijms26031352
APA StyleLiang, Y., Ornatowski, W., Lu, Q., Sun, X., Yegambaram, M., Feng, A., Dong, Y., Aggarwal, S., Unwalla, H. J., Fineman, J. R., Black, S. M., & Wang, T. (2025). Chloroquine Restores eNOS Signaling in Shunt Endothelial Cells via Inhibiting eNOS Uncoupling. International Journal of Molecular Sciences, 26(3), 1352. https://doi.org/10.3390/ijms26031352

