Effects of Cell Seeding Density, Extracellular Matrix Composition, and Geometry on Yes-Associated Protein Translocation in Corneal Fibroblasts
Abstract
1. Introduction
2. Results
2.1. Geometric Confinement and Cell Density Modulate Nuclear Alignment and Area
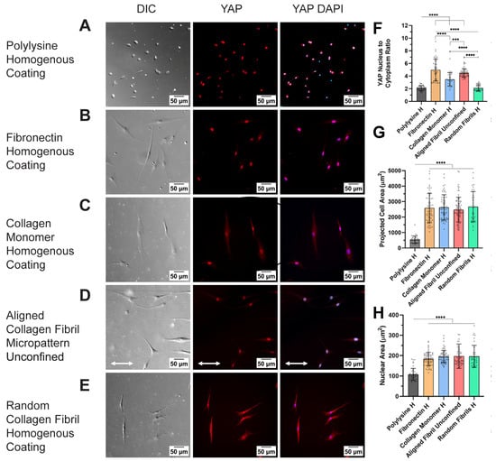
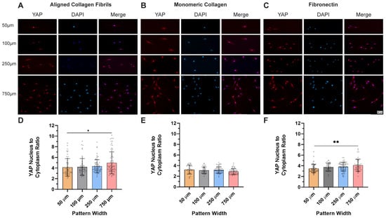
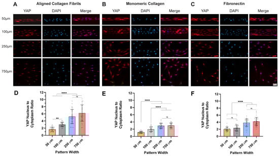
2.2. Confinement and ECM Coating Modulate Yes-Associated Protein (YAP) Localization
2.3. Blocking Specific Integrin Subunits Inactivates YAP in Corneal Fibroblasts
2.4. Effect of Protein Coating on HTK Cell Fibrillar Fibronectin
3. Discussion
3.1. Effects of Cell Density, Confinement, and Topography on Cell Alignment and YAP Localization
3.2. Effects of ECM Coating and Integrin Blocking on YAP Localization and Fibronectin Fibril Deposition
4. Methods
4.1. Preparation of Microfluidic Devices and PDMS-Coated Glass Coverslips
4.2. Preparation of Pluronic Solution
4.3. Micropatterning and Imaging of Aligned Collagen Fibrils
4.4. Preparation and Imaging of Other ECM Coatings
4.5. Creating Protein and Cell-Repellent Regions Using Pluronic
4.6. Cell Culture
4.7. Antibody Blocking Experiments
4.8. Immunofluorescence Imaging
4.9. Cell Morphometry and Nuclear Angle Measurements
4.10. Quantitative Analysis of YAP Localization
4.11. Quantitative Analysis of Fibronectin Deposition
4.12. Statistical Analysis
5. Conclusions
Supplementary Materials
Author Contributions
Funding
Institutional Review Board Statement
Informed Consent Statement
Data Availability Statement
Acknowledgments
Conflicts of Interest
References
- Morishige, N.; Takagi, Y.; Chikama, T.I.; Takahara, A.; Nishida, T. Three-Dimensional Analysis of Collagen Lamellae in the Anterior Stroma of the Human Cornea Visualized by Second Harmonic Generation Imaging Microscopy. Investig. Ophthalmol. Vis. Sci. 2011, 52, 911–915. [Google Scholar] [CrossRef] [PubMed]
- Komai, Y.; Ushiki, T. The Three-Dimensional Organisation of Collagen Fibrils in the Human Cornea and Sclera. Investig. Ophthalmol. Vis. Sci. 1991, 32, 2244–2258. [Google Scholar]
- Jester, J.V.; Barry, P.A.; Lind, G.J.; Petroll, W.M.; Garana, R.; Cavanagh, H.D. Corneal Keratocytes: In Situ and in Vitro Organization of Cytoskeletal Contractile Proteins. Investig. Ophthalmol. Vis. Sci. 1994, 35, 730–743. [Google Scholar]
- Watsky, M.A. Keratocyte Gap Junctional Communication in Normal and Wounded Rabbit Corneas and Human Corneas. Investig. Ophthalmol. Vis. Sci. 1995, 36, 2568–2576. [Google Scholar]
- Poole, C.A.; Brookes, N.H.; Clover, G.M. Confocal Imaging of the Human Keratocyte Network Using the Vital Dye 5-Chloromethylfluorescein Diacetate. Clin. Exp. Ophthalmol. 2003, 31, 147–154. [Google Scholar] [CrossRef]
- Imanishi, J.; Kamiyama, K.; Iguchi, I.; Kita, M.; Sotozono, C.; Kinoshita, S. Growth Factors: Importance in Wound Healing and Maintenance of Transparency of the Cornea. Prog. Retin. Eye Res. 2000, 19, 113–129. [Google Scholar] [CrossRef]
- Kivanany, P.B.; Grose, K.C.; Petroll, W.M. Temporal and Spatial Analysis of Stromal Cell and Extracellular Matrix Patterning Following Lamellar Keratectomy. Exp. Eye Res. 2016, 153, 56–64. [Google Scholar] [CrossRef]
- Kivanany, P.B.; Grose, K.C.; Tippani, M.; Su, S.; Petroll, W.M. Assessment of Corneal Stromal Remodeling and Regeneration after Photorefractive Keratectomy. Sci. Rep. 2018, 8, 12580. [Google Scholar] [CrossRef]
- Fini, M.E. Keratocyte and Fibroblast Phenotypes in the Repairing Cornea. Prog. Retin. Eye Res. 1999, 18, 529–551. [Google Scholar] [CrossRef]
- Meek, K.M.; Knupp, C. Corneal Structure and Transparency. Prog. Retin. Eye Res. 2015, 49, 1–16. [Google Scholar] [CrossRef]
- Meek, K.M. Corneal Collagen-Its Role in Maintaining Corneal Shape and Transparency. Biophys. Rev. 2009, 1, 83–93. [Google Scholar] [CrossRef] [PubMed]
- Di Lullo, G.A.; Sweeney, S.M.; Körkkö, J.; Ala-Kokko, L.; San Antonio, J.D. Mapping the Ligand-Binding Sites and Disease-Associated Mutations on the Most Abundant Protein in the Human, Type I Collagen. J. Biol. Chem. 2002, 277, 4223–4231. [Google Scholar] [CrossRef] [PubMed]
- Ho, L.T.Y.; Harris, A.M.; Tanioka, H.; Yagi, N.; Kinoshita, S.; Caterson, B.; Quantock, A.J.; Young, R.D.; Meek, K.M. A Comparison of Glycosaminoglycan Distributions, Keratan Sulphate Sulphation Patterns and Collagen Fibril Architecture from Central to Peripheral Regions of the Bovine Cornea. Matrix Biol. 2014, 38, 59–68. [Google Scholar] [CrossRef] [PubMed]
- Massoudi, D.; Malecaze, F.; Galiacy, S.D. Collagens and Proteoglycans of the Cornea: Importance in Transparency and Visual Disorders. Cell Tissue Res. 2016, 363, 337–349. [Google Scholar] [CrossRef]
- Savage, B.; Saldívar, E.; Ruggeri, Z.M. Initiation of Platelet Adhesion by Arrest onto Fibrinogen or Translocation on von Willebrand Factor. Cell 1996, 84, 289–297. [Google Scholar] [CrossRef]
- Erat, M.C.; Slatter, D.A.; Lowe, E.D.; Millard, C.J.; Farndale, R.W.; Campbell, I.D.; Vakonakis, I. Identification and Structural Analysis of Type I Collagen Sites in Complex with Fibronectin Fragments. Proc. Natl. Acad. Sci. USA 2009, 106, 4195–4200. [Google Scholar] [CrossRef]
- Midwood, K.S.; Orend, G. The Role of Tenascin-C in Tissue Injury and Tumorigenesis. J. Cell Commun. Signal 2009, 3, 287–310. [Google Scholar] [CrossRef]
- Schmidinger, G.; Hanselmayer, G.; Pieh, S.; Lackner, B.; Kaminski, S.; Ruhswurm, I.; Skorpik, C. Effect of Tenascin and Fibronectin on the Migration of Human Corneal Fibroblasts. J. Cataract. Refract. Surg. 2003, 29, 354–360. [Google Scholar] [CrossRef]
- Masur, S.K.; Cheung, J.K.H.; Antohi, S. Identification of Integrins in Cultured Corneal Fibroblasts and in Isolated Keratocytes. Investig. Ophthalmol. Vis. Sci. 1993, 34, 2690–2698. [Google Scholar]
- Stepp, M.A. Corneal Integrins and Their Functions. Exp. Eye Res. 2006, 83, 3–15. [Google Scholar] [CrossRef]
- Jester, J.V.; Huang, J.; Petroll, W.M.; Cavanagh, H.D. TGFβ Induced Myofibroblast Differentiation of Rabbit Keratocytes Requires Synergistic TGFβ, PDGF and Integrin Signaling. Exp. Eye Res. 2002, 75, 645–657. [Google Scholar] [CrossRef] [PubMed]
- Parapuram, S.K.; Huh, K.; Liu, S.; Leask, A. Integrin Β1 Is Necessary for the Maintenance of Corneal Structural Integrity. Investig. Ophthalmol. Vis. Sci. 2011, 52, 7799–7806. [Google Scholar] [CrossRef] [PubMed]
- Maruri, D.P.; Iyer, K.S.; Schmidtke, D.W.; Petroll, W.M.; Varner, V.D. Signaling Downstream of Focal Adhesions Regulates Stiffness-Dependent Differences in the TGF-Β1-Mediated Myofibroblast Differentiation of Corneal Keratocytes. Front. Cell Dev. Biol. 2022, 10, 886759. [Google Scholar] [CrossRef]
- Totaro, A.; Panciera, T.; Piccolo, S. YAP/TAZ Upstream Signals and Downstream Responses. Nat. Cell Biol. 2018, 20, 888–899. [Google Scholar] [CrossRef]
- Aragona, M.; Panciera, T.; Manfrin, A.; Giulitti, S.; Michielin, F.; Elvassore, N.; Dupont, S.; Piccolo, S. A Mechanical Checkpoint Controls Multicellular Growth through YAP/TAZ Regulation by Actin-Processing Factors. Cell 2013, 154, 1047–1059. [Google Scholar] [CrossRef]
- Elbediwy, A.; Vincent-Mistiaen, Z.I.; Thompson, B.J. YAP and TAZ in Epithelial Stem Cells: A Sensor for Cell Polarity, Mechanical Forces and Tissue Damage. BioEssays 2016, 38, 644–653. [Google Scholar] [CrossRef]
- Santinon, G.; Pocaterra, A.; Dupont, S. Control of YAP/TAZ Activity by Metabolic and Nutrient-Sensing Pathways. Trends Cell Biol. 2016, 26, 289–299. [Google Scholar] [CrossRef]
- Mascharak, S.; Benitez, P.L.; Proctor, A.C.; Madl, C.M.; Hu, K.H.; Dewi, R.E.; Butte, M.J.; Heilshorn, S.C. YAP-Dependent Mechanotransduction Is Required for Proliferation and Migration on Native-like Substrate Topography. Biomaterials 2017, 115, 155–166. [Google Scholar] [CrossRef]
- Tonazzini, I.; Masciullo, C.; Savi, E.; Sonato, A.; Romanato, F.; Cecchini, M. Neuronal Contact Guidance and YAP Signaling on Ultra-Small Nanogratings. Sci. Rep. 2020, 10, 3472. [Google Scholar] [CrossRef]
- Dupont, S.; Morsut, L.; Aragona, M.; Enzo, E.; Giulitti, S.; Cordenonsi, M.; Zanconato, F.; Le Digabel, J.; Forcato, M.; Bicciato, S.; et al. Role of YAP/TAZ in Mechanotransduction. Nature 2011, 474, 179–183. [Google Scholar] [CrossRef]
- Halder, G.; Dupont, S.; Piccolo, S. Transduction of Mechanical and Cytoskeletal Cues by YAP and TAZ. Nat. Rev. Mol. Cell Biol. 2012, 13, 591–600. [Google Scholar] [CrossRef] [PubMed]
- Morgan, J.T.; Murphy, C.J.; Russell, P. What Do Mechanotransduction, Hippo, Wnt, and TGFβ Have in Common? YAP and TAZ as Key Orchestrating Molecules in Ocular Health and Disease. Exp. Eye Res. 2013, 115, 1–12. [Google Scholar] [CrossRef] [PubMed]
- Raghunathan, V.K.; Morgan, J.T.; Dreier, B.; Reilly, C.M.; Thomasy, S.M.; Wood, J.A.; Ly, I.; Tuyen, B.C.; Hughbanks, M.; Murphy, C.J.; et al. Role of Substratum Stiffness in Modulating Genes Associated with Extracellular Matrix and Mechanotransducers YAP and TAZ. Investig. Ophthalmol. Vis. Sci. 2013, 54, 378–386. [Google Scholar] [CrossRef] [PubMed]
- Raghunathan, V.K.; Dreier, B.; Morgan, J.T.; Tuyen, B.C.; Rose, B.W.; Reilly, C.M.; Russell, P.; Murphy, C.J. Involvement of YAP, TAZ and HSP90 in Contact Guidance and Intercellular Junction Formation in Corneal Epithelial Cells. PLoS ONE 2014, 9, e109811. [Google Scholar] [CrossRef]
- Li, Y.; Ge, L.; Chen, X.; Mao, Y.; Gu, X.; Ren, B.; Zeng, Y.; Chen, M.; Chen, S.; Liu, J.; et al. The Common YAP Activation Mediates Corneal Epithelial Regeneration and Repair with Different-Sized Wounds. NPJ Regen. Med. 2021, 6, 16. [Google Scholar] [CrossRef]
- Nowell, C.S.; Odermatt, P.D.; Azzolin, L.; Hohnel, S.; Wagner, E.F.; Fantner, G.E.; Lutolf, M.P.; Barrandon, Y.; Piccolo, S.; Radtke, F. Chronic Inflammation Imposes Aberrant Cell Fate in Regenerating Epithelia through Mechanotransduction. Nat. Cell Biol. 2016, 18, 168–180. [Google Scholar] [CrossRef]
- Muppala, S.; Raghunathan, V.K.; Jalilian, I.; Thomasy, S.; Murphy, C.J. YAP and TAZ Are Distinct Effectors of Corneal Myofibroblast Transformation. Exp. Eye Res. 2019, 180, 102–109. [Google Scholar] [CrossRef]
- Peng, R.; Yao, X.; Cao, B.; Tang, J.; Ding, J. The Effect of Culture Conditions on the Adipogenic and Osteogenic Inductions of Mesenchymal Stem Cells on Micropatterned Surfaces. Biomaterials 2012, 33, 6008–6019. [Google Scholar] [CrossRef]
- Ye, G.J.C.; Aratyn-Schaus, Y.; Nesmith, A.P.; Pasqualini, F.S.; Alford, P.W.; Parker, K.K. The Contractile Strength of Vascular Smooth Muscle Myocytes Is Shape Dependent. Integr. Biol. 2014, 6, 152–163. [Google Scholar] [CrossRef]
- Tang, J.; Peng, R.; Ding, J. The Regulation of Stem Cell Differentiation by Cell-Cell Contact on Micropatterned Material Surfaces. Biomaterials 2010, 31, 2470–2476. [Google Scholar] [CrossRef]
- Jain, N.; Iyer, K.V.; Kumar, A.; Shivashankar, G.V. Cell Geometric Constraints Induce Modular Gene-Expression Patterns via Redistribution of HDAC3 Regulated by Actomyosin Contractility. Proc. Natl. Acad. Sci. USA 2013, 110, 11349–11354. [Google Scholar] [CrossRef] [PubMed]
- Salick, M.R.; Napiwocki, B.N.; Sha, J.; Knight, G.T.; Chindhy, S.A.; Kamp, T.J.; Ashton, R.S.; Crone, W.C. Micropattern Width Dependent Sarcomere Development in Human ESC-Derived Cardiomyocytes. Biomaterials 2014, 35, 4454–4464. [Google Scholar] [CrossRef] [PubMed]
- Gwechenberger, M.; Mendoza, L.H.; Youker, K.A.; Frangogiannis, N.G.; Wayne Smith, C.; Michael, L.H.; Entman, M.L. Cardiac Myocytes Produce Interleukin-6 in Culture and in Viable Border Zone of Reperfused Infarctions. Circulation 1999, 99, 546–551. [Google Scholar] [CrossRef] [PubMed]
- Lam, K.H.; Kivanany, P.B.; Grose, K.; Yonet-Tanyeri, N.; Alsmadi, N.; Varner, V.D.; Petroll, W.M.; Schmidtke, D.W. A High-Throughput Microfluidic Method for Fabricating Aligned Collagen Fibrils to Study Keratocyte Behavior. Biomed. Microdevices 2019, 21, 99. [Google Scholar] [CrossRef]
- Lam, K.H.; Shihabeddin, T.Z.; Awkal, J.A.; Najjar, A.M.; Miron-Mendoza, M.; Maruri, D.P.; Varner, V.D.; Petroll, W.M.; Schmidtke, D.W. Effects of Topography and PDGF on the Response of Corneal Keratocytes to Fibronectin-Coated Surfaces. J. Funct. Biomater. 2023, 14, 217. [Google Scholar] [CrossRef]
- Subramanian, D.; Tjahjono, N.S.; Hernandez, P.A.; Varner, V.D.; Petroll, W.M.; Schmidtke, D.W. Fabrication of Micropatterns of Aligned Collagen Fibrils. Langmuir 2024, 40, 2551–2561. [Google Scholar] [CrossRef]
- Di Meglio, I.; Trushko, A.; Guillamat, P.; Blanch-Mercader, C.; Abuhattum, S.; Roux, A. Pressure and Curvature Control of the Cell Cycle in Epithelia Growing under Spherical Confinement. Cell Rep. 2022, 40, 111227. [Google Scholar] [CrossRef]
- Zhao, B.; Wei, X.; Li, W.; Udan, R.S.; Yang, Q.; Kim, J.; Xie, J.; Ikenoue, T.; Yu, J.; Li, L.; et al. Inactivation of YAP Oncoprotein by the Hippo Pathway Is Involved in Cell Contact Inhibition and Tissue Growth Control. Genes Dev. 2007, 21, 2747–2761. [Google Scholar] [CrossRef]
- McClatchey, A.I.; Yap, A.S. Contact Inhibition (of Proliferation) Redux. Curr. Opin. Cell Biol. 2012, 24, 685–694. [Google Scholar] [CrossRef]
- Stanton, A.E.; Tong, X.; Yang, F. Extracellular Matrix Type Modulates Mechanotransduction of Stem Cells. Acta Biomater. 2019, 96, 310–320. [Google Scholar] [CrossRef]
- Wan, S.; Fu, X.; Ji, Y.; Li, M.; Shi, X.; Wang, Y. FAK- and YAP/TAZ Dependent Mechanotransduction Pathways Are Required for Enhanced Immunomodulatory Properties of Adipose-Derived Mesenchymal Stem Cells Induced by Aligned Fibrous Scaffolds. Biomaterials 2018, 171, 107–117. [Google Scholar] [CrossRef]
- Etheredge, L.; Kane, B.P.; Hassell, J.R. The Effect of Growth Factor Signaling on Keratocytes in Vitro and Its Relationship to the Phases of Stromal Wound Repair. Investig. Ophthalmol. Vis. Sci. 2009, 50, 3128–3136. [Google Scholar] [CrossRef] [PubMed]
- Kim, A.; Lakshman, N.; Karamichos, D.; Matthew Petroll, W. Growth Factor Regulation of Corneal Keratocyte Differentiation and Migration in Compressed Collagen Matrices. Investig. Ophthalmol. Vis. Sci. 2010, 51, 864–875. [Google Scholar] [CrossRef] [PubMed]
- Gallego-Muñoz, P.; Ibares-Frías, L.; Valsero-Blanco, M.C.; Cantalapiedra-Rodriguez, R.; Merayo-Lloves, J.; Martinez-Garcia, M. Cytokine Effects of TGFβ1, PDGF-BB, and BFGF, on Human Corneal Fibroblasts Proliferation and Differentiation during Stromal Repair. Cytokine 2017, 96, 94–101. [Google Scholar] [CrossRef] [PubMed]
- Teixeira, A.I.; Nealey, P.F.; Murphy, C.J. Responses of Human Keratocytes to Micro- and Nanostructured Substrates. J. Biomed. Mater. Res. A 2004, 71, 369–376. [Google Scholar] [CrossRef]
- Pot, S.A.; Liliensiek, S.J.; Myrna, K.E.; Bentley, E.; Jester, J.V.; Nealey, P.F.; Murphy, C.J. Nanoscale Topography-Induced Modulation of Fundamental Cell Behaviors of Rabbit Corneal Keratocytes, Fibroblasts, and Myofibroblasts. Investig. Ophthalmol. Vis. Sci. 2010, 51, 1373–1381. [Google Scholar] [CrossRef]
- Myrna, K.E.; Mendonsa, R.; Russell, P.; Pot, S.A.; Liliensiek, S.J.; Jester, J.V.; Nealey, P.F.; Brown, D.; Murphy, C.J. Substratum Topography Modulates Corneal Fibroblast to Myofibroblast Transformation. Investig. Ophthalmol. Vis. Sci. 2012, 53, 811–816. [Google Scholar] [CrossRef]
- Andresen, J.L.; Ledet, T.; Hager, H.; Josephsen, K.; Ehlers, N. The Influence of Corneal Stromal Matrix Proteins on the Migration of Human Corneal Fibroblasts. Exp. Eye Res. 2000, 71, 33–43. [Google Scholar] [CrossRef]
- Dreier, B.; Thomasy, S.M.; Mendonsa, R.; Raghunathan, V.K.; Russell, P.; Murphy, C.J. Substratum Compliance Modulates Corneal Fibroblast to Myofibroblast Transformation. Investig. Ophthalmol. Vis. Sci. 2013, 54, 5901–5907. [Google Scholar] [CrossRef]
- Maruri, D.P.; Miron-Mendoza, M.; Kivanany, P.B.; Hack, J.M.; Schmidtke, D.W.; Petroll, W.M.; Varner, V.D. ECM Stiffness Controls the Activation and Contractility of Corneal Keratocytes in Response to TGF-Β1. Biophys. J. 2020, 119, 1865–1877. [Google Scholar] [CrossRef]
- Iyer, K.S.; Maruri, D.P.; Peak, K.E.; Schmidtke, D.W.; Petroll, W.M.; Varner, V.D. ECM Stifness Modulates the Proliferation but Not the Motility of Primary Corneal Keratocytes in Response to PDGF-BB. Exp. Eye Res. 2022, 220, 109112. [Google Scholar] [CrossRef] [PubMed]
- Musselmann, K.; Alexandrou, B.; Kane, B.; Hassell, J.R. Maintenance of the Keratocyte Phenotype during Cell Proliferation Stimulated by Insulin. J. Biol. Chem. 2005, 280, 32634–32639. [Google Scholar] [CrossRef] [PubMed]
- Petridou, S.; Maltseva, O.; Spanakis, S.; Masur, S.K. TGF-β receptor expression and smad2 localization are cell density dependent in fibroblasts. Investig. Ophthalmol. Vis. Sci. 2000, 41, 89–95. [Google Scholar]
- Masur, S.K.; Dewal, H.S.; Dinh, T.T.; Erenburg, I.; Petridou, S. Myofibroblasts Differentiate from Fibroblasts When Plated at Low Density. Proc. Natl. Acad. Sci. USA 1996, 93, 4219–4223. [Google Scholar] [CrossRef] [PubMed]
- Piccolo, S.; Dupont, S.; Cordenonsi, M. The Biology of YAP/TAZ: Hippo Signaling and Beyond. Physiol. Rev. 2014, 94, 1287–1312. [Google Scholar] [CrossRef]
- Buskermolen, A.B.C.; Suresh, H.; Shishvan, S.S.; Vigliotti, A.; DeSimone, A.; Kurniawan, N.A.; Bouten, C.V.C.; Deshpande, V.S. Entropic Forces Drive Cellular Contact Guidance. Biophys. J. 2019, 116, 1994–2008. [Google Scholar] [CrossRef]
- Bray, M.A.P.; Adams, W.J.; Geisse, N.A.; Feinberg, A.W.; Sheehy, S.P.; Parker, K.K. Nuclear Morphology and Deformation in Engineered Cardiac Myocytes and Tissues. Biomaterials 2010, 31, 5143–5150. [Google Scholar] [CrossRef]
- Nam, K.H.; Jamilpour, N.; Mfoumou, E.; Wang, F.Y.; Zhang, D.D.; Wong, P.K. Probing Mechanoregulation of Neuronal Differentiation by Plasma Lithography Patterned Elastomeric Substrates. Sci. Rep. 2014, 4, 6965. [Google Scholar] [CrossRef]
- Nam, K.H.; Kim, P.; Wood, D.K.; Kwon, S.; Provenzano, P.P.; Kim, D.H. Multiscale Cues Drive Collective Cell Migration. Sci. Rep. 2016, 6, 29749. [Google Scholar] [CrossRef]
- Nardone, G.; Oliver-De La Cruz, J.; Vrbsky, J.; Martini, C.; Pribyl, J.; Skládal, P.; Pešl, M.; Caluori, G.; Pagliari, S.; Martino, F.; et al. YAP Regulates Cell Mechanics by Controlling Focal Adhesion Assembly. Nat. Commun. 2017, 8, 15321. [Google Scholar] [CrossRef]
- Bugg, D.; Bretherton, R.; Kim, P.; Olszewski, E.; Nagle, A.; Schumacher, A.E.; Chu, N.; Gunaje, J.; Deforest, C.A.; Stevens, K.; et al. Infarct Collagen Topography Regulates Fibroblast Fate via P38-Yes-Associated Protein Transcriptional Enhanced Associate Domain Signals. Circ. Res. 2020, 127, 1306–1322. [Google Scholar] [CrossRef] [PubMed]
- Chu, G.; Zhang, W.; Zhou, P.; Yuan, Z.; Zhu, C.; Wang, H.; Li, J.; Zhou, F.; Yang, Q.; Yang, H.; et al. Substrate Topography Regulates Differentiation of Annulus Fibrosus-Derived Stem Cells via CAV1-YAP-Mediated Mechanotransduction. ACS Biomater. Sci. Eng. 2021, 7, 862–871. [Google Scholar] [CrossRef] [PubMed]
- Mason, D.E.; Collins, J.M.; Dawahare, J.H.; Nguyen, T.D.; Lin, Y.; Voytik-Harbin, S.L.; Zorlutuna, P.; Yoder, M.C.; Boerckel, J.D. YAP and TAZ Limit Cytoskeletal and Focal Adhesion Maturation to Enable Persistent Cell Motility. J. Cell Biol. 2019, 218, 1369–1389. [Google Scholar] [CrossRef] [PubMed]
- Bhattacharjee, P.; Cavanagh, B.L.; Ahearne, M. Effect of Substrate Topography on the Regulation of Human Corneal Stromal Cells. Colloids Surf. B Biointerfaces 2020, 190, 110971. [Google Scholar] [CrossRef]
- Wu, M.C.; Yu, H.W.; Chen, Y.Q.; Ou, M.H.; Serrano, R.; Huang, G.L.; Wang, Y.K.; Lin, K.H.; Fan, Y.J.; Wu, C.C.; et al. Early Committed Polarization of Intracellular Tension in Response to Cell Shape Determines the Osteogenic Differentiation of Mesenchymal Stromal Cells. Acta Biomater. 2023, 163, 287–301. [Google Scholar] [CrossRef]
- Stanton, A.E.; Tong, X.; Lee, S.; Yang, F. Biochemical Ligand Density Regulates Yes-Associated Protein Translocation in Stem Cells through Cytoskeletal Tension and Integrins. ACS Appl. Mater. Interfaces 2019, 11, 8849–8857. [Google Scholar] [CrossRef]
- Kim, N.G.; Gumbiner, B.M. Adhesion to Fibronectin Regulates Hippo Signaling via the FAK-Src-PI3K Pathway. J. Cell Biol. 2015, 210, 503–515. [Google Scholar] [CrossRef]
- Masur, S.K.; Conors, R.J.; Cheung, J.K.H.; Antohi, S. Matrix Adhesion Characteristics of Corneal Myofibroblasts. Investig. Ophthalmol. Vis. Sci. 1999, 40, 904–910. [Google Scholar]
- Akiyama, S.K.; Yamada, S.S.; Chen, W.T.; Yamada, K.M. Analysis of Fibronectin Receptor Function with Monoclonal Antibodies: Roles in Cell Adhesion, Migration, Matrix Assembly, and Cytoskeletal Organization. J. Cell Biol. 1989, 109, 863–875. [Google Scholar] [CrossRef]
- Nashchekina, Y.; Nikonov, P.; Prasolov, N.; Sulatsky, M.; Chabina, A.; Nashchekin, A. The Structural Interactions of Molecular and Fibrillar Collagen Type I with Fibronectin and Its Role in the Regulation of Mesenchymal Stem Cell Morphology and Functional Activity. Int. J. Mol. Sci. 2022, 23, 12577. [Google Scholar] [CrossRef]
- Kubow, K.E.; Vukmirovic, R.; Zhe, L.; Klotzsch, E.; Smith, M.L.; Gourdon, D.; Luna, S.; Vogel, V. Mechanical Forces Regulate the Interactions of Fibronectin and Collagen i in Extracellular Matrix. Nat. Commun. 2015, 6, 8026. [Google Scholar] [CrossRef] [PubMed]
- Dzamba, B.J.; Pesciotta Peters, D.M. Arrangement of Cellular Fibronectin in Noncollagenous Fibrils in Human Fibroblast Cultures. J. Cell Sci. 1991, 100, 605–612. [Google Scholar] [CrossRef]
- Sottile, J.; Shi, F.; Rublyevska, I.; Chiang, H.Y.; Lust, J.; Chandler, J. Fibronectin-Dependent Collagen I Deposition Modulates the Cell Response to Fibronectin. Am. J. Physiol. Cell Physiol. 2007, 293, 1934–1946. [Google Scholar] [CrossRef]
- Paten, J.A.; Martin, C.L.; Wanis, J.T.; Siadat, S.M.; Figueroa-Navedo, A.M.; Ruberti, J.W.; Deravi, L.F. Molecular Interactions between Collagen and Fibronectin: A Reciprocal Relationship That Regulates De Novo Fibrillogenesis. Chem 2019, 5, 2126–2145. [Google Scholar] [CrossRef]
- Miron-Mendoza, M.; Graham, E.; Manohar, S.; Petroll, W.M. Fibroblast-Fibronectin Patterning and Network Formation in 3D Fibrin Matrices. Matrix Biol. 2017, 64, 69–80. [Google Scholar] [CrossRef]
- Słoniecka, M.; Danielson, P. Substance P Induces Fibrotic Changes through Activation of the RhoA/ROCK Pathway in an in Vitro Human Corneal Fibrosis Model. J. Mol. Med. 2019, 97, 1477–1489. [Google Scholar] [CrossRef]
- Stepp, M.A.; Daley, W.P.; Bernstein, A.M.; Pal-Ghosh, S.; Tadvalkar, G.; Shashurin, A.; Palsen, S.; Jurjus, R.A.; Larsen, M. Syndecan-1 Regulates Cell Migration and Fibronectin Fibril Assembly. Exp. Cell Res. 2010, 316, 2322–2339. [Google Scholar] [CrossRef]
- Jester, J.V.; Huang, J.; Fisher, S.; Spiekerman, J.; Chang, J.H.; Wright, W.E.; Shay, J.W. Myofibroblast Differentiation of Normal Human Keratocytes and HTERT, Extended-Life. Investig. Ophthalmol. Vis. Sci. 2003, 44, 1850–1858. [Google Scholar] [CrossRef]
- Lu, J.; Doyle, A.D.; Shinsato, Y.; Wang, S.; Bodendorfer, M.A.; Zheng, M.; Yamada, K.M. Basement Membrane Regulates Fibronectin Organization Using Sliding Focal Adhesions Driven by a Contractile Winch. Dev. Cell 2020, 52, 631–646.e4. [Google Scholar] [CrossRef]
- Wu, J.; Du, Y.; Watkins, S.C.; Funderburgh, J.L.; Wagner, W.R. The Engineering of Organized Human Corneal Tissue through the Spatial Guidance of Corneal Stromal Stem Cells. Biomaterials 2012, 33, 1343–1352. [Google Scholar] [CrossRef]
- Subramanian, D. Investigating the Role of Extracellular Matrix Topography, Geometry and Composition of Corneal Fibroblast Behavior. Ph.D. Dissertation, University of Texas at Dallas, Richardson, TX, USA, 2024. [Google Scholar]







Disclaimer/Publisher’s Note: The statements, opinions and data contained in all publications are solely those of the individual author(s) and contributor(s) and not of MDPI and/or the editor(s). MDPI and/or the editor(s) disclaim responsibility for any injury to people or property resulting from any ideas, methods, instructions or products referred to in the content. |
© 2025 by the authors. Licensee MDPI, Basel, Switzerland. This article is an open access article distributed under the terms and conditions of the Creative Commons Attribution (CC BY) license (https://creativecommons.org/licenses/by/4.0/).
Share and Cite
Subramanian, D.; Tjahjono, N.S.; Nammi, S.; Miron-Mendoza, M.; Varner, V.D.; Petroll, W.M.; Schmidtke, D.W. Effects of Cell Seeding Density, Extracellular Matrix Composition, and Geometry on Yes-Associated Protein Translocation in Corneal Fibroblasts. Int. J. Mol. Sci. 2025, 26, 1183. https://doi.org/10.3390/ijms26031183
Subramanian D, Tjahjono NS, Nammi S, Miron-Mendoza M, Varner VD, Petroll WM, Schmidtke DW. Effects of Cell Seeding Density, Extracellular Matrix Composition, and Geometry on Yes-Associated Protein Translocation in Corneal Fibroblasts. International Journal of Molecular Sciences. 2025; 26(3):1183. https://doi.org/10.3390/ijms26031183
Chicago/Turabian StyleSubramanian, Divya, Nathaniel S. Tjahjono, Satweka Nammi, Miguel Miron-Mendoza, Victor D. Varner, W. Matthew Petroll, and David W. Schmidtke. 2025. "Effects of Cell Seeding Density, Extracellular Matrix Composition, and Geometry on Yes-Associated Protein Translocation in Corneal Fibroblasts" International Journal of Molecular Sciences 26, no. 3: 1183. https://doi.org/10.3390/ijms26031183
APA StyleSubramanian, D., Tjahjono, N. S., Nammi, S., Miron-Mendoza, M., Varner, V. D., Petroll, W. M., & Schmidtke, D. W. (2025). Effects of Cell Seeding Density, Extracellular Matrix Composition, and Geometry on Yes-Associated Protein Translocation in Corneal Fibroblasts. International Journal of Molecular Sciences, 26(3), 1183. https://doi.org/10.3390/ijms26031183

