Targeting Prostate Cancer Cells Using Anti-Sortilin and Anti-Syndecan-1 Antibody Drug Conjugates
Abstract
1. Introduction
2. Results
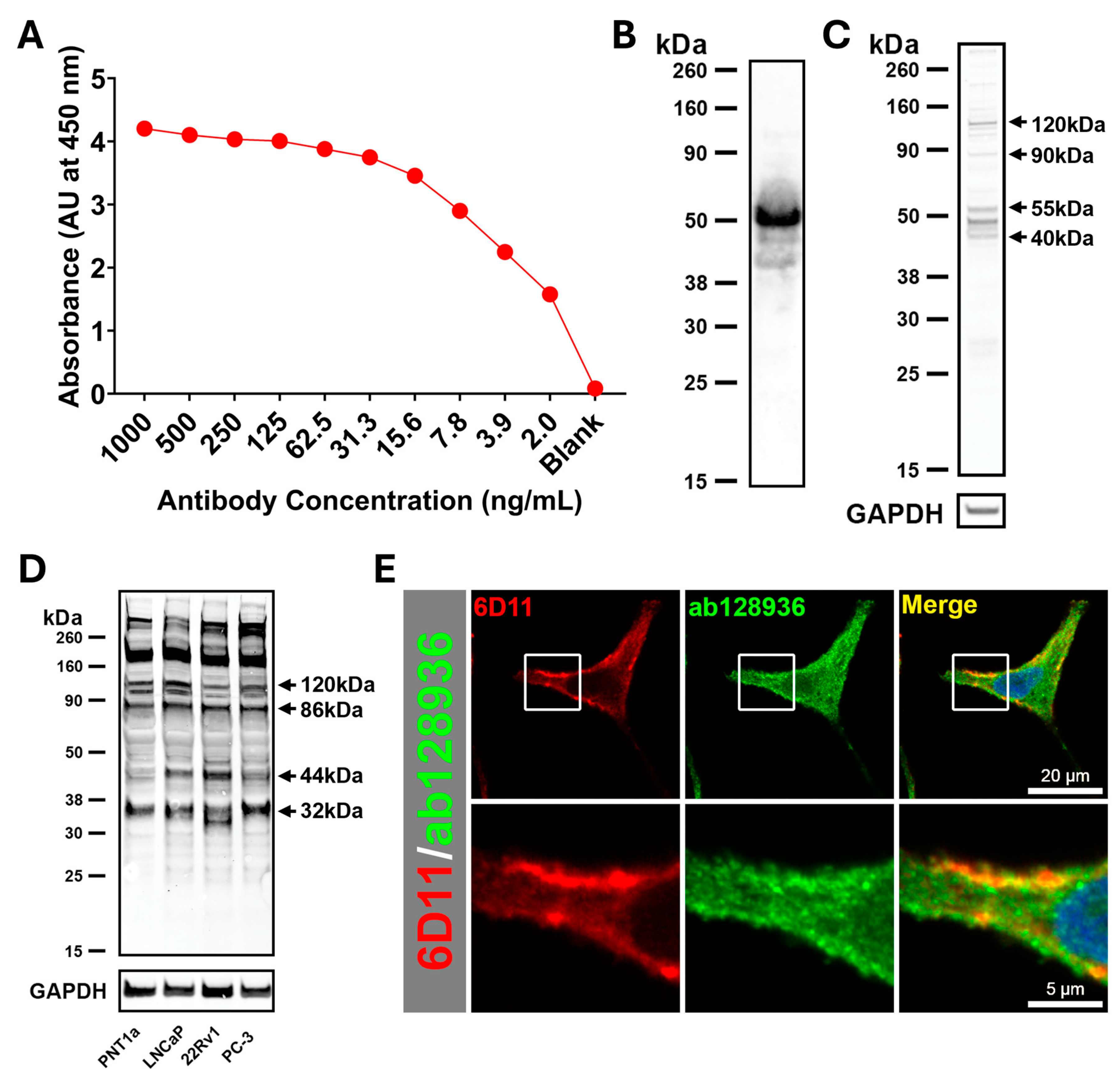
2.1. Characterization of Anti-Sortilin Monoclonal Antibody
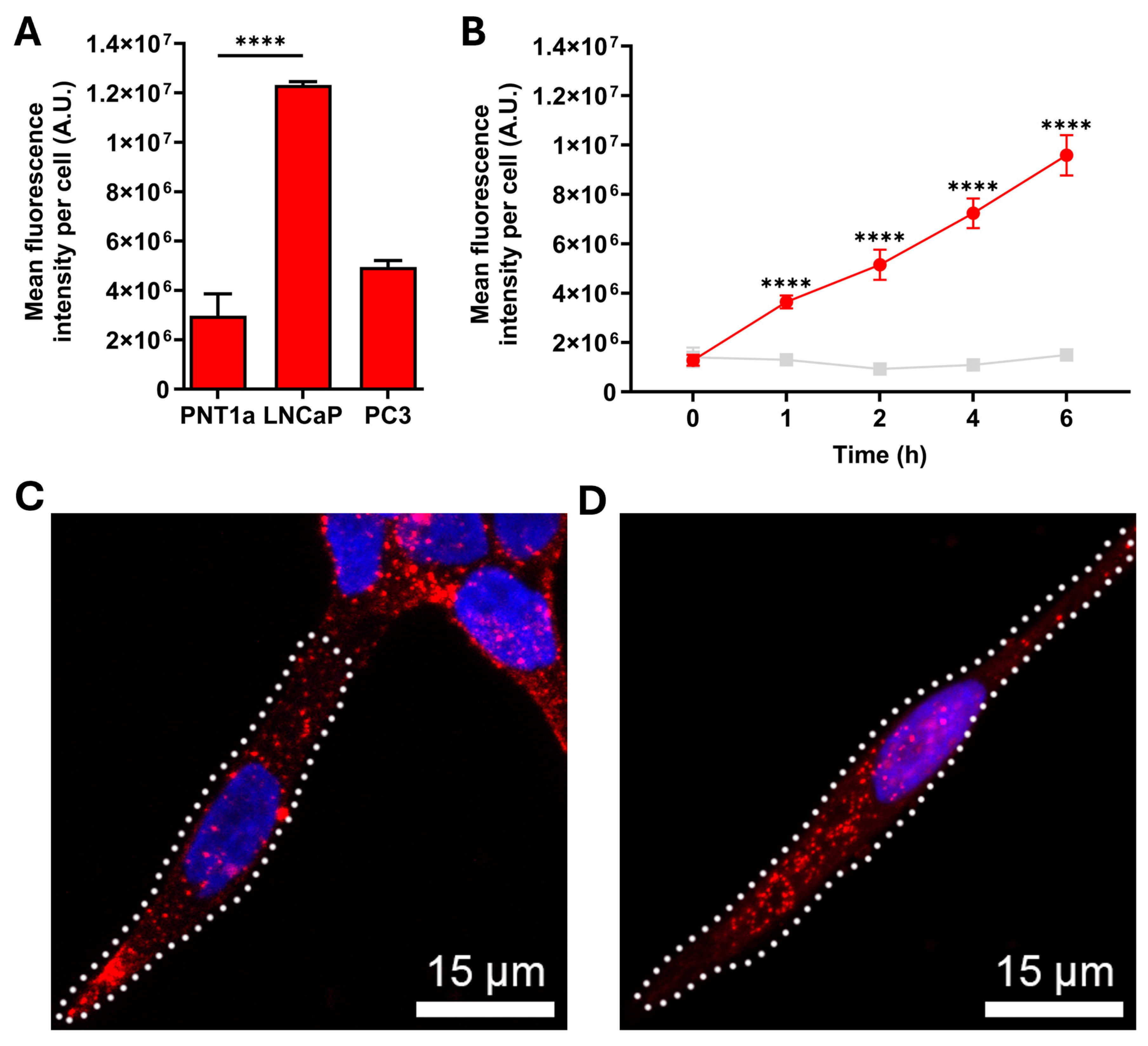
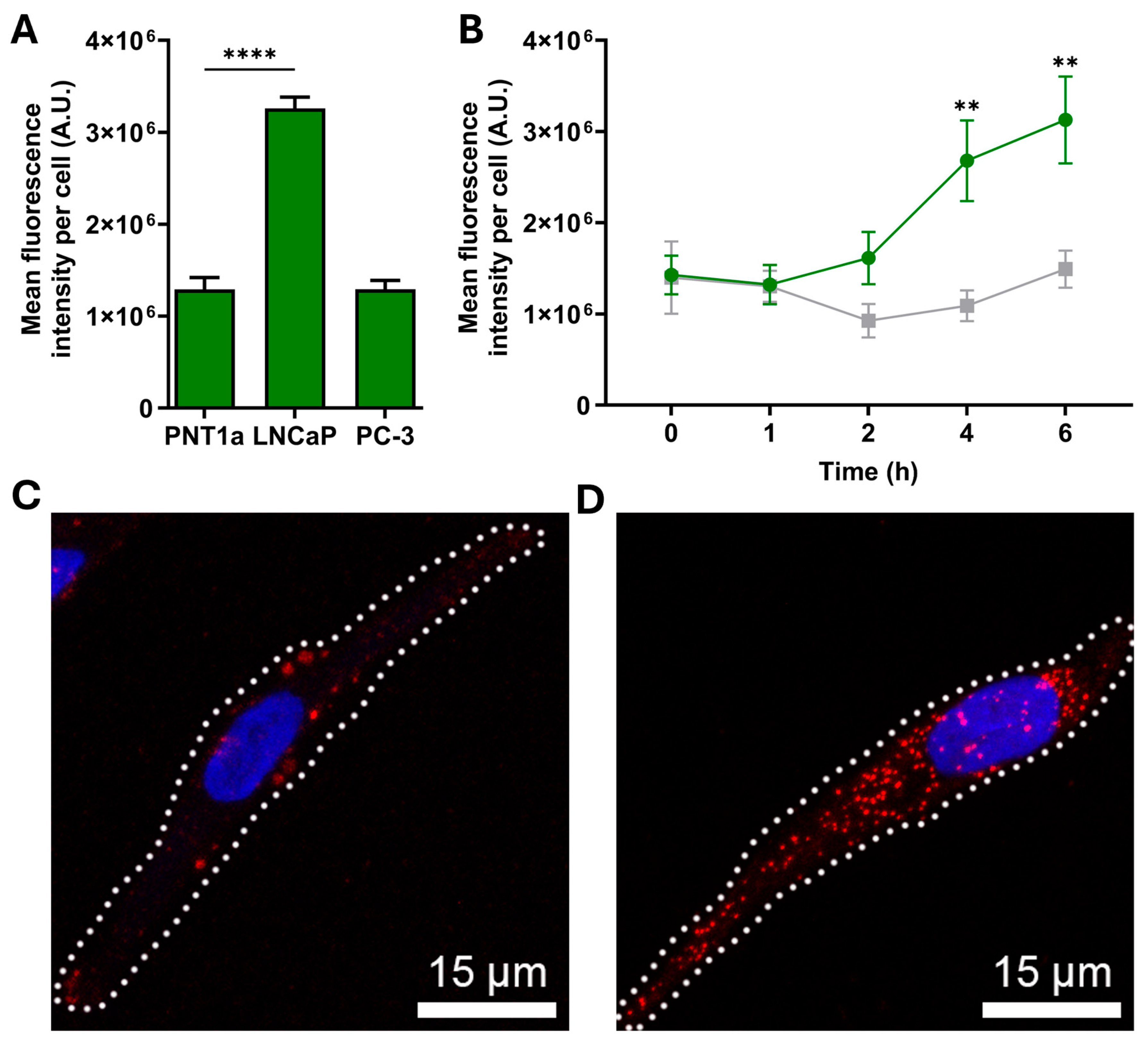
2.2. Anti-Sortilin Antibody Uptake and Internalization into Non-Malignant and Malignant Prostate Cells
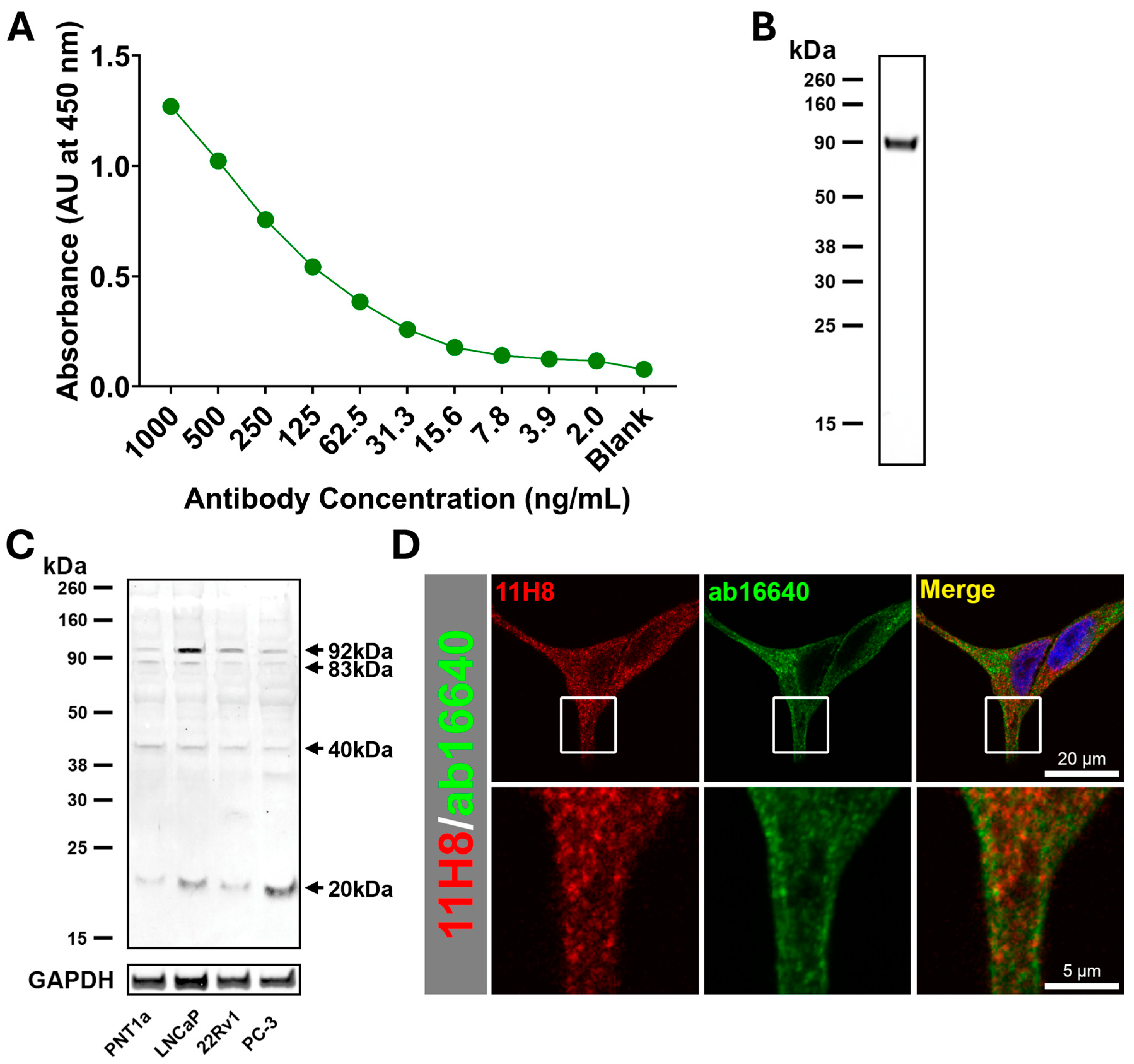
2.3. Characterization of Anti-Syndecan-1 Monoclonal Antibody
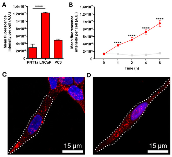
2.4. Anti-Syndecan-1 Antibody Uptake and Internalization into Non-Malignant and Malignant Prostate Cells
2.5. Targeting Prostate Cell Lines with MMAE-Conjugated Anti Sortilin and Syndecan-1 Antibodies
3. Discussion
4. Materials and Methods
4.1. Antibody Reagents
4.2. Design and Production of Anti-Sortilin and Anti-Syndecan-1 Monoclonal Antibodies
4.3. Cell Culture
4.4. Cell Lysates
4.5. SDS-PAGE and Western Blotting
4.6. Conditional Sortilin Knockout HeLa Cell Extract for Western Blotting
4.7. Syndecan-1 Overexpression HEK293T Cell Extract for Western Blotting
4.8. Conditional Syndecan-1 Knockout HeLa Cell Extract for Western Blotting
4.9. Antibody Internalization and Immunofluorescence
4.10. Enzyme-Linked Immunosorbent Assay (ELISA)
4.11. Statistics
4.12. Synthesis of Anti-Sortilin/Syndecan-1 Antibody MMAE Conjugates
4.13. Determination of Antibody Reactivity of ADCs
4.14. Assessment of Cell Viability Affected by Antibody-MMAE Conjugates in Prostate Cell Lines
4.15. Evaluation of Morphological Alterations and Apoptosis Induction by Antibody-MMAE Conjugates in Prostate Cell Lines
Supplementary Materials
Author Contributions
Funding
Institutional Review Board Statement
Informed Consent Statement
Data Availability Statement
Acknowledgments
Conflicts of Interest
Abbreviations
| ADCs | Antibody-drug conjugates |
| MMAE | Monomethyl aurastatin E |
| ADT | Androgen deprivation therapy |
| CRPC | Castration-resistant prostate cancer |
| AR | Androgen receptor |
| PSMA | Prostate-specific membrane antigen |
| PSCA | Prostate stem cell antigen |
| GLUT4 | Glucose transporter type 4 |
| LPL | Lipoprotein lipase |
| NARC-1 | Neural apoptosis-regulated convertase 1 |
| LDLR | Low-density lipoprotein receptor |
| ECACC | European Collection of Authenticated Cell Cultures |
| FBS | Fetal Bovine Serum |
| STR | Short tandem repeat |
| DPBS | Dulbecco’s Phosphate Buffered Saline |
| RIPA | Radioimmunoprecipitation assay buffer |
| BCA | Bicinchoninic acid assay |
| LDS | Lithium dodecyl sulfate |
| SDS | Sodium dodecyl sulfate |
| RT | Room temperature |
| BSA | Bovine serum albumin |
| TBS | Tris-buffered saline |
| GAPDH | Glyceraldehyde-3-phosphate dehydrogenase |
| WT | Wild type |
| KO | Knock out |
| CRISPR | Clustered regularly interspaced short palindromic repeats |
| CD7 | Cell discoverer 7 |
| PFA | Paraformaldehyde |
| PBST | PBS-Tween®-20 |
| HRP | Horse radish peroxidase |
| ELISA | Enzyme-linked immunosorbent assay |
| ANOVA | Analysis of variance |
| DTT | Dithiothreitol |
| EDTA | Ethylenediaminetetraacetic acid |
| DMSO | Dimethyl sulfoxide |
| DAR | Drug-antibody ratio |
| UV | Ultraviolet |
| IC | Inhibitory concentration |
| BLAST | Basic Local Alignment Search Tool |
| FDA | Food and Drug Administration |
| DAPI | 4′,6-diamidino-2-phenylindole |
| SEM | Standard error of the mean |
References
- Rawla, P. Epidemiology of prostate cancer. World J. Oncol. 2019, 10, 63–89. [Google Scholar] [CrossRef]
- Sung, H.; Ferlay, J.; Siegel, R.L.; Laversanne, M.; Soerjomataram, I.; Jemal, A.; Bray, F. Global Cancer Statistics 2020: GLOBOCAN Estimates of Incidence and Mortality Worldwide for 36 Cancers in 185 Countries. CA Cancer J. Clin. 2021, 71, 209–249. [Google Scholar] [CrossRef] [PubMed]
- Logan, J.M.; Martini, C.; Sorvina, A.; Johnson, I.R.D.; Brooks, R.D.; Caruso, M.C.; Huzzell, C.; Moore, C.R.; Karageorgos, L.; Butler, L.M.; et al. Reinterpretation of prostate cancer pathology by Appl1, Sortilin and Syndecan-1 biomarkers. Sci. Data 2024, 11, 852. [Google Scholar] [CrossRef] [PubMed]
- Martini, C.; Logan, J.M.; Sorvina, A.; Gordon, C.; Beck, A.R.; Ung, B.S.-Y.; Caruso, M.C.; Moore, C.; Hocking, A.; Johnson, I.R.; et al. Aberrant protein expression of Appl1, Sortilin and Syndecan-1 during the biological progression of prostate cancer. Pathology 2023, 55, 40–51. [Google Scholar] [CrossRef] [PubMed]
- Testa, U.; Castelli, G.; Pelosi, E. Cellular and Molecular Mechanisms Underlying Prostate Cancer Development: Therapeutic Implications. Medicines 2019, 6, 82. [Google Scholar] [CrossRef]
- Ahmad, F.; Cherukuri, M.K.; Choyke, P.L. Metabolic reprogramming in prostate cancer. Br. J. Cancer 2021, 125, 1185–1196. [Google Scholar] [CrossRef]
- Litwin, M.S.; Tan, H.J. The diagnosis and treatment of prostate cancer: A review. JAMA 2017, 317, 2532–2542. [Google Scholar] [CrossRef]
- Sandhu, S.; Moore, C.M.; Chiong, E.; Beltran, H.; Bristow, R.G.; Williams, S.G. Prostate cancer. Lancet 2021, 398, 1075–1090. [Google Scholar] [CrossRef]
- Chu, F.; Chen, L.; Guan, Q.; Chen, Z.; Ji, Q.; Ma, Y.; Ji, J.; Sun, M.; Huang, T.; Song, H.; et al. Global burden of prostate cancer: Age-period-cohort analysis from 1990 to 2021 and projections until 2040. World J. Surg. Oncol. 2025, 23, 98. [Google Scholar] [CrossRef]
- Mariotto, A.B.; Enewold, L.; Zhao, J.; Zeruto, C.A.; Yabroff, K.R. Medical care costs associated with cancer survivorship in the United States. Cancer Epidemiol. Biomark. Prev. 2020, 29, 1304–1312. [Google Scholar] [CrossRef]
- Donovan, J.L.; Hamdy, F.C.; Lane, J.A.; Mason, M.; Metcalfe, C.; Walsh, E.; Blazeby, J.M.; Peters, T.J.; Holding, P.; Bonnington, S.; et al. Patient-reported outcomes after monitoring, surgery, or radiotherapy for prostate cancer. N. Engl. J. Med. 2016, 375, 1425–1437. [Google Scholar] [CrossRef] [PubMed]
- Hamdy, F.C.; Donovan, J.L.; Lane, J.A.; Mason, M.; Metcalfe, C.; Holding, P.; Davis, M.; Peters, T.J.; Turner, E.L.; Martin, R.M.; et al. 10-year outcomes after monitoring, surgery, or radiotherapy for localized prostate cancer. N. Engl. J. Med. 2016, 375, 1415–1424. [Google Scholar] [CrossRef] [PubMed]
- Carceles-Cordon, M.; Kelly, W.K.; Gomella, L.; Knudsen, K.E.; Rodriguez-Bravo, V.; Domingo-Domenech, J. Cellular rewiring in lethal prostate cancer: The architect of drug resistance. Nat. Rev. Urol. 2020, 17, 292–307. [Google Scholar] [CrossRef] [PubMed]
- Wadosky, K.M.; Koochekpour, S. Molecular mechanisms underlying resistance to androgen deprivation therapy in prostate cancer. Oncotarget 2016, 7, 64447–64470. [Google Scholar] [CrossRef]
- Sorrentino, C.; Di Carlo, E. Molecular Targeted Therapies in Metastatic Prostate Cancer: Recent Advances and Future Challenges. Cancers 2023, 15, 2885. [Google Scholar] [CrossRef]
- Czerwinska, M.; Bilewicz, A.; Kruszewski, M.; Wegierek-Ciuk, A.; Lankoff, A. Targeted Radionuclide Therapy of Prostate Cancer—From Basic Research to Clinical Perspectives. Molecules 2020, 25, 1743. [Google Scholar] [CrossRef]
- Ross, J.S.; Sheehan, C.E.; Fisher, H.A.; Kaufman, R.P.; Kaur, P.; Gray, K.; Webb, I.; Gray, G.S.; Mosher, R.; Kallakury, B.V.S. Correlation of primary tumor prostate-specific membrane antigen expression with disease recurrence in prostate cancer. Clin. Cancer Res. 2003, 9, 6357–6362. [Google Scholar]
- Sardinha, M.; Palma Dos Reis, A.F.; Barreira, J.V.; Fontes Sousa, M.; Pacey, S.; Luz, R. Antibody-Drug Conjugates in Prostate Cancer: A Systematic Review. Cureus 2023, 15, e34490. [Google Scholar] [CrossRef]
- Ayzman, A.; Pachynski, R.K.; Reimers, M.A. PSMA-based Therapies and Novel Therapies in Advanced Prostate Cancer: The Now and the Future. Curr. Treat. Options Oncol. 2025, 26, 375–384. [Google Scholar] [CrossRef]
- Bravaccini, S.; Puccetti, M.; Bocchini, M.; Ravaioli, S.; Celli, M.; Scarpi, E.; De Giorgi, U.; Tumedei, M.M.; Raulli, G.; Cardinale, L.; et al. PSMA expression: A potential ally for the pathologist in prostate cancer diagnosis. Sci Rep. 2018, 8, 4254. [Google Scholar] [CrossRef]
- Rasul, S.; Haug, A.R. Clinical applications of PSMA PET examination in patients with prostate cancer. Cancers 2022, 14, 3768. [Google Scholar] [CrossRef] [PubMed]
- Kratochwil, C.; Giesel, F.L.; Stefanova, M.; Benešová, M.; Bronzel, M.; Afshar-Oromieh, A.; Mier, W.; Eder, M.; Kopka, K.; Haberkorn, U. PSMA-Targeted Radionuclide Therapy of Metastatic Castration-Resistant Prostate Cancer with 177Lu-Labeled PSMA-617. J. Nucl. Med. 2016, 57, 1170–1176. [Google Scholar] [CrossRef] [PubMed]
- de Galiza Barbosa, F.; Queiroz, M.A.; Nunes, R.F.; Costa, L.B.; Zaniboni, E.C.; Marin, J.F.G.; Cerri, G.G.; Buchpiguel, C.A. Nonprostatic diseases on PSMA PET imaging: A review of current literature and case examples. Cancer Imaging 2020, 20, 23. [Google Scholar] [CrossRef] [PubMed]
- Rahbar, K.; Afshar-Oromieh, A.; Jadvar, H.; Ahmadzadehfar, H. PSMA Theranostics: Current Status and Future Directions. Mol. Imaging 2018, 17, 1536012118776068. [Google Scholar] [CrossRef]
- Reiter, R.E.; Gu, Z.; Watabe, T.; Thomas, G.; Szigeti, K.; Davis, E.; Wahl, M.; Nisitani, S.; Yamashiro, J.; Le Beau, M.M.; et al. Prostate stem cell antigen: A cell surface marker overexpressed in prostate cancer. Proc. Natl. Acad. Sci. USA 1998, 95, 1735–1740. [Google Scholar] [CrossRef]
- Reiter, R.E.; Sato, I.; Thomas, G.; Qian, J.; Gu, Z.; Watabe, T.; Loda, M.; Jenkins, R.B. Co-amplification of prostate stem cell antigen (PSCA) and MYC in locally advanced prostate cancer. Genes Chromosomes Cancer 2000, 27, 95–103. [Google Scholar] [CrossRef]
- Lazniewska, J.; Li, K.L.; Johnson, I.R.D.; Sorvina, A.; Logan, J.M.; Martini, C.; Moore, C.; Ung, B.S.-Y.; Karageorgos, L.; Hickey, S.M.; et al. Dynamic interplay between sortilin and syndecan-1 contributes to prostate cancer progression. Sci. Rep. 2023, 13, 13489. [Google Scholar] [CrossRef]
- Logan, J.M.; Hopkins, A.M.; Martini, C.; Sorvina, A.; Tewari, P.; Prabhakaran, S.; Huzzell, C.; Johnson, I.R.D.; Hickey, S.M.; Ung, B.S.-Y.; et al. Prediction of Prostate Cancer Biochemical and Clinical Recurrence Is Improved by IHC-Assisted Grading Using Appl1, Sortilin and Syndecan-1. Cancers 2023, 15, 3215. [Google Scholar] [CrossRef]
- Nykjaer, A.; Lee, R.; Teng, K.K. Sortilin is essential for proNGF-induced neuronal cell death. Nature 2004, 427, 843–848. [Google Scholar] [CrossRef]
- Shi, J.; Kandror, K.V. Sortilin is essential and sufficient for the formation of GLUT4 storage vesicles in 3T3-L1 adipocytes. Dev. Cell 2005, 9, 99–108. [Google Scholar] [CrossRef]
- Siddiq, A.A.; Dileep, S.A.; Sj, A.R.; Singam, S.S.R.; Martin, A. Saffron and its active constituents ameliorate hypercholesterolemia by inhibiting PCSK9 and modulating Sortilin, LDLR, and SREBP-2 signaling in high fat diet induced hypercholesterolemic C57BL/6 mice. J. Ethnopharmacol. 2025, 346, 119697. [Google Scholar] [CrossRef]
- Arechavaleta-Velasco, F.; Perez-Juarez, C.E.; Gerton, G.L.; Diaz-Cueto, L. Progranulin and its biological effects in cancer. Med. Oncol. 2017, 34, 194. [Google Scholar] [CrossRef] [PubMed]
- Tanimoto, R.; Morcavallo, A.; Terracciano, M.; Xu, S.-Q.; Stefanello, M.; Buraschi, S.; Lu, K.G.; Bagley, D.H.; Gomella, L.G.; Scotlandi, K.; et al. Sortilin regulates progranulin action in castration-resistant prostate cancer cells. Endocrinology 2015, 156, 58–70. [Google Scholar] [CrossRef] [PubMed]
- Weiner, A.B.; Wang, N.; Agrawal, R.; Sonni, I.; Valle, L.; Kishan, A.; Shen, J.; Rettig, M.; Calais, J.; Boutros, P.; et al. Molecular correlates with PSMA expression in primary prostate cancer. Urol. Oncol. Semin. Orig. Investig. 2024, 42, S85. [Google Scholar] [CrossRef]
- Rennick, J.J.; Johnston, A.P.; Parton, R.G. Key principles and methods for studying the endocytosis of biological and nanoparticle therapeutics. Nat. Nanotechnol. 2021, 16, 266–276. [Google Scholar] [CrossRef]
- Park, P.W. Isolation and functional analysis of syndecans. Methods Cell Biol. 2018, 143, 317–333. [Google Scholar]
- Zhang, Y.; McKown, R.L.; Raab, R.W.; Rapraeger, A.C.; Laurie, G.W. Focus on molecules: Syndecan-1. Exp. Eye Res. 2011, 93, 329–330. [Google Scholar] [CrossRef]
- Mjaess, G.; Aoun, F.; Rassy, E.; Diamand, R.; Albisinni, S.; Roumeguère, T. Antibody-drug conjugates in prostate cancer: Where are we? Clinical Genitourinary. Cancer 2023, 21, 171–174. [Google Scholar] [CrossRef]
- Wang, R.; Hu, B.; Pan, Z.; Mo, C.; Zhao, X.; Liu, G.; Hou, P.; Cui, Q.; Xu, Z.; Wang, W.; et al. Antibody–Drug Conjugates (ADCs): Current and future biopharmaceuticals. J. Hematol. Oncol. 2025, 18, 51. [Google Scholar] [CrossRef]
- Hatakeyama, H.; Kanzaki, M. Molecular basis of insulin-responsive GLUT4 trafficking systems revealed by single molecule imaging. Traffic 2011, 12, 1805–1820. [Google Scholar] [CrossRef]
- Hermey, G. The Vps10p-domain receptor family. Cell. Mol. Life Sci. 2009, 66, 2677–2689. [Google Scholar] [CrossRef]
- Johnson, I.R.; Parkinson-Lawrence, E.J.; Keegan, H.; Spillane, C.D.; Barry-O’Crowley, J.; Watson, W.R.; Selemidis, S.; Butler, L.M.; O’Leary, J.J.; Brooks, D.A. Endosomal gene expression: A new indicator for prostate cancer patient prognosis? Oncotarget 2015, 6, 37919. [Google Scholar] [CrossRef]
- Mah, C.Y.; Nassar, Z.D.; Swinnen, J.V.; Butler, L.M. Lipogenic effects of androgen signaling in normal and malignant prostate. Asian J. Urol. 2020, 7, 258–270. [Google Scholar] [CrossRef] [PubMed]
- Nielsen, M.S.; Jacobsen, C.; Olivecrona, G.; Gliemann, J.; Petersen, C.M. Sortilin/neurotensin receptor-3 binds and mediates degradation of lipoprotein lipase. J. Biol. Chem. 1999, 274, 8832–8836. [Google Scholar] [CrossRef] [PubMed]
- Shimada, K.; Nakamura, M.; De Velasco, M.A.; Tanaka, M.; Ouji, Y.; Konishi, N. Syndecan-1, a new target molecule involved in progression of androgen-independent prostate cancer. Cancer Sci. 2009, 100, 1248–1254. [Google Scholar] [CrossRef]
- Beauvais, D.M.; Rapraeger, A.C. Syndecan-1 couples the insulin-like growth factor-1 receptor to inside-out integrin activation. J. Cell Sci. 2010, 123, 3796–3807. [Google Scholar] [CrossRef]
- Goel, H.L.; Li, J.; Kogan, S.; Languino, L.R. Integrins in prostate cancer progression. Endocr. Relat. Cancer 2008, 15, 657. [Google Scholar] [CrossRef] [PubMed]
- Sun, M.; Lou, W.; Chun, J.Y.; Cho, D.S.; Nadiminty, N.; Evans, C.P.; Chen, J.; Yue, J.; Zhou, Q.; Gao, A.C. Sanguinarine suppresses prostate tumor growth and inhibits survivin expression. Genes Cancer 2010, 1, 283–292. [Google Scholar] [CrossRef]
- Wang, T.; Huang, J.; Vue, M.; Alavian, M.R.; Goel, H.L.; Altieri, D.C.; Languino, L.R.; FitzGerald, T.J. αvβ3 integrin mediates radioresistance of prostate cancer cells through regulation of survivin. Mol. Cancer Res. 2019, 17, 398–408. [Google Scholar] [CrossRef]
- Zhang, M.; Latham, D.E.; Delaney, M.A.; Chakravarti, A. Survivin mediates resistance to antiandrogen therapy in prostate cancer. Oncogene 2005, 24, 2474–2482. [Google Scholar] [CrossRef]
- Gustafsen, C.; Kjolby, M.; Nyegaard, M.; Mattheisen, M.; Lundhede, J.; Buttenschøn, H.; Mors, O.; Bentzon, J.F.; Madsen, P.; Nykjaer, A.; et al. The hypercholesterolemia-risk gene SORT1 facilitates PCSK9 secretion. Cell Metab. 2014, 19, 310–318. [Google Scholar] [CrossRef]
- Gustafsen, C.; Olsen, D.; Vilstrup, J.; Lund, S.; Reinhardt, A.; Wellner, N.; Larsen, T.; Andersen, C.B.; Weyer, K.; Li, J.P.; et al. Heparan sulfate proteoglycans present PCSK9 to the LDL receptor. Nat. Commun. 2017, 8, 503. [Google Scholar] [CrossRef] [PubMed]
- Shrestha, P.; Adepu, S.; Vivès, R.R.; El Masri, R.; Klooster, A.; Kaptein, F.; Dam, W.; Bakker, S.J.L.; van Goor, H.; van de Sluis, B.; et al. Hypercholesterolemia in progressive renal failure is associated with changes in hepatic heparan sulfate-PCSK9 interaction. J. Am. Soc. Nephrol. 2021, 32, 1371–1388. [Google Scholar] [CrossRef] [PubMed]
- Sundberg, E.L.; Deng, Y.; Burd, C.G. Syndecan-1 mediates sorting of soluble lipoprotein lipase with sphingomyelin-rich membrane in the Golgi apparatus. Dev. Cell 2019, 51, 387–398. [Google Scholar] [CrossRef] [PubMed]
- Shivatare, V.S.; Huang, H.W.; Tseng, T.H.; Chuang, P.K.; Zeng, Y.F.; Wong, C.H. Probing the Internalization and Efficacy of Antibody-Drug Conjugate via Site-Specific Fc-Glycan Labelling of a Homogeneous Antibody Targeting SSEA-4 Bearing Tumors. Isr. J. Chem. 2023, 63, e202300042. [Google Scholar] [CrossRef] [PubMed]
- Doronina, S.O.; Toki, B.E.; Torgov, M.Y.; Mendelsohn, B.A.; Cerveny, C.G.; Chace, D.F.; DeBlanc, R.L.; Gearing, R.P.; Bovee, T.D.; Siegall, C.B.; et al. Development of potent monoclonal antibody auristatin conjugates for cancer therapy. Nat. Biotechnol. 2003, 21, 778–784, Erratum in Nat. Biotechnol. 2003, 21, 941. [Google Scholar] [CrossRef]
- Yao, H.; Jiang, F.; Lu, A.; Zhang, G. Methods to Design and Synthesize Antibody-Drug Conjugates (ADCs). Int. J. Mol. Sci. 2016, 17, 194. [Google Scholar] [CrossRef]
- Degeorges, A.; Hoffschir, F.; Cussenot, O.; Gauville, C.; Le Duc, A.; Dutrillaux, B.; Calvo, F. Recurrent cytogenetic alterations of prostate carcinoma and amplification of c-myc or epidermal growth factor receptor in subclones of immortalized PNT1 human prostate epithelial cell line. Int. J. Cancer 1995, 62, 724–731. [Google Scholar] [CrossRef]
- Tang, Y.; Tang, F.; Yang, Y.; Zhao, L.; Zhou, H.; Dong, J.; Huang, W. Real-Time Analysis on Drug-Antibody Ratio of Antibody-Drug Conjugates for Synthesis, Process Optimization, and Quality Control. Sci. Rep. 2017, 7, 7763. [Google Scholar] [CrossRef]
- Hamblett, K.J.; Senter, P.D.; Chace, D.F.; Sun, M.M.; Lenox, J.; Cerveny, C.G.; Kissler, K.M.; Bernhardt, S.X.; Kopcha, A.K.; Zabinski, R.F.; et al. Effects of drug loading on the antitumor activity of a monoclonal antibody drug conjugate. Clin. Cancer Res. 2004, 10, 7063–7070. [Google Scholar] [CrossRef]
- Ma, D.; Hopf, C.E.; Malewicz, A.D.; Donovan, G.P.; Senter, P.D.; Goeckeler, W.F.; Maddon, P.J.; Olson, W.C. Potent antitumor activity of an auristatin-conjugated, fully human monoclonal antibody to prostate-specific membrane antigen. Clin. Cancer Res. 2006, 12, 2591–2596. [Google Scholar] [CrossRef]
- Johnson, I.R.; Parkinson-Lawrence, E.J.; Shandala, T.; Weigert, R.; Butler, L.M.; Brooks, D.A. Altered endosome biogenesis in prostate cancer has biomarker potential. Mol. Cancer Res. 2014, 12, 1851–1862. [Google Scholar] [CrossRef] [PubMed]
- Nturubika, B.D.; Logan, J.; Johnson, I.R.; Moore, C.; Li, K.L.; Tang, J.; Lam, G.; Parkinson-Lawrence, E.; Williams, D.B.; Chakiris, J.; et al. Components of the Endosome-Lysosome Vesicular Machinery as Drivers of the Metastatic Cascade in Prostate Cancer. Cancers 2024, 17, 43. [Google Scholar] [CrossRef] [PubMed]
- Zheng, C.; Zhou, D.; Li, W.; Duan, Y.; Xu, M.; Liu, J.; Cheng, J.; Xiao, Y.; Xiao, H.; Gan, T.; et al. Therapeutic efficacy of a MMAE-based anti-DR5 drug conjugate Oba01 in preclinical models of pancreatic cancer. Cell Death Dis. 2023, 14, 295. [Google Scholar] [CrossRef]
- Chen, W.; Wang, J. RAB11A Promotes Cell Malignant Progression and Tumor Formation of Prostate Cancer via Activating FAK/AKT Signaling Pathway. Evid. Based Complement. Altern. Med. 2023, 2023, 5885387. [Google Scholar] [CrossRef]
- Barok, M.; Joensuu, H.; Isola, J. Trastuzumab emtansine: Mechanisms of action and drug resistance. Breast Cancer Res. 2014, 16, 209. [Google Scholar] [CrossRef] [PubMed]
- Hindes, M.T.; McElligott, A.M.; Best, O.G.; Ward, M.P.; Selemidis, S.; Miles, M.A.; Nturubika, B.D.; Gregory, P.A.; Anderson, P.H.; Logan, J.M.; et al. Metabolic reprogramming, malignant transformation and metastasis: Lessons from chronic lymphocytic leukaemia and prostate cancer. Cancer Lett. 2025, 611, 217441. [Google Scholar] [CrossRef]
- Pisitkun, T.; Hoffert, J.D.; Saeed, F.; Knepper, M.A. NHLBI-AbDesigner: An online tool for design of peptide-directed antibodies. Am. J. Physiol. Cell Physiol. 2012, 302, C154–C164. [Google Scholar] [CrossRef]
- Kelley, L.A.; Mezulis, S.; Yates, C.M.; Wass, M.N.; Sternberg, M.J. The Phyre2 web portal for protein modeling, prediction and analysis. Nat. Protoc. 2015, 10, 845–858. [Google Scholar] [CrossRef]
- Johnson, I.R.; Sorvina, A.; Logan, J.M.; Moore, C.R.; Heatlie, J.K.; Parkinson-Lawrence, E.J.; Selemidis, S.; O’leary, J.J.; Butler, L.M.; Brooks, D.A. A paradigm in immunochemistry, revealed by monoclonal antibodies to spatially distinct epitopes on syntenin-1. Int. J. Mol. Sci. 2019, 20, 6035. [Google Scholar] [CrossRef]







Disclaimer/Publisher’s Note: The statements, opinions and data contained in all publications are solely those of the individual author(s) and contributor(s) and not of MDPI and/or the editor(s). MDPI and/or the editor(s) disclaim responsibility for any injury to people or property resulting from any ideas, methods, instructions or products referred to in the content. |
© 2025 by the authors. Licensee MDPI, Basel, Switzerland. This article is an open access article distributed under the terms and conditions of the Creative Commons Attribution (CC BY) license (https://creativecommons.org/licenses/by/4.0/).
Share and Cite
Li, K.L.; Hickey, S.M.; Albrecht, H.; Logan, J.M.; Lazniewska, J.; Moore, C.R.; Brooks, R.D.; Johnson, I.R.D.; O’Leary, J.J.; Brooks, D.A. Targeting Prostate Cancer Cells Using Anti-Sortilin and Anti-Syndecan-1 Antibody Drug Conjugates. Int. J. Mol. Sci. 2025, 26, 11145. https://doi.org/10.3390/ijms262211145
Li KL, Hickey SM, Albrecht H, Logan JM, Lazniewska J, Moore CR, Brooks RD, Johnson IRD, O’Leary JJ, Brooks DA. Targeting Prostate Cancer Cells Using Anti-Sortilin and Anti-Syndecan-1 Antibody Drug Conjugates. International Journal of Molecular Sciences. 2025; 26(22):11145. https://doi.org/10.3390/ijms262211145
Chicago/Turabian StyleLi, Ka Lok, Shane M. Hickey, Hugo Albrecht, Jessica M. Logan, Joanna Lazniewska, Courtney R. Moore, Robert D. Brooks, Ian R. D. Johnson, John J. O’Leary, and Douglas A. Brooks. 2025. "Targeting Prostate Cancer Cells Using Anti-Sortilin and Anti-Syndecan-1 Antibody Drug Conjugates" International Journal of Molecular Sciences 26, no. 22: 11145. https://doi.org/10.3390/ijms262211145
APA StyleLi, K. L., Hickey, S. M., Albrecht, H., Logan, J. M., Lazniewska, J., Moore, C. R., Brooks, R. D., Johnson, I. R. D., O’Leary, J. J., & Brooks, D. A. (2025). Targeting Prostate Cancer Cells Using Anti-Sortilin and Anti-Syndecan-1 Antibody Drug Conjugates. International Journal of Molecular Sciences, 26(22), 11145. https://doi.org/10.3390/ijms262211145

