In the original publication [1], there was an error in Figure 7G as published. The incorrect image was uploaded due to a review oversight. The corrected Figure 7G appears below. The authors state that the scientific conclusions remain unaffected. This correction has been approved by the Academic Editor. The original publication has also been updated.
Figure 7.
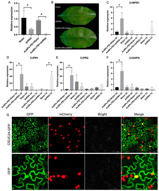
ClDJC24-dsRNA silencing affects the expression patterns of immune genes in response to Citrus HLB. (A) The expression level of ClDJC24 in HLB-infected citrus leaves in 3 d treated with ClDJC24-dsRNA and AuNPs-PEI + ClDJC24-dsRNA, water, and AuNPs-PEI + water was analyzed by qRT-PCR. (B) The disease symptoms of dsRNA and AuNPs-PEI + dsRNA, water, and AuNPs-PEI + water treated HLB-infected citrus leaves. (C–F) represented the expression patterns of immune genes (CrNPR1, CrPR1, CrPR2, CrGAPA) in response to Citrus HLB. Data are presented as means ± SDs (n = 3). “*” symbol above the columns indicates a significant difference at p < 0.05. (G) Subcellular localization of ClDJC24 uses a nuclear-localized marker transgenic Nicotiana benthamiana (NLS-mCherry-OE). The GFP empty vector was used as a control. Photographs were taken at 3 d post-infiltration. Scale bar = 50 μm.
Reference
- Tian, Y.; Wang, X.; Huang, H.; Deng, X.; Zhang, B.; Meng, Y.; Wu, L.; Chen, H.; Zhong, Y.; Chen, W. Genome-Wide Identification of the DnaJ Gene Family in Citrus and Functional Characterization of ClDJC24 in Response to Citrus Huanglongbing. Int. J. Mol. Sci. 2024, 25, 11967. [Google Scholar] [CrossRef]
Disclaimer/Publisher’s Note: The statements, opinions and data contained in all publications are solely those of the individual author(s) and contributor(s) and not of MDPI and/or the editor(s). MDPI and/or the editor(s) disclaim responsibility for any injury to people or property resulting from any ideas, methods, instructions or products referred to in the content. |
© 2025 by the authors. Licensee MDPI, Basel, Switzerland. This article is an open access article distributed under the terms and conditions of the Creative Commons Attribution (CC BY) license (https://creativecommons.org/licenses/by/4.0/).
