Integrated Transcriptomic and Metabolomic Analysis of G. hirsutum and G. barbadense Responses to Verticillium Wilt Infection
Abstract
1. Introduction
2. Results
2.1. Sequencing of the Transcriptome and Analysis of Quality Control

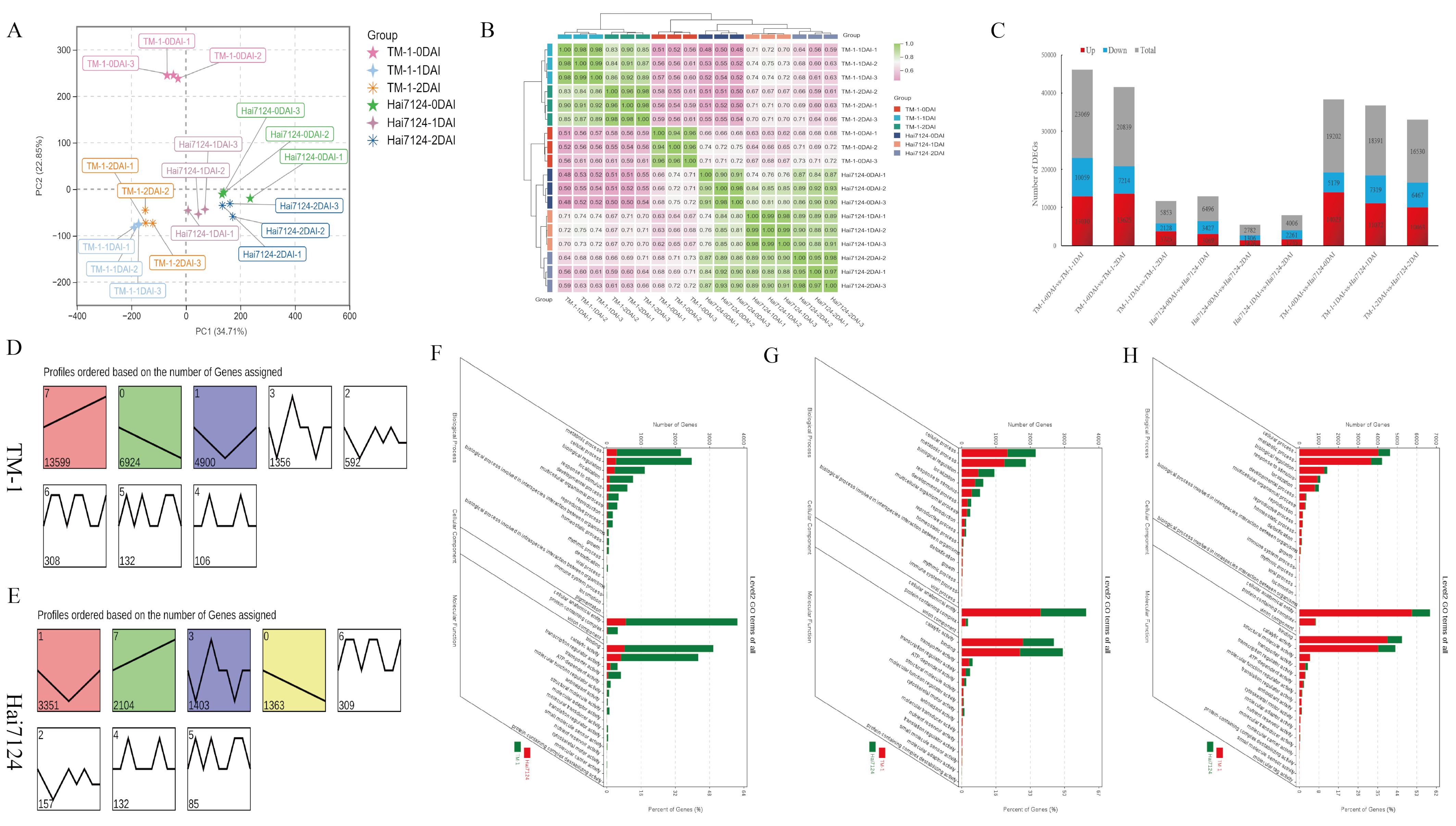
2.2. DEG Identification and Expression Pattern Analysis
2.3. Functional Enrichment Analysis of DEGs
2.4. Metabolomic Comparative Analysis of Different Strains
2.5. Conjoint Analysis of DEGs and DAMs
2.6. Verification of Gene Expression qRT-PCR
3. Discussion
3.1. RNA-Seq of Cotton in Response to VW
3.2. Metabolomic Analysis of Cotton in Response to VW
3.3. Conjoint Analysis of Metabolome and Transcriptome in Cotton Response to VW
4. Materials and Methods
4.1. Cultivation of Materials and Preparation of Strains
4.2. Extraction of RNA and Construction of Library
4.3. Transcriptome Sequencing
4.4. Metabolic Analysis (LC−MS/MS)
4.5. Gene Expression Analyses via qRT-PCR
5. Conclusions
Supplementary Materials
Author Contributions
Funding
Institutional Review Board Statement
Informed Consent Statement
Data Availability Statement
Conflicts of Interest
References
- Man, M.; Zhu, Y.; Liu, L.; Luo, L.; Han, X.; Qiu, L.; Li, F.; Ren, M.; Xing, Y. Defense Mechanisms of Cotton Fusarium and Verticillium Wilt and Comparison of Pathogenic Response in Cotton and Humans. Int. J. Mol. Sci. 2022, 23, 12217. [Google Scholar] [CrossRef] [PubMed]
- Li, S.; Kong, L.; Xiao, X.; Li, P.; Liu, A.; Li, J.; Gong, J.; Gong, W.; Ge, Q.; Shang, H.; et al. Genome-wide artificial introgressions of Gossypium barbadense into G. hirsutum reveal superior loci for simultaneous improvement of cotton fiber quality and yield traits. J. Adv. Res. 2023, 53, 1–16. [Google Scholar] [CrossRef]
- Egan, L.M.; Stiller, W.N. The Past, Present, and Future of Host Plant Resistance in Cotton: An Australian Perspective. Front. Plant Sci. 2022, 13, 895877. [Google Scholar] [CrossRef]
- Palanga, K.K.; Liu, R.; Ge, Q.; Gong, J.; Li, J.; Lu, Q.; Li, P.; Yuan, Y.; Gong, W. Current advances in pathogen-plant interaction between Verticillium dahliae and cotton provide new insight in the disease management. J. Cotton Res. 2021, 4, 25. [Google Scholar] [CrossRef]
- Xiong, X.-P.; Sun, S.-C.; Zhang, X.-Y.; Li, Y.-J.; Liu, F.; Zhu, Q.-H.; Xue, F.; Sun, J. GhWRKY70D13 Regulates Resistance to Verticillium dahliae in Cotton Through the Ethylene and Jasmonic Acid Signaling Pathways. Front. Plant Sci. 2020, 11, 69. [Google Scholar] [CrossRef]
- Xiong, X.-P.; Sun, S.-C.; Zhu, Q.-H.; Zhang, X.-Y.; Liu, F.; Li, Y.-J.; Xue, F.; Sun, J. Transcriptome Analysis and RNA Interference Reveal GhGDH2 Regulating Cotton Resistance to Verticillium Wilt by JA and SA Signaling Pathways. Front. Plant Sci. 2021, 12, 654676. [Google Scholar] [CrossRef] [PubMed]
- Fradin, E.F.; Thomma, B.P.H.J. Physiology and molecular aspects of Verticillium wilt diseases caused by V. dahliae and V. alboatrum. Mol. Plant Pathol. 2006, 7, 71–86. [Google Scholar] [CrossRef] [PubMed]
- Li, Z.K.; Chen, B.; Li, X.X.; Wang, J.P.; Zhang, Y.; Wang, X.F.; Yan, Y.Y.; Ke, H.F.; Yang, J.; Wu, J.H.; et al. A newly identified cluster of glutathione S-transferase genes provides Verticillium wilt resistance in cotton. Plant J. 2019, 98, 213–227. [Google Scholar] [CrossRef] [PubMed]
- Xu, L.; Zhu, L.; Tu, L.; Liu, L.; Yuan, D.; Jin, L.; Long, L.; Zhang, X. Lignin metabolism has a central role in the resistance of cotton to the wilt fungus Verticillium dahliae as revealed by RNA-Seq-dependent transcriptional analysis and histochemistry. J. Exp. Bot. 2011, 62, 5607–5621. [Google Scholar] [CrossRef]
- Li, F.; Shen, H.; Wang, M.; Fan, K.; Bibi, N.; Ni, M.; Yuan, S.; Wang, X. A synthetic antimicrobial peptide BTD-S expressed in Arabidopsis thaliana confers enhanced resistance to Verticillium dahliae. Mol. Genet. Genom. 2016, 291, 1647–1661. [Google Scholar] [CrossRef] [PubMed]
- Klosterman, S.J.; Atallah, Z.K.; Vallad, G.E.; Subbarao, K.V. Diversity, Pathogenicity, and Management of Verticillium Species. Annu. Rev. Phytopathol. 2009, 47, 39–62. [Google Scholar] [CrossRef]
- Zhao, Y.-L.; Zhou, T.-T.; Guo, H.-S. Hyphopodium-Specific VdNoxB/VdPls1-Dependent ROS-Ca2+ Signaling Is Required for Plant Infection by Verticillium dahliae. PLOS Pathog. 2016, 12, e1005793. [Google Scholar] [CrossRef] [PubMed]
- Zhu, Y.; Zhao, M.; Li, T.; Wang, L.; Liao, C.; Liu, D.; Zhang, H.; Zhao, Y.; Liu, L.; Ge, X.; et al. Interactions between Verticillium dahliae and cotton: Pathogenic mechanism and cotton resistance mechanism to Verticillium wilt. Front. Plant Sci. 2023, 14, 1174281. [Google Scholar] [CrossRef] [PubMed]
- Ranga, A.D.; Kak, V.; Darvhankar, M.S. Genetic and Molecular Research of Resistance to Wilt in Cotton: A Concise Review. Int. J. Curr. Microbiol. Appl. Sci. 2020, 9, 2410–2422. [Google Scholar] [CrossRef]
- He, L.; Han, Z.; Zang, Y.; Dai, F.; Chen, J.; Jin, S.; Huang, C.; Cheng, Y.; Zhang, J.; Xu, B.; et al. Advanced genes expression pattern greatly contributes to divergence in Verticillium wilt resistance between Gossypium barbadense and Gossupium hirsutum. Front. Plant Sci. 2022, 13, 979585. [Google Scholar] [CrossRef] [PubMed]
- Yang, Z.; Gao, C.; Zhang, Y.; Yan, Q.; Hu, W.; Yang, L.; Wang, Z.; Li, F. Recent progression and future perspectives in cotton genomic breeding. J. Integr. Plant Biol. 2022, 65, 548–569. [Google Scholar] [CrossRef]
- Chen, Z.J.; Scheffler, B.E.; Dennis, E.; Triplett, B.A.; Zhang, T.; Guo, W.; Chen, X.; Stelly, D.M.; Rabinowicz, P.D.; Town, C.D.; et al. Toward Sequencing Cotton (Gossypium) Genomes: Figure 1. Plant Physiol. 2007, 145, 1303–1310. [Google Scholar] [CrossRef]
- Jin, Y.; Fan, L.; Zhang, Y.; Hu, W.; Han, X.; Yan, Q.; Yang, J.; Li, F.; Yang, Z. Functional divergence of GLP genes between G. barbadense and G. hirsutum in response to Verticillium dahliae infection. Genomics 2022, 114, 110470. [Google Scholar] [CrossRef]
- Wang, Z.; Gerstein, M.; Snyder, M. RNA-Seq: A revolutionary tool for transcriptomics. Nat. Rev. Genet. 2009, 10, 57–63. [Google Scholar] [CrossRef]
- Zhou, Z.; Gao, H.; Ming, J.; Ding, Z.; Lin, X.e.; Zhan, R. Combined Transcriptome and Metabolome analysis of Pitaya fruit unveiled the mechanisms underlying Peel and pulp color formation. BMC Genom. 2020, 21, 734. [Google Scholar] [CrossRef]
- Fang, X.; Yan, P.; Guan, M.; Han, S.; Qiao, T.; Lin, T.; Zhu, T.; Li, S. Comparative Transcriptomics and Gene Knockout Reveal Virulence Factors of Arthrinium phaeospermum in Bambusa pervariabilis × Dendrocalamopsis grandis. J. Fungi 2021, 7, 1001. [Google Scholar] [CrossRef] [PubMed]
- Bashyal, B.M.; Rawat, K.; Parmar, P.; Gupta, A.K.; Gupta, S.; Krishnan, S.G.; Choudhary, R.; Ercisli, S.; Kovacevic, A.; Aggarwal, R. Transcriptomic analysis of bakanae disease resistant and susceptible rice genotypes in response to infection by Fusarium fujikuroi. Mol. Biol. Rep. 2022, 49, 11959–11972. [Google Scholar] [CrossRef] [PubMed]
- Rathod, V.; Hamid, R.; Tomar, R.S.; Patel, R.; Padhiyar, S.; Kheni, J.; Thirumalaisamy, P.P.; Munshi, N.S. Comparative RNA-Seq profiling of a resistant and susceptible peanut (Arachis hypogaea) genotypes in response to leaf rust infection caused by Puccinia arachidis. 3 Biotech 2020, 10, 284. [Google Scholar] [CrossRef] [PubMed]
- Hall, R.; Beale, M.; Fiehn, O.; Hardy, N.; Sumner, L.; Bino, R. Plant Metabolomics. Plant Cell 2002, 14, 1437–1440. [Google Scholar] [CrossRef] [PubMed]
- Shen, S.; Zhan, C.; Yang, C.; Fernie, A.R.; Luo, J. Metabolomics-centered mining of plant metabolic diversity and function: Past decade and future perspectives. Mol. Plant 2023, 16, 43–63. [Google Scholar] [CrossRef] [PubMed]
- Xiao, X.O.; Lin, W.; Feng, E.; Ou, X. Transcriptome and metabolome response of eggplant against Ralstonia solanacearum infection. PeerJ 2023, 11, e14658. [Google Scholar] [CrossRef] [PubMed]
- Han, S.; Xu, X.; Yuan, H.; Li, S.; Lin, T.; Liu, Y.; Li, S.; Zhu, T. Integrated Transcriptome and Metabolome Analysis Reveals the Molecular Mechanism of Rust Resistance in Resistant (Youkang) and Susceptive (Tengjiao) Zanthoxylum armatum Cultivars. Int. J. Mol. Sci. 2023, 24, 14761. [Google Scholar] [CrossRef]
- Kasote, D.M.; Jayaprakasha, G.K.; Ong, K.; Crosby, K.M.; Patil, B.S. Hormonal and metabolites responses in Fusarium wilt-susceptible and -resistant watermelon plants during plant-pathogen interactions. BMC Plant Biol. 2020, 20, 481. [Google Scholar] [CrossRef]
- Yan, X.; Chen, S.; Pan, Z.; Zhao, W.; Rui, Y.; Zhao, L. AgNPs-Triggered Seed Metabolic and Transcriptional Reprogramming Enhanced Rice Salt Tolerance and Blast Resistance. ACS Nano 2022, 17, 492–504. [Google Scholar] [CrossRef] [PubMed]
- Liu, H.; Wang, Y.; Chang, Q.; Li, Q.; Fang, J.; Cao, N.; Tong, X.; Jiang, X.; Yu, X.; Cheng, Y. Combined metabolome and transcriptome reveal HmF6’H1 regulating simple coumarin accumulation against powdery mildew infection in Heracleum moellendorffii Hance. BMC Plant Biol. 2024, 24, 507. [Google Scholar] [CrossRef]
- Yang, S.; Liu, M.; Chu, N.; Chen, G.; Wang, P.; Mo, J.; Guo, H.; Xu, J.; Zhou, H. Combined transcriptome and metabolome reveal glutathione metabolism plays a critical role in resistance to salinity in rice landraces HD961. Front. Plant Sci. 2022, 13, 952595. [Google Scholar] [CrossRef]
- Perez, L.M.; Mauleon, R.; Arick, M.A.; Magbanua, Z.V.; Peterson, D.G.; Dean, J.F.D.; Tseng, T.M. Transcriptome analysis of the 2,4-dichlorophenoxyacetic acid (2,4-D)-tolerant cotton chromosome substitution line CS-B15sh and its susceptible parental lines G. hirsutum L. cv. Texas Marker-1 and G. barbadense L. cv. Pima 379. Front. Plant Sci. 2022, 13, 910369. [Google Scholar] [CrossRef]
- Li, T.; Wang, F.; Yasir, M.; Li, K.; Qin, Y.; Zheng, J.; Luo, K.; Zhu, S.; Zhang, H.; Jiang, Y.; et al. Expression Patterns Divergence of Reciprocal F1 Hybrids Between Gossypium hirsutum and Gossypium barbadense Reveals Overdominance Mediating Interspecific Biomass Heterosis. Front. Plant Sci. 2022, 13, 892805. [Google Scholar] [CrossRef]
- Li, H.; Zhang, S.; Zhao, Y.; Zhao, X.; Xie, W.; Guo, Y.; Wang, Y.; Li, K.; Guo, J.; Zhu, Q.-H.; et al. Identification and Characterization of Cinnamyl Alcohol Dehydrogenase Encoding Genes Involved in Lignin Biosynthesis and Resistance to Verticillium dahliae in Upland Cotton (Gossypium hirsutum L.). Front. Plant Sci. 2022, 13, 840397. [Google Scholar] [CrossRef] [PubMed]
- Zhang, T.; Zhao, Y.L.; Zhao, J.H.; Wang, S.; Jin, Y.; Chen, Z.Q.; Fang, Y.Y.; Hua, C.L.; Ding, S.W.; Guo, H.S. Cotton plants export microRNAs to inhibit virulence gene expression in a fungal pathogen. Nat. Plants 2016, 2, 16153. [Google Scholar] [CrossRef] [PubMed]
- Zhang, J.; Ahmed, W.; Dai, Z.; Zhou, X.; He, Z.; Wei, L.; Ji, G. Microbial Consortia: An Engineering Tool to Suppress Clubroot of Chinese Cabbage by Changing the Rhizosphere Bacterial Community Composition. Biology 2022, 11, 918. [Google Scholar] [CrossRef]
- Zhao, N.; Guo, A.; Wang, W.; Li, B.; Wang, M.; Zhou, Z.; Jiang, K.; Aierxi, A.; Wang, B.; Adjibolosoo, D.; et al. GbPP2C80 Interacts with GbWAKL14 to Negatively Co-Regulate Resistance to Fusarium and Verticillium wilt via MPK3 and ROS Signaling in Sea Island Cotton. Adv. Sci. 2024, 11, e2309785. [Google Scholar] [CrossRef] [PubMed]
- Liu, S.; Zhang, X.; Xiao, S.; Ma, J.; Shi, W.; Qin, T.; Xi, H.; Nie, X.; You, C.; Xu, Z.; et al. A Single-Nucleotide Mutation in a GLUTAMATE RECEPTOR-LIKE Gene Confers Resistance to Fusarium wilt in Gossypium hirsutum. Adv. Sci. 2021, 8, 2002723. [Google Scholar] [CrossRef]
- Sahoo, J.; Mahanty, B.; Mishra, R.; Joshi, R.K. Development of SNP markers linked to purple blotch resistance for marker-assisted selection in onion (Allium cepa L.) breeding. 3 Biotech 2023, 13, 137. [Google Scholar] [CrossRef]
- Kaur, B.; Bai, B.K.; Dhillon, G.S.; Kaur, J.; Sharma, A.; Srivastava, P.; Chhuneja, P.; Kaur, S. Mapping of Aegilops speltoides derived leaf rust and stripe rust resistance genes using 35K SNP array. BMC Genom. Data 2024, 25, 69. [Google Scholar] [CrossRef]
- Maldonado dos Santos, J.V.; Ferreira, E.G.C.; Passianotto, A.L.d.L.; Brumer, B.B.; Santos, A.B.D.; Soares, R.M.; Torkamaneh, D.; Arias, C.A.A.; Belzile, F.; Abdelnoor, R.V.; et al. Association mapping of a locus that confers southern stem canker resistance in soybean and SNP marker development. BMC Genom. 2019, 20, 798. [Google Scholar] [CrossRef]
- Kokane, S.B.; Bhose, S.; Kokane, A.; Gubyad, M.; Ghosh, D.K. Molecular detection, identification, and sequence analysis of ‘Candidatus Liberibacter asiaticus’ associated with Huanglongbing disease of citrus in North India. 3 Biotech 2020, 10, 341. [Google Scholar] [CrossRef] [PubMed]
- Cao, H.; Yang, Z.; Song, S.; Xue, M.; Liang, G.; Li, N. Transcriptome analysis reveals genes potentially related to maize resistance to Rhizoctonia solani. Plant Physiol. Biochem. 2022, 193, 78–89. [Google Scholar] [CrossRef] [PubMed]
- Channappa, M.; Sharma, S.; Kulshreshtha, D.; Singh, K.; Bhardwaj, S.C.; Murugasamy, S.; Sindhu, A.; Vikas, V.K.; Aggarwal, R. Transcriptome profiling and differential gene expression analysis provides insights into Lr24-based resistance in wheat against Puccinia triticina. 3 Biotech 2021, 11, 455. [Google Scholar] [CrossRef] [PubMed]
- Samal, P.; Molla, K.A.; Bal, A.; Ray, S.; Swain, H.; Khandual, A.; Sahoo, P.; Behera, M.; Jaiswal, S.; Iquebal, A.; et al. Comparative transcriptome profiling reveals the basis of differential sheath blight disease response in tolerant and susceptible rice genotypes. Protoplasma 2021, 259, 61–73. [Google Scholar] [CrossRef]
- Zeng, Q.; Man, X.; Dai, Y.; Liu, H. Pseudomonas spp. Enriched in Endophytic Community of Healthy Cotton Plants Inhibit Cotton Verticillium Wilt. Front. Microbiol. 2022, 13, 906732. [Google Scholar] [CrossRef] [PubMed]
- Tan, B.A.; Daim, L.D.J.; Ithnin, N.; Ooi, T.E.K.; Md-Noh, N.; Mohamed, M.; Mohd-Yusof, H.; Appleton, D.R.; Kulaveerasingam, H. Expression of phenylpropanoid and flavonoid pathway genes in oil palm roots during infection by Ganoderma boninense. Plant Gene 2016, 7, 11–20. [Google Scholar] [CrossRef]
- Li, C.; He, Q.; Zhang, F.; Yu, J.; Li, C.; Zhao, T.; Zhang, Y.; Xie, Q.; Su, B.; Mei, L.; et al. Melatonin enhances cotton immunity to Verticillium wilt via manipulating lignin and gossypol biosynthesis. Plant J. 2019, 100, 784–800. [Google Scholar] [CrossRef] [PubMed]
- Hu, Q.; Min, L.; Yang, X.; Jin, S.; Zhang, L.; Li, Y.; Ma, Y.; Qi, X.; Li, D.; Liu, H.; et al. Laccase GhLac1 Modulates Broad-Spectrum Biotic Stress Tolerance via Manipulating Phenylpropanoid Pathway and Jasmonic Acid Synthesis. Plant. Physiol. 2018, 176, 1808–1823. [Google Scholar] [CrossRef]
- Ling, Y.; Xiong, X.; Yang, W.; Liu, B.; Shen, Y.; Xu, L.; Lu, F.; Li, M.; Guo, Y.; Zhang, X. Comparative Analysis of Transcriptomics and Metabolomics Reveals Defense Mechanisms in Melon Cultivars against Pseudoperonospora cubensis Infection. Int. J. Mol. Sci. 2023, 24, 17552. [Google Scholar] [CrossRef] [PubMed]
- Park, J.; Han, J.W.; Lee, N.; Kim, S.; Choi, S.; Lee, H.-H.; Kim, J.-E.; Seo, Y.-S.; Choi, G.J.; Lee, Y.-W.; et al. Sulfur metabolism-mediated fungal glutathione biosynthesis is essential for oxidative stress resistance and pathogenicity in the plant pathogenic fungus Fusarium graminearum. mBio 2024, 15, e0240123. [Google Scholar] [CrossRef]
- Zhang, X.; Zhang, L.; Chen, L.; Lu, Y.; An, Y. Ectopic expression γ-glutamylcysteine synthetase of Vicia sativa increased cadmium tolerance in Arabidopsis. Gene 2022, 823, 146358. [Google Scholar] [CrossRef]
- Zhang, H.; Ikram, M.; Li, R.; Xia, Y.; Zhao, W.; Yuan, Q.; Siddique, K.H.M.; Guo, P. Uncovering the transcriptional responses of tobacco (Nicotiana tabacum L.) roots to Ralstonia solanacearum infection: A comparative study of resistant and susceptible cultivars. BMC Plant Biol. 2023, 23, 620. [Google Scholar] [CrossRef] [PubMed]
- Li, T.; Ren, G.; Jiang, D.; Liu, C. Dynamic Changes in Endophytic Microorganisms and Metabolites During Natural Drying of Licorice. Front. Microbiol. 2021, 12, 740721. [Google Scholar] [CrossRef] [PubMed]
- Yu, D.; Boughton, B.A.; Hill, C.B.; Feussner, I.; Roessner, U.; Rupasinghe, T.W.T. Insights Into Oxidized Lipid Modification in Barley Roots as an Adaptation Mechanism to Salinity Stress. Front. Plant Sci. 2020, 11, 1. [Google Scholar] [CrossRef] [PubMed]
- Yuan, H.; Zeng, X.; Shi, J.; Xu, Q.; Wang, Y.; Jabu, D.; Sang, Z.; Nyima, T. Time-Course Comparative Metabolite Profiling under Osmotic Stress in Tolerant and Sensitive Tibetan Hulless Barley. BioMed Res. Int. 2018, 2018, 9415409. [Google Scholar] [CrossRef]
- Tamanna, N.; Mojumder, A.; Azim, T.; Iqbal, M.I.; Alam, M.N.U.; Rahman, A.; Seraj, Z.I. Comparative metabolite profiling of salt sensitive Oryza sativaand the halophytic wild rice Oryza coarctata under salt stress. Plant-Environ. Interact. 2024, 5, e10155. [Google Scholar] [CrossRef]
- Zhu, J.; Tang, X.; Sun, Y.; Li, Y.; Wang, Y.; Jiang, Y.; Shao, H.; Yong, B.; Li, H.; Tao, X. Comparative Metabolomic Profiling of Compatible and Incompatible Interactions Between Potato and Phytophthora infestans. Front. Microbiol. 2022, 13, 857160. [Google Scholar] [CrossRef] [PubMed]
- Zhao, T.; Tang, P.; Liu, C.; Zuo, R.; Su, S.; Zhong, Y.; Li, Y.; Yang, J. Multi-Omics Approach Reveals OsPIL1as a Regulator Promotes Rice Growth, Grain Development, and Blast Resistance. J. Agric. Food Chem. 2024, 72, 1822–1843. [Google Scholar] [CrossRef] [PubMed]
- Zhao, P.; Gu, S.; Han, C.; Lu, Y.; Ma, C.; Tian, J.; Bi, J.; Deng, Z.; Wang, Q.; Xu, Q. Targeted and Untargeted Metabolomics Profiling of Wheat Reveals Amino Acids Increase Resistance to Fusarium Head Blight. Front. Plant Sci. 2021, 12, 762605. [Google Scholar] [CrossRef]
- Sade, D.; Shriki, O.; Cuadros-Inostroza, A.; Tohge, T.; Semel, Y.; Haviv, Y.; Willmitzer, L.; Fernie, A.R.; Czosnek, H.; Brotman, Y. Comparative metabolomics and transcriptomics of plant response to Tomato yellow leaf curl virus infection in resistant and susceptible tomato cultivars. Metabolomics 2015, 11, 81–97. [Google Scholar] [CrossRef]
- Mao, J.; Huang, L.; Chen, M.; Zeng, W.; Feng, Z.; Huang, S.; Liu, T. Integrated Analysis of the Transcriptome and Metabolome Reveals Genes Involved in Terpenoid and Flavonoid Biosynthesis in the Loblolly Pine (Pinus taeda L.). Front. Plant Sci. 2021, 12, 729161. [Google Scholar] [CrossRef] [PubMed]
- Li, Y.; Ma, Y.; Zhang, T.; Bi, Y.; Wang, Y.; Prusky, D. Exogenous polyamines enhance resistance to Alternaria alternata by modulating redox homeostasis in apricot fruit. Food Chem. 2019, 301, 125303. [Google Scholar] [CrossRef]
- Zhang, Y.; He, S.; Zhang, Z.; Xu, H.; Wang, J.; Chen, H.; Liu, Y.; Wang, X.; Li, Y. Glycine transformation induces repartition of cadmium and lead in soil constituents. Environ. Pollut. 2019, 251, 930–937. [Google Scholar] [CrossRef]
- Fang, H.; Liu, Z.; Jin, Z.; Zhang, L.; Liu, D.; Pei, Y. An emphasis of hydrogen sulfide-cysteine cycle on enhancing the tolerance to chromium stress in Arabidopsis. Environ. Pollut. 2016, 213, 870–877. [Google Scholar] [CrossRef] [PubMed]
- Fan, Q.; Creamer, R.; Li, Y. Time-course metabolic profiling in alfalfa leaves under Phoma medicaginis infection. PLoS ONE 2018, 13, e0206641. [Google Scholar] [CrossRef] [PubMed]
- Jiang, S.; Chen, M.; He, N.; Chen, X.; Wang, N.; Sun, Q.; Zhang, T.; Xu, H.; Fang, H.; Wang, Y.; et al. MdGSTF6, activated by MdMYB1, plays an essential role in anthocyanin accumulation in apple. Hortic. Res. 2019, 6, 40. [Google Scholar] [CrossRef]
- Wang, Q.; Guo, J.; Jin, P.; Guo, M.; Guo, J.; Cheng, P.; Li, Q.; Wang, B. GlutathioneS-transferase interactions enhance wheat resistance to powdery mildew but not wheat stripe rust. Plant Physiol. 2022, 190, 1418–1439. [Google Scholar] [CrossRef]
- Dhar, N.; Chen, J.Y.; Subbarao, K.V.; Klosterman, S.J. Hormone Signaling and Its Interplay With Development and Defense Responses in Verticillium-Plant Interactions. Front. Plant Sci. 2020, 11, 584997. [Google Scholar] [CrossRef] [PubMed]
- Gong, Q.; Yang, Z.; Chen, E.; Sun, G.; He, S.; Butt, H.I.; Zhang, C.; Zhang, X.; Yang, Z.; Du, X.; et al. A Phi-Class Glutathione S-Transferase Gene for Verticillium Wilt Resistance in Gossypium arboreum Identified in a Genome-Wide Association Study. Plant. Cell Physiol. 2018, 59, 275–289. [Google Scholar] [CrossRef] [PubMed]
- Mo, H.J.; Sun, Y.X.; Zhu, X.L.; Wang, X.F.; Zhang, Y.; Yang, J.; Yan, G.J.; Ma, Z.Y. Cotton S-adenosylmethionine decarboxylase-mediated spermine biosynthesis is required for salicylic acid- and leucine-correlated signaling in the defense response to Verticillium dahliae. Planta 2016, 243, 1023–1039. [Google Scholar] [CrossRef]
- Hu, Y.; Guo, W.Z.; Zhang, T.Z. Construction of a bacterial artificial chromosome library of TM-1, a standard line for genetics and genomics in Upland cotton. J. Integr. Plant Biol. 2009, 51, 107–112. [Google Scholar] [CrossRef] [PubMed]
- Li, P.-t.; Rashid, M.H.o.; Chen, T.-t.; Lu, Q.-w.; Ge, Q.; Gong, W.-k.; Liu, A.-y.; Gong, J.-w.; Shang, H.-h.; Deng, X.-y.; et al. Transcriptomic and biochemical analysis of upland cotton (Gossypium hirsutum) and a chromosome segment substitution line from G. hirsutum × G. barbadense in response to Verticillium dahliae infection. BMC Plant Biol. 2019, 19, 19. [Google Scholar] [CrossRef] [PubMed]
- Want, E.J.; Masson, P.; Michopoulos, F.; Wilson, I.D.; Theodoridis, G.; Plumb, R.S.; Shockcor, J.; Loftus, N.; Holmes, E.; Nicholson, J.K. Global metabolic profiling of animal and human tissues via UPLC-MS. Nat. Protoc. 2012, 8, 17–32. [Google Scholar] [CrossRef] [PubMed]
- Xiang, B.; Hao, X.; Xie, Q.; Shen, G.; Liu, Y.; Zhu, X. Deletion of a Rare Fungal PKS CgPKS11 Promotes Chaetoglobosin A Biosynthesis, Yet Defers the Growth and Development of Chaetomium globosum. J. Fungi 2021, 7, 750. [Google Scholar] [CrossRef]





Disclaimer/Publisher’s Note: The statements, opinions and data contained in all publications are solely those of the individual author(s) and contributor(s) and not of MDPI and/or the editor(s). MDPI and/or the editor(s) disclaim responsibility for any injury to people or property resulting from any ideas, methods, instructions or products referred to in the content. |
© 2024 by the authors. Licensee MDPI, Basel, Switzerland. This article is an open access article distributed under the terms and conditions of the Creative Commons Attribution (CC BY) license (https://creativecommons.org/licenses/by/4.0/).
Share and Cite
Xing, B.; Li, P.; Li, Y.; Cui, B.; Sun, Z.; Chen, Y.; Zhang, S.; Liu, Q.; Zhang, A.; Hao, L.; et al. Integrated Transcriptomic and Metabolomic Analysis of G. hirsutum and G. barbadense Responses to Verticillium Wilt Infection. Int. J. Mol. Sci. 2025, 26, 28. https://doi.org/10.3390/ijms26010028
Xing B, Li P, Li Y, Cui B, Sun Z, Chen Y, Zhang S, Liu Q, Zhang A, Hao L, et al. Integrated Transcriptomic and Metabolomic Analysis of G. hirsutum and G. barbadense Responses to Verticillium Wilt Infection. International Journal of Molecular Sciences. 2025; 26(1):28. https://doi.org/10.3390/ijms26010028
Chicago/Turabian StyleXing, Baoguang, Pengtao Li, Yanfang Li, Bingkai Cui, Zhihao Sun, Yu Chen, Shaoliang Zhang, Qiankun Liu, Aiming Zhang, Liuan Hao, and et al. 2025. "Integrated Transcriptomic and Metabolomic Analysis of G. hirsutum and G. barbadense Responses to Verticillium Wilt Infection" International Journal of Molecular Sciences 26, no. 1: 28. https://doi.org/10.3390/ijms26010028
APA StyleXing, B., Li, P., Li, Y., Cui, B., Sun, Z., Chen, Y., Zhang, S., Liu, Q., Zhang, A., Hao, L., Du, X., Liu, X., Wu, B., Peng, R., & Hu, S. (2025). Integrated Transcriptomic and Metabolomic Analysis of G. hirsutum and G. barbadense Responses to Verticillium Wilt Infection. International Journal of Molecular Sciences, 26(1), 28. https://doi.org/10.3390/ijms26010028

