Genome-Wide Identification of the DnaJ Gene Family in Citrus and Functional Characterization of ClDJC24 in Response to Citrus Huanglongbing
Abstract
1. Introduction
2. Results
2.1. Genome-Wide Identification of DnaJ Genes from Citrus
2.2. Chromosomal Distribution of DnaJ Genes from Citrus
2.3. Gene Structures and Motif Analysis of DnaJ Genes from Citrus
2.4. Characterization of Citrus HLB-Related DnaJ Genes
2.5. Cis-Acting Elements in DnaJ Genes Promoters from Citrus
2.6. Relative Expressions of Citrus HLB-Related 9 DnaJ Genes
2.7. Synthesis and Characterization of Gold Nanoparticles–Polyethylenimine (AuNPs-PEI)
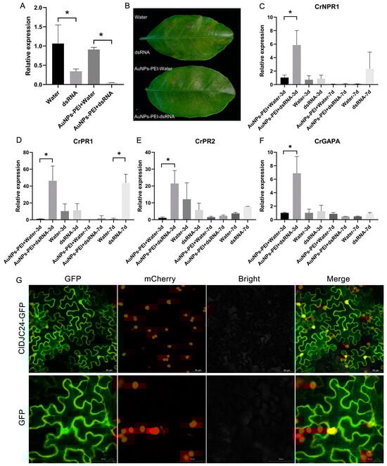
2.8. ClDJC24-dsRNA Silencing Affects the Expression Patterns of Immune Genes in Response to Citrus HLB
3. Discussion
4. Materials and Methods
4.1. Identification of DnaJ Genes in Citrus
4.2. Chromosomal Locations and Gene Structure Analysis and Cis-Element Analysis of DnaJ Genes in Citrus
4.3. Phylogenetic Analysis and Heat Map Construction of DnaJ Genes from Citrus
4.4. RNA Extraction and Quantitative Reverse Transcription qRT-PCR
4.5. Subcellular Localization
4.6. Yeast Two-Hybrid (Y2H) Assays
4.7. AuNPs-PEI Synthesis
4.8. Gene Silencing
4.9. Detection of Citrus Huanglongbing (HLB) Bacterial Titer
4.10. Limitations of the Study Related to the Species Source of the Data
Supplementary Materials
Author Contributions
Funding
Data Availability Statement
Conflicts of Interest
References
- Tutar, L.; Tutar, Y. Heat shock proteins; an overview. Curr. Pharm. Biotechnol. 2010, 11, 216–222. [Google Scholar] [CrossRef] [PubMed]
- Muthusamy, S.K.; Dalal, M.; Chinnusamy, V.; Bansal, K.C. Genome-wide identification and analysis of biotic and abiotic stress regulation of small heat shock protein (HSP20) family genes in bread wheat. J. Plant Physiol. 2017, 211, 100–113. [Google Scholar] [CrossRef] [PubMed]
- Pulido, P.; Leister, D. Novel dnaj-related proteins in Arabidopsis thaliana. New Phytol. 2018, 217, 480–490. [Google Scholar] [CrossRef] [PubMed]
- Walsh, P.; Bursać, D.; Law, Y.C.; Cyr, D.; Lithgow, T. The j-protein family: Modulating protein assembly, disassembly and translocation. EMBO Rep. 2004, 5, 567–571. [Google Scholar] [CrossRef] [PubMed]
- Dang, W.; Zhang, M.; Sun, L. Edwardsiella tarda dnaj is a virulence-associated molecular chaperone with immunoprotective potential. Fish Shellfish Immunol. 2011, 31, 182–188. [Google Scholar] [CrossRef]
- Solana, J.C.; Bernardo, L.; Moreno, J.; Aguado, B.; Requena, J.M. The astonishing large family of HSP40/Dnaj proteins existing in leishmania. Genes 2022, 13, 742. [Google Scholar] [CrossRef]
- Qiu, X.B.; Shao, Y.M.; Miao, S.; Wang, L. The diversity of the Dnaj/HSP40 family, the crucial partners for HSP70 chaperones. Cell. Mol. Life Sci. 2006, 63, 2560–2570. [Google Scholar] [CrossRef]
- Takaya, A.; Tomoyasu, T.; Matsui, H.; Yamamoto, T. The Dnak/Dnaj chaperone machinery of salmonella enterica serovar typhimurium is essential for invasion of epithelial cells and survival within macrophages, leading to systemic infection. Infect. Immun. 2004, 72, 1364–1373. [Google Scholar] [CrossRef]
- Liu, J.Z.; Whitham, S.A. Overexpression of a soybean nuclear localized type-iii dnaj domain-containing HSP40 reveals its roles in cell death and disease resistance. Plant J. Cell Mol. Biol. 2013, 74, 110–121. [Google Scholar] [CrossRef]
- Wang, G.; Zhou, S.; Luo, Y.; Ma, C.; Gong, Y.; Zhou, Y.; Gao, S.; Huang, Z.; Yan, L.; Hu, Y.; et al. The heat shock protein 40 lednaj regulates stress resistance and indole-3-acetic acid biosynthesis in lentinula edodes. Fungal Genet. Biol. 2018, 118, 37–44. [Google Scholar] [CrossRef]
- Kampinga, H.H.; Craig, E.A. The HSP70 chaperone machinery: J proteins as drivers of functional specificity. Nat. Rev. Mol. Cell Biol. 2010, 11, 579–592. [Google Scholar] [CrossRef] [PubMed]
- Liu, T.-T.; Xu, M.-Z.; Gao, S.-Q.; Zhang, Y.; Hu, Y.; Jin, P.; Cai, L.-N.; Cheng, Y.; Chen, J.-P.; Yang, J.; et al. Genome-wide identification and analysis of the regulation wheat Dnaj family genes following wheat yellow mosaic virus infection. J. Integr. Agric. 2022, 21, 153–169. [Google Scholar] [CrossRef]
- Clerico, E.M.; Meng, W.; Pozhidaeva, A.; Bhasne, K.; Petridis, C.; Gierasch, L.M. HSP70 molecular chaperones: Multifunctional allosteric holding and unfolding machines. Biochem. J. 2019, 476, 1653–1677. [Google Scholar] [CrossRef]
- Cao, Y.Q.; Yuan, L.; Zhao, Q.; Yuan, J.L.; Miao, C.; Chang, Y.F.; Wen, X.T.; Wu, R.; Huang, X.B.; Wen, Y.P.; et al. HSP40 protein dnajb6 interacts with viral NS3 and inhibits the replication of the japanese encephalitis virus. Int. J. Mol. Sci. 2019, 20, 5719. [Google Scholar] [CrossRef] [PubMed]
- Zhang, B.; Qiu, H.L.; Qu, D.H.; Ruan, Y.; Chen, D.H. Phylogeny-dominant classification of j-proteins in Arabidopsis thaliana and Brassica oleracea. Genome 2018, 61, 405–415. [Google Scholar] [CrossRef] [PubMed]
- Luo, Y.; Fang, B.; Wang, W.; Yang, Y.; Rao, L.; Zhang, C. Genome-wide analysis of the rice j-protein family: Identification, genomic organization, and expression profiles under multiple stresses. 3 Biotech 2019, 9, 358. [Google Scholar] [CrossRef]
- Knox, C.; Luke, G.A.; Blatch, G.L.; Pesce, E.-R. Heat shock protein 40 (HSP40) plays a key role in the virus life cycle. Virus Res. 2011, 160, 15–24. [Google Scholar] [CrossRef]
- Bekh-Ochir, D.; Shimada, S.; Yamagami, A.; Kanda, S.; Ogawa, K.; Nakazawa, M.; Matsui, M.; Sakuta, M.; Osada, H.; Asami, T.; et al. A novel mitochondrial Dnaj/HSP40 family protein bil2 promotes plant growth and resistance against environmental stress in brassinosteroid signaling. Planta 2013, 237, 1509–1525. [Google Scholar] [CrossRef]
- Sporn, Z.A.; Hines, J.K. Hsp40 function in yeast prion propagation: Amyloid diversity necessitates chaperone functional complexity. Prion 2015, 9, 80–89. [Google Scholar] [CrossRef]
- Park, M.Y.; Kim, S.Y. The Arabidopsis j protein ATJ1 is essential for seedling growth, flowering time control and aba response. Plant Cell Physiol. 2014, 55, 2152–2163. [Google Scholar] [CrossRef]
- Wang, G.; Cai, G.; Kong, F.; Deng, Y.; Ma, N.; Meng, Q. Overexpression of tomato chloroplast-targeted Dnaj protein enhances tolerance to drought stress and resistance to pseudomonas solanacearum in transgenic tobacco. Plant Physiol. Biochem. 2014, 82, 95–104. [Google Scholar] [CrossRef] [PubMed]
- Hwang, D.J.; Tumer, N.E.; Wilson, T.M. Chaperone protein grpe and the groel/groes complex promote the correct folding of tobacco mosaic virus coat protein for ribonucleocapsid assembly in vivo. Arch. Virol. 1998, 143, 2203–2214. [Google Scholar] [CrossRef] [PubMed]
- Hofius, D.; Maier, A.T.; Dietrich, C.; Jungkunz, I.; Börnke, F.; Maiss, E.; Sonnewald, U. Capsid protein-mediated recruitment of host Dnaj-like proteins is required for potato virus y infection in tobacco plants. J. Virol. 2007, 81, 11870–11880. [Google Scholar] [CrossRef] [PubMed]
- Shimizu, T.; Yoshii, A.; Sakurai, K.; Hamada, K.; Yamaji, Y.; Suzuki, M.; Namba, S.; Hibi, T. Identification of a novel tobacco Dnaj-like protein that interacts with the movement protein of tobacco mosaic virus. Arch. Virol. 2009, 154, 959–967. [Google Scholar] [CrossRef]
- Zong, T.; Yin, J.; Jin, T.; Wang, L.; Luo, M.; Li, K.; Zhi, H. A Dnaj protein that interacts with soybean mosaic virus coat protein serves as a key susceptibility factor for viral infection. Virus Res. 2020, 281, 197870. [Google Scholar] [CrossRef]
- Urano, E.; Morikawa, Y.; Komano, J. Novel role of HSP40/Dnaj in the regulation of hiv-1 replication. J. Acquir. Immune Defic. Syndr. (1999) 2013, 64, 154–162. [Google Scholar] [CrossRef]
- Tipu, M.M.H.; Masud, M.M.; Jahan, R.; Baroi, A.; Hoque, A. Identification of citrus greening based on visual symptoms: A grower’s diagnostic toolkit. Heliyon 2021, 7, e08387. [Google Scholar] [CrossRef]
- Merli, M.L.; Padgett-Pagliai, K.A.; Cuaycal, A.E.; Garcia, L.; Marano, M.R.; Lorca, G.L.; Gonzalez, C.F. ‘Candidatus liberibacter asiaticus’ multimeric lotp mediates citrus sinensis defense response activation. Front. Microbiol. 2021, 12, 661547. [Google Scholar] [CrossRef] [PubMed]
- Jacob, P.; Hirt, H.; Bendahmane, A. The heat-shock protein/chaperone network and multiple stress resistance. Plant Biotechnol. J. 2017, 15, 405–414. [Google Scholar] [CrossRef]
- Duan, J.; Li, X.; Zhang, J.; Cheng, B.; Liu, S.; Li, H.; Zhou, Q.; Chen, W. Cocktail therapy of fosthiazate and cupric-ammoniun complex for citrus huanglongbing. Front. Plant Sci. 2021, 12, 643971. [Google Scholar] [CrossRef]
- Lei, W.X.; An, Z.S.; Zhang, B.H.; Wu, Q.; Gong, W.J.; Li, J.M.; Chen, W.L. Construction of gold-sirna (NPR1) nanoparticles for effective and quick silencing of npr1 in Arabidopsis thaliana. RSC Adv. 2020, 10, 19300–19308. [Google Scholar] [CrossRef] [PubMed]
- Zhang, J.; Lei, W.; Meng, Y.; Zhou, C.; Zhang, B.; Yuan, J.; Wang, M.; Xu, D.; Meng, X.; Chen, W. Expression of pei-coated gold nanoparticles carrying exogenous gene in periwinkle mesophyll cells and its practice in huanglongbing research. iScience 2022, 25, 104479. [Google Scholar] [CrossRef]
- Graczyk, A.; Pawlowska, R.; Jedrzejczyk, D.; Chworos, A. Gold nanoparticles in conjunction with nucleic acids as a modern molecular system for cellular delivery. Molecules 2020, 25, 204. [Google Scholar] [CrossRef] [PubMed]
- Li, M.; Guo, Z.; Yang, H.; Liu, Y.; Tong, Y. Electrochemical sensor based on polyethyleneimine-aunps- anthraquinone-2-carboxylic acid nanocomposite for cysteine detection. Int. J. Electrochem. Sci. 2019, 14, 943–956. [Google Scholar] [CrossRef]
- Brondani, D.; de Souza, B.; Souza, B.S.; Neves, A.; Vieira, I.C. Pei-coated gold nanoparticles decorated with laccase: A new platform for direct electrochemistry of enzymes and biosensing applications. Biosens. Bioelectron. 2013, 42, 242–247. [Google Scholar] [CrossRef]
- Huang, H.; Tian, Y.; Huo, Y.; Liu, Y.; Yang, W.; Li, Y.; Zhuo, M.; Xiang, D.; Li, C.; Yi, G.; et al. The autophagy-related musa acuminata protein MaATG8F interacts with maatg4b, regulating banana disease resistance to Fusarium oxysporum f. Sp. Cubense tropical race 4. J. Fungi 2024, 10, 91. [Google Scholar] [CrossRef]
- Zaynab, M.; Sharif, Y.; Fatima, M.; Afzal, M.Z.; Aslam, M.M.; Raza, M.F.; Anwar, M.; Raza, M.A.; Sajjad, N.; Yang, X.; et al. Crispr/cas9 to generate plant immunity against pathogen. Microb. Pathog. 2020, 141, 103996. [Google Scholar] [CrossRef] [PubMed]
- Chen, K.; Wang, Y.; Zhang, R.; Zhang, H.; Gao, C. Crispr/cas genome editing and precision plant breeding in agriculture. Annu. Rev. Plant Biol. 2019, 70, 667–697. [Google Scholar] [CrossRef]
- Samanta, M.K.; Dey, A.; Gayen, S. Crispr/cas9: An advanced tool for editing plant genomes. Transgenic Res. 2016, 25, 561–573. [Google Scholar] [CrossRef]
- Verchot, J. Cellular chaperones and folding enzymes are vital contributors to membrane bound replication and movement complexes during plant rna virus infection. Front. Plant Sci. 2012, 3, 275. [Google Scholar] [CrossRef]
- Wang, G.; Li, M.; Cheng, H.; Zhang, C.; Deng, W.; Li, T. Expression profiling of cordyceps dnaj protein family in tolypocladium guangdongense during developmental and temperature stress processes. Gene 2020, 743, 144563. [Google Scholar] [CrossRef] [PubMed]
- Fan, F.F.; Liu, F.; Yang, X.; Wan, H.; Kang, Y. Global analysis of expression profile of members of DnaJ gene families involved in capsaicinoids synthesis in pepper (Capsicum annuum L). BMC Plant Biol. 2020, 20, 326. [Google Scholar] [CrossRef] [PubMed]
- Abdullah; Faraji, S.; Mehmood, F.; Malik, H.M.T.; Poczai, P.J.A. The GASA gene family in theobroma cacao: Genome wide identification and expression analyses. BioRxiv 2021, 11, 1425. [Google Scholar] [CrossRef]
- Musavizadeh, Z.; Najafi-Zarrini, H.; Kazemitabar, S.K.; Hashemi, S.H.; Faraji, S.; Barcaccia, G.; Heidari, P. Genome-wide analysis of potassium channel genes in rice: Expression of the osakt and oskat genes under salt stress. Genes 2021, 12, 784. [Google Scholar] [CrossRef]
- Li, Y.; Li, W.; Hu, D.; Shen, P.; Zhang, G.; Zhu, Y. Comparative analysis of the metabolome and transcriptome between green and albino zones of variegated leaves from hydrangea macrophylla ‘maculata’ infected by hydrangea ringspot virus. Plant Physiol. Biochem. 2020, 157, 195–210. [Google Scholar] [CrossRef]
- Wang, T.; Liu, M.; Wu, Y.; Tian, Y.; Han, Y.; Liu, C.; Hao, J.; Fan, S. Genome-wide identification and expression analysis of mapk gene family in lettuce (lactuca sativa L.) and functional analysis of lsmapk4 in high- temperature-induced bolting. Int. J. Mol. Sci. 2022, 23, 11129. [Google Scholar] [CrossRef]
- Valassakis, C.; Livanos, P.; Minopetrou, M.; Haralampidis, K.; Roussis, A. Promoter analysis and functional implications of the selenium binding protein (SBP) gene family in Arabidopsis thaliana. J. Plant Physiol. 2018, 224–225, 19–29. [Google Scholar] [CrossRef]
- Craig, E.A.; Huang, P.; Aron, R.; Andrew, A. The diverse roles of j-proteins, the obligate HSP70 co-chaperone. Rev. Physiol. Biochem. Pharmacol. 2006, 156, 1–21. [Google Scholar] [CrossRef]
- Miernyk, J.A. The j-domain proteins of Arabidopsis thaliana: An unexpectedly large and diverse family of chaperones. Cell Stress Chaperones 2001, 6, 209–218. [Google Scholar] [CrossRef]
- Shi, J.; Gong, Y.; Shi, H.; Ma, X.; Zhu, Y.; Yang, F.; Wang, D.; Fu, Y.; Lin, Y.; Yang, N.; et al. ‘Candidatus liberibacter asiaticus’ secretory protein sde3 inhibits host autophagy to promote huanglongbing disease in citrus. Autophagy 2023, 19, 2558–2574. [Google Scholar] [CrossRef]
- Li, X.; Guo, Z.; Zhou, Y.; Zhang, B.; Ruan, H.; Chen, W. Three new discovery effector proteins from Candidatus liberibacter asiaticus psy62 inhibit plant defense through interaction with ATCAT3 and ATGAPA. Plant Cell Rep. 2024, 43, 130. [Google Scholar] [CrossRef] [PubMed]
- Chen, K.M.; Holmström, M.; Raksajit, W.; Suorsa, M.; Piippo, M.; Aro, E.M. Small chloroplast-targeted Dnaj proteins are involved in optimization of photosynthetic reactions in Arabidopsis thaliana. BMC Plant Biol. 2010, 10, 43. [Google Scholar] [CrossRef] [PubMed]
- Xie, T.; Chen, C.; Li, C.; Liu, J.; Liu, C.; He, Y. Genome-wide investigation of WRKY gene family in pineapple: Evolution and expression profiles during development and stress. BMC Genom. 2018, 19, 490. [Google Scholar] [CrossRef] [PubMed]
- Hu, B.; Jin, J.; Guo, A.Y.; Zhang, H.; Luo, J.; Gao, G. GSDS 2.0: An upgraded gene feature visualization server. Bioinformatics 2015, 31, 1296–1297. [Google Scholar] [CrossRef]
- Bailey, T.L.; Boden, M.; Buske, F.A.; Frith, M.; Grant, C.E.; Clementi, L.; Ren, J.; Li, W.W.; Noble, W.S. Meme suite: Tools for motif discovery and searching. Nucleic Acids Res. 2009, 37, W202–W208. [Google Scholar] [CrossRef]
- Li, B.; Fan, R.; Yang, Q.; Hu, C.; Sheng, O.; Deng, G.; Dong, T.; Li, C.; Peng, X.; Bi, F.; et al. Genome-wide identification and characterization of the NAC transcription factor family in musa acuminata and expression analysis during fruit ripening. Int. J. Mol. Sci. 2020, 21, 634. [Google Scholar] [CrossRef]
- Lescot, M.; Déhais, P.; Thijs, G.; Marchal, K.; Moreau, Y.; Van de Peer, Y.; Rouzé, P.; Rombauts, S. Plantcare, a database of plant cis-acting regulatory elements and a portal to tools for in silico analysis of promoter sequences. Nucleic Acids Res. 2002, 30, 325–327. [Google Scholar] [CrossRef]
- Chen, C.; Chen, H.; Zhang, Y.; Thomas, H.R.; Frank, M.H.; He, Y.; Xia, R. TBtools: An integrative toolkit developed for interactive analyses of big biological data. Mol. Plant 2020, 13, 1194–1202. [Google Scholar] [CrossRef]
- Mushtaq, S.; Tayyeb, A.; Firdaus, E.B. A comparison of total RNA extraction methods for RT-PCR based differential expression of genes from trichoderma atrobrunneum. J. Microbiol. Methods 2022, 200, 106535. [Google Scholar] [CrossRef]
- Zhao, H.; Sun, R.; Albrecht, U.; Padmanabhan, C.; Wang, A.; Coffey, M.D.; Girke, T.; Wang, Z.; Close, T.J.; Roose, M.; et al. Small RNA profiling reveals phosphorus deficiency as a contributing factor in symptom expression for citrus huanglongbing disease. Mol. Plant 2013, 6, 301–310. [Google Scholar] [CrossRef]
- Takeuchi, T.; Yamazaki, Y.; Katoh-Fukui, Y.; Tsuchiya, R.; Kondo, S.; Motoyama, J.; Higashinakagawa, T. Gene trap capture of a novel mouse gene, jumonji, required for neural tube formation. Genes Dev. 1995, 9, 1211–1222. [Google Scholar] [CrossRef] [PubMed]
- Huang, H.; Zhang, X.; Zhang, Y.; Yi, G.; Xie, J.; Viljoen, A.; Wang, W.; Mostert, D.; Fu, G.; Peng, C.; et al. Focecm33, a gpi-anchored protein, regulates vegetative growth and virulence in Fusarium oxysporum f. Sp. Cubense tropical race 4. Fungal Biol. 2022, 126, 213–223. [Google Scholar] [CrossRef] [PubMed]







| Annotation Number | Gene Name | AAs | Mw (kDa) | pI | Subcellular Localization | Arabidopsis Ortholog | Clade |
|---|---|---|---|---|---|---|---|
| Ciclev10030731m.1 | ClDJC41-1 | 803 | 90.54 | 8.82 | nucl | DJC41 | I |
| Ciclev10030729m.1 | ClDJC41-2 | 806 | 89.42 | 8.61 | nucl | DJC41 | I |
| Ciclev10004367m.1 | ClDJC41-3 | 779 | 86.57 | 8.88 | nucl | DJC41 | I |
| Ciclev10000081m.1 | ClDJC44 | 1142 | 127.65 | 8.78 | nucl | DJC44 | I |
| Ciclev10001879m.1 | ClDJC45 | 317 | 35.15 | 8.54 | cyto | DJC45 | I |
| Ciclev10000551m.1 | ClDJC46 | 646 | 73.81 | 9.27 | nucl | DJC46 | I |
| Ciclev10004241m.1 | ClDJC67 | 1000 | 113.3 | 5.43 | nucl | DJC67 | I |
| Ciclev10014483m.1 | ClDJC84 $ | 689 | 76.14 | 8.8 | nucl | DJC84 $ | I |
| Ciclev10028303m.1 | ClDJLD13 $ | 490 | 54.74 | 8.7 | nucl | DJLD13 $ | I |
| Ciclev10029411m.1 | ClDJLD9 $-1 | 167 | 18.84 | 5.4 | cyto | DJLD9 $ | I |
| Ciclev10029403m.1 | ClDJLD9 $-2 | 169 | 19.19 | 5.64 | cyto | DJLD9 $ | I |
| Ciclev10017157m.1 | ClDJLD9 $-3 | 131 | 14.9 | 9.45 | nucl | DJLD9 $ | I |
| Ciclev10029096m.1 | ClDJLD9 $-4 | 259 | 28.71 | 8.91 | nucl | DJLD9 $ | I |
| Ciclev10020330m.1 | ClDJA1-1 | 418 | 46.94 | 6.65 | nucl | DJA1 | II |
| Ciclev10028531m.1 | ClDJA1-2 | 416 | 46.16 | 6.06 | nucl | DJA1 | II |
| Ciclev10015385m.1 | ClDJA1-3 | 416 | 46.46 | 6.01 | nucl | DJA1 | II |
| Ciclev10031530m.1 | ClDJA3 | 448 | 49.38 | 9.11 | nucl | DJA3 | II |
| Ciclev10008033m.1 | ClDJA4 | 513 | 56.45 | 8.9 | chlo | DJA4 | II |
| Ciclev10025609m.1 | ClDJA6 | 443 | 47.83 | 9.41 | chlo | DJA6 | II |
| Ciclev10025441m.1 | ClDJA7 | 499 | 53.56 | 8.89 | chlo | DJA7 | II |
| Ciclev10020947m.1 | ClDJA8 | 345 | 39.08 | 5.93 | cyto | DJA8 | II |
| Ciclev10016063m.1 | ClDJB1-1 | 305 | 34.34 | 8.91 | cyto | DJB1 | II |
| Ciclev10012139m.1 | ClDJB1-2 | 339 | 37.39 | 9.31 | cyto | DJB1 | II |
| Ciclev10015887m.1 | ClDJB1-3 | 331 | 37.21 | 7.61 | nucl | DJB1 | II |
| Ciclev10008858m.1 | ClDJB10 | 337 | 36.91 | 7.69 | nucl | DJB10 | II |
| Ciclev10015820m.1 | ClDJB3 | 344 | 37.54 | 8.97 | cyto | DJB3 | II |
| Ciclev10032269m.1 | ClDJB6 | 295 | 32.81 | 9.22 | cyto | DJB6 | II |
| Ciclev10001008m.1 | ClDJC20 | 478 | 53.19 | 8.96 | chlo | DJC20 | II |
| Ciclev10020899m.1 | ClDJC51 | 350 | 39.13 | 8.98 | nucl | DJC51 | II |
| Ciclev10003893m.1 | ClDJC79 | 385 | 43.69 | 5.73 | cyto | DJC79 | III |
| Ciclev10028788m.1 | ClDJC80 | 340 | 38.25 | 7.71 | cyto | DJC80 | III |
| Ciclev10001330m.1 | ClDJC81 | 410 | 45.14 | 5.5 | cyto | DJC81 | III |
| Ciclev10026825m.1 | ClDJC23 | 101 | 11.35 | 8.64 | nucl | DJC23 | IV |
| Ciclev10029600m.1 | ClDJC24 | 119 | 13.13 | 9.06 | nucl | DJC24 | IV |
| Ciclev10011261m.1 | ClDJC2 | 646 | 73.62 | 8.55 | nucl | DJC2 | IX |
| Ciclev10008750m.1 | ClDJB14 | 358 | 40.48 | 8.75 | nucl | DJB14 | V |
| Ciclev10005299m.1 | ClDJC35 | 352 | 41.26 | 8.54 | nucl | DJC35 | V |
| Ciclev10005578m.1 | ClDJC30 | 282 | 32.34 | 8.95 | nucl | DJC30 | VI |
| Ciclev10033027m.1 | ClDJC33 | 139 | 16.3 | 4.96 | nucl | DJC33 | VII |
| Ciclev10002824m.1 | ClDJC50 | 133 | 16 | 5.18 | nucl | DJC50 | VII |
| Ciclev10016883m.1 | ClDJC28 | 181 | 21.11 | 4.64 | chlo | DJC28 | VIII |
| Ciclev10026366m.1 | ClDJC29 | 242 | 26.78 | 5.04 | chlo | DJC29 | VIII |
| Ciclev10002746m.1 | ClDJC47-1 | 159 | 17.86 | 4.98 | nucl | DJC47 | VIII |
| Ciclev10022709m.1 | ClDJC47-2 | 148 | 16.62 | 4.8 | chlo | DJC47 | VIII |
| Ciclev10030891m.1 | ClDJC17 | 671 | 74.96 | 5.7 | plas | DJC17 | X |
| Ciclev10004408m.1 | ClDJB16 | 741 | 82.34 | 9.16 | chlo | DJB16 | XI |
| Ciclev10019555m.1 | ClDJC36/ClDJC37 | 555 | 63.4 | 8.78 | nucl | DJC36/DJC37 | XI |
| Ciclev10015402m.1 | ClDJB11 | 414 | 45.84 | 6.18 | nucl | DJB11 | XII |
| Ciclev10031692m.1 | ClDJB12 | 410 | 46.33 | 8.72 | nucl | DJB12 | XII |
| Ciclev10011610m.1 | ClDJC16 | 484 | 54.19 | 6.66 | cyto | DJC16 | XIII |
| Ciclev10014072m.1 | ClDJC31 | 1214 | 133.52 | 5.66 | chlo | DJC31 | XIII |
| Ciclev10004152m.1 | ClDJC62 | 1408 | 153.92 | 6.23 | nucl | DJC62 | XIII |
| Ciclev10012465m.1 | ClDJC61 | 270 | 31.88 | 8.28 | chlo | DJC61 | XIV |
| Ciclev10011366m.1 | ClDJB9 | 577 | 63.66 | 9.36 | nucl | DJB9 | Others |
| Ciclev10003422m.1 | ClDJC10 | 182 | 20.53 | 4.49 | nucl | DJC10 | Others |
| Ciclev10016093m.1 | ClDJC19 | 300 | 35.17 | 9.31 | chlo | DJC19 | Others |
| Ciclev10026659m.1 | ClDJC22 | 163 | 18.43 | 5.62 | chlo | DJC22 | Others |
| Ciclev10019624m.1 | ClDJC25 | 540 | 60.21 | 8.96 | chlo | DJC25 | Others |
| Ciclev10006058m.1 | ClDJC26-1 | 170 | 19.16 | 8.74 | chlo | DJC26 | Others |
| Ciclev10022177m.1 | ClDJC26-2 | 218 | 24.76 | 10.03 | nucl | DJC26 | Others |
| Ciclev10007224m.1 | ClDJC27/ClDJC74 | 2592 | 283.9 | 5.91 | nucl | DJC27/DJC74 | Others |
| Ciclev10029128m.1 | ClDJC32 | 250 | 29.6 | 9.21 | nucl | DJC32 | Others |
| Ciclev10030221m.1 | ClDJC34 | 412 | 45.96 | 9.3 | nucl | DJC34 | Others |
| Ciclev10000724m.1 | ClDJC57 | 567 | 64.79 | 8.7 | nucl | DJC57 | Others |
| Ciclev10002163m.1 | ClDJC65 | 268 | 31.78 | 9.71 | nucl | DJC65 | Others |
| Ciclev10003690m.1 | ClDJC66-1 | 127 | 14.44 | 8.92 | nucl | DJC66 | Others |
| Ciclev10009810m.1 | ClDJC66-2 | 147 | 16.06 | 9.34 | chlo | DJC66 | Others |
| Ciclev10002683m.1 | ClDJC66-3 | 170 | 18.9 | 9.8 | chlo | DJC66 | Others |
| Ciclev10003089m.1 | ClDJC66-4 | 147 | 16.62 | 10.07 | chlo | DJC66 | Others |
| Ciclev10010382m.1 | ClDJC66-5 | 104 | 12 | 6.27 | nucl | DJC66 | Others |
| Ciclev10006484m.1 | ClDJC66-6 | 166 | 18.42 | 6.18 | cyto | DJC66 | Others |
| Ciclev10021147m.1 | ClDJC69 | 325 | 36.21 | 10.05 | chlo | DJC69 | Others |
| Ciclev10012897m.1 | ClDJC70 | 181 | 20.51 | 9.54 | nucl | DJC70 | Others |
| Ciclev10027520m.1 | ClDJC71 | 528 | 60.83 | 8.22 | nucl | DJC71 | Others |
| Ciclev10026217m.1 | ClDJC72 | 285 | 32.93 | 9.56 | nucl | DJC72 | Others |
| Ciclev10028974m.1 | ClDJC73 | 289 | 33.14 | 5.27 | nucl | DJC73 | Others |
| Ciclev10002209m.1 | ClDJC75 | 259 | 29.66 | 6.02 | chlo | DJC75 | Others |
| Ciclev10016190m.1 | ClDJC76-1 | 281 | 31.72 | 9.24 | chlo | DJC76 | Others |
| Ciclev10031498m.1 | ClDJC76-2 | 456 | 50.3 | 9.02 | chlo | DJC76 | Others |
| Ciclev10017707m.1 | ClDJC77 | 340 | 38.33 | 6.27 | chlo | DJC77 | Others |
| Ciclev10002309m.1 | ClDJC78 | 241 | 28.82 | 9.55 | nucl | DJC78 | Others |
| Ciclev10002196m.1 | ClDJC82 | 262 | 29.42 | 7.01 | chlo | DJC82 | Others |
| Ciclev10006857m.1 | ClDJC83 $ | 287 | 33.73 | 9.57 | nucl | DJC83 $ | Others |
| Ciclev10019373m.1 | ClDJC9 | 604 | 69.09 | 5.49 | nucl | DJC9 | Others |
| Ciclev10009451m.1 | ClDJLD4 | 215 | 24.23 | 5.85 | chlo | DJLD4 | Others |
| Ciclev10019092m.1 | ClDJLD8 | 703 | 79.48 | 5.42 | chlo | DJLD8 | Others |
| Genes | Forward Primers | Reverse Primers |
|---|---|---|
| Ciclev10002196m.1 | TATTCATGTGTAAAAACAGCCCCTA | GTGCGTCCAAGATACTCTCAAGTAA |
| Ciclev10002746m.1 | ATGAGAACAAGAGGTCAATGTACGA | TATTCATCATGGAGACCATCTCTTG |
| Ciclev10029600m.1 | GGAAATGTCGGCAAATGAGTTTATC | TTCTGAGGAAAGCGAAGAAGAAGA |
| Ciclev10011366m.1 | TTCAAGTTCATTTGGTTTTGGTCTA | TAAATTTATGGCTCTGATGTTTCCA |
| Ciclev10008750m.1 | AAGAGGGGTGAATTTTTATGTGAAG | AATGGGGAGTCTCCTTTATAAAACC |
| Ciclev10030731m.1 | GAGTACCTCCGAACTTATCTCAACA | AGTGTATGTGTTTCCTGTCATGGTA |
| Ciclev10016190m.1 | AAGAAATCAAAGAGGCTTACAGGAA | TGGAAGCATCATAATCTTTTCTGAG |
| Ciclev10001008m.1 | ACATTGCCTCAATCGATACTTCATA | ATACACCTCCTAGCCAAAAACATTC |
| Ciclev10015385m.1 | CATAAATGATGAAGGAATGCCTATG | CTTCACACTCATCCAGTTCCATATC |
| ClDJC24-dsRNA | CGGCTACAACAGCTTGTTCA | GCCGTTGAGTCCTTGTCTTC |
| CrNPR1 | TGAGGGATTATGAAGTTGGGTTTG | CTTGTCCAGAATGTCTAGGAGGTG |
| CrPR1 | ACAGTGAGACAATTGCATGGAG | AGCACAACCTAAACGCACAG |
| CrPR2 | CTCTACGCTCCGAATCAAGCAACT | CGGCGATGTAGCGAAACTTG |
| CrGAPA | TACACTGGCGACCAAAGGCTACTC | GCGGCGTTCACCTCTTCTGC |
| Actin | TCTGTACTCAACCGTCTTCC | ATCACAACCACTCTTCATCTC |
Disclaimer/Publisher’s Note: The statements, opinions and data contained in all publications are solely those of the individual author(s) and contributor(s) and not of MDPI and/or the editor(s). MDPI and/or the editor(s) disclaim responsibility for any injury to people or property resulting from any ideas, methods, instructions or products referred to in the content. |
© 2024 by the authors. Licensee MDPI, Basel, Switzerland. This article is an open access article distributed under the terms and conditions of the Creative Commons Attribution (CC BY) license (https://creativecommons.org/licenses/by/4.0/).
Share and Cite
Tian, Y.; Wang, X.; Huang, H.; Deng, X.; Zhang, B.; Meng, Y.; Wu, L.; Chen, H.; Zhong, Y.; Chen, W. Genome-Wide Identification of the DnaJ Gene Family in Citrus and Functional Characterization of ClDJC24 in Response to Citrus Huanglongbing. Int. J. Mol. Sci. 2024, 25, 11967. https://doi.org/10.3390/ijms252211967
Tian Y, Wang X, Huang H, Deng X, Zhang B, Meng Y, Wu L, Chen H, Zhong Y, Chen W. Genome-Wide Identification of the DnaJ Gene Family in Citrus and Functional Characterization of ClDJC24 in Response to Citrus Huanglongbing. International Journal of Molecular Sciences. 2024; 25(22):11967. https://doi.org/10.3390/ijms252211967
Chicago/Turabian StyleTian, Yuzhen, Xizi Wang, Huoqing Huang, Xin Deng, Baihong Zhang, Yixuan Meng, Libo Wu, Hang Chen, Yun Zhong, and Wenli Chen. 2024. "Genome-Wide Identification of the DnaJ Gene Family in Citrus and Functional Characterization of ClDJC24 in Response to Citrus Huanglongbing" International Journal of Molecular Sciences 25, no. 22: 11967. https://doi.org/10.3390/ijms252211967
APA StyleTian, Y., Wang, X., Huang, H., Deng, X., Zhang, B., Meng, Y., Wu, L., Chen, H., Zhong, Y., & Chen, W. (2024). Genome-Wide Identification of the DnaJ Gene Family in Citrus and Functional Characterization of ClDJC24 in Response to Citrus Huanglongbing. International Journal of Molecular Sciences, 25(22), 11967. https://doi.org/10.3390/ijms252211967

