The Impact of Cell-Intrinsic STAT6 Protein on Donor T Cell-Mediated Graft-Versus-Tumor Effect
Abstract
1. Introduction
2. Results
2.1. The Impact of STAT6VT+ Donor T Cells on Alloreactivity and Cytokine Production After BMT
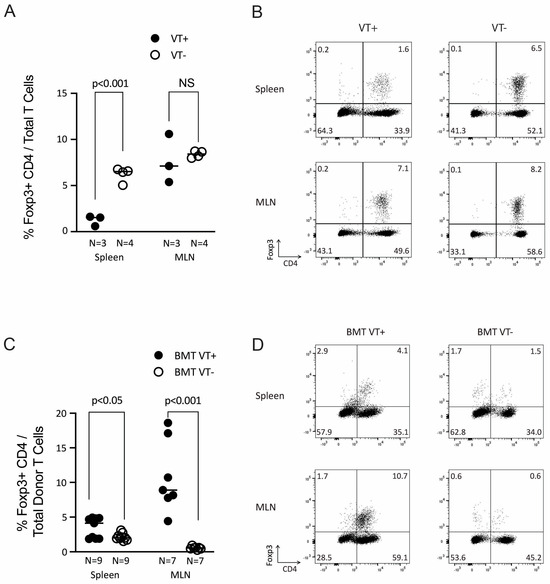
2.2. Donor Treg Frequencies After STAT6VT+ T Cell Addback and BMT
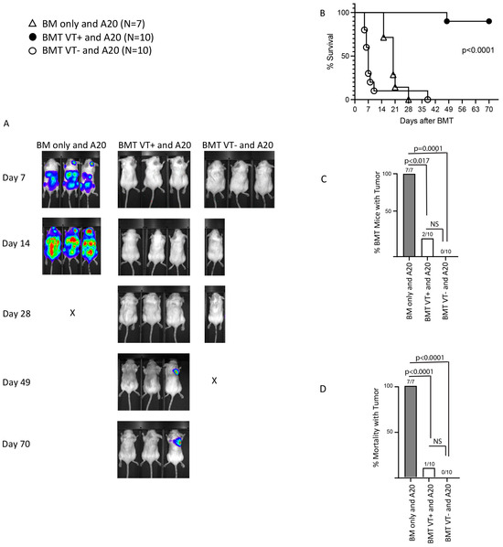
2.3. The Impact of STAT6VT+ Donor T Cells on Graft-Versus-Tumor (GVT) Response
2.4. The Role of Constitutively Active STAT6 in the Generation of Cytokines and the Expression of Antitumor Effector Genes
3. Discussion
4. Materials and Methods
4.1. Mice
4.2. Donor Cell Purification for GVHD Induction
4.3. Total Body Irradiation (TBI), GVHD Induction and Quantitation of Disease Score
4.4. Histopathology
4.5. Induction, Assessment of GVT and Quantification of Tumor Load
4.6. Flow Cytometry
4.7. Cell Purification for In Vitro Cultures
4.8. RNA Isolation and Bulk RNA Sequencing
4.9. Bioinformatic Analysis
4.10. Statistics
5. Conclusions
Supplementary Materials
Author Contributions
Funding
Institutional Review Board Statement
Informed Consent Statement
Data Availability Statement
Conflicts of Interest
References
- Teshima, T.; Hashimoto, D. Separation of GVL from GVHD -location, location, location. Front. Immunol. 2023, 14, 1296663. [Google Scholar] [CrossRef] [PubMed]
- Shah, N.A. Donor lymphocyte infusion in Acute Myeloid Leukemia. Best Pract. Res. Clin. Haematol. 2023, 36, 101484. [Google Scholar] [CrossRef] [PubMed]
- Chiad, Z.; Chojecki, A. Graft versus Leukemia in 2023. Best Pract. Res. Clin. Haematol. 2023, 36, 101476. [Google Scholar] [CrossRef] [PubMed]
- Jiang, H.; Fu, D.; Bidgoli, A.; Paczesny, S. T Cell Subsets in Graft Versus Host Disease and Graft Versus Tumor. Front. Immunol. 2021, 12, 761448. [Google Scholar] [CrossRef]
- Pillai, A.B.; George, T.I.; Dutt, S.; Strober, S. Host natural killer T cells induce an interleukin-4-dependent expansion of donor CD4+CD25+Foxp3+ T regulatory cells that protects against graft-versus-host disease. Blood 2009, 113, 4458–4467. [Google Scholar] [CrossRef]
- Li, Y.; Guan, X.; Liu, W.; Chen, H.L.; Truscott, J.; Beyatli, S.; Metwali, A.; Weiner, G.J.; Zavazava, N.; Blumberg, R.S.; et al. Helminth-Induced Production of TGF-beta and Suppression of Graft-versus-Host Disease Is Dependent on IL-4 Production by Host Cells. J. Immunol. 2018, 201, 2910–2922. [Google Scholar] [CrossRef]
- Hashimoto, D.; Asakura, S.; Miyake, S.; Yamamura, T.; Van Kaer, L.; Liu, C.; Tanimoto, M.; Teshima, T. Stimulation of host NKT cells by synthetic glycolipid regulates acute graft-versus-host disease by inducing Th2 polarization of donor T cells. J. Immunol. 2005, 174, 551–556. [Google Scholar] [CrossRef]
- Harris, R.; Karimi, M. Dissecting the regulatory network of transcription factors in T cell phenotype/functioning during GVHD and GVT. Front. Immunol. 2023, 14, 1194984. [Google Scholar] [CrossRef]
- Li, Y.; Chen, H.L.; Bannick, N.; Henry, M.; Holm, A.N.; Metwali, A.; Urban, J.F., Jr.; Rothman, P.B.; Weiner, G.J.; Blazar, B.R.; et al. Intestinal helminths regulate lethal acute graft-versus-host disease and preserve the graft-versus-tumor effect in mice. J. Immunol. 2015, 194, 1011–1020. [Google Scholar] [CrossRef]
- Li, Y.; Liu, W.; Guan, X.; Truscott, J.; Creemers, J.W.; Chen, H.L.; Pesu, M.; El Abiad, R.G.; Karacay, B.; Urban, J.F., Jr.; et al. STAT6 and Furin Are Successive Triggers for the Production of TGF-beta by T Cells. J. Immunol. 2018, 201, 2612–2623. [Google Scholar] [CrossRef]
- Truscott, J.; Guan, X.; Fury, H.; Atagozli, T.; Metwali, A.; Liu, W.; Li, Y.; Li, R.W.; Elliott, D.E.; Blazar, B.R.; et al. After Bone Marrow Transplantation, the Cell-Intrinsic Th2 Pathway Promotes Recipient T Lymphocyte Survival and Regulates Graft-versus-Host Disease. Immunohorizons 2023, 7, 442–455. [Google Scholar] [CrossRef] [PubMed]
- Fowler, D.H.; Breglio, J.; Nagel, G.; Eckhaus, M.A.; Gress, R.E. Allospecific CD8+ Tc1 and Tc2 populations in graft-versus-leukemia effect and graft-versus-host disease. J. Immunol. 1996, 157, 4811–4821. [Google Scholar] [CrossRef] [PubMed]
- Fowler, D.H.; Breglio, J.; Nagel, G.; Hirose, C.; Gress, R.E. Allospecific CD4+, Th1/Th2 and CD8+, Tc1/Tc2 populations in murine GVL: Type I cells generate GVL and type II cells abrogate GVL. Biol. Blood Marrow Transplant. 1996, 2, 118–125. [Google Scholar] [PubMed]
- Bruns, H.A.; Schindler, U.; Kaplan, M.H. Expression of a constitutively active Stat6 in vivo alters lymphocyte homeostasis with distinct effects in T and B cells. J. Immunol. 2003, 170, 3478–3487. [Google Scholar] [CrossRef]
- Zhumabekov, T.; Corbella, P.; Tolaini, M.; Kioussis, D. Improved version of a human CD2 minigene based vector for T cell-specific expression in transgenic mice. J. Immunol. Methods 1995, 185, 133–140. [Google Scholar] [CrossRef]
- Daniel, C.; Salvekar, A.; Schindler, U. A gain-of-function mutation in STAT6. J. Biol. Chem. 2000, 275, 14255–14259. [Google Scholar] [CrossRef]
- STAT6 Gain-of-Function International Consortium. Human germline gain-of-function in STAT6: From severe allergic disease to lymphoma and beyond. Trends Immunol. 2024, 45, 138–153. [Google Scholar] [CrossRef]
- Kalin, S.; Becker, M.; Ott, V.B.; Serr, I.; Hosp, F.; Mollah, M.M.H.; Keipert, S.; Lamp, D.; Rohner-Jeanrenaud, F.; Flynn, V.K.; et al. A Stat6/Pten Axis Links Regulatory T Cells with Adipose Tissue Function. Cell Metab. 2017, 26, 475–492.e7. [Google Scholar] [CrossRef]
- Sanchez-Guajardo, V.; Tanchot, C.; O’Malley, J.T.; Kaplan, M.H.; Garcia, S.; Freitas, A.A. Agonist-driven development of CD4+CD25+Foxp3+ regulatory T cells requires a second signal mediated by Stat6. J. Immunol. 2007, 178, 7550–7556. [Google Scholar] [CrossRef]
- Mathe, G.; Amiel, J.L.; Schwarzenberg, L.; Cattan, A.; Schneider, M.; Devries, M.J.; Tubiana, M.; Lalanne, C.; Binet, J.L.; Papiernik, M.; et al. Successful Allogenic Bone Marrow Transplantation in Man: Chimerism, Induced Specific Tolerance and Possible Anti-Leukemic Effects. Blood 1965, 25, 179–196. [Google Scholar] [CrossRef]
- Ince, M.N.; Elliott, D.E.; Setiawan, T.; Metwali, A.; Blum, A.; Chen, H.L.; Urban, J.F.; Flavell, R.A.; Weinstock, J.V. Role of T cell TGF-beta signaling in intestinal cytokine responses and helminthic immune modulation. Eur. J. Immunol. 2009, 39, 1870–1878. [Google Scholar] [CrossRef] [PubMed]
- Adamson, A.; Ghoreschi, K.; Rittler, M.; Chen, Q.; Sun, H.W.; Vahedi, G.; Kanno, Y.; Stetler-Stevenson, W.G.; O’Shea, J.J.; Laurence, A. Tissue inhibitor of metalloproteinase 1 is preferentially expressed in Th1 and Th17 T-helper cell subsets and is a direct STAT target gene. PLoS ONE 2013, 8, e59367. [Google Scholar] [CrossRef]
- Wei, L.; Vahedi, G.; Sun, H.W.; Watford, W.T.; Takatori, H.; Ramos, H.L.; Takahashi, H.; Liang, J.; Gutierrez-Cruz, G.; Zang, C.; et al. Discrete roles of STAT4 and STAT6 transcription factors in tuning epigenetic modifications and transcription during T helper cell differentiation. Immunity 2010, 32, 840–851. [Google Scholar] [CrossRef] [PubMed]
- Li, Z.; Chen, L.; Qin, Z. Paradoxical roles of IL-4 in tumor immunity. Cell Mol. Immunol. 2009, 6, 415–422. [Google Scholar] [CrossRef]
- Zheng, H.; Matte-Martone, C.; Li, H.; Anderson, B.E.; Venketesan, S.; Sheng Tan, H.; Jain, D.; McNiff, J.; Shlomchik, W.D. Effector memory CD4+ T cells mediate graft-versus-leukemia without inducing graft-versus-host disease. Blood 2008, 111, 2476–2484. [Google Scholar] [CrossRef] [PubMed]
- Barnes, D.W.; Corp, M.J.; Loutit, J.F.; Neal, F.E. Treatment of murine leukaemia with X rays and homologous bone marrow; preliminary communication. Br. Med. J. 1956, 2, 626–627. [Google Scholar] [CrossRef]
- Dickinson, A.M.; Norden, J.; Li, S.; Hromadnikova, I.; Schmid, C.; Schmetzer, H.; Jochem-Kolb, H. Graft-versus-Leukemia Effect Following Hematopoietic Stem Cell Transplantation for Leukemia. Front. Immunol. 2017, 8, 496. [Google Scholar] [CrossRef]
- Wachsmuth, L.P.; Patterson, M.T.; Eckhaus, M.A.; Venzon, D.J.; Gress, R.E.; Kanakry, C.G. Post-transplantation cyclophosphamide prevents graft-versus-host disease by inducing alloreactive T cell dysfunction and suppression. J. Clin. Investig. 2019, 129, 2357–2373. [Google Scholar] [CrossRef]
- Blazar, B.R.; Hill, G.R.; Murphy, W.J. Dissecting the biology of allogeneic HSCT to enhance the GvT effect whilst minimizing GvHD. Nat. Rev. Clin. Oncol. 2020, 17, 475–492. [Google Scholar] [CrossRef]
- Pacini, C.P.; Soares, M.V.D.; Lacerda, J.F. The impact of regulatory T cells on the graft-versus-leukemia effect. Front. Immunol. 2024, 15, 1339318. [Google Scholar] [CrossRef]
- Fowler, D.H.; Gress, R.E. Th2 and Tc2 cells in the regulation of GVHD, GVL, and graft rejection: Considerations for the allogeneic transplantation therapy of leukemia and lymphoma. Leuk. Lymphoma 2000, 38, 221–234. [Google Scholar] [CrossRef] [PubMed]
- Maier, E.; Duschl, A.; Horejs-Hoeck, J. STAT6-dependent and -independent mechanisms in Th2 polarization. Eur. J. Immunol. 2012, 42, 2827–2833. [Google Scholar] [CrossRef] [PubMed]
- Pillai, A.B.; George, T.I.; Dutt, S.; Teo, P.; Strober, S. Host NKT cells can prevent graft-versus-host disease and permit graft antitumor activity after bone marrow transplantation. J. Immunol. 2007, 178, 6242–6251. [Google Scholar] [CrossRef] [PubMed]
- Schmaltz, C.; Alpdogan, O.; Horndasch, K.J.; Muriglan, S.J.; Kappel, B.J.; Teshima, T.; Ferrara, J.L.; Burakoff, S.J.; van den Brink, M.R. Differential use of Fas ligand and perforin cytotoxic pathways by donor T cells in graft-versus-host disease and graft-versus-leukemia effect. Blood 2001, 97, 2886–2895. [Google Scholar] [CrossRef]
- Hsieh, M.H.; Korngold, R. Differential use of FasL- and perforin-mediated cytolytic mechanisms by T-cell subsets involved in graft-versus-myeloid leukemia responses. Blood 2000, 96, 1047–1055. [Google Scholar] [CrossRef]
- Reddy, P.; Teshima, T.; Hildebrandt, G.; Williams, D.L.; Liu, C.; Cooke, K.R.; Ferrara, J.L. Pretreatment of donors with interleukin-18 attenuates acute graft-versus-host disease via STAT6 and preserves graft-versus-leukemia effects. Blood 2003, 101, 2877–2885. [Google Scholar] [CrossRef]
- Reddy, P.; Teshima, T.; Hildebrandt, G.; Duffner, U.; Maeda, Y.; Cooke, K.R.; Ferrara, J.L. Interleukin 18 preserves a perforin-dependent graft-versus-leukemia effect after allogeneic bone marrow transplantation. Blood 2002, 100, 3429–3431. [Google Scholar] [CrossRef][Green Version]
- Kashiwada, M.; Cassel, S.L.; Colgan, J.D.; Rothman, P.B. NFIL3/E4BP4 controls type 2 T helper cell cytokine expression. EMBO J. 2011, 30, 2071–2082. [Google Scholar] [CrossRef]
- Douanne, T.; Strege, K.; Del Castillo Velasco-Herrera, M.; Rochussen, A.M.; Adams, D.J.; Griffiths, G.M. NFIL3 contributes to cytotoxic T lymphocyte-mediated killing. Open Biol. 2024, 14, 230456. [Google Scholar] [CrossRef]
- Lohmeyer, J.K.; Hirai, T.; Turkoz, M.; Buhler, S.; Lopes Ramos, T.; Kohler, N.; Baker, J.; Melotti, A.; Wagner, I.; Pradier, A.; et al. Analysis of the T-cell repertoire and transcriptome identifies mechanisms of regulatory T-cell suppression of GVHD. Blood 2023, 141, 1755–1767. [Google Scholar] [CrossRef]
- Murdaca, G.; Colombo, B.M.; Puppo, F. The role of Th17 lymphocytes in the autoimmune and chronic inflammatory diseases. Intern. Emerg. Med. 2011, 6, 487–495. [Google Scholar] [CrossRef] [PubMed]
- Biennier, S.; Fontaine, M.; Duquenoy, A.; Schwintner, C.; Dore, J.; Corvaia, N. Narrative Review: Advancing Dysbiosis Treatment in Onco-Hematology with Microbiome-Based Therapeutic Approach. Microorganisms 2024, 12, 2256. [Google Scholar] [CrossRef] [PubMed]
- Sloka, S.; Silva, C.; Wang, J.; Yong, V.W. Predominance of Th2 polarization by vitamin D through a STAT6-dependent mechanism. J. Neuroinflammation 2011, 8, 56. [Google Scholar] [CrossRef] [PubMed]
- Murdaca, G.; Tagliafico, L.; Page, E.; Paladin, F.; Gangemi, S. Gender Differences in the Interplay between Vitamin D and Microbiota in Allergic and Autoimmune Diseases. Biomedicines 2024, 12, 1023. [Google Scholar] [CrossRef]
- Lothstein, K.E.; Gause, W.C. Mining Helminths for Novel Therapeutics. Trends Mol. Med. 2021, 27, 345–364. [Google Scholar] [CrossRef]
- Maizels, R.M.; Gause, W.C. Targeting helminths: The expanding world of type 2 immune effector mechanisms. J. Exp. Med. 2023, 220, e20221381. [Google Scholar] [CrossRef]
- Maizels, R.M.; Smits, H.H.; McSorley, H.J. Modulation of Host Immunity by Helminths: The Expanding Repertoire of Parasite Effector Molecules. Immunity 2018, 49, 801–818. [Google Scholar] [CrossRef]
- Ruyssers, N.E.; De Winter, B.Y.; De Man, J.G.; Loukas, A.; Herman, A.G.; Pelckmans, P.A.; Moreels, T.G. Worms and the treatment of inflammatory bowel disease: Are molecules the answer? Clin. Dev. Immunol. 2008, 2008, 567314. [Google Scholar] [CrossRef]
- Cooke, K.R.; Kobzik, L.; Martin, T.R.; Brewer, J.; Delmonte, J., Jr.; Crawford, J.M.; Ferrara, J.L. An experimental model of idiopathic pneumonia syndrome after bone marrow transplantation: I. The roles of minor H antigens and endotoxin. Blood 1996, 88, 3230–3239. [Google Scholar] [CrossRef]
- Tran, I.T.; Sandy, A.R.; Carulli, A.J.; Ebens, C.; Chung, J.; Shan, G.T.; Radojcic, V.; Friedman, A.; Gridley, T.; Shelton, A.; et al. Blockade of individual Notch ligands and receptors controls graft-versus-host disease. J. Clin. Investig. 2013, 123, 1590–1604. [Google Scholar] [CrossRef]
- Brennan, T.V.; Lin, L.; Huang, X.; Cardona, D.M.; Li, Z.; Dredge, K.; Chao, N.J.; Yang, Y. Heparan sulfate, an endogenous TLR4 agonist, promotes acute GVHD after allogeneic stem cell transplantation. Blood 2012, 120, 2899–2908. [Google Scholar] [CrossRef] [PubMed]
- Kaplan, D.H.; Anderson, B.E.; McNiff, J.M.; Jain, D.; Shlomchik, M.J.; Shlomchik, W.D. Target antigens determine graft-versus-host disease phenotype. J. Immunol. 2004, 173, 5467–5475. [Google Scholar] [CrossRef] [PubMed]
- Bray, N.L.; Pimentel, H.; Melsted, P.; Pachter, L. Near-optimal probabilistic RNA-seq quantification. Nat. Biotechnol. 2016, 34, 525–527. [Google Scholar] [CrossRef] [PubMed]
- García-Alcalde, F.; Okonechnikov, K.; Carbonell, J.; Cruz, L.M.; Götz, S.; Tarazona, S.; Dopazo, J.; Meyer, T.F.; Conesa, A. Qualimap: Evaluating next-generation sequencing alignment data. Bioinformatics 2012, 28, 2678–2679. [Google Scholar] [CrossRef] [PubMed]
- Okonechnikov, K.; Conesa, A.; García-Alcalde, F. Qualimap 2: Advanced multi-sample quality control for high-throughput sequencing data. Bioinformatics 2016, 32, 292–294. [Google Scholar] [CrossRef]
- Li, H.; Handsaker, B.; Wysoker, A.; Fennell, T.; Ruan, J.; Homer, N.; Marth, G.; Abecasis, G.; Durbin, R. The Sequence Alignment/Map format and SAMtools. Bioinformatics 2009, 25, 2078–2079. [Google Scholar] [CrossRef]
- Li, H. A statistical framework for SNP calling, mutation discovery, association mapping and population genetical parameter estimation from sequencing data. Bioinformatics 2011, 27, 2987–2993. [Google Scholar] [CrossRef]
- Love, M.I.; Huber, W.; Anders, S. Moderated estimation of fold change and dispersion for RNA-seq data with DESeq2. Genome Biol. 2014, 15, 550. [Google Scholar] [CrossRef]
- Marini, F.; Binder, H. pcaExplorer: An R/Bioconductor package for interacting with RNA-seq principal components. BMC Bioinform. 2019, 20, 331. [Google Scholar] [CrossRef]
- Draghici, S.; Khatri, P.; Tarca, A.L.; Amin, K.; Done, A.; Voichita, C.; Georgescu, C.; Romero, R. A systems biology approach for pathway level analysis. Genome Res. 2007, 17, 1537–1545. [Google Scholar] [CrossRef]
- Tarca, A.L.; Draghici, S.; Khatri, P.; Hassan, S.S.; Mittal, P.; Kim, J.S.; Kim, C.J.; Kusanovic, J.P.; Romero, R. A novel signaling pathway impact analysis. Bioinformatics 2009, 25, 75–82. [Google Scholar] [CrossRef] [PubMed]
- Donato, M.; Xu, Z.; Tomoiaga, A.; Granneman, J.G.; Mackenzie, R.G.; Bao, R.; Than, N.G.; Westfall, P.H.; Romero, R.; Draghici, S. Analysis and correction of crosstalk effects in pathway analysis. Genome Res. 2013, 23, 1885–1893. [Google Scholar] [CrossRef] [PubMed]
- Ahsan, S.; Drăghici, S. Identifying Significantly Impacted Pathways and Putative Mechanisms with iPathwayGuide. Curr. Protoc. Bioinform. 2017, 57, 7.15.1–7.15.30. [Google Scholar] [CrossRef] [PubMed]









Disclaimer/Publisher’s Note: The statements, opinions and data contained in all publications are solely those of the individual author(s) and contributor(s) and not of MDPI and/or the editor(s). MDPI and/or the editor(s) disclaim responsibility for any injury to people or property resulting from any ideas, methods, instructions or products referred to in the content. |
© 2024 by the authors. Licensee MDPI, Basel, Switzerland. This article is an open access article distributed under the terms and conditions of the Creative Commons Attribution (CC BY) license (https://creativecommons.org/licenses/by/4.0/).
Share and Cite
Guan, X.; Fury, H.; Issuree, P.D.; Atagozli, T.; McManimon, E.E.; Shao, P.; Li, Y.; Chimenti, M.; Butler, N.S.; Kaplan, M.H.; et al. The Impact of Cell-Intrinsic STAT6 Protein on Donor T Cell-Mediated Graft-Versus-Tumor Effect. Int. J. Mol. Sci. 2025, 26, 280. https://doi.org/10.3390/ijms26010280
Guan X, Fury H, Issuree PD, Atagozli T, McManimon EE, Shao P, Li Y, Chimenti M, Butler NS, Kaplan MH, et al. The Impact of Cell-Intrinsic STAT6 Protein on Donor T Cell-Mediated Graft-Versus-Tumor Effect. International Journal of Molecular Sciences. 2025; 26(1):280. https://doi.org/10.3390/ijms26010280
Chicago/Turabian StyleGuan, Xiaoqun, Hope Fury, Priya D. Issuree, Tyler Atagozli, Emory E. McManimon, Peng Shao, Yue Li, Michael Chimenti, Noah S. Butler, Mark H. Kaplan, and et al. 2025. "The Impact of Cell-Intrinsic STAT6 Protein on Donor T Cell-Mediated Graft-Versus-Tumor Effect" International Journal of Molecular Sciences 26, no. 1: 280. https://doi.org/10.3390/ijms26010280
APA StyleGuan, X., Fury, H., Issuree, P. D., Atagozli, T., McManimon, E. E., Shao, P., Li, Y., Chimenti, M., Butler, N. S., Kaplan, M. H., Elliott, D. E., Blazar, B. R., & Ince, M. N. (2025). The Impact of Cell-Intrinsic STAT6 Protein on Donor T Cell-Mediated Graft-Versus-Tumor Effect. International Journal of Molecular Sciences, 26(1), 280. https://doi.org/10.3390/ijms26010280

