Functional Characterization of Six Eukaryotic Translation Initiation Factors of Toxoplasma gondii Using the CRISPR-Cas9 System
Abstract
1. Introduction
2. Results
2.1. Subcellular Localization of the Six eIFs in Tachyzoites and Bradyzoites of T. gondii
2.2. Construction of Six eIFs Gene Knockout Strains by CRISPR-Cas9
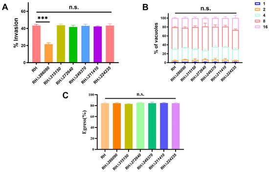
2.3. Deletion of TGGT1_286090 Gene Affects the Growth of T. gondii Type I RH Strain
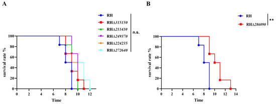
2.4. Deletion of TGGT1_286090 Gene Slightly Attenuated the Virulence of Type I RH Strain in Mice
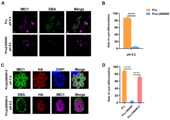
2.5. Deletion of TGGT1_286090 Gene Impeded Bradyzoite Differentiation In Vitro
3. Discussion
4. Materials and Methods
4.1. Parasite Strain and Cell Cultures
4.2. Construction of C-Terminal-Tagged Strains
4.3. Construction of eIF Mutant and Complemented Strains
4.4. Immunofluorescence Assay and Western Blotting Analyses
4.5. Plaque Assay
4.6. Intracellular Replication and Egress Analyses
4.7. Invasion Assay
4.8. Virulence Assessment during Acute and Chronic Infection
4.9. Assessment of Bradyzoite Differentiation
4.10. Statistical Analysis
5. Conclusions
Supplementary Materials
Author Contributions
Funding
Institutional Review Board Statement
Informed Consent Statement
Data Availability Statement
Conflicts of Interest
References
- Matta, S.K.; Rinkenberger, N.; Dunay, I.R.; Sibley, L.D. Toxoplasma gondii infection and its implications within the central nervous system. Nat. Rev. Microbiol. 2021, 19, 467–480. [Google Scholar] [CrossRef] [PubMed]
- Elsheikha, H.M.; Marra, C.M.; Zhu, X.Q. Epidemiology, pathophysiology, diagnosis, and management of cerebral toxoplasmosis. Clin. Microbiol. Rev. 2020, 34, e00115-19. [Google Scholar] [CrossRef] [PubMed]
- Molaei, S.; Masoomeh, D.; Fathi, F. Toxoplasmosis diagnostic techniques: Current developed methods and biosensors. Talanta 2023, 252, 123828. [Google Scholar] [CrossRef] [PubMed]
- Zhao, X.Y.; Ewald, S.E. The molecular biology and immune control of chronic Toxoplasma gondii infection. J. Clin. Invest. 2020, 130, 3370–3380. [Google Scholar] [CrossRef] [PubMed]
- Rauwolf, K.K.; Floeth, M.; Kerl, K.; Schaumburg, F.; Groll, A.H. Toxoplasmosis after allogeneic haematopoietic cell transplantation—Disease burden and approaches to diagnosis, prevention and management in adults and children. Clin. Microbiol. Infect. 2021, 27, 378–388. [Google Scholar] [CrossRef] [PubMed]
- Aguirre, A.A.; Longcore, T.; Barbieri, M.; Dabritz, H.; Hill, D.; Klein, P.N.; Lepczyk, C.; Lilly, E.L.; McLeod, R.; Milcarsky, J.; et al. The one health approach to toxoplasmosis: Epidemiology, control, and prevention strategies. EcoHealth 2019, 16, 378–390. [Google Scholar] [CrossRef] [PubMed]
- Christiansen, C.; Maus, D.; Hoppenz, E.; Murillo-León, M.; Hoffmann, T.; Scholz, J.; Melerowicz, F.; Steinfeldt, T.; Seeber, F.; Blume, M. In vitro maturation of Toxoplasma gondii bradyzoites in human myotubes and their metabolomic characterization. Nat. Commun. 2022, 13, 1168. [Google Scholar] [CrossRef] [PubMed]
- Jeffers, V.; Tampaki, Z.; Kim, K.; Sullivan, W.J. A latent ability to persist: Differentiation in Toxoplasma gondii. Cell Mol. Life Sci. 2018, 75, 2355–2373. [Google Scholar] [CrossRef] [PubMed]
- Sullivan, W.J.; Jeffers, V. Mechanisms of Toxoplasma gondii persistence and latency. FEMS Microbiol. Rev. 2012, 36, 717–733. [Google Scholar] [CrossRef] [PubMed]
- Wang, J.L.; Li, T.T.; Elsheikha, H.M.; Liang, Q.L.; Zhang, Z.W.; Wang, M.; Sibley, L.D.; Zhu, X.Q. The protein phosphatase 2A holoenzyme is a key regulator of starch metabolism and bradyzoite differentiation in Toxoplasma gondii. Nat. Commun. 2022, 13, 7560. [Google Scholar] [CrossRef] [PubMed]
- Waldman, B.S.; Schwarz, D.; Wadsworth, M.H.; Saeij, J.P.; Shalek, A.K.; Lourido, S. Identification of a master regulator of differentiation in Toxoplasma. Cell 2020, 180, 359–372. [Google Scholar] [CrossRef] [PubMed]
- Huang, S.; Holmes, M.J.; Radke, J.B.; Hong, D.P.; Liu, T.K.; White, M.W.; Sullivan, W.J. Toxoplasma gondii AP2IX-4 regulates gene expression during bradyzoite development. mSphere 2017, 2, e00054-17. [Google Scholar] [CrossRef] [PubMed]
- Radke, J.B.; Lucas, O.; DeSilva, E.K.; Ma, Y.; Sullivan, W.J., Jr.; Weiss, L.M.; Llinas, M.; White, M.W. ApiAP2 transcription factor restricts development of the Toxoplasma tissue cyst. Proc. Natl. Acad. Sci. USA 2013, 110, 6871–6876. [Google Scholar] [CrossRef] [PubMed]
- Bennink, S.; Pradel, G. The molecular machinery of translational control in malaria parasites. Mol. Microbiol. 2019, 112, 1658–1673. [Google Scholar] [CrossRef] [PubMed]
- Briquet, S.; Gissot, M.; Silvie, O. A toolbox for conditional control of gene expression in apicomplexan parasites. Mol. Microbiol. 2021, 117, 618–631. [Google Scholar] [CrossRef] [PubMed]
- Merrick, W.C.; Pavitt, G.D. Protein synthesis initiation in eukaryotic cells. Cold Spring Harb. Perspect. Biol. 2018, 10, a033092. [Google Scholar] [CrossRef] [PubMed]
- Joyce, B.R.; Queener, S.F.; Wek, R.C.; Sullivan, W.J. Phosphorylation of eukaryotic initiation factor-2α promotes the extracellular survival of obligate intracellular parasite Toxoplasma gondii. Proc. Natl. Acad. Sci. USA 2010, 107, 17200–17205. [Google Scholar] [CrossRef] [PubMed]
- Li, C.; Wu, B.; Li, Y.; Chen, J.; Ye, Z.; Tian, X.; Wang, J.; Xu, X.; Pan, S.; Zheng, Y.; et al. Amino acid catabolism regulates hematopoietic stem cell proteostasis via a GCN2-eIF2α axis. Cell Stem Cell 2022, 29, 1119–1134. [Google Scholar] [CrossRef] [PubMed]
- Zhang, M.; Gallego, J.; Fernandez, C.; Waters, N.C.; Rodriguez, A.; Tsuji, M.; Wek, R.C.; Nussenzweig, V.; Sullivan, W.J. Inhibiting the Plasmodium eIF2α Kinase PK4 prevents Artemisinin-Induced Latency. Cell Host Microbe 2017, 22, 766–776. [Google Scholar] [CrossRef] [PubMed]
- Liang, Q.L.; Nie, L.B.; Li, T.T.; Elsheikha, H.M.; Sun, L.X.; Zhang, Z.W.; Zhao, D.Y.; Zhu, X.Q.; Wang, J.L. Functional characterization of 17 protein serine/threonine phosphatases in Toxoplasma gondii using CRISPR-Cas9 system. Front. Cell Dev. Biol. 2021, 9, 738794. [Google Scholar] [CrossRef] [PubMed]
- Wang, J.L.; Zhang, N.Z.; Li, T.T.; He, J.J.; Elsheikha, H.M.; Zhu, X.Q. Advances in the development of anti-Toxoplasma gondii vaccines: Challenges, opportunities, and perspectives. Trends Parasitol. 2019, 35, 239–253. [Google Scholar] [CrossRef] [PubMed]
- Pittman, K.J.; Knoll, L.J. Long-term relationships: The complicated interplay between the host and the developmental stages of Toxoplasma gondii during acute and chronic infections. Microbiol. Mol. Biol. Rev. 2015, 79, 387–401. [Google Scholar] [CrossRef] [PubMed]
- Sharma, D.K.; Bressler, K.; Patel, H.; Balasingam, N.; Thakor, N. Role of eukaryotic initiation factors during cellular stress and cancer progression. J. Nucleic Acids 2016, 2016, 8235121. [Google Scholar] [CrossRef] [PubMed]
- Narasimhan, J.; Joyce, B.R.; Naguleswaran, A.; Smith, A.T.; Livingston, M.R.; Dixon, S.E.; Coppens, I.; Wek, R.C.; Sullivan, W.J. Translation regulation by eukaryotic initiation factor-2 kinases in the development of latent cysts in Toxoplasma gondii. J. Biol. Chem. 2008, 283, 16591–16601. [Google Scholar] [CrossRef] [PubMed]
- Augusto, L.; Martynowicz, J.; Amin, P.H.; Carlson, K.R.; Wek, R.C.; Sullivan, W.J.; Weiss, L.M. TgIF2K-B is an eIF2α kinase in Toxoplasma gondii that responds to oxidative stress and optimizes pathogenicity. mBio 2021, 12, e03160-20. [Google Scholar] [CrossRef] [PubMed]
- Konrad, C.; Wek, R.C.; Sullivan, W. A GCN2-Like eukaryotic initiation factor 2 kinase increases the viability of extracellular Toxoplasma gondii parasites. Eukaryotic Cell 2011, 10, 1403–1412. [Google Scholar] [CrossRef] [PubMed]
- Hernández, G.; Vazquez-Pianzola, P. eIF4E as a molecular wildcard in metazoans RNA metabolism. Biol. Rev. Camb. Philos. Soc. 2023, 98, 2284–2306. [Google Scholar] [CrossRef] [PubMed]
- Holmes, M.J.; Bastos, M.S.; Dey, V.; Severo, V.; Wek, R.C.; Sullivan, W.J. mRNA cap-binding protein eIF4E1 is a novel regulator of Toxoplasma gondii latency. mBio 2024, 15, e0295423. [Google Scholar] [CrossRef] [PubMed]
- Wang, F.; Holmes, M.J.; Hong, H.J.; Thaprawat, P.; Kannan, G.; Huynh, M.H.; Schultz, T.L.; Licon, M.H.; Lourido, S.; Sullivan, W.J.; et al. Translation initiation factor eIF1.2 promotes Toxoplasma stage conversion by regulating levels of key differentiation factors. Nat. Commun. 2024, 15, 4385. [Google Scholar] [CrossRef] [PubMed]
- Zheng, X.N.; Wang, J.L.; Elsheikha, H.M.; Wang, M.; Zhang, Z.W.; Sun, L.X.; Wang, X.C.; Zhu, X.Q.; Li, T.T. Functional characterization of 15 novel dense granule proteins in Toxoplasma gondii using the CRISPR-Cas9 system. Microbiol. Spectr. 2023, 11, e03078-22. [Google Scholar] [CrossRef] [PubMed]
- Wang, J.L.; Li, T.T.; Zhang, N.Z.; Wang, M.; Sun, L.X.; Zhang, Z.W.; Fu, B.Q.; Elsheikha, H.M.; Zhu, X.Q. The transcription factor AP2XI-2 is a key negative regulator of Toxoplasma gondii merogony. Nat. commun 2024, 15, 793. [Google Scholar] [CrossRef] [PubMed]
- Wang, J.L.; Bai, M.J.; Elsheikha, H.M.; Liang, Q.L.; Li, T.T.; Cao, X.Z.; Zhu, X.Q. Novel roles of dense granule protein 12 (GRA12) in Toxoplasma gondii infection. FASEB J. 2020, 34, 3165–3178. [Google Scholar] [CrossRef]
- Wu, X.J.; Gao, J.; Zheng, X.N.; Elsheikha, H.M.; Li, T.T.; Kou, Y.J.; Wang, M.; Zhu, X.Q. The splicing factor SR2 is an important virulence factor of Toxoplasma gondii. Front. Microbiol. 2023, 14, 1302512. [Google Scholar] [CrossRef] [PubMed]
- Gao, J.; Wu, X.J.; Zheng, X.N.; Li, T.T.; Kou, Y.J.; Wang, X.C.; Wang, M.; Zhu, X.Q. Functional characterization of eight zinc finger motif-containing proteins in Toxoplasma gondii type I RH strain using the CRISPR-Cas9 system. Pathogens 2023, 12, 1232. [Google Scholar] [CrossRef] [PubMed]
- Zhang, Z.W.; Li, T.T.; Wang, J.L.; Liang, Q.L.; Zhang, H.S.; Sun, L.X.; Zhu, X.Q. Functional characterization of two thioredoxin proteins of Toxoplasma gondii using the CRISPR-Cas9 system. Front. Vet. Sci. 2021, 7, 614759. [Google Scholar] [CrossRef] [PubMed]
- Yang, J.; Zhang, L.; Diao, H.; Xia, N.; Zhou, Y.; Zhao, J.; Shen, B. ANK1 and DnaK-TPR, two tetratricopeptide repeat-containing proteins primarily expressed in Toxoplasma bradyzoites, do not contribute to bradyzoite differentiation. Front. Microbiol. 2017, 8, 2210. [Google Scholar] [CrossRef] [PubMed]
- Liang, Q.L.; Nie, L.B.; Elsheikha, H.M.; Li, T.T.; Sun, L.X.; Zhang, Z.W.; Wang, M.; Fu, B.Q.; Zhu, X.Q. The Toxoplasma protein phosphatase 6 catalytic subunit (TgPP6C) is essential for cell cycle progression and virulence. PLoS Pathog. 2023, 19, e1011831. [Google Scholar] [CrossRef] [PubMed]







Disclaimer/Publisher’s Note: The statements, opinions and data contained in all publications are solely those of the individual author(s) and contributor(s) and not of MDPI and/or the editor(s). MDPI and/or the editor(s) disclaim responsibility for any injury to people or property resulting from any ideas, methods, instructions or products referred to in the content. |
© 2024 by the authors. Licensee MDPI, Basel, Switzerland. This article is an open access article distributed under the terms and conditions of the Creative Commons Attribution (CC BY) license (https://creativecommons.org/licenses/by/4.0/).
Share and Cite
Kou, Y.-J.; Gao, J.; Li, R.; Ma, Z.-Y.; Elsheikha, H.M.; Wu, X.-J.; Zheng, X.-N.; Wang, M.; Zhu, X.-Q. Functional Characterization of Six Eukaryotic Translation Initiation Factors of Toxoplasma gondii Using the CRISPR-Cas9 System. Int. J. Mol. Sci. 2024, 25, 7834. https://doi.org/10.3390/ijms25147834
Kou Y-J, Gao J, Li R, Ma Z-Y, Elsheikha HM, Wu X-J, Zheng X-N, Wang M, Zhu X-Q. Functional Characterization of Six Eukaryotic Translation Initiation Factors of Toxoplasma gondii Using the CRISPR-Cas9 System. International Journal of Molecular Sciences. 2024; 25(14):7834. https://doi.org/10.3390/ijms25147834
Chicago/Turabian StyleKou, Yong-Jie, Jin Gao, Rui Li, Zhi-Ya Ma, Hany M. Elsheikha, Xiao-Jing Wu, Xiao-Nan Zheng, Meng Wang, and Xing-Quan Zhu. 2024. "Functional Characterization of Six Eukaryotic Translation Initiation Factors of Toxoplasma gondii Using the CRISPR-Cas9 System" International Journal of Molecular Sciences 25, no. 14: 7834. https://doi.org/10.3390/ijms25147834
APA StyleKou, Y.-J., Gao, J., Li, R., Ma, Z.-Y., Elsheikha, H. M., Wu, X.-J., Zheng, X.-N., Wang, M., & Zhu, X.-Q. (2024). Functional Characterization of Six Eukaryotic Translation Initiation Factors of Toxoplasma gondii Using the CRISPR-Cas9 System. International Journal of Molecular Sciences, 25(14), 7834. https://doi.org/10.3390/ijms25147834

