GmARF15 Enhances the Resistance of Soybean to Phytophthora sojae by Promoting GmPT10d Expression in Response to Salicylic Acid Signalling
Abstract
1. Introduction
2. Results
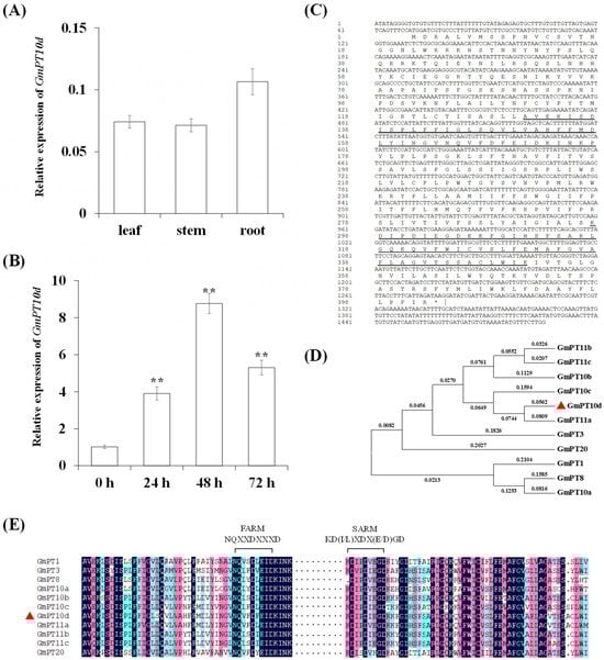
2.1. Expression Pattern and Sequence Characteristics of GmPT10d
2.2. GmPT10d Enhances Resistance to P. sojae in Soybean Seedlings
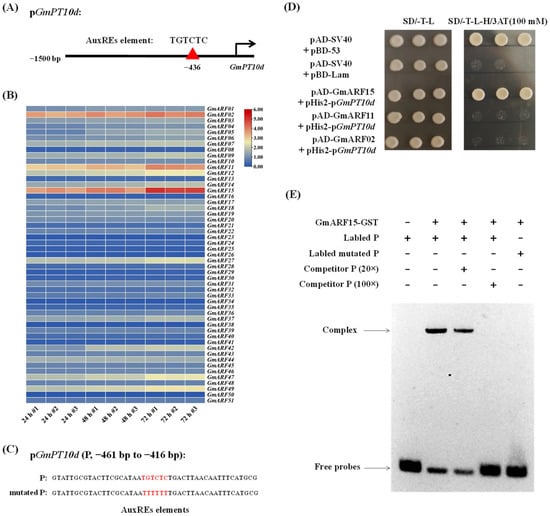
2.3. Identification of Upstream Transcription Factors Regulating GmPT10d
2.4. Identification of the Transcriptional Activator GmARF15
2.5. Overexpression of GmARF15 Enhances Soybean Resistance to P. sojae
2.6. GmARF15 Improves Disease Resistance via SA Signaling
3. Discussion
4. Conclusions
5. Materials and Methods
5.1. Plant Materials and Growth Conditions
5.2. Oomycete Strains and Infection
5.3. RNA Extraction and qPCR Analysis
5.4. Genetic Transformation
5.5. Assessment of Disease Responses in Soybean Seedlings
5.6. Yeast-One-Hybrid Assay
5.7. Electrophoretic Mobility Shift Assay
5.8. Subcellular Localization
5.9. Transactivation Assay
5.10. Transient Luciferase Assay
5.11. SA Content Evaluation
5.12. Statistical Analysis
5.13. Primer Sequences Used in the Present Study
Supplementary Materials
Author Contributions
Funding
Institutional Review Board Statement
Informed Consent Statement
Data Availability Statement
Acknowledgments
Conflicts of Interest
References
- Schmitthenner, A.F. Problems and progress in control of Phytophthora root rot of soybean. Plant Dis. 1985, 69, 362–368. [Google Scholar] [CrossRef]
- Anderson, T.R.; Buzzell, R.I. Diversity and frequency of races of Phytophthora megasperma f. sp. glycinea in soybean fields in Essex County, Ontario, 1980–1989. Plant Dis. 1992, 76, 587–589. [Google Scholar] [CrossRef]
- Tyler, B.M. Phytophthora sojae: Root rot pathogen of soybean and model oomycete. Mol. Plant Pathol. 2007, 8, 1–8. [Google Scholar] [CrossRef]
- Qutob, D.; Hraber, P.T.; Sobral, B.W.; Gijzen, M. Comparative analysis of expressed sequences in Phytophthora sojae. Plant Physiol. 2000, 123, 243–254. [Google Scholar] [CrossRef] [PubMed]
- Sugimoto, T.; Kato, M.; Yoshida, S.; Matsumoto, I.; Kobayashi, T.; Kaga, A.; Hajika, M.; Yamamoto, R.; Watanabe, K.; Aino, M.; et al. Pathogenic diversity of Phytophthora sojae and breeding strategies to develop Phytophthora-resistant soybeans. Breed. Sci. 2012, 61, 511–522. [Google Scholar] [CrossRef] [PubMed]
- Kochs, G.; Grisebach, H. Enzymic synthesis of isoflavones. Eur. J. Biochem. 1986, 155, 311–318. [Google Scholar] [CrossRef]
- Fischer, D.; Ebenau-Jehle, C.; Grisebach, H. Phytoalexin synthesis in soybean: Purification and characterization of NADPH:2’-hydroxydaidzein oxidoreductase from elicitor-challenged soybean cell cultures. Arch. Biochem. Biophys. 1990, 276, 390–395. [Google Scholar] [CrossRef]
- Akashi, T.; Aoki, T.; Ayabe, S. Identification of a cytochrome P450 cDNA encoding (2S)-flavanone 2-hydroxylase of licorice (Glycyrrhiza echinata L.; Fabaceae) which represents licodione synthase and flavone synthase II. FEBS Lett. 1998, 431, 287–290. [Google Scholar] [CrossRef] [PubMed]
- Schopfer, C.R.; Kochs, G.; Lottspeich, F.; Ebel, J. Molecular characterization and functional expression of dihydroxypterocarpan 6a-hydroxylase, an enzyme specific for pterocarpanoid phytoalexin biosynthesis in soybean (Glycine max L.). FEBS Lett. 1998, 432, 182–186. [Google Scholar] [CrossRef] [PubMed]
- Moy, P.; Qutob, D.; Chapman, P.; Atkinson, I.; Gijzen, M. Patterns of gene expression upon infection of soybean plants by Phytophthora sojae. Mol. Plant-Microbe Interact. 2004, 17, 1051–1062. [Google Scholar] [CrossRef] [PubMed]
- Vega-Sánchez, M.E.; Redinbaugh, M.G.; Costanzo, S.; Dorrance, A.E. Spatial and temporal expression analysis of defense-related genes in soybean cultivars with different levels of partial resistance to Phytophthora sojae. Physiol. Mol. Plant Pathol. 2005, 66, 175–182. [Google Scholar] [CrossRef]
- Simons, R.; Vincken, J.P.; Roidos, N.; Bovee, T.F.H.; van Iersel, M.; Verbruggen, M.A.; Gruppen, H. Increasing soy isoflavonoid content and diversity by simultaneous malting and challenging by a fungus to modulate estrogenicity. J. Agric. Food Chem. 2011, 59, 6748–6758. [Google Scholar] [CrossRef]
- Sukumaran, A.; McDowell, T.; Chen, L.; Renaud, J.; Dhaubhadel, S. Isoflavonoid-specific prenyltransferase gene family in soybean: GmPT01, a pterocarpan 2-dimethylallyltransferase involved in glyceollin biosynthesis. Plant J. 2018, 96, 966–981. [Google Scholar] [CrossRef] [PubMed]
- Mei, M.; Ai, W.; Liu, L.; Xu, X.; Lu, X. Genome-wide identification of the auxin response factor (ARF) gene family in Magnolia sieboldii and functional analysis of MsARF5. Front. Plant Sci. 2022, 13, 958816. [Google Scholar] [CrossRef]
- Wang, Y.F.; Hou, X.Y.; Deng, J.J.; Yao, Z.H.; Lyu, M.M.; Zhang, R.S. AUXIN RESPONSE FACTOR1 acts as a positive regulator in the response of poplar to Trichoderma asperellum inoculation in overexpressing plants. Plants 2020, 9, 272. [Google Scholar] [CrossRef] [PubMed]
- Mondal, B.; De, A.; Ghosh, S.; Saha, U.; Bose, R.; Chatterjee, S.; Dey, N.; Basu, D. Enhancement of ABA sensitivity through conditional expression of the ARF10 gene in Brassica juncea reveals fertile plants with tolerance against Alternaria brassicicola. Mol. Plant-Microbe Interact. 2019, 32, 1429–1447. [Google Scholar] [CrossRef]
- Cai, Q.; Qiao, L.; Wang, M.; He, B.; Lin, F.M.; Palmquist, J.; Huang, S.D.; Jin, H. Plants send small RNAs in extracellular vesicles to fungal pathogen to silence virulence genes. Science 2018, 360, 1126–1129. [Google Scholar] [CrossRef]
- Jonas, S.; Izaurralde, E. Towards a molecular understanding of microRNA-mediated gene silencing. Nat. Rev. Genet. 2015, 16, 421–433. [Google Scholar] [CrossRef] [PubMed]
- Bouzroud, S.; Gouiaa, S.; Hu, N.; Bernadac, A.; Mila, I.; Bendaou, N.; Smouni, A.; Bouzayen, M.; Zouine, M. Auxin Response Factors (ARFs) are potential mediators of auxin action in tomato response to biotic and abiotic stress (Solanum lycopersicum). PLoS ONE 2018, 13, e0193517. [Google Scholar] [CrossRef] [PubMed]
- Cui, J.; Li, X.; Li, J.; Wang, C.; Cheng, D.; Dai, C. Genome-wide sequence identification and expression analysis of ARF family in sugar beet (Beta vulgaris L.) under salinity stresses. PeerJ. 2020, 8, e9131. [Google Scholar] [CrossRef]
- Zhang, H.; Li, L.; He, Y.; Qin, Q.; Chen, C.; Wei, Z.; Tan, X.; Xie, K.; Zhang, R.; Hong, G.; et al. Distinct modes of manipulation of rice auxin response factor OsARF17 by different plant RNA viruses for infection. Proc. Natl. Acad. Sci. USA 2020, 117, 9112–9121. [Google Scholar] [CrossRef] [PubMed]
- Kalsi, H.S.; Karkhanis, A.A.; Natarajan, B.; Bhide, A.J.; Banerjee, A.K. AUXIN RESPONSE FACTOR 16 (StARF16) regulates defense gene StNPR1 upon infection with necrotrophic pathogen in potato. Plant Mol. Biol. 2022, 109, 13–28. [Google Scholar] [CrossRef]
- Lin, J.; Ali, A.; Chu, N.; Fu, H.; Huang, M.; Mbuya, S.N.; Gao, S.; Zhang, H. Identification of ARF transcription factor gene family and its defense responses to bacterial infection and salicylic acid treatment in sugarcane. Front. Microbiol. 2023, 14, 1257355. [Google Scholar] [CrossRef]
- Alvarez, M.E. Salicylic acid in the machinery of hypersensitive cell death and disease resistance. Plant Mol. Biol. 2000, 44, 429–442. [Google Scholar] [CrossRef] [PubMed]
- Shah, J. The salicylic acid loop in plant defense. Curr. Opin. Plant Biol. 2003, 6, 365–371. [Google Scholar] [CrossRef]
- Rekhter, D.; Lüdke, D.; Ding, Y.; Feussner, K.; Zienkiewicz, K.; Lipka, V.; Wiermer, M.; Zhang, Y.; Feussner, I. Isochorismate-derived biosynthesis of the plant stress hormone salicylic acid. Science 2019, 365, 498–502. [Google Scholar] [CrossRef]
- An, J.; Kim, S.H.; Bahk, S.; Le Anh Pham, M.; Park, J.; Ramadany, Z.; Lee, J.; Hong, J.C.; Chung, W.S. Quercetin induces pathogen resistance through the increase of salicylic acid biosynthesis in Arabidopsis. Plant Signal Behav. 2023, 18, 2270835. [Google Scholar] [CrossRef] [PubMed]
- Zhao, S.; Li, M.; Ren, X.; Wang, C.; Sun, X.; Sun, M.; Yu, X.; Wang, X. Enhancement of broad-spectrum disease resistance in wheat through key genes involved in systemic acquired resistance. Front. Plant Sci. 2024, 15, 1355178. [Google Scholar] [CrossRef]
- Han, Q.; Tan, W.; Zhao, Y.; Yang, F.; Yao, X.; Lin, H.; Zhang, D. Salicylic acid-activated BIN2 phosphorylation of TGA3 promotes Arabidopsis PR gene expression and disease resistance. EMBO J. 2022, 41, e110682. [Google Scholar] [CrossRef]
- Gaffney, T.; Friedrich, L.; Vernooij, B.; Negrotto, D.; Nye, G.; Uknes, S.; Ward, E.; Kessmann, H.; Ryals, J. Requirement of salicylic Acid for the induction of systemic acquired resistance. Science 1993, 261, 754–766. [Google Scholar] [CrossRef] [PubMed]
- Zhang, H.; Huang, Q.; Yi, L.; Song, X.; Li, L.; Deng, G.; Liang, J.; Chen, F.; Yu, M.; Long, H. PAL-mediated SA biosynthesis pathway contributes to nematode resistance in wheat. Plant J. 2021, 107, 698–712. [Google Scholar] [CrossRef] [PubMed]
- Gupta, A.; Awasthi, P.; Sharma, N.; Parveen, S.; Vats, R.P.; Singh, N.; Kumar, Y.; Goel, A.; Chandran, D. Medicarpin confers powdery mildew resistance in Medicago truncatula and activates the salicylic acid signalling pathway. Mol. Plant Pathol. 2022, 23, 966–983. [Google Scholar] [CrossRef]
- Saxena, S.; Pal, L.; Naik, J.; Singh, Y.; Verma, P.K.; Chattopadhyay, D.; Pandey, A. The R2R3-MYB-SG7 transcription factor CaMYB39 orchestrates surface phenylpropanoid metabolism and pathogen resistance in chickpea. New Phytol. 2023, 238, 798–816. [Google Scholar] [CrossRef] [PubMed]
- Xia, Y.; He, C.; Yan, S.; Liu, J.; Huang, H.; Li, X.; Su, Q.; Jiang, W.; Pang, Y. New dual functional CYP450 gene involves in isoflavone biosynthesis in Glycine max L. Synth. Syst. Biotechnol. 2023, 8, 157–167. [Google Scholar] [CrossRef] [PubMed]
- Cui, F.; Wu, S.; Sun, W.; Coaker, G.; Kunkel, B.; He, P.; Shan, L. The Pseudomonas syringae type III effector AvrRpt2 promotes pathogen virulence via stimulating Arabidopsis auxin/indole acetic acid protein turnover. Plant Physiol. 2013, 162, 1018–1029. [Google Scholar] [CrossRef]
- Ulmasov, T.; Hagen, G.; Guilfoyle, T.J. Activation and repression of transcription by auxin-response factors. Proc. Natl. Acad. Sci. USA 1999, 96, 5844–5849. [Google Scholar] [CrossRef] [PubMed]
- Ulmasov, T.; Hagen, G.; Guilfoyle, T.J. Dimerization and DNA binding of auxin response factors. Plant J. 1999, 19, 309–319. [Google Scholar] [CrossRef]
- Pratt, I.S.; Zhang, B. Genome-Wide identification of ARF transcription factor gene family and their expression analysis in sweet potato. Int. J. Mol. Sci. 2021, 22, 9391. [Google Scholar] [CrossRef] [PubMed]
- Yi, S.; Mao, J.; Zhang, X.; Li, X.; Zhang, Z.; Li, H. FveARF2 negatively regulates fruit ripening and quality in strawberry. Front. Plant Sci. 2022, 13, 1023739. [Google Scholar] [CrossRef]
- Liu, X.; Dai, H.; Zhang, F.; Wang, J.; Shi, J.; Chen, J.; He, P.; Wang, F.; Ma, Y. The miR7125-MdARF1 module enhances the resistance of apple to Colletotrichum gloeosporioides by promoting lignin synthesis in response to salicylic acid signalling. Plant Biotechnol. J. 2024, 22, 2741–2755. [Google Scholar] [CrossRef] [PubMed]
- Halim, V.A.; Vess, A.; Scheel, D.; Rosahl, S. The role of salicylic acid and jasmonic acid in pathogen defence. Plant Biol. 2006, 8, 307–313. [Google Scholar] [CrossRef] [PubMed]
- Benjamin, G.; Pandharikar, G.; Frendo, P. Salicylic acid in plant symbioses: Beyond plant pathogen interactions. Biology 2022, 11, 861. [Google Scholar] [CrossRef]
- Zhao, Y.; Zhu, X.; Ma, X.; Guo, Y. Induction of disease resistance and phenylpropanoid metabolism in apricot fruits by pre-harvest salicylic acid treatment. Food Sci. 2015, 36, 216–220. [Google Scholar] [CrossRef]
- Deenamo, N.; Kuyyogsuy, A.; Khompatara, K.; Chanwun, T.; Ekchaweng, K.; Churngchow, N. Salicylic acid induces resistance in rubber tree against Phytophthora palmivora. Int. J. Mol. Sci. 2018, 19, 1883. [Google Scholar] [CrossRef] [PubMed]
- Ezzat, A.; Szabó, S.; Szabó, Z.; Hegedűs, A.; Berényi, D.; Holb, I.J. Temporal patterns and inter-correlations among physical and antioxidant attributes and enzyme activities of apricot fruit inoculated with Monilinia laxa under salicylic acid and methyl jasmonate treatments under shelf-life conditions. J. Fungi 2021, 7, 341. [Google Scholar] [CrossRef]
- Shan, D.; Wang, C.; Zheng, X.; Hu, Z.; Zhu, Y.; Zhao, Y.; Jiang, A.; Zhang, H.; Shi, K.; Bai, Y.; et al. MKK4-MPK3-WRKY17-mediated salicylic acid degradation increases susceptibility to Glomerella leaf spot in apple. Plant Physiol. 2021, 186, 1202–1219. [Google Scholar] [CrossRef]
- da Rocha Neto, A.C.; Luiz, C.; Maraschin, M.; Di Piero, R.M. Efficacy of salicylic acid to reduce Penicillium expansum inoculum and preserve apple fruits. Int. J. Food Microbiol. 2016, 221, 54–60. [Google Scholar] [CrossRef] [PubMed]
- Shi, Y.; Zhou, H.; Tang, Y.; He, J.; Ma, L. Induced resistance of postharvest apples to Botrytis cinerea induced by salicylic acid treatment. J. Northwest AF Univ. 2018, 46, 84–91+103. [Google Scholar] [CrossRef]
- Fehr, W.R.; Caviness, C.E.; Burmood, D.T.; Pennington, J. Stage of development descriptions for soybeans, Glycine max (L.) Merrill. Crop Sci. 1971, 11, 929–931. [Google Scholar] [CrossRef]
- Shrestha, S.D.; Chapman, P.; Zhang, Y.; Gijzen, M. Strain specific factors control effector gene silencing in Phytophthora sojae. PLoS ONE 2016, 11, e0150530. [Google Scholar] [CrossRef][Green Version]
- Yang, X.; Jiang, X.; Yan, W.; Huang, Q.; Sun, H.; Zhang, X.; Zhang, Z.; Ye, W.; Wu, Y.; Govers, F.; et al. The mevalonate pathway is important for growth, spore production, and the virulence of Phytophthora sojae. Front. Microbiol. 2021, 12, 772994. [Google Scholar] [CrossRef] [PubMed]
- Paz, M.M.; Shou, H.; Guo, Z.; Zhang, Z.; Banerjee, A.K.; Wang, K. Assessment of conditions affecting Agrobacterium-mediated soybean transformation using the cotyledonary node explants. Euphytica 2004, 136, 167–179. [Google Scholar] [CrossRef]
- Li, S.; Cong, Y.; Liu, Y.; Wang, T.; Shuai, Q.; Chen, N.; Gai, J.; Li, Y. Optimization of Agrobacterium-mediated transformation in soybean. Front. Plant Sci. 2017, 8, 246. [Google Scholar] [CrossRef]
- Hou, Y.; Wang, Y.; Tang, L.; Tong, X.; Wang, L.; Liu, L.; Huang, S.; Zhang, J. SAPK10-mediated phosphorylation on WRKY72 releases its suppression on jasmonic acid biosynthesis and bacterial blight resistance. iScience 2019, 16, 499–510. [Google Scholar] [CrossRef]
- Zhao, J.; Long, T.; Wang, Y.; Tong, X.; Tang, J.; Li, J.; Wang, H.; Tang, L.; Li, Z.; Shu, Y.; et al. RMS2 encoding a GDSL lipase mediates lipid homeostasis in anthers to determine rice male fertility. Plant Physiol. 2020, 182, 2047–2064. [Google Scholar] [CrossRef]
- Yoo, S.D.; Cho, Y.H.; Sheen, J. Arabidopsis mesophyll protoplasts: A versatile cell system for transient gene expression analysis. Nat. Protoc. 2007, 2, 1565–1572. [Google Scholar] [CrossRef]
- Lu, C.A.; Lim, E.K.; Yu, S.M. Sugar response sequence in the promoter of a rice α-amylase gene serves as a transcriptional enhancer. J. Biol. Chem. 1998, 273, 10120–10131. [Google Scholar] [CrossRef] [PubMed]
- Song, Q.X.; Li, Q.T.; Liu, Y.F.; Zhang, F.X.; Ma, B.; Zhang, W.K.; Man, W.Q.; Du, W.G.; Wang, G.D.; Chen, S.Y.; et al. Soybean GmbZIP123 gene enhances lipid content in the seeds of transgenic Arabidopsis plants. J. Exp. Bot. 2013, 64, 4329–4341. [Google Scholar] [CrossRef] [PubMed]







| Site Name | Sequence | Function | Position |
|---|---|---|---|
| 3-AF1 binding site | TAAGAGAGGAA | light responsive element | −1274 |
| AP-1 | TGAGTTAG | 718 | |
| AT~TATA-box | TATATA | +384, +386 | |
| Box 4 | ATTAAT | part of a conserved DNA module involved in light responsiveness | +359, −874 |
| CAAT-box | CAAT, CAAAT | common cis-acting element in promoter and enhancer regions | +44, −60, −72, −99, −320, +357, −569, +590, +663, +687, −893, −1009, +1019, −1248, +1386, +1453, +1483, +57, −134, +472, −490, −552, −778, +853, −941, −1413 |
| CAT-box | GCCACT | cis-acting regulatory element related to meristem expression | −729, +733 |
| GA-motif | ATAGATAA | part of a light responsive element | +897 |
| MYB | CAACCA | −555, +821, +1444 | |
| MYB-like sequence | TAACCA | +817, −1477 | |
| MYC | CATTTG | +133, +940 | |
| Myb | TAACTG | −1316 | |
| TATA-box | TATA, TATTTAAA, ATATAA | +87, −857, −840, +170, −889, −1241, +374, +164, −1096, +388, −831, +807, −220, −912, +373, +387 | |
| TC-rich repeats | GTTTTCTTAC | cis-acting element involved in defense and stress responsiveness | +250, +1161 |
| TCA | TCATCTTCAT | +1348, +1351 | |
| TCA-element | CCATCTTTTT | cis-acting element involved in salicylic acid responsiveness | +824, −711 |
| TCT-motif | TCTTAC | part of a light responsive element | +848, +1165 |
| Unnamed__1 | CGTGG | −1119 | |
| Unnamed__4 | CTCC | +83, −1123, −657, −1120, +424, −1199, +1116 | |
| WUN-motif | TAATTACTC | +36 |
Disclaimer/Publisher’s Note: The statements, opinions and data contained in all publications are solely those of the individual author(s) and contributor(s) and not of MDPI and/or the editor(s). MDPI and/or the editor(s) disclaim responsibility for any injury to people or property resulting from any ideas, methods, instructions or products referred to in the content. |
© 2024 by the authors. Licensee MDPI, Basel, Switzerland. This article is an open access article distributed under the terms and conditions of the Creative Commons Attribution (CC BY) license (https://creativecommons.org/licenses/by/4.0/).
Share and Cite
Huo, Y.; Chen, H.; Zhang, Z.; Song, Y.; Liu, S.; Wang, P.; Fan, S. GmARF15 Enhances the Resistance of Soybean to Phytophthora sojae by Promoting GmPT10d Expression in Response to Salicylic Acid Signalling. Int. J. Mol. Sci. 2025, 26, 191. https://doi.org/10.3390/ijms26010191
Huo Y, Chen H, Zhang Z, Song Y, Liu S, Wang P, Fan S. GmARF15 Enhances the Resistance of Soybean to Phytophthora sojae by Promoting GmPT10d Expression in Response to Salicylic Acid Signalling. International Journal of Molecular Sciences. 2025; 26(1):191. https://doi.org/10.3390/ijms26010191
Chicago/Turabian StyleHuo, Yuhan, Haiyuan Chen, Zhuo Zhang, Yang Song, Siyan Liu, Piwu Wang, and Sujie Fan. 2025. "GmARF15 Enhances the Resistance of Soybean to Phytophthora sojae by Promoting GmPT10d Expression in Response to Salicylic Acid Signalling" International Journal of Molecular Sciences 26, no. 1: 191. https://doi.org/10.3390/ijms26010191
APA StyleHuo, Y., Chen, H., Zhang, Z., Song, Y., Liu, S., Wang, P., & Fan, S. (2025). GmARF15 Enhances the Resistance of Soybean to Phytophthora sojae by Promoting GmPT10d Expression in Response to Salicylic Acid Signalling. International Journal of Molecular Sciences, 26(1), 191. https://doi.org/10.3390/ijms26010191
