Early Blood–Brain Barrier Impairment as a Pathological Hallmark in a Novel Model of Closed-Head Concussive Brain Injury (CBI) in Mice
Abstract
1. Introduction
2. Results
2.1. Novel Mouse Model of Rotational Closed-Head Concussive Brain Injury (CBI)
2.2. CBI Induces a Neuro-Psychiatric Phenotype
2.3. CBI Leads to Sustained Impairment in Spatial Cognition
2.4. Repetitive CBI Causes Lasting Disruption of the Blood–Brain Barrier (BBB)
2.5. CBI-Induced Impairment of the BBB Is Linked to the Behavioral Phenotype
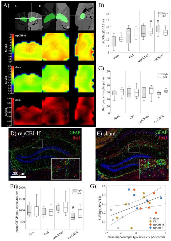
2.6. Detection of Neuroinflammation by Positron Emission Tomography (PET) Is Distorted by BBB Disruption
3. Discussion
4. Materials and Methods
4.1. Experimental Procedures
4.2. Concussive Brain Injury (CBI)
4.3. Behavioral Test
4.4. Repetitive CBI
4.5. Structural Magnetic Resonance Imaging
4.6. PET Acquisition and Image Analysis
4.7. Histology and Immunofluorescence
4.8. Dextran Extravasation
4.9. Statistical Analyses
Supplementary Materials
Author Contributions
Funding
Institutional Review Board Statement
Informed Consent Statement
Data Availability Statement
Acknowledgments
Conflicts of Interest
Abbreviations
| BBB | blood-brain barrier |
| CBI | concussive brain injury |
| GFAP | glial fibrillary acidic protein |
| IgG | immunoglobulin G |
| LoC | loss of consciousness |
| MRI | magnetic resonance imaging |
| PET | positron emission tomography |
| repCBI-hf | repetitive CBI—high frequency |
| repCBI-lf | repetitive CBI—low frequency |
| SUV | standard uptake values |
| TBI | traumatic brain injury |
| TSPO | translocator protein |
| VOI | volume of interest |
References
- Dewan, M.C.; Rattani, A.; Gupta, S.; Baticulon, R.E.; Hung, Y.C.; Punchak, M.; Agrawal, A.; Adeleye, A.O.; Shrime, M.G.; Rubiano, A.M.; et al. Estimating the global incidence of traumatic brain injury. J. Neurosurg. 2018, 130, 1080–1097. [Google Scholar] [CrossRef]
- Maas, A.I.R.; Menon, D.K.; Manley, G.T.; Abrams, M.; Åkerlund, C.; Andelic, N.; Aries, M.; Bashford, T.; Bell, M.J.; Bodien, Y.G.; et al. Traumatic brain injury: Progress and challenges in prevention, clinical care, and research. Lancet Neurol. 2022, 21, 1004–1060. [Google Scholar] [CrossRef]
- McCrory, P.; Meeuwisse, W.; Dvořák, J.; Aubry, M.; Bailes, J.; Broglio, S.; Cantu, R.C.; Cassidy, D.; Echemendia, R.J.; Castellani, R.J.; et al. Consensus statement on concussion in sport-the 5(th) international conference on concussion in sport held in Berlin, October 2016. Br. J. Sports Med. 2017, 51, 838–847. [Google Scholar]
- Langer, L.; Levy, C.; Bayley, M. Increasing Incidence of Concussion: True Epidemic or Better Recognition? J. Head Trauma Rehabil. 2020, 35, E60–E66. [Google Scholar] [CrossRef] [PubMed]
- McInnes, K.; Friesen, C.L.; MacKenzie, D.E.; Westwood, D.A.; Boe, S.G. Mild Traumatic Brain Injury (mTBI) and chronic cognitive impairment: A scoping review. PLoS ONE 2017, 12, e0174847. [Google Scholar] [CrossRef] [PubMed]
- Nelson, L.D.; Temkin, N.R.; Dikmen, S.; Barber, J.; Giacino, J.T.; Yuh, E.; Levin, H.S.; McCrea, M.A.; Stein, M.B.; Mukherjee, P.; et al. Recovery After Mild Traumatic Brain Injury in Patients Presenting to US Level I Trauma Centers: A Transforming Research and Clinical Knowledge in Traumatic Brain Injury (TRACK-TBI) Study. JAMA Neurol. 2019, 76, 1049–1059. [Google Scholar] [CrossRef] [PubMed]
- Barnes, D.E.; Byers, A.L.; Gardner, R.C.; Seal, K.H.; Boscardin, W.J.; Yaffe, K. Association of Mild Traumatic Brain Injury With and Without Loss of Consciousness With Dementia in US Military Veterans. JAMA Neurol. 2018, 75, 1055–1061. [Google Scholar] [CrossRef]
- Mackay, D.F.; Russell, E.R.; Stewart, K.; MacLean, J.A.; Pell, J.P.; Stewart, W. Neurodegenerative Disease Mortality among Former Professional Soccer Players. N. Engl. J. Med. 2019, 381, 1801–1808. [Google Scholar] [CrossRef] [PubMed]
- Bigler, E.D. Neuropsychology and clinical neuroscience of persistent post-concussive syndrome. J. Int. Neuropsychol. Soc. 2008, 14, 1–22. [Google Scholar] [CrossRef]
- Silver, J.M. Effort, exaggeration and malingering after concussion. J. Neurol. Neurosurg. Psychiatry 2012, 83, 836–841. [Google Scholar] [CrossRef][Green Version]
- Bodnar, C.N.; Roberts, K.N.; Higgins, E.K.; Bachstetter, A.D. A Systematic Review of Closed Head Injury Models of Mild Traumatic Brain Injury in Mice and Rats. J. Neurotrauma 2019, 36, 1683–1706. [Google Scholar] [CrossRef] [PubMed]
- McKee, A.C.; Daneshvar, D.H. The neuropathology of traumatic brain injury. Handb. Clin. Neurol. 2015, 127, 45–66. [Google Scholar] [PubMed]
- Petraglia, A.L.; Plog, B.A.; Dayawansa, S.; Dashnaw, M.L.; Czerniecka, K.; Walker, C.T.; Chen, M.; Hyrien, O.; Iliff, J.J.; Deane, R.; et al. The pathophysiology underlying repetitive mild traumatic brain injury in a novel mouse model of chronic traumatic encephalopathy. Surg. Neurol. Int. 2014, 5, 184. [Google Scholar] [CrossRef] [PubMed]
- Khuman, J.; Meehan, W.P., 3rd; Zhu, X.; Qiu, J.; Hoffmann, U.; Zhang, J.; Giovannone, E.; Lo, E.H.; Whalen, M.J. Tumor necrosis factor alpha and Fas receptor contribute to cognitive deficits independent of cell death after concussive traumatic brain injury in mice. J. Cereb. Blood Flow Metab. Off. J. Int. Soc. Cereb. Blood Flow Metab. 2011, 31, 778–789. [Google Scholar] [CrossRef] [PubMed]
- Tagge, C.A.; Fisher, A.M.; Minaeva, O.V.; Gaudreau-Balderrama, A.; Moncaster, J.A.; Zhang, X.L.; Wojnarowicz, M.W.; Casey, N.; Lu, H.; Kokiko-Cochran, O.N.; et al. Concussion, microvascular injury, and early tauopathy in young athletes after impact head injury and an impact concussion mouse model. Brain A J. Neurol. 2018, 141, 422–458. [Google Scholar] [CrossRef] [PubMed]
- Parker, E.; Aboghazleh, R.; Mumby, G.; Veksler, R.; Ofer, J.; Newton, J.; Smith, R.; Kamintsky, L.; Jones, C.M.A.; O’Keeffe, E.; et al. Concussion susceptibility is mediated by spreading depolarization-induced neurovascular dysfunction. Brain A J. Neurol. 2022, 145, 2049–2063. [Google Scholar] [CrossRef] [PubMed]
- Petraglia, A.L.; Plog, B.A.; Dayawansa, S.; Chen, M.; Dashnaw, M.L.; Czerniecka, K.; Walker, C.T.; Viterise, T.; Hyrien, O.; Iliff, J.J.; et al. The spectrum of neurobehavioral sequelae after repetitive mild traumatic brain injury: A novel mouse model of chronic traumatic encephalopathy. J. Neurotrauma 2014, 31, 1211–1224. [Google Scholar] [CrossRef] [PubMed]
- Statler, K.D.; Alexander, H.; Vagni, V.; Holubkov, R.; Dixon, C.E.; Clark, R.S.; Jenkins, L.; Kochanek, P.M. Isoflurane exerts neuroprotective actions at or near the time of severe traumatic brain injury. Brain Res. 2006, 1076, 216–224. [Google Scholar] [CrossRef] [PubMed]
- Bukhari, Q.; Schroeter, A.; Cole, D.M.; Rudin, M. Resting State fMRI in Mice Reveals Anesthesia Specific Signatures of Brain Functional Networks and Their Interactions. Front. Neural Circuits 2017, 11, 5. [Google Scholar] [CrossRef]
- Chen, Y.; Mao, H.; Yang, K.H.; Abel, T.; Meaney, D.F. A modified controlled cortical impact technique to model mild traumatic brain injury mechanics in mice. Front. Neurol. 2014, 5, 100. [Google Scholar] [CrossRef]
- Yokobori, S.; Mazzeo, A.T.; Hosein, K.; Gajavelli, S.; Dietrich, W.D.; Bullock, M.R. Preconditioning for traumatic brain injury. Transl. Stroke Res. 2013, 4, 25–39. [Google Scholar] [CrossRef] [PubMed]
- Meehan, W.P., 3rd; Zhang, J.; Mannix, R.; Whalen, M.J. Increasing recovery time between injuries improves cognitive outcome after repetitive mild concussive brain injuries in mice. Neurosurgery 2012, 71, 885–891. [Google Scholar] [CrossRef] [PubMed]
- Xiao, M.; Xiao, Z.J.; Yang, B.; Lan, Z.; Fang, F. Blood-Brain Barrier: More Contributor to Disruption of Central Nervous System Homeostasis Than Victim in Neurological Disorders. Front. Neurosci. 2020, 14, 764. [Google Scholar] [CrossRef]
- Alluri, H.; Wiggins-Dohlvik, K.; Davis, M.L.; Huang, J.H.; Tharakan, B. Blood-brain barrier dysfunction following traumatic brain injury. Metab. Brain Dis. 2015, 30, 1093–1104. [Google Scholar] [CrossRef] [PubMed]
- Johnson, V.E.; Weber, M.T.; Xiao, R.; Cullen, D.K.; Meaney, D.F.; Stewart, W.; Smith, D.H. Mechanical disruption of the blood-brain barrier following experimental concussion. Acta Neuropathol. 2018, 135, 711–726. [Google Scholar] [CrossRef]
- Hiles-Murison, B.; Lavender, A.P.; Hackett, M.J.; Armstrong, J.J.; Nesbit, M.; Rawlings, S.; McGonigle, T.; Warnock, A.; Lam, V.; Mamo, J.C.L.; et al. Blood-brain barrier disruption and ventricular enlargement are the earliest neuropathological changes in rats with repeated sub-concussive impacts over 2 weeks. Sci. Rep. 2021, 11, 9261. [Google Scholar] [CrossRef] [PubMed]
- George, K.K.; Heithoff, B.P.; Shandra, O.; Robel, S. Mild Traumatic Brain Injury/Concussion Initiates an Atypical Astrocyte Response Caused by Blood-Brain Barrier Dysfunction. J. Neurotrauma 2022, 39, 211–226. [Google Scholar] [CrossRef]
- O’Keeffe, E.; Kelly, E.; Liu, Y.; Giordano, C.; Wallace, E.; Hynes, M.; Tiernan, S.; Meagher, A.; Greene, C.; Hughes, S.; et al. Dynamic Blood-Brain Barrier Regulation in Mild Traumatic Brain Injury. J. Neurotrauma 2020, 37, 347–356. [Google Scholar] [CrossRef] [PubMed]
- Yang, S.H.; Gustafson, J.; Gangidine, M.; Stepien, D.; Schuster, R.; Pritts, T.A.; Goodman, M.D.; Remick, D.G.; Lentsch, A.B. A murine model of mild traumatic brain injury exhibiting cognitive and motor deficits. J. Surg. Res. 2013, 184, 981–988. [Google Scholar] [CrossRef]
- Logsdon, A.F.; Meabon, J.S.; Cline, M.M.; Bullock, K.M.; Raskind, M.A.; Peskind, E.R.; Banks, W.A.; Cook, D.G. Blast exposure elicits blood-brain barrier disruption and repair mediated by tight junction integrity and nitric oxide dependent processes. Sci. Rep. 2018, 8, 11344. [Google Scholar] [CrossRef]
- Ichkova, A.; Rodriguez-Grande, B.; Zub, E.; Saudi, A.; Fournier, M.L.; Aussudre, J.; Sicard, P.; Obenaus, A.; Marchi, N.; Badaut, J. Early cerebrovascular and long-term neurological modifications ensue following juvenile mild traumatic brain injury in male mice. Neurobiol. Dis. 2020, 141, 104952. [Google Scholar] [CrossRef] [PubMed]
- Yates, N.J.; Lydiard, S.; Fehily, B.; Weir, G.; Chin, A.; Bartlett, C.A.; Alderson, J.; Fitzgerald, M. Repeated mild traumatic brain injury in female rats increases lipid peroxidation in neurons. Exp. Brain Res. 2017, 235, 2133–2149. [Google Scholar] [CrossRef] [PubMed]
- Adams, C.; Bazzigaluppi, P.; Beckett, T.L.; Bishay, J.; Weisspapir, I.; Dorr, A.; Mester, J.R.; Steinman, J.; Hirschler, L.; Warnking, J.M.; et al. Neurogliovascular dysfunction in a model of repeated traumatic brain injury. Theranostics 2018, 8, 4824–4836. [Google Scholar] [CrossRef] [PubMed]
- Lynch, C.E.; Eisenbaum, M.; Algamal, M.; Balbi, M.; Ferguson, S.; Mouzon, B.; Saltiel, N.; Ojo, J.; Diaz-Arrastia, R.; Mullan, M.; et al. Impairment of cerebrovascular reactivity in response to hypercapnic challenge in a mouse model of repetitive mild traumatic brain injury. J. Cereb. Blood Flow Metab. Off. J. Int. Soc. Cereb. Blood Flow Metab. 2021, 41, 1362–1378. [Google Scholar] [CrossRef] [PubMed]
- Leaston, J.; Qiao, J.; Harding, I.C.; Kulkarni, P.; Gharagouzloo, C.; Ebong, E.; Ferris, C.F. Quantitative Imaging of Blood-Brain Barrier Permeability Following Repetitive Mild Head Impacts. Front. Neurol. 2021, 12, 729464. [Google Scholar] [CrossRef] [PubMed]
- Wu, Y.; Wu, H.; Guo, X.; Pluimer, B.; Zhao, Z. Blood-Brain Barrier Dysfunction in Mild Traumatic Brain Injury: Evidence From Preclinical Murine Models. Front. Physiol. 2020, 11, 1030. [Google Scholar] [CrossRef] [PubMed]
- Wu, L.; Chung, J.Y.; Saith, S.; Tozzi, L.; Buckley, E.M.; Sanders, B.; Franceschini, M.A.; Lule, S.; Izzy, S.; Lok, J.; et al. Repetitive head injury in adolescent mice: A role for vascular inflammation. J. Cereb. Blood Flow Metab. Off. J. Int. Soc. Cereb. Blood Flow Metab. 2019, 39, 2196–2209. [Google Scholar] [CrossRef] [PubMed]
- Araya-Callís, C.; Hiemke, C.; Abumaria, N.; Flugge, G. Chronic psychosocial stress and citalopram modulate the expression of the glial proteins GFAP and NDRG2 in the hippocampus. Psychopharmacology 2012, 224, 209–222. [Google Scholar] [CrossRef]
- Takata, F.; Nakagawa, S.; Matsumoto, J.; Dohgu, S. Blood-Brain Barrier Dysfunction Amplifies the Development of Neuroinflammation: Understanding of Cellular Events in Brain Microvascular Endothelial Cells for Prevention and Treatment of BBB Dysfunction. Front. Cell. Neurosci. 2021, 15, 661838. [Google Scholar] [CrossRef]
- Burda, J.E.; Bernstein, A.M.; Sofroniew, M.V. Astrocyte roles in traumatic brain injury. Exp. Neurol. 2016, 275 Pt 3, 305–315. [Google Scholar] [CrossRef]
- Soldozy, S.; Sharifi, K.A.; Desai, B.; Giraldo, D.; Yeghyayan, M.; Liu, L.; Norat, P.; Sokolowski, J.D.; Yağmurlu, K.; Park, M.S.; et al. Cortical Spreading Depression in the Setting of Traumatic Brain Injury. World Neurosurg. 2020, 134, 50–57. [Google Scholar] [CrossRef] [PubMed]
- Schroeter, M.; Schiene, K.; Kraemer, M.; Hagemann, G.; Weigel, H.; Eysel, U.T.; Witte, O.W.; Stoll, G. Astroglial responses in photochemically induced focal ischemia of the rat cortex. Exp. Brain Res. 1995, 106, 1–6. [Google Scholar] [CrossRef] [PubMed]
- Shichita, T.; Ooboshi, H.; Yoshimura, A. Neuroimmune mechanisms and therapies mediating post-ischaemic brain injury and repair. Nat. Rev. Neurosci. 2023, 24, 299–312. [Google Scholar] [CrossRef] [PubMed]
- Mishra, A.; Bandopadhyay, R.; Singh, P.K.; Mishra, P.S.; Sharma, N.; Khurana, N. Neuroinflammation in neurological disorders: Pharmacotherapeutic targets from bench to bedside. Metab. Brain Dis. 2021, 36, 1591–1626. [Google Scholar] [CrossRef] [PubMed]
- Wofford, K.L.; Loane, D.J.; Cullen, D.K. Acute drivers of neuroinflammation in traumatic brain injury. Neural Regen. Res. 2019, 14, 1481–1489. [Google Scholar] [PubMed]
- Gard, A.; Vedung, F.; Piehl, F.; Khademi, M.; Wernersson, M.P.; Rorsman, I.; Tegner, Y.; Pessah-Rasmussen, H.; Ruscher, K.; Marklund, N. Cerebrospinal fluid levels of neuroinflammatory biomarkers are increased in athletes with persistent post-concussive symptoms following sports-related concussion. J. Neuroinflammation 2023, 20, 189. [Google Scholar] [CrossRef] [PubMed]
- Shaughness, M.; Byrnes, K. Assessment of the Effects of Stretch-Injury on Primary Rat Microglia. Mol. Neurobiol. 2021, 58, 3545–3560. [Google Scholar] [CrossRef] [PubMed]
- Blaschke, S.J.; Demir, S.; König, A.; Abraham, J.A.; Vay, S.U.; Rabenstein, M.; Olschewski, D.N.; Hoffmann, C.; Hoffmann, M.; Hersch, N.; et al. Substrate Elasticity Exerts Functional Effects on Primary Microglia. Front. Cell. Neurosci. 2020, 14, 590500. [Google Scholar] [CrossRef] [PubMed]
- Israel, I.; Ohsiek, A.; Al-Momani, E.; Albert-Weissenberger, C.; Stetter, C.; Mencl, S.; Buck, A.K.; Kleinschnitz, C.; Samnick, S.; Sirén, A.-L. Combined [18F]DPA-714 micro-positron emission tomography and autoradiography imaging of microglia activation after closed head injury in mice. J. Neuroinflammation 2016, 13, 140. [Google Scholar] [CrossRef]
- Drieu, A.; Lanquetin, A.; Prunotto, P.; Gulhan, Z.; Pédron, S.; Vegliante, G.; Tolomeo, D.; Serrière, S.; Vercouillie, J.; Galineau, L.; et al. Persistent neuroinflammation and behavioural deficits after single mild traumatic brain injury. J. Cereb. Blood Flow Metab. 2022, 42, 2216–2229. [Google Scholar] [CrossRef]
- Orhii, P.D.; Haque, M.E.; Fujita, M.; Selvaraj, S. Advances in PET imaging of ischemic stroke. Front. Stroke 2023, 1, 1093386. [Google Scholar] [CrossRef]
- Tournier, B.B.; Tsartsalis, S.; Ceyzériat, K.; Garibotto, V.; Millet, P. In Vivo TSPO Signal and Neuroinflammation in Alzheimer’s Disease. Cells 2020, 9, 1941. [Google Scholar] [CrossRef] [PubMed]
- Notter, T.; Schalbetter, S.M.; Clifton, N.E.; Mattei, D.; Richetto, J.; Thomas, K.; Meyer, U.; Hall, J. Neuronal activity increases translocator protein (TSPO) levels. Mol. Psychiatry 2020, 26, 2025–2037. [Google Scholar] [CrossRef] [PubMed]
- Sonia, L.; Martine, G.; Anne-Sophie, H.; Fanny, P.; Marion, D.; Nadja Van, C.; Lucile Ben, H.; Vincent, L.; Philippe, R.; Frédéric, D.; et al. Reactive Astrocytes Overexpress TSPO and Are Detected by TSPO Positron Emission Tomography Imaging. J. Neurosci. 2012, 32, 10809. [Google Scholar]
- Guilarte, T.R.; Rodichkin, A.N.; McGlothan, J.L.; Acanda De La Rocha, A.M.; Azzam, D.J. Imaging neuroinflammation with TSPO: A new perspective on the cellular sources and subcellular localization. Pharmacol. Ther. 2022, 234, 108048. [Google Scholar] [CrossRef] [PubMed]
- Nutma, E.; Gebro, E.; Marzin, M.C.; van der Valk, P.; Matthews, P.M.; Owen, D.R.; Amor, S. Activated microglia do not increase 18 kDa translocator protein (TSPO) expression in the multiple sclerosis brain. Glia 2021, 69, 2447–2458. [Google Scholar] [CrossRef] [PubMed]
- Wood, H. TSPO levels in multiple sclerosis lesions reflect microglial density rather than activation state. Nat. Reviews. Neurol. 2021, 17, 462. [Google Scholar] [CrossRef]
- de Macedo Filho, L.; Figueredo, L.F.; Villegas-Gomez, G.A.; Arthur, M.; Pedraza-Ciro, M.C.; Martins, H.; Kanawati Neto, J.; Hawryluk, G.J.; Amorim, R.L.O. Pathophysiology-Based Management of Secondary Injuries and Insults in TBI. Biomedicines 2024, 12, 520. [Google Scholar] [CrossRef]
- Bertozzi, G.; Maglietta, F.; Sessa, F.; Scoto, E.; Cipolloni, L.; Di Mizio, G.; Salerno, M.; Pomara, C. Traumatic Brain Injury: A Forensic Approach: A Literature Review. Curr. Neuropharmacol. 2020, 18, 538–550. [Google Scholar] [CrossRef]
- Hannah, T.C.; Li, A.Y.; Spiera, Z.; Kuohn, L.; Dai, J.; McAuley, F.; Ali, M.; Durbin, J.R.; Dreher, N.; Marayati, N.F.; et al. Sex-Related Differences in the Incidence, Severity, and Recovery of Concussion in Adolescent Student-Athletes Between 2009 and 2019. Am. J. Sports Med. 2021, 49, 1929–1937. [Google Scholar] [CrossRef]
- Tucker, L.B.; Winston, B.S.; Liu, J.; Velosky, A.G.; Fu, A.H.; Grillakis, A.A.; McCabe, J.T. Sex differences in cued fear responses and parvalbumin cell density in the hippocampus following repetitive concussive brain injuries in C57BL/6J mice. PLoS ONE 2019, 14, e0222153. [Google Scholar] [CrossRef] [PubMed]
- Endepols, H.; Anglada-Huguet, M.; Mandelkow, E.; Schmidt, Y.; Krapf, P.; Zlatopolskiy, B.D.; Neumaier, B.; Mandelkow, E.-M.; Drzezga, A. Assessment of the In Vivo Relationship Between Cerebral Hypometabolism, Tau Deposition, TSPO Expression, and Synaptic Density in a Tauopathy Mouse Model: A Multi-tracer PET Study. Mol. Neurobiol. 2022, 59, 3402–3413. [Google Scholar] [CrossRef] [PubMed]
- Natarajan, R.; Northrop, N.; Yamamoto, B. Fluorescein Isothiocyanate (FITC)-Dextran Extravasation as a Measure of Blood-Brain Barrier Permeability. Curr. Protoc. Neurosci. 2017, 79, 9.58.1–9.58.15. [Google Scholar] [CrossRef] [PubMed]






Disclaimer/Publisher’s Note: The statements, opinions and data contained in all publications are solely those of the individual author(s) and contributor(s) and not of MDPI and/or the editor(s). MDPI and/or the editor(s) disclaim responsibility for any injury to people or property resulting from any ideas, methods, instructions or products referred to in the content. |
© 2024 by the authors. Licensee MDPI, Basel, Switzerland. This article is an open access article distributed under the terms and conditions of the Creative Commons Attribution (CC BY) license (https://creativecommons.org/licenses/by/4.0/).
Share and Cite
Blaschke, S.J.; Rautenberg, N.; Endepols, H.; Jendro, A.; Konrad, J.; Vlachakis, S.; Wiedermann, D.; Schroeter, M.; Hoffmann, B.; Merkel, R.; et al. Early Blood–Brain Barrier Impairment as a Pathological Hallmark in a Novel Model of Closed-Head Concussive Brain Injury (CBI) in Mice. Int. J. Mol. Sci. 2024, 25, 4837. https://doi.org/10.3390/ijms25094837
Blaschke SJ, Rautenberg N, Endepols H, Jendro A, Konrad J, Vlachakis S, Wiedermann D, Schroeter M, Hoffmann B, Merkel R, et al. Early Blood–Brain Barrier Impairment as a Pathological Hallmark in a Novel Model of Closed-Head Concussive Brain Injury (CBI) in Mice. International Journal of Molecular Sciences. 2024; 25(9):4837. https://doi.org/10.3390/ijms25094837
Chicago/Turabian StyleBlaschke, Stefan J., Nora Rautenberg, Heike Endepols, Aileen Jendro, Jens Konrad, Susan Vlachakis, Dirk Wiedermann, Michael Schroeter, Bernd Hoffmann, Rudolf Merkel, and et al. 2024. "Early Blood–Brain Barrier Impairment as a Pathological Hallmark in a Novel Model of Closed-Head Concussive Brain Injury (CBI) in Mice" International Journal of Molecular Sciences 25, no. 9: 4837. https://doi.org/10.3390/ijms25094837
APA StyleBlaschke, S. J., Rautenberg, N., Endepols, H., Jendro, A., Konrad, J., Vlachakis, S., Wiedermann, D., Schroeter, M., Hoffmann, B., Merkel, R., Marklund, N., Fink, G. R., & Rueger, M. A. (2024). Early Blood–Brain Barrier Impairment as a Pathological Hallmark in a Novel Model of Closed-Head Concussive Brain Injury (CBI) in Mice. International Journal of Molecular Sciences, 25(9), 4837. https://doi.org/10.3390/ijms25094837

