Batimastat Induces Cytotoxic and Cytostatic Effects in In Vitro Models of Hematological Tumors
Abstract
1. Introduction
2. Results
2.1. Hematological Neoplasia Cell Lines Express Different Levels of MMPs
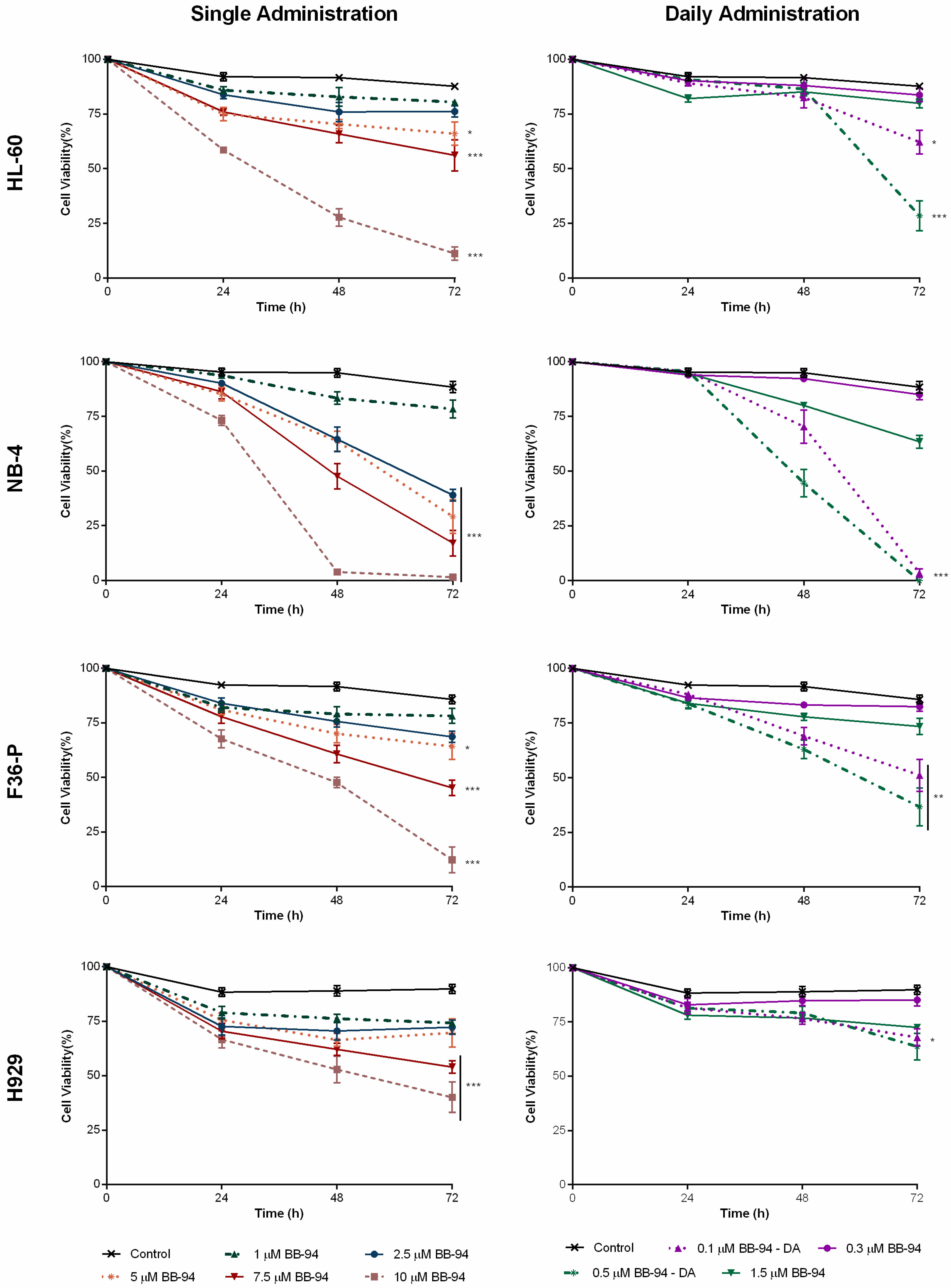
2.2. Batimastat Reduces Cell Viability and Cell Density in Hematological Neoplasia Cell Models
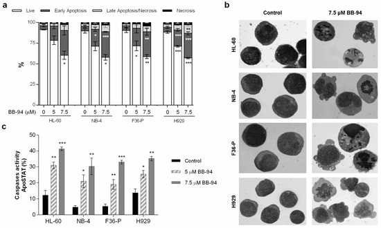
2.3. Batimastat Triggers Apoptosis as Mechanism of Cell Death
2.4. Batimastat Induces Cell Cycle Arrest in a Cell-Line-Dependent Manner
2.5. Batimastat Influences Signaling Pathways and MMP Activity
3. Discussion
4. Materials and Methods
4.1. Cell Culture
4.2. MMP Protein Expression Evaluation
4.3. Cell Viability and Proliferation Assessment
4.4. Cell Death Analysis
4.5. Caspase Activity Evaluation
4.6. Cell Cycle Analysis
4.7. Gelatin Zymography Assay
4.8. Western Blot Analysis
4.9. Statistical Analyses
5. Conclusions
Supplementary Materials
Author Contributions
Funding
Institutional Review Board Statement
Informed Consent Statement
Data Availability Statement
Conflicts of Interest
References
- Verma, D.; Zanetti, C.; Godavarthy, P.S.; Kumar, R.; Minciacchi, V.R.; Pfeiffer, J.; Metzler, M.; Lefort, S.; Maguer-Satta, V.; Nicolini, F.E.; et al. Bone marrow niche-derived extracellular matrix-degrading enzymes influence the progression of B-cell acute lymphoblastic leukemia. Leukemia 2020, 34, 1540–1552. [Google Scholar] [CrossRef] [PubMed]
- Saw, S.; Weiss, A.; Khokha, R.; Waterhouse, P.D. Metalloproteases: On the Watch in the Hematopoietic Niche. Trends Immunol. 2019, 40, 1053–1070. [Google Scholar] [CrossRef] [PubMed]
- Yu, X.F.; Han, Z.C. Matrix metalloproteinases in bone marrow: Roles of gelatinases in physiological hematopoiesis and hematopoietic malignancies. Histol. Histopathol. 2006, 21, 519–531. [Google Scholar] [CrossRef] [PubMed]
- Li, Y.-Y.; Zhang, L.-Y.; Xiang, Y.-H.; Li, D.; Zhang, J. Matrix metalloproteinases and tissue inhibitors in multiple myeloma: Promote or inhibit? Front. Oncol. 2023, 13, 1127407. [Google Scholar] [CrossRef] [PubMed]
- Cabral-Pacheco, G.A.; Garza-Veloz, I.; Castruita-De la Rosa, C.; Ramirez-Acuña, J.M.; Perez-Romero, B.A.; Guerrero-Rodriguez, J.F.; Martinez-Avila, N.; Martinez-Fierro, M.L. The Roles of Matrix Metalloproteinases and Their Inhibitors in Human Diseases. Int. J. Mol. Sci. 2020, 21, 9739. [Google Scholar] [CrossRef] [PubMed]
- Bauvois, B. New facets of matrix metalloproteinases MMP-2 and MMP-9 as cell surface transducers: Outside-in signaling and relationship to tumor progression. Biochim. Biophys. Acta 2012, 1825, 29–36. [Google Scholar] [CrossRef] [PubMed]
- Saleh, M.; Khalil, M.; Abdellateif, M.S.; Ebeid, E.; Madney, Y.; Kandeel, E.Z. Role of matrix metalloproteinase MMP-2, MMP-9 and tissue inhibitor of metalloproteinase (TIMP-1) in the clinical progression of pediatric acute lymphoblastic leukemia. Hematology 2021, 26, 758–768. [Google Scholar] [CrossRef]
- Pirillo, C.; Birch, F.; Tissot, F.S.; Anton, S.G.; Haltalli, M.; Tini, V.; Kong, I.; Piot, C.; Partridge, B.; Pospori, C.; et al. Metalloproteinase inhibition reduces AML growth, prevents stem cell loss, and improves chemotherapy effectiveness. Blood Adv. 2022, 6, 3126–3141. [Google Scholar] [CrossRef] [PubMed]
- Urbaniak-Kujda, D.; Kapelko-Slowik, K.; Prajs, I.; Dybko, J.; Wolowiec, D.; Biernat, M.; Slowik, M.; Kuliczkowski, K. Increased expression of metalloproteinase-2 and -9 (MMP-2, MMP-9), tissue inhibitor of metalloproteinase-1 and -2 (TIMP-1, TIMP-2), and EMMPRIN (CD147) in multiple myeloma. Hematology 2016, 21, 26–33. [Google Scholar] [CrossRef]
- Trino, S.; Laurenzana, I.; Lamorte, D.; Calice, G.; De Stradis, A.; Santodirocco, M.; Sgambato, A.; Caivano, A.; De Luca, L. Acute Myeloid Leukemia Cells Functionally Compromise Hematopoietic Stem/Progenitor Cells Inhibiting Normal Hematopoiesis Through the Release of Extracellular Vesicles. Front. Oncol. 2022, 12, 824562. [Google Scholar] [CrossRef]
- Arber, D.A.; Orazi, A.; Hasserjian, R.P.; Borowitz, M.J.; Calvo, K.R.; Kvasnicka, H.-M.; Wang, S.A.; Bagg, A.; Barbui, T.; Branford, S.; et al. International Consensus Classification of Myeloid Neoplasms and Acute Leukemias: Integrating morphologic, clinical, and genomic data. Blood 2022, 140, 1200–1228. [Google Scholar] [CrossRef] [PubMed]
- Rajkumar, S.V. Multiple myeloma: 2022 update on diagnosis, risk stratification, and management. Am. J. Hematol. 2022, 97, 1086–1107. [Google Scholar] [CrossRef] [PubMed]
- Fields, G.B. The Rebirth of Matrix Metalloproteinase Inhibitors: Moving Beyond the Dogma. Cells 2019, 8, 984. [Google Scholar] [CrossRef]
- Raeeszadeh-Sarmazdeh, M.; Do, L.D.; Hritz, B.G. Metalloproteinases and Their Inhibitors: Potential for the Development of New Therapeutics. Cells 2020, 9, 1313. [Google Scholar] [CrossRef] [PubMed]
- Gusella, M.; Bolzonella, C.; Paolini, R.; Rodella, E.; Bertolaso, L.; Scipioni, C.; Bellini, S.; Cuneo, A.; Pasini, F.; Ramazzina, E. Plasma matrix metalloprotease 9 correlates with blood lymphocytosis, leukemic cell invasiveness, and prognosis in B-cell chronic lymphocytic leukemia. Tumour Biol. J. Int. Soc. Oncodev. Biol. Med. 2017, 39, 1010428317694325. [Google Scholar] [CrossRef] [PubMed]
- Mark, C.; Warrick, J.; Callander, N.S.; Hematti, P.; Miyamoto, S. A Hyaluronan and Proteoglycan Link Protein 1 Matrikine: Role of Matrix Metalloproteinase 2 in Multiple Myeloma NF-κB Activation and Drug Resistance. Mol. Cancer Res. MCR 2022, 20, 1456–1466. [Google Scholar] [CrossRef] [PubMed]
- Wojtowicz-Praga, S.; Low, J.; Marshall, J.; Ness, E.; Dickson, R.; Barter, J.; Sale, M.; McCann, P.; Moore, J.; Cole, A.; et al. Phase I trial of a novel matrix metalloproteinase inhibitor batimastat (BB-94) in patients with advanced cancer. Investig. New Drugs 1996, 14, 193–202. [Google Scholar] [CrossRef]
- Parsons, S.L.; Watson, S.A.; Steele, R.J. Phase I/II trial of batimastat, a matrix metalloproteinase inhibitor, in patients with malignant ascites. Eur. J. Surg. Oncol. J. Eur. Soc. Surg. Oncol. Br. Assoc. Surg. Oncol. 1997, 23, 526–531. [Google Scholar] [CrossRef] [PubMed]
- Winer, A.; Adams, S.; Mignatti, P. Matrix Metalloproteinase Inhibitors in Cancer Therapy: Turning Past Failures Into Future Successes. Mol. Cancer Ther. 2018, 17, 1147–1155. [Google Scholar] [CrossRef]
- Chaudhary, A.K.; Pandya, S.; Ghosh, K.; Nadkarni, A. Matrix metalloproteinase and its drug targets therapy in solid and hematological malignancies: An overview. Mutat. Res./Rev. Mutat. Res. 2013, 753, 7–23. [Google Scholar] [CrossRef]
- Percio, S.; Coltella, N.; Grisanti, S.; Bernardi, R.; Pattini, L. A HIF-1 network reveals characteristics of epithelial-mesenchymal transition in acute promyelocytic leukemia. Genome Med. 2014, 6, 84. [Google Scholar] [CrossRef] [PubMed]
- Gonçalves, A.C.; Alves, V.; Silva, T.; Carvalho, C.; Oliveira, C.R.; Sarmento-Ribeiro, A.B. Oxidative stress mediates apoptotic effects of ascorbate and dehydroascorbate in human Myelodysplasia cells in vitro. Toxicol. Vitr. Int. J. Publ. Assoc. BIBRA 2013, 27, 1542–1549. [Google Scholar] [CrossRef] [PubMed]
- Daniel, C.; Duffield, J.; Brunner, T.; Steinmann-Niggli, K.; Lods, N.; Marti, H.P. Matrix metalloproteinase inhibitors cause cell cycle arrest and apoptosis in glomerular mesangial cells. J. Pharmacol. Exp. Ther. 2001, 297, 57–68. [Google Scholar]
- Erba, E.; Ronzoni, S.; Bassano, L.; Giavazzi, R.; D’Incalci, M. The metalloproteinase inhibitor batimastat (BB-94) causes cell cycle phase perturbations in ovarian cancer cells. Ann. Oncol. Off. J. Eur. Soc. Med. Oncol. 1999, 10, 589–591. [Google Scholar] [CrossRef]
- Burke, F.; East, N.; Upton, C.; Patel, K.; Balkwill, F.R. Interferon gamma induces cell cycle arrest and apoptosis in a model of ovarian cancer: Enhancement of effect by batimastat. Eur. J. Cancer 1997, 33, 1114–1121. [Google Scholar] [CrossRef] [PubMed]
- Sugiura, R.; Satoh, R.; Takasaki, T. ERK: A Double-Edged Sword in Cancer. ERK-Dependent Apoptosis as a Potential Therapeutic Strategy for Cancer. Cells 2021, 10, 2509. [Google Scholar] [CrossRef]
- Sinha, D.; Bannergee, S.; Schwartz, J.H.; Lieberthal, W.; Levine, J.S. Inhibition of ligand-independent ERK1/2 activity in kidney proximal tubular cells deprived of soluble survival factors up-regulates Akt and prevents apoptosis. J. Biol. Chem. 2004, 279, 10962–10972. [Google Scholar] [CrossRef] [PubMed]
- Tang, D.; Okada, H.; Ruland, J.; Liu, L.; Stambolic, V.; Mak, T.W.; Ingram, A.J. Akt Is Activated in Response to an Apoptotic Signal. J. Biol. Chem. 2001, 276, 30461–30466. [Google Scholar] [CrossRef]
- Kessenbrock, K.; Plaks, V.; Werb, Z. Matrix Metalloproteinases: Regulators of the Tumor Microenvironment. Cell 2010, 141, 52–67. [Google Scholar] [CrossRef]
- Voisset, E.; Moravcsik, E.; Stratford, E.W.; Jaye, A.; Palgrave, C.J.; Hills, R.K.; Salomoni, P.; Kogan, S.C.; Solomon, E.; Grimwade, D. Pml nuclear body disruption cooperates in APL pathogenesis and impairs DNA damage repair pathways in mice. Blood 2018, 131, 636–648. [Google Scholar] [CrossRef]
- Jorge, J.; Neves, J.; Alves, R.; Geraldes, C.; Gonçalves, A.C.; Sarmento-Ribeiro, A.B. Parthenolide Induces ROS-Mediated Apoptosis in Lymphoid Malignancies. Int. J. Mol. Sci. 2023, 24, 9167. [Google Scholar] [CrossRef] [PubMed]
- Alves, R.; Gonçalves, A.C.; Jorge, J.; Almeida, A.M.; Sarmento-ribeiro, A.B. Combination of Elacridar with Imatinib Modulates Resistance Associated with Drug Efflux Transporters in Chronic Myeloid Leukemia. Biomedicines 2022, 10, 1158. [Google Scholar] [CrossRef] [PubMed]
- Toth, M.; Fridman, R. Assessment of Gelatinases (MMP-2 and MMP-9 by Gelatin Zymography. Methods Mol. Med. 2001, 57, 163–174. [Google Scholar] [CrossRef] [PubMed]
- Balça-Silva, J.; Matias, D.; do Carmo, A.; Girão, H.; Moura-Neto, V.; Sarmento-Ribeiro, A.B.; Lopes, M.C. Tamoxifen in combination with temozolomide induce a synergistic inhibition of PKC-pan in GBM cell lines. Biochim. Biophys. Acta 2015, 1850, 722–732. [Google Scholar] [CrossRef] [PubMed]




| Sub-G1 (%) | G0/G1 (%) | S (%) | G2/M (%) | |
|---|---|---|---|---|
| HL-60 Cells | ||||
| Control | 2.7 ± 0.7 | 43.0 ± 1.0 | 47.0 ± 1.5 | 10.0 ± 2.5 |
| BB-94 5 μM | 14.5 ± 2.0 | 53.5 ± 0.6 ** | 36.0 ± 1.2 | 10.0 ± 0.6 |
| BB-94 7.5 μM | 17.7 ± 3.5 | 53.0 ± 0.6 ** | 40.0 ± 1.5 | 7.0 ± 1.2 |
| NB-4 Cells | ||||
| Control | 0.0 ± 0.0 | 53.3 ± 1.3 | 36.7 ± 1.8 | 10.0 ± 3.1 |
| BB-94 5 μM | 7.0 ± 1.2 ** | 48.3 ± 0.9 * | 49.0 ± 1.0 *** | 2.7 ± 1.8 |
| BB-94 7.5 μM | 7.7 ± 1.2 ** | 44.3 ± 1.2 ** | 51.3 ± 0.9 *** | 4.3 ± 0.3 |
| F36-P Cells | ||||
| Control | 0.3 ± 0.3 | 55.8 ± 1.6 | 37.0 ± 2.2 | 7.3 ± 1.7 |
| BB-94 5 μM | 3.5 ± 0.9 | 53.8 ± 2.8 | 36.0 ± 3.0 | 10.3 ± 1.3 |
| BB-94 7.5 μM | 5.3 ± 0.3 | 53.0 ± 2.4 | 34.8 ± 2.5 | 12.0 ± 0.9 |
| H929 Cells | ||||
| Control | 1.8 ± 1.4 | 46.0 ± 1.2 | 40.3 ± 0.9 | 13.8 ± 2.1 |
| BB-94 5 μM | 5.5 ± 1.6 | 49.0 ± 0.8 | 37.3 ± 0.5 | 13.8 ± 1.3 |
| BB-94 7.5 μM | 9.5 ± 2.1 * | 50.0 ± 0.8 | 37.8 ± 0.6 | 11.8 ± 0.9 |
Disclaimer/Publisher’s Note: The statements, opinions and data contained in all publications are solely those of the individual author(s) and contributor(s) and not of MDPI and/or the editor(s). MDPI and/or the editor(s) disclaim responsibility for any injury to people or property resulting from any ideas, methods, instructions or products referred to in the content. |
© 2024 by the authors. Licensee MDPI, Basel, Switzerland. This article is an open access article distributed under the terms and conditions of the Creative Commons Attribution (CC BY) license (https://creativecommons.org/licenses/by/4.0/).
Share and Cite
Alves, R.; Pires, A.; Jorge, J.; Balça-Silva, J.; Gonçalves, A.C.; Sarmento-Ribeiro, A.B. Batimastat Induces Cytotoxic and Cytostatic Effects in In Vitro Models of Hematological Tumors. Int. J. Mol. Sci. 2024, 25, 4554. https://doi.org/10.3390/ijms25084554
Alves R, Pires A, Jorge J, Balça-Silva J, Gonçalves AC, Sarmento-Ribeiro AB. Batimastat Induces Cytotoxic and Cytostatic Effects in In Vitro Models of Hematological Tumors. International Journal of Molecular Sciences. 2024; 25(8):4554. https://doi.org/10.3390/ijms25084554
Chicago/Turabian StyleAlves, Raquel, Ana Pires, Joana Jorge, Joana Balça-Silva, Ana Cristina Gonçalves, and Ana Bela Sarmento-Ribeiro. 2024. "Batimastat Induces Cytotoxic and Cytostatic Effects in In Vitro Models of Hematological Tumors" International Journal of Molecular Sciences 25, no. 8: 4554. https://doi.org/10.3390/ijms25084554
APA StyleAlves, R., Pires, A., Jorge, J., Balça-Silva, J., Gonçalves, A. C., & Sarmento-Ribeiro, A. B. (2024). Batimastat Induces Cytotoxic and Cytostatic Effects in In Vitro Models of Hematological Tumors. International Journal of Molecular Sciences, 25(8), 4554. https://doi.org/10.3390/ijms25084554

