Transcutaneous Auricular Vagus Nerve Stimulation Alleviates Monobenzone-Induced Vitiligo in Mice
Abstract
1. Introduction
2. Results
2.1. Physiological Effects of taVNS on HR
2.2. Intervention Effect of taVNS on the Progression of Vitiligo
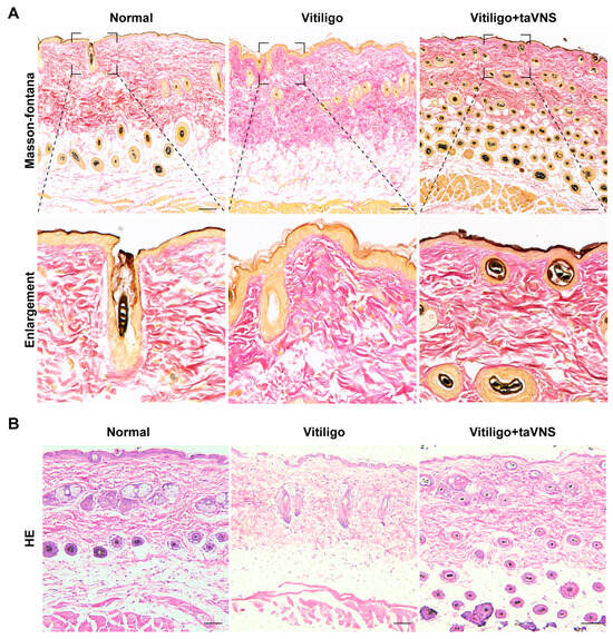
2.3. Impact of taVNS on Oxidative Stress and Melanocyte Apoptosis in Mice
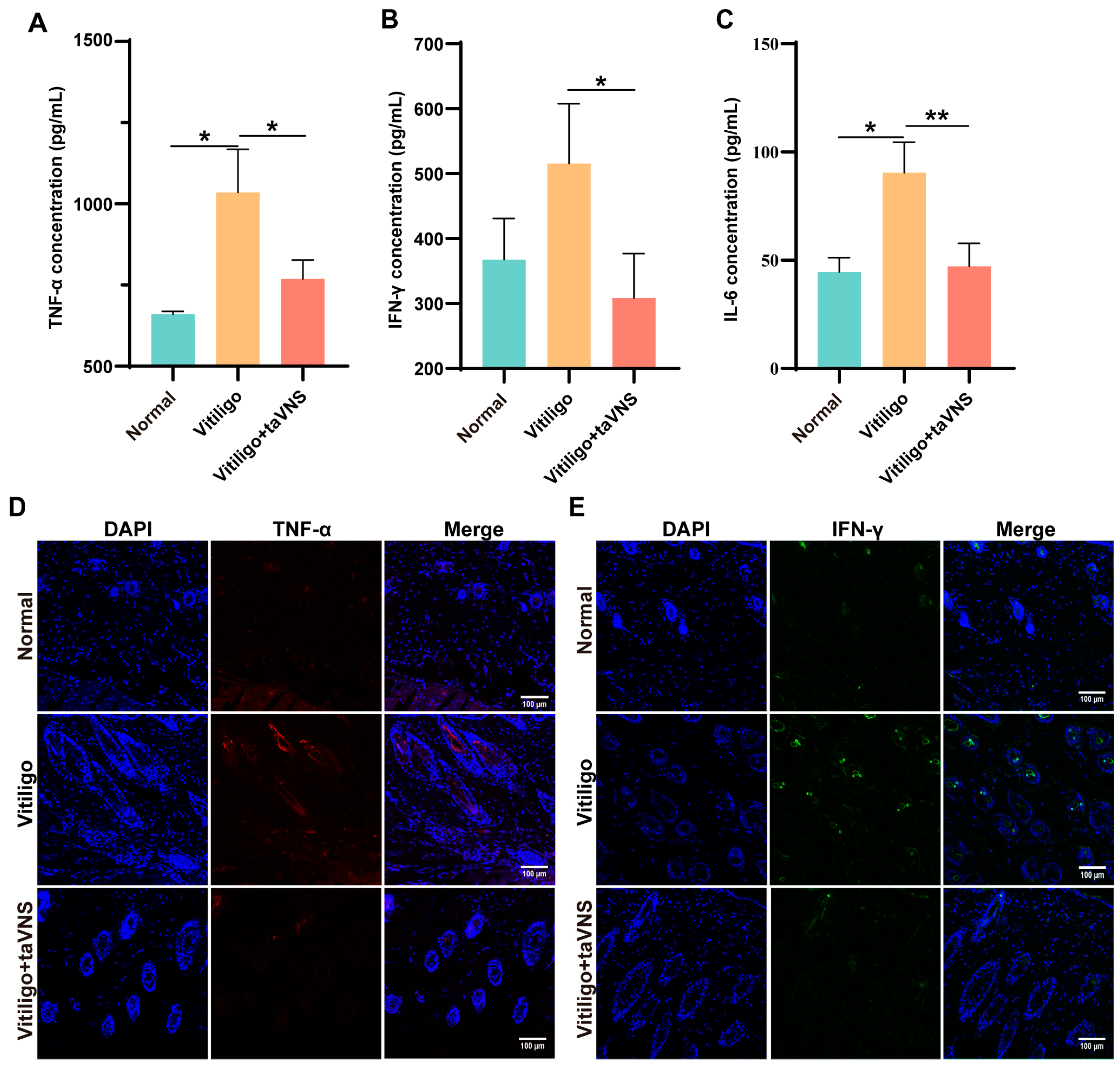
2.4. Anti-Inflammatory Capacity of taVNS in Vitiligo Mice
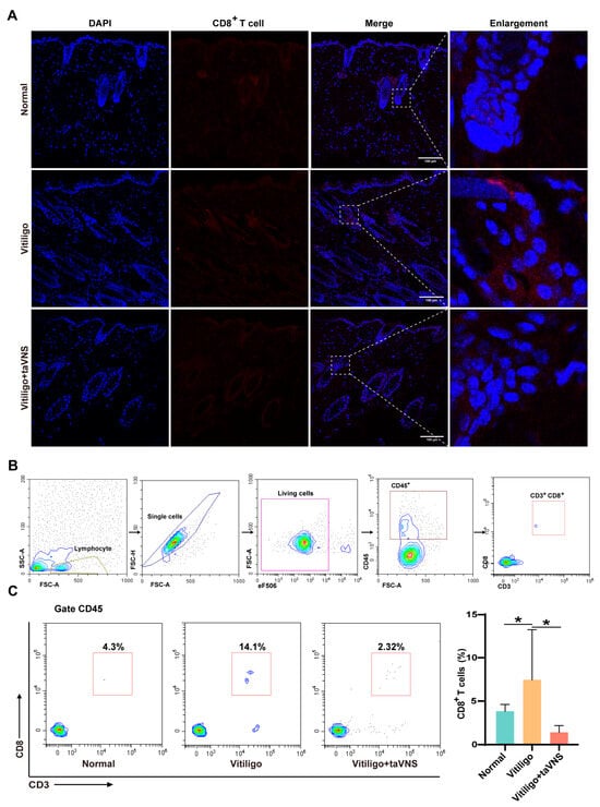
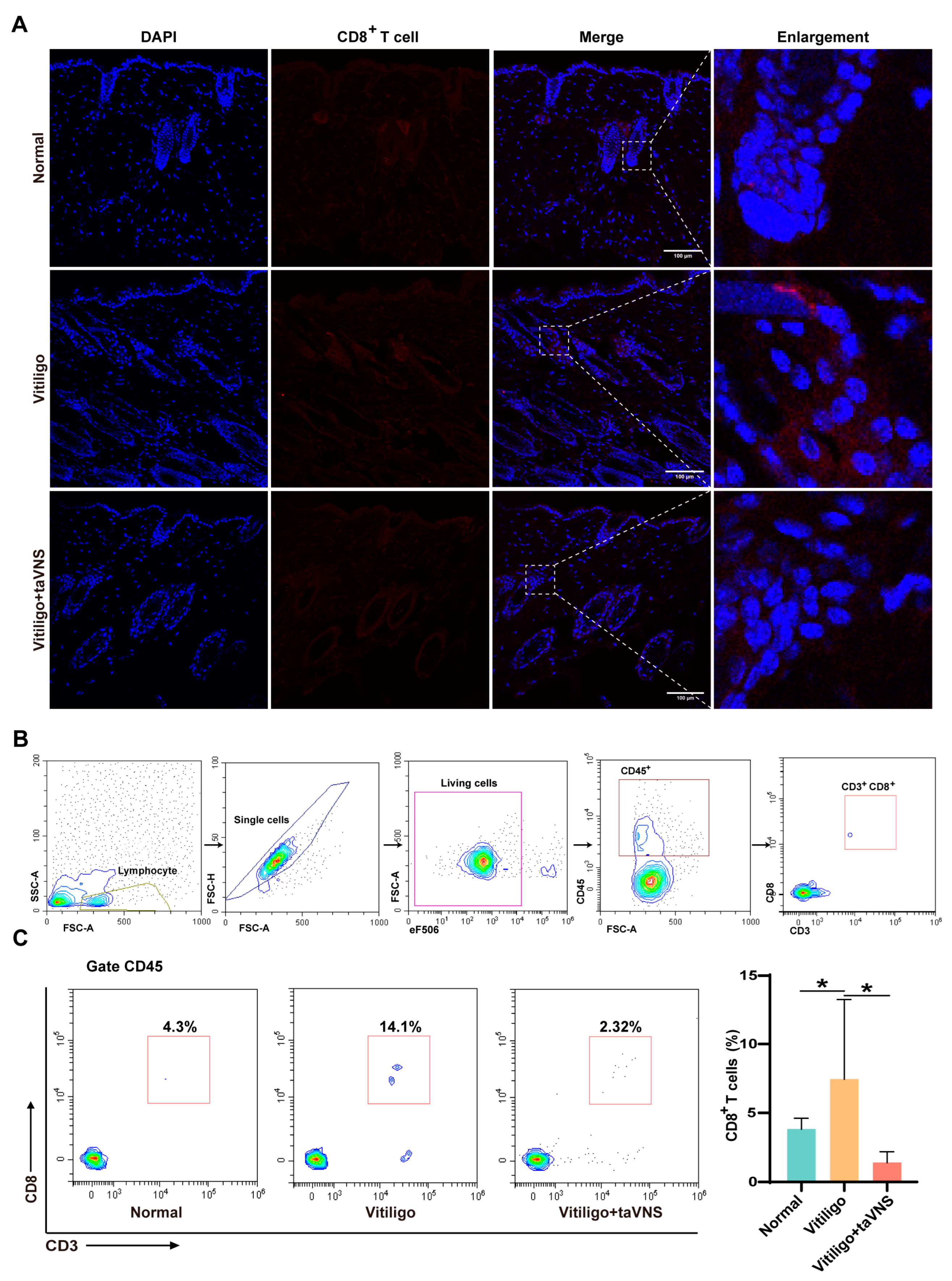
2.5. Effect of taVNS on CD8+ T Cell Infiltration
3. Discussion
4. Materials and Methods
4.1. taVNS and Physiological Monitoring
4.2. Induction of a Vitiligo Model in Mice Using Monobenzone
4.3. taVNS Treatment
4.4. Histological Analysis
4.5. Flow Cytometry
4.6. Assessment of Antioxidant Stress and Anti-Inflammatory Activity in the Skin Tissues of Vitiligo Mice
4.7. Immunofluorescence Staining
4.8. Western Blotting (WB) Analysis
4.9. Statistical Analysis
Author Contributions
Funding
Institutional Review Board Statement
Informed Consent Statement
Data Availability Statement
Acknowledgments
Conflicts of Interest
References
- Zhang, S.; He, H.; Wang, Y.; Wang, X.; Liu, X. Transcutaneous auricular vagus nerve stimulation as a potential novel treatment for polycystic ovary syndrome. Sci. Rep. 2023, 13, 7721. [Google Scholar] [CrossRef]
- Mridha, Z.; de Gee, J.W.; Shi, Y.; Alkashgari, R.; Williams, J.; Suminski, A.; Ward, M.P.; Zhang, W.; McGinley, M.J. Graded recruitment of pupil-linked neuromodulation by parametric stimulation of the vagus nerve. Nat. Commun. 2021, 12, 1539. [Google Scholar] [CrossRef]
- Agarwal, R.; Mokelke, E.; Ruble, S.B.; Stolen, C.M. Vagal Nerve Stimulation Evoked Heart Rate Changes and Protection from Cardiac Remodeling. J. Cardiovasc. Transl. Res. 2016, 9, 67–76. [Google Scholar] [CrossRef]
- Pavlov, V.A.; Tracey, K.J. The vagus nerve and the inflammatory reflex--linking immunity and metabolism. Nat. Rev. Endocrinol. 2012, 8, 743–754. [Google Scholar] [CrossRef] [PubMed]
- Butt, M.F.; Albusoda, A.; Farmer, A.D.; Aziz, Q. The anatomical basis for transcutaneous auricular vagus nerve stimulation. J. Anat. 2020, 236, 588–611. [Google Scholar] [CrossRef]
- Kim, A.Y.; Marduy, A.; de Melo, P.S.; Gianlorenco, A.C.; Kim, C.K.; Choi, H.; Song, J.J.; Fregni, F. Safety of transcutaneous auricular vagus nerve stimulation (taVNS): A systematic review and meta-analysis. Sci. Rep. 2022, 12, 22055. [Google Scholar] [CrossRef] [PubMed]
- Kong, J.; Fang, J.; Park, J.; Li, S.; Rong, P. Treating Depression with Transcutaneous Auricular Vagus Nerve Stimulation: State of the Art and Future Perspectives. Front. Psychiatry 2018, 9, 20. [Google Scholar] [CrossRef]
- Bonaz, B.; Sinniger, V.; Hoffmann, D.; Clarençon, D.; Mathieu, N.; Dantzer, C.; Vercueil, L.; Picq, C.; Trocmé, C.; Faure, P.; et al. Chronic vagus nerve stimulation in Crohn’s disease: A 6-month follow-up pilot study. Neurogastroenterol. Motil. Off. J. Eur. Gastrointest. Motil. Soc. 2016, 28, 948–953. [Google Scholar] [CrossRef]
- Koopman, F.A.; Chavan, S.S.; Miljko, S.; Grazio, S.; Sokolovic, S.; Schuurman, P.R.; Mehta, A.D.; Levine, Y.A.; Faltys, M.; Zitnik, R.; et al. Vagus nerve stimulation inhibits cytokine production and attenuates disease severity in rheumatoid arthritis. Proc. Natl. Acad. Sci. USA 2016, 113, 8284–8289. [Google Scholar] [CrossRef] [PubMed]
- Liu, C.H.; Yang, M.H.; Zhang, G.Z.; Wang, X.X.; Li, B.; Li, M.; Woelfer, M.; Walter, M.; Wang, L. Neural networks and the anti-inflammatory effect of transcutaneous auricular vagus nerve stimulation in depression. J. Neuroinflamm. 2020, 17, 54. [Google Scholar] [CrossRef]
- Go, Y.Y.; Ju, W.M.; Lee, C.M.; Chae, S.W.; Song, J.J. Different Transcutaneous Auricular Vagus Nerve Stimulation Parameters Modulate the Anti-Inflammatory Effects on Lipopolysaccharide-Induced Acute Inflammation in Mice. Biomedicines 2022, 10, 247. [Google Scholar] [CrossRef]
- Xu, Z.; Chen, D.; Hu, Y.; Jiang, K.; Huang, H.; Du, Y.; Wu, W.; Wang, J.; Sui, J.; Wang, W.; et al. Anatomically distinct fibroblast subsets determine skin autoimmune patterns. Nature 2022, 601, 118–124. [Google Scholar] [CrossRef]
- Wang, J.; Pan, Y.; Wei, G.; Mao, H.; Liu, R.; He, Y. Damage-associated molecular patterns in vitiligo: Igniter fuse from oxidative stress to melanocyte loss. Redox Rep. Commun. Free Radic. Res. 2022, 27, 193–199. [Google Scholar] [CrossRef]
- Iwanowski, T.; Kołkowski, K.; Nowicki, R.J.; Sokołowska-Wojdyło, M. Etiopathogenesis and Emerging Methods for Treatment of Vitiligo. Int. J. Mol. Sci. 2023, 24, 9749. [Google Scholar] [CrossRef] [PubMed]
- Cunningham, K.N.; Rosmarin, D. Vitiligo Treatments: Review of Current Therapeutic Modalities and JAK Inhibitors. Am. J. Clin. Dermatol. 2023, 24, 165–186. [Google Scholar] [CrossRef] [PubMed]
- Rodrigues, M.; Ezzedine, K.; Hamzavi, I.; Pandya, A.G.; Harris, J.E. Current and emerging treatments for vitiligo. J. Am. Acad. Dermatol. 2017, 77, 17–29. [Google Scholar] [CrossRef] [PubMed]
- Tavoletti, G.; Avallone, G.; Conforti, C.; Roccuzzo, G.; Maronese, C.A.; Mattioli, M.A.; Quaglino, P.; Zalaudek, I.; Marzano, A.V.; Ribero, S.; et al. Topical ruxolitinib: A new treatment for vitiligo. J. Eur. Acad. Dermatol. Venereol. JEADV 2023, 37, 2222–2230. [Google Scholar] [CrossRef] [PubMed]
- Mughrabi, I.T.; Hickman, J.; Jayaprakash, N.; Thompson, D.; Ahmed, U.; Papadoyannis, E.S.; Chang, Y.C.; Abbas, A.; Datta-Chaudhuri, T.; Chang, E.H.; et al. Development and characterization of a chronic implant mouse model for vagus nerve stimulation. eLife 2021, 10, e61270. [Google Scholar] [CrossRef]
- Zouali, M. Pharmacological and Electroceutical Targeting of the Cholinergic Anti-Inflammatory Pathway in Autoimmune Diseases. Pharmaceuticals 2023, 16, 1089. [Google Scholar] [CrossRef] [PubMed]
- Sun, M.C.; Xu, X.L.; Du, Y.; Lou, X.F.; Wang, W.; You, Y.C.; Liu, D.; Jin, F.Y.; Qi, J.; Zhu, M.X.; et al. Biomimetic Melanosomes Promote Orientation-Selective Delivery and Melanocyte Pigmentation in the H(2)O(2)-Induced Vitiligo Mouse Model. ACS Nano 2021, 15, 17361–17374. [Google Scholar] [CrossRef]
- Tian, J.; Wang, Y.; Ding, M.; Zhang, Y.; Chi, J.; Wang, T.; Jiao, B.; Jian, Z.; Yi, X.; Huang, Y.; et al. The Formation of Melanocyte Apoptotic Bodies in Vitiligo and the Relocation of Vitiligo Autoantigens under Oxidative Stress. Oxidative Med. Cell. Longev. 2021, 2021, 7617839. [Google Scholar] [CrossRef]
- Zhu, C.; Li, T.; Wang, Z.; Li, Z.; Wei, J.; Han, H.; Yuan, D.; Cai, M.; Shi, J. MC1R Peptide Agonist Self-Assembles into a Hydrogel That Promotes Skin Pigmentation for Treating Vitiligo. ACS Nano 2023, 17, 8723–8733. [Google Scholar] [CrossRef]
- Martins, C.; Migayron, L.; Drullion, C.; Jacquemin, C.; Lucchese, F.; Rambert, J.; Merhi, R.; Michon, P.; Taieb, A.; Rezvani, H.R.; et al. Vitiligo Skin T Cells Are Prone to Produce Type 1 and Type 2 Cytokines to Induce Melanocyte Dysfunction and Epidermal Inflammatory Response Through Jak Signaling. J. Investig. Dermatol. 2022, 142, 1194–1205.e1197. [Google Scholar] [CrossRef]
- Zhuang, T.; Yi, X.; Chen, J.; Kang, P.; Chen, X.; Chen, J.; Cui, T.; Chang, Y.; Ye, Z.; Ni, Q.; et al. Intracellular virus sensor MDA5 exacerbates vitiligo by inducing the secretion of chemokines in keratinocytes under virus invasion. Cell Death Dis. 2020, 11, 453. [Google Scholar] [CrossRef]
- Chen, D.; Xu, Z.; Cui, J.; Chen, T. A mouse model of vitiligo based on endogenous auto-reactive CD8 + T cell targeting skin melanocyte. Cell Regen. 2022, 11, 31. [Google Scholar] [CrossRef]
- Liu, S.; Wang, Z.; Su, Y.; Qi, L.; Yang, W.; Fu, M.; Jing, X.; Wang, Y.; Ma, Q. A neuroanatomical basis for electroacupuncture to drive the vagal-adrenal axis. Nature 2021, 598, 641–645. [Google Scholar] [CrossRef]
- Udit, S.; Blake, K.; Chiu, I.M. Somatosensory and autonomic neuronal regulation of the immune response. Nat. Rev. Neurosci. 2022, 23, 157–171. [Google Scholar] [CrossRef] [PubMed]
- Okusa, M.D.; Rosin, D.L.; Tracey, K.J. Targeting neural reflex circuits in immunity to treat kidney disease. Nat. Rev. Nephrol. 2017, 13, 669–680. [Google Scholar] [CrossRef] [PubMed]
- Sahn, B.; Pascuma, K.; Kohn, N.; Tracey, K.J.; Markowitz, J.F. Transcutaneous auricular vagus nerve stimulation attenuates inflammatory bowel disease in children: A proof-of-concept clinical trial. Bioelectron. Med. 2023, 9, 23. [Google Scholar] [CrossRef] [PubMed]
- Dutra, A.R.; Salm, D.C.; da Silva, R.H.; Tanaka, F.; Lutdke, D.D.; de Oliveira, B.H.; Lampert, R.; Bittencourt, E.B.; Bianco, G.; Gadotti, V.M.; et al. Electrical stimulation of the auricular branch of the vagus nerve potentiates analgesia induced by physical exercise in mice with peripheral inflammation. Front. Integr. Neurosci. 2023, 17, 1242278. [Google Scholar] [CrossRef] [PubMed]
- Aranow, C.; Atish-Fregoso, Y.; Lesser, M.; Mackay, M.; Anderson, E.; Chavan, S.; Zanos, T.P.; Datta-Chaudhuri, T.; Bouton, C.; Tracey, K.J.; et al. Transcutaneous auricular vagus nerve stimulation reduces pain and fatigue in patients with systemic lupus erythematosus: A randomised, double-blind, sham-controlled pilot trial. Ann. Rheum. Dis. 2021, 80, 203–208. [Google Scholar] [CrossRef]
- Drewes, A.M.; Brock, C.; Rasmussen, S.E.; Møller, H.J.; Brock, B.; Deleuran, B.W.; Farmer, A.D.; Pfeiffer-Jensen, M. Short-term transcutaneous non-invasive vagus nerve stimulation may reduce disease activity and pro-inflammatory cytokines in rheumatoid arthritis: Results of a pilot study. Scand. J. Rheumatol. 2021, 50, 20–27. [Google Scholar] [CrossRef] [PubMed]
- Wilson, R.; Ahmmed, A.A.; Poll, A.; Sakaue, M.; Laude, A.; Sieber-Blum, M. Human peptidergic nociceptive sensory neurons generated from human epidermal neural crest stem cells (hEPI-NCSC). PLoS ONE 2018, 13, e0199996. [Google Scholar] [CrossRef] [PubMed]
- Kozłowska, A.; Mikołajczyk, A.; Majewski, M. Detailed Characterization of Sympathetic Chain Ganglia (SChG) Neurons Supplying the Skin of the Porcine Hindlimb. Int. J. Mol. Sci. 2017, 18, 1463. [Google Scholar] [CrossRef]
- Ruocco, I.; Cuello, A.C.; Parent, A.; Ribeiro-da-Silva, A. Skin blood vessels are simultaneously innervated by sensory, sympathetic, and parasympathetic fibers. J. Comp. Neurol. 2002, 448, 323–336. [Google Scholar] [CrossRef] [PubMed]
- Chen, Y.; Fan, Z.; Wang, X.; Mo, M.; Zeng, S.B.; Xu, R.H.; Wang, X.; Wu, Y. PI3K/Akt signaling pathway is essential for de novo hair follicle regeneration. Stem Cell Res. Ther. 2020, 11, 144. [Google Scholar] [CrossRef] [PubMed]
- Lu, Q.; Gao, Y.; Fan, Z.; Xiao, X.; Chen, Y.; Si, Y.; Kong, D.; Wang, S.; Liao, M.; Chen, X.; et al. Amphiregulin promotes hair regeneration of skin-derived precursors via the PI3K and MAPK pathways. Cell Prolif. 2021, 54, e13106. [Google Scholar] [CrossRef] [PubMed]
- Cai, F.; Helke, C.J. Abnormal PI3 kinase/Akt signal pathway in vagal afferent neurons and vagus nerve of streptozotocin-diabetic rats. Brain Res. Mol. Brain Res. 2003, 110, 234–244. [Google Scholar] [CrossRef]
- Wang, Y.; Liu, Y.; Li, X.Y.; Yao, L.Y.; Mbadhi, M.; Chen, S.J.; Lv, Y.X.; Bao, X.; Chen, L.; Chen, S.Y.; et al. Vagus nerve stimulation-induced stromal cell-derived factor-l alpha participates in angiogenesis and repair of infarcted hearts. ESC Heart Fail. 2023, 10, 3311–3329. [Google Scholar] [CrossRef]
- Zhu, Y.; Wang, S.; Xu, A. A mouse model of vitiligo induced by monobenzone. Exp. Dermatol. 2013, 22, 499–501. [Google Scholar] [CrossRef]
- Peng, L.; Lu, Y.; Gu, Y.; Liang, B.; Li, Y.; Li, H.; Ke, Y.; Zhu, H.; Li, Z. Mechanisms of action of Lycium barbarum polysaccharide in protecting against vitiligo mice through modulation of the STAT3-Hsp70-CXCL9/CXCL10 pathway. Pharm. Biol. 2023, 61, 281–287. [Google Scholar] [CrossRef]
- Van den Boorn, J.G.; Melief, C.J.; Luiten, R.M. Monobenzone-induced depigmentation: From enzymatic blockade to autoimmunity. Pigment Cell Melanoma Res. 2011, 24, 673–679. [Google Scholar] [CrossRef]
- Liang, J.; Yu, Y.; Li, C.; Li, Q.; Chen, P.; Li, W.; Liu, W.; Li, Z.; Liu, Y.; Zhang, S.; et al. Tofacitinib combined with melanocyte protector α-MSH to treat vitiligo through dextran based hydrogel microneedles. Carbohydr. Polym. 2023, 305, 120549. [Google Scholar] [CrossRef]
- Mansourpour, H.; Ziari, K.; Motamedi, S.K.; Poor, A.H. Therapeutic effects of iNOS inhibition against vitiligo in an animal model. Eur. J. Transl. Myol. 2019, 29, 8383. [Google Scholar] [CrossRef]
- Vaccaro, M.; Irrera, N.; Cutroneo, G.; Rizzo, G.; Vaccaro, F.; Anastasi, G.P.; Borgia, F.; Cannavò, S.P.; Altavilla, D.; Squadrito, F. Differential Expression of Nitric Oxide Synthase Isoforms nNOS and iNOS in Patients with Non-Segmental Generalized Vitiligo. Int. J. Mol. Sci. 2017, 18, 2533. [Google Scholar] [CrossRef] [PubMed]
- Said-Fernandez, S.L.; Sanchez-Domínguez, C.N.; Salinas-Santander, M.A.; Martinez-Rodriguez, H.G.; Kubelis-Lopez, D.E.; Zapata-Salazar, N.A.; Vazquez-Martinez, O.T.; Wollina, U.; Lotti, T.; Ocampo-Candiani, J. Novel immunological and genetic factors associated with vitiligo: A review. Exp. Ther. Med. 2021, 21, 312. [Google Scholar] [CrossRef] [PubMed]
- Frisoli, M.L.; Essien, K.; Harris, J.E. Vitiligo: Mechanisms of Pathogenesis and Treatment. Annu. Rev. Immunol. 2020, 38, 621–648. [Google Scholar] [CrossRef]
- Perez-Bootello, J.; Cova-Martin, R.; Naharro-Rodriguez, J.; Segurado-Miravalles, G. Vitiligo: Pathogenesis and New and Emerging Treatments. Int. J. Mol. Sci. 2023, 24, 17306. [Google Scholar] [CrossRef]
- Dong, J.; Lai, Y.; Zhang, X.; Yue, Y.; Zhong, H.; Shang, J. Optimization of Monobenzone-Induced Vitiligo Mouse Model by the Addition of Chronic Stress. Int. J. Mol. Sci. 2023, 24, 6990. [Google Scholar] [CrossRef]
- Tang, N.; Liu, X.T.; Wen, W.L.; Liang, T.S.; Lv, X.T.; Li, Q.L.; Wang, G.E.; Wu, Y.H. Restraint stress promotes monobenzone-induced depigmentation in mice via the activation of glucocorticoid receptor/macrophage migration inhibitory factor signaling pathway. Mol. Immunol. 2023, 161, 33–43. [Google Scholar] [CrossRef]







Disclaimer/Publisher’s Note: The statements, opinions and data contained in all publications are solely those of the individual author(s) and contributor(s) and not of MDPI and/or the editor(s). MDPI and/or the editor(s) disclaim responsibility for any injury to people or property resulting from any ideas, methods, instructions or products referred to in the content. |
© 2024 by the authors. Licensee MDPI, Basel, Switzerland. This article is an open access article distributed under the terms and conditions of the Creative Commons Attribution (CC BY) license (https://creativecommons.org/licenses/by/4.0/).
Share and Cite
Luo, S.; Meng, X.; Ai, J.; Zhang, Z.; Dai, Y.; Yu, X. Transcutaneous Auricular Vagus Nerve Stimulation Alleviates Monobenzone-Induced Vitiligo in Mice. Int. J. Mol. Sci. 2024, 25, 3411. https://doi.org/10.3390/ijms25063411
Luo S, Meng X, Ai J, Zhang Z, Dai Y, Yu X. Transcutaneous Auricular Vagus Nerve Stimulation Alleviates Monobenzone-Induced Vitiligo in Mice. International Journal of Molecular Sciences. 2024; 25(6):3411. https://doi.org/10.3390/ijms25063411
Chicago/Turabian StyleLuo, Shiqi, Xinghua Meng, Jing Ai, Zhihong Zhang, Yanfeng Dai, and Xiang Yu. 2024. "Transcutaneous Auricular Vagus Nerve Stimulation Alleviates Monobenzone-Induced Vitiligo in Mice" International Journal of Molecular Sciences 25, no. 6: 3411. https://doi.org/10.3390/ijms25063411
APA StyleLuo, S., Meng, X., Ai, J., Zhang, Z., Dai, Y., & Yu, X. (2024). Transcutaneous Auricular Vagus Nerve Stimulation Alleviates Monobenzone-Induced Vitiligo in Mice. International Journal of Molecular Sciences, 25(6), 3411. https://doi.org/10.3390/ijms25063411

