Tissue Hypoxia and Associated Innate Immune Factors in Experimental Autoimmune Optic Neuritis
Abstract
1. Introduction
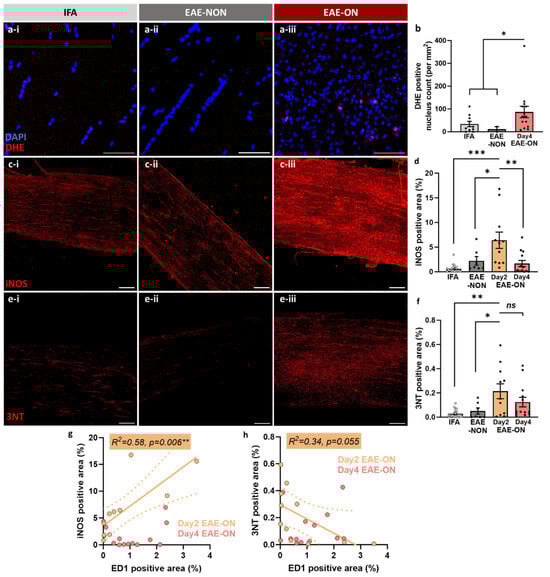
2. Results
3. Discussion
4. Materials and Methods
4.1. Animals
4.2. Tissue Processing
4.3. Histology
4.4. Imaging and Quantification
4.5. Statistics
5. Conclusions
Author Contributions
Funding
Institutional Review Board Statement
Informed Consent Statement
Data Availability Statement
Acknowledgments
Conflicts of Interest
References
- Bennett, J.L. Optic Neuritis. Continuum 2019, 25, 1236–1264. [Google Scholar] [CrossRef] [PubMed]
 - Balcer, L.J.; Miller, D.H.; Reingold, S.C.; Cohen, J.A. Vision and vision-related outcome measures in multiple sclerosis. Brain 2015, 138 Pt 1, 11–27. [Google Scholar] [CrossRef] [PubMed]
 - Bennett, J.L.; Costello, F.; Chen, J.J.; Petzold, A.; Biousse, V.; Newman, N.J.; Galetta, S.L. Optic neuritis and autoimmune optic neuropathies: Advances in diagnosis and treatment. Lancet Neurol. 2023, 22, 89–100. [Google Scholar] [CrossRef]
 - Beck, R.W.; Cleary, P.A. Optic neuritis treatment trial. One-year follow-up results. Arch. Ophthalmol. 1993, 111, 773–775. [Google Scholar] [CrossRef] [PubMed]
 - Beck, R.W.; Cleary, P.A.; Backlund, J.C.; Optic Neuritis Study Group. The Course of Visual Recovery after Optic Neuritis: Experience of the Optic Neuritis Treatment Trial. Ophthalmology 2020, 127, S174–S181. [Google Scholar] [CrossRef]
 - Henderson, A.P.D.; Altmann, D.R.; Trip, S.A.; Miszkiel, K.A.; Schlottmann, P.G.; Jones, S.J.; Garway-Heath, D.F.; Plant, G.T.; Miller, D.H. Early factors associated with axonal loss after optic neuritis. Ann. Neurol. 2011, 70, 955–963. [Google Scholar] [CrossRef] [PubMed]
 - Kolappan, M.; Henderson, A.P.D.; Jenkins, T.M.; Wheeler-Kingshott, C.A.M.; Plant, G.T.; Thompson, A.J.; Miller, D.H. Assessing structure and function of the afferent visual pathway in multiple sclerosis and associated optic neuritis. J. Neurol. 2009, 256, 305–319. [Google Scholar] [CrossRef]
 - Youl, B.D.; Turano, G.; Miller, D.H.; Towell, A.D.; MacManus, D.G.; Moore, S.G.; Jones, S.J.; Barrett, G.; Kendall, B.E.; Moseley, I.F.; et al. The pathophysiology of acute optic neuritis. An association of gadolinium leakage with clinical and electrophysiological deficits. Brain 1991, 114 Pt 6, 2437–2450. [Google Scholar] [CrossRef]
 - Toosy, A.T.; Mason, D.F.; Miller, D.H. Optic neuritis. Lancet Neurol. 2014, 13, 83–99. [Google Scholar] [CrossRef]
 - Steudler, J.; Ecott, T.; Ivan, D.C.; Bouillet, E.; Walthert, S.; Berve, K.; Dick, T.P.; Engelhardt, B.; Locatelli, G. Autoimmune neuroinflammation triggers mitochondrial oxidation in oligodendrocytes. Glia 2022, 70, 2045–2061. [Google Scholar] [CrossRef]
 - Qi, X.; Lewin, A.S.; Sun, L.; Hauswirth, W.W.; Guy, J. Suppression of mitochondrial oxidative stress provides long-term neuroprotection in experimental optic neuritis. Investig. Opthalmol. Vis. Sci. 2007, 48, 681–691. [Google Scholar] [CrossRef]
 - Kang, E.Y.-C.; Liu, P.-K.; Wen, Y.-T.; Quinn, P.M.J.; Levi, S.R.; Wang, N.-K.; Tsai, R.-K. Role of Oxidative Stress in Ocular Diseases Associated with Retinal Ganglion Cells Degeneration. Antioxidants 2021, 10, 1948. [Google Scholar] [CrossRef]
 - Lassmann, H.; van Horssen, J.; Mahad, D. Progressive multiple sclerosis: Pathology and pathogenesis. Nat. Rev. Neurol. 2012, 8, 647–656. [Google Scholar] [CrossRef] [PubMed]
 - van Horssen, J.; Witte, M.E.; Schreibelt, G.; de Vries, H.E. Radical changes in multiple sclerosis pathogenesis. Biochim. Biophys. Acta 2011, 1812, 141–150. [Google Scholar] [CrossRef] [PubMed]
 - Haider, L. Inflammation, Iron, Energy Failure, and Oxidative Stress in the Pathogenesis of Multiple Sclerosis. Oxid. Med. Cell Longev. 2015, 2015, 725370. [Google Scholar] [CrossRef] [PubMed]
 - Nikić, I.; Merkler, D.; Sorbara, C.; Brinkoetter, M.; Kreutzfeldt, M.; Bareyre, F.M.; Brück, W.; Bishop, D.; Misgeld, T.; Kerschensteiner, M. A reversible form of axon damage in experimental autoimmune encephalomyelitis and multiple sclerosis. Nat. Med. 2011, 17, 495–499. [Google Scholar] [CrossRef] [PubMed]
 - Qi, X.; Lewin, A.S.; Sun, L.; Hauswirth, W.W.; Guy, J. Mitochondrial protein nitration primes neurodegeneration in experimental autoimmune encephalomyelitis. J. Biol. Chem. 2006, 281, 31950–31962. [Google Scholar] [CrossRef] [PubMed]
 - Beltrán, B.; Quintero, M.; García-Zaragozá, E.; O’Connor, E.; Esplugues, J.V.; Moncada, S. Inhibition of mitochondrial respiration by endogenous nitric oxide: A critical step in Fas signaling. Proc. Natl. Acad. Sci. USA 2002, 99, 8892–8897. [Google Scholar] [CrossRef] [PubMed]
 - Li, S.; Vana, A.C.; Ribeiro, R.; Zhang, Y. Distinct role of nitric oxide and peroxynitrite in mediating oligodendrocyte toxicity in culture and in experimental autoimmune encephalomyelitis. Neuroscience 2011, 184, 107–119. [Google Scholar] [CrossRef]
 - Clementi, E.; Brown, G.C.; Feelisch, M.; Moncada, S. Persistent inhibition of cell respiration by nitric oxide: Crucial role ofS-nitrosylation of mitochondrial complex I and protective action of glutathione. Proc. Natl. Acad. Sci. USA 1998, 95, 7631–7636. [Google Scholar] [CrossRef]
 - Lizasoain, I.; Moro, M.A.; Knowles, R.G.; Darley-Usmar, V.; Moncada, S. Nitric oxide and peroxynitrite exert distinct effects on mitochondrial respiration which are differentially blocked by glutathione or glucose. Biochem. J. 1996, 314, 877–880. [Google Scholar] [CrossRef]
 - Cleeter, M.W.; Cooper, J.M.; Darley-Usmar, V.M.; Moncada, S.; Schapira, A.H. Reversible inhibition of cytochrome c oxidase, the terminal enzyme of the mitochondrial respiratory chain, by nitric oxide. FEBS Lett. 1994, 345, 50–54. [Google Scholar] [CrossRef] [PubMed]
 - Moncada, S.; Bolaños, J.P. Nitric oxide, cell bioenergetics and neurodegeneration. J. Neurochem. 2006, 97, 1676–1689. [Google Scholar] [CrossRef] [PubMed]
 - Mander, P.; Borutaite, V.; Moncada, S.; Brown, G.C. Nitric oxide from inflammatory-activated glia synergizes with hypoxia to induce neuronal death. J. Neurosci. Res. 2005, 79, 208–215. [Google Scholar] [CrossRef] [PubMed]
 - Stewart, V.C.; Heales, S.J. Nitric oxide-induced mitochondrial dysfunction: Implications for neurodegeneration. Free Radic. Biol. Med. 2003, 34, 287–303. [Google Scholar] [CrossRef] [PubMed]
 - Heales, S.J.R.; Barker, J.E.; Stewart, V.C.; Brand, M.P.; Hargreaves, I.P.; Foppa, P.; Land, J.M.; Clark, J.B.; Bolaνos, J.P. Nitric oxide, energy metabolism and neurological disease. Biochem. Soc. Trans. 1997, 25, 939–943. [Google Scholar] [CrossRef]
 - Liñares, D.; Taconis, M.; Maña, P.; Correcha, M.; Fordham, S.; Staykova, M.; Willenborg, D.O. Neuronal nitric oxide synthase plays a key role in CNS demyelination. J. Neurosci. 2006, 26, 12672–12681. [Google Scholar] [CrossRef] [PubMed]
 - Brown, G.C.; Neher, J.J. Inflammatory neurodegeneration and mechanisms of microglial killing of neurons. Mol. Neurobiol. 2010, 41, 242–247. [Google Scholar] [CrossRef] [PubMed]
 - Bolaños, J.P.; Heales, S.J.R.; Land, J.M.; Clark, J.B. Effect of peroxynitrite on the mitochondrial respiratory chain: Differential susceptibility of neurones and astrocytes in primary culture. J. Neurochem. 1995, 64, 1965–1972. [Google Scholar] [CrossRef]
 - Calcerrada, P.; Peluffo, G.; Radi, R. Nitric oxide-derived oxidants with a focus on peroxynitrite: Molecular targets, cellular responses and therapeutic implications. Curr. Pharm. Des. 2011, 17, 3905–3932. [Google Scholar] [CrossRef]
 - Parihar, A.; Vaccaro, P.; Ghafourifar, P. Nitric oxide irreversibly inhibits cytochrome oxidase at low oxygen concentrations: Evidence for inverse oxygen concentration-dependent peroxynitrite formation. IUBMB Life 2008, 60, 64–67. [Google Scholar] [CrossRef]
 - Li, J.; Baud, O.; Vartanian, T.; Volpe, J.J.; Rosenberg, P.A. Peroxynitrite generated by inducible nitric oxide synthase and NADPH oxidase mediates microglial toxicity to oligodendrocytes. Proc. Natl. Acad. Sci. USA 2005, 102, 9936–9941. [Google Scholar] [CrossRef] [PubMed]
 - Mosavimehr, M.; Mesbah-Namin, S.A. Mitochondrial Dysfunction in EAE Mice Brains and Impact of HIF1-α Induction to Compensate Energy Loss. Arch. Neurosci. 2020, 7, e104209. [Google Scholar] [CrossRef]
 - Rosenkranz, S.C.; Shaposhnykov, A.A.; Trager, S.; Engler, J.B.; Witte, M.E.; Roth, V.; Vieira, V.; Paauw, N.; Bauer, S.; Schwencke-Westphal, C.; et al. Enhancing mitochondrial activity in neurons protects against neurodegeneration in a mouse model of multiple sclerosis. eLife 2021, 10, e61798. [Google Scholar] [CrossRef] [PubMed]
 - Mahad, D.H.; Trapp, B.D.; Lassmann, H. Pathological mechanisms in progressive multiple sclerosis. Lancet Neurol. 2015, 14, 183–193. [Google Scholar] [CrossRef]
 - Ng, X.; Sadeghian, M.; Heales, S.; Hargreaves, I.P. Assessment of Mitochondrial Dysfunction in Experimental Autoimmune Encephalomyelitis (EAE) Models of Multiple Sclerosis. Int. J. Mol. Sci. 2019, 20, 4975. [Google Scholar] [CrossRef]
 - Sadeghian, M.; Mastrolia, V.; Haddad, A.R.; Mosley, A.; Mullali, G.; Schiza, D.; Sajic, M.; Hargreaves, I.; Heales, S.; Duchen, M.R.; et al. Mitochondrial dysfunction is an important cause of neurological deficits in an inflammatory model of multiple sclerosis. Sci. Rep. 2016, 6, 33249. [Google Scholar] [CrossRef] [PubMed]
 - Witte, M.E.; Geurts, J.J.; de Vries, H.E.; van der Valk, P.; van Horssen, J. Mitochondrial dysfunction: A potential link between neuroinflammation and neurodegeneration? Mitochondrion 2010, 10, 411–418. [Google Scholar] [CrossRef] [PubMed]
 - Soane, L.; Kahraman, S.; Kristian, T.; Fiskum, G. Mechanisms of impaired mitochondrial energy metabolism in acute and chronic neurodegenerative disorders. J. Neurosci. Res. 2007, 85, 3407–3415. [Google Scholar] [CrossRef]
 - Lassmann, H. Multiple sclerosis: Lessons from molecular neuropathology. Exp. Neurol. 2014, 262, 2–7. [Google Scholar] [CrossRef]
 - Desai, R.A.; Smith, K.J. Experimental autoimmune encephalomyelitis from a tissue energy perspective. F1000Research 2017, 6, 1973. [Google Scholar] [CrossRef]
 - Rajda, C.; Pukoli, D.; Bende, Z.; Majláth, Z.; Vécsei, L. Excitotoxins, Mitochondrial and Redox Disturbances in Multiple Sclerosis. Int. J. Mol. Sci. 2017, 18, 353. [Google Scholar] [CrossRef]
 - Lassmann, H. Axonal and neuronal pathology in multiple sclerosis: What have we learnt from animal models. Exp. Neurol. 2010, 225, 2–8. [Google Scholar] [CrossRef] [PubMed]
 - Smith, K.J.; Kapoor, R.; Felts, P.A. Demyelination: The role of reactive oxygen and nitrogen species. Brain Pathol. 1999, 9, 69–92. [Google Scholar] [CrossRef] [PubMed]
 - Gonsette, R. Neurodegeneration in multiple sclerosis: The role of oxidative stress and excitotoxicity. J. Neurol. Sci. 2008, 274, 48–53. [Google Scholar] [CrossRef] [PubMed]
 - Guy, J. Optic nerve degeneration in experimental autoimmune encephalomyelitis. Ophthalmic Res. 2008, 40, 212–216. [Google Scholar] [CrossRef] [PubMed]
 - Sanz-Morello, B.; Ahmadi, H.; Vohra, R.; Saruhanian, S.; Freude, K.K.; Hamann, S.; Kolko, M. Oxidative Stress in Optic Neuropathies. Antioxidants 2021, 10, 1538. [Google Scholar] [CrossRef] [PubMed]
 - Tsoi, V.L.; Hill, K.E.; Carlson, N.G.; Warner, J.E.A.; Rose, J.W. Immunohistochemical evidence of inducible nitric oxide synthase and nitrotyrosine in a case of clinically isolated optic neuritis. J. Neuro-Ophthalmol. 2006, 26, 87–94. [Google Scholar] [CrossRef] [PubMed]
 - Qi, X.; Sun, L.; Lewin, A.S.; Hauswirth, W.W.; Guy, J. Long-term suppression of neurodegeneration in chronic experimental optic neuritis: Antioxidant gene therapy. Investig. Opthalmol. Vis. Sci. 2007, 48, 5360–5370. [Google Scholar] [CrossRef] [PubMed]
 - Guy, J.; Ellis, E.A.; Hope, G.M.; Rao, N.A. Antioxidant enzyme suppression of demyelination in experimental optic neuritis. Curr. Eye Res. 1989, 8, 467–477. [Google Scholar] [CrossRef]
 - Guy, J.; Ellis, E.A.; Hope, G.; Rao, N.A. Influence of antioxidant enzymes in reduction of optic disc edema in experimental optic neuritis. J. Free Radic. Biol. Med. 1986, 2, 349–357. [Google Scholar] [CrossRef]
 - Hobom, M.; Storch, M.K.; Weissert, R.; Maier, K.; Radhakrishnan, A.; Kramer, B.; Bähr, M.; Diem, R. Mechanisms and time course of neuronal degeneration in experimental autoimmune encephalomyelitis. Brain Pathol. 2004, 14, 148–157. [Google Scholar] [CrossRef]
 - Storch, M.K.; Stefferl, A.; Brehm, U.; Weissert, R.; Wallström, E.; Kerschensteiner, M.; Olsson, T.; Linington, C.; Lassmann, H. Autoimmunity to myelin oligodendrocyte glycoprotein in rats mimics the spectrum of multiple sclerosis pathology. Brain Pathol. 1998, 8, 681–694. [Google Scholar] [CrossRef]
 - Beck, R.W.; Cleary, P.A.; Anderson, M.M., Jr.; Keltner, J.L.; Shults, W.T.; Kaufman, D.I.; Buckley, E.G.; Corbett, J.J.; Kupersmith, M.J.; Miller, N.R.; et al. A Randomized, controlled trial of corticosteroids in the treatment of acute optic neuritis. N. Engl. J. Med. 1992, 326, 581–588. [Google Scholar] [CrossRef] [PubMed]
 - Hickman, S.J.; Dalton, C.M.; Miller, D.H.; Plant, G.T. Management of acute optic neuritis. Lancet 2002, 360, 1953–1962. [Google Scholar] [CrossRef] [PubMed]
 - Gal, R.L.; Vedula, S.S.; Beck, R. Corticosteroids for treating optic neuritis. Cochrane Database Syst. Rev. 2015, 8, CD001430. [Google Scholar] [CrossRef]
 - Kapoor, R.; Miller, D.H.; Jones, S.J.; Plant, G.T.; Brusa, A.; Gass, A.; Hawkins, C.P.; Page, R.; Wood, N.W.; Compston, D.A.S.; et al. Effects of intravenous methylprednisolone on outcome in MRI-based prognostic subgroups in acute optic neuritis. Neurology 1998, 50, 230–237. [Google Scholar] [CrossRef] [PubMed]
 - Murphy, M.P. How mitochondria produce reactive oxygen species. Biochem. J. 2009, 417, 1–13. [Google Scholar] [CrossRef] [PubMed]
 - Waypa, G.B.; Marks, J.D.; Guzy, R.D.; Mungai, P.T.; Schriewer, J.M.; Dokic, D.; Ball, M.K.; Schumacker, P.T. Superoxide generated at mitochondrial complex III triggers acute responses to hypoxia in the pulmonary circulation. Am. J. Respir. Crit. Care Med. 2013, 187, 424–432. [Google Scholar] [CrossRef] [PubMed]
 - Hamanaka, R.B.; Chandel, N.S. Mitochondrial reactive oxygen species regulate hypoxic signaling. Curr. Opin. Cell Biol. 2009, 21, 894–899. [Google Scholar] [CrossRef] [PubMed]
 - Hoek, T.L.V.; Becker, L.B.; Shao, Z.; Li, C.; Schumacker, P.T. Reactive oxygen species released from mitochondria during brief hypoxia induce preconditioning in cardiomyocytes. J. Biol. Chem. 1998, 273, 18092–18098. [Google Scholar] [CrossRef]
 - Robinson, M.A.; Baumgardner, J.E.; Otto, C.M. Oxygen-dependent regulation of nitric oxide production by inducible nitric oxide synthase. Free Radic. Biol. Med. 2011, 51, 1952–1965. [Google Scholar] [CrossRef]
 - Jung, F.; Palmer, L.A.; Zhou, N.; Johns, R.A. Hypoxic regulation of inducible nitric oxide synthase via hypoxia inducible factor-1 in cardiac myocytes. Circ. Res. 2000, 86, 319–325. [Google Scholar] [CrossRef] [PubMed]
 - Eltzschig, H.K.; Carmeliet, P. Hypoxia and inflammation. N. Engl. J. Med. 2011, 364, 656–665. [Google Scholar] [CrossRef] [PubMed]
 - Bartesaghi, S.; Radi, R. Fundamentals on the biochemistry of peroxynitrite and protein tyrosine nitration. Redox Biol. 2017, 14, 618–625. [Google Scholar] [CrossRef]
 - Huie, R.E.; Padmaja, S. The reaction of no with superoxide. Free Radic. Res. Commun. 1993, 18, 195–199. [Google Scholar] [CrossRef] [PubMed]
 - Beckman, J.S.; Koppenol, W.H. Nitric oxide, superoxide, and peroxynitrite: The good, the bad, and the ugly. Am. J. Physiol. 1996, 271 Pt 1, C1424–C1437. [Google Scholar] [CrossRef] [PubMed]
 - Mohammadi, S.; Gouravani, M.; Salehi, M.A.; Arevalo, J.F.; Galetta, S.L.; Harandi, H.; Frohman, E.M.; Frohman, T.C.; Saidha, S.; Sattarnezhad, N.; et al. Optical coherence tomography angiography measurements in multiple sclerosis: A systematic review and meta-analysis. J. Neuroinflam. 2023, 20, 85. [Google Scholar] [CrossRef]
 - Collignon-Robe, N.J.; Feke, G.T.; Rizzo, J.F., 3rd. Optic nerve head circulation in nonarteritic anterior ischemic optic neuropathy and optic neuritis. Ophthalmology 2004, 111, 1663–1672. [Google Scholar] [CrossRef]
 - Chen, T.-C.; Yeh, C.-Y.; Lin, C.-W.; Yang, C.-M.; Yang, C.-H.; Lin, I.-H.; Chen, P.-Y.; Cheng, J.-Y.; Hu, F.-R. Vascular hypoperfusion in acute optic neuritis is a potentially new neurovascular model for demyelinating diseases. PLoS ONE 2017, 12, e0184927. [Google Scholar] [CrossRef]
 - Akarsu, C.; Tan, F.U.; Kendi, T. Color Doppler imaging in optic neuritis with multiple sclerosis. Graefe’s Arch. Clin. Exp. Ophthalmol. 2004, 242, 990–994. [Google Scholar] [CrossRef]
 - Buscho, S.E.; Xia, F.; Shi, S.; Lin, J.L.; Szczesny, B.; Zhang, W.; Motamedi, M.; Liu, H. Non-Invasive Evaluation of Retinal Vascular Alterations in a Mouse Model of Optic Neuritis Using Laser Speckle Flowgraphy and Optical Coherence Tomography Angiography. Cells 2023, 12, 2685. [Google Scholar] [CrossRef]
 - Rocha, N.P.; Colpo, G.D.; Bravo-Alegria, J.; Lincoln, J.A.; Wolinsky, J.S.; Lindsey, J.W.; Teixeira, A.L.; Freeman, L. Exploring the relationship between Endothelin-1 and peripheral inflammation in multiple sclerosis. J. Neuroimmunol. 2019, 326, 45–48. [Google Scholar] [CrossRef]
 - Monti, L.; Morbidelli, L.; Bazzani, L.; Rossi, A. Influence of Circulating Endothelin-1 and Asymmetric Dimethylarginine on Whole Brain Circulation Time in Multiple Sclerosis. Biomark. Insights 2017, 12, 1177271917712514. [Google Scholar] [CrossRef] [PubMed]
 - Pache, M.; Kaiser, H.J.; Akhalbedashvili, N.; Lienert, C.; Dubler, B.; Kappos, L.; Flammer, J. Extraocular blood flow and endothelin-1 plasma levels in patients with multiple sclerosis. Eur. Neurol. 2003, 49, 164–168. [Google Scholar] [CrossRef] [PubMed]
 - Haufschild, T.; Shaw, S.G.; Kaiser, H.J.; Flammer, J. Transient raise of endothelin-1 plasma level and reduction of ocular blood flow in a patient with optic neuritis. Ophthalmologica 2003, 217, 451–453. [Google Scholar] [CrossRef]
 - Castellazzi, M.; Lamberti, G.; Resi, M.V.; Baldi, E.; Caniatti, L.M.; Galante, G.; Perri, P.; Pugliatti, M. Increased Levels of Endothelin-1 in Cerebrospinal Fluid Are a Marker of Poor Visual Recovery after Optic Neuritis in Multiple Sclerosis Patients. Dis. Markers 2019, 2019, 9320791. [Google Scholar] [CrossRef]
 - Brunori, M.; Forte, E.; Arese, M.; Mastronicola, D.; Giuffrè, A.; Sarti, P. Nitric oxide and the respiratory enzyme. Biochim. Biophys. Acta (BBA)-Bioenerg. 2006, 1757, 1144–1154. [Google Scholar] [CrossRef] [PubMed]
 - Sarti, P.; Arese, M.; Bacchi, A.; Barone, M.C.; Forte, E.; Mastronicola, D.; Brunori, M.; Giuffrè, A. Nitric oxide and mitochondrial complex IV. IUBMB Life 2003, 55, 605–611. [Google Scholar] [CrossRef]
 - Amatruda, M.; Harris, K.; Matis, A.; Davies, A.L.; McElroy, D.; Clark, M.; Linington, C.; Desai, R.; Smith, K.J. Oxygen treatment reduces neurological deficits and demyelination in two animal models of multiple sclerosis. Neuropathol. Appl. Neurobiol. 2023, 49, e12868. [Google Scholar] [CrossRef]
 - Desai, R.A.; Davies, A.L.; Del Rossi, N.; Tachrount, M.; Dyson, A.; Gustavson, B.; Kaynezhad, P.; Mackenzie, L.; van der Putten, M.A.; McElroy, D.; et al. Nimodipine Reduces Dysfunction and Demyelination in Models of Multiple Sclerosis. Ann. Neurol. 2020, 88, 123–136. [Google Scholar] [CrossRef] [PubMed]
 - Davies, A.L.; Desai, R.A.; Bloomfield, P.S.; McIntosh, P.R.; Chapple, K.J.; Linington, C.; Fairless, R.; Diem, R.; Kasti, M.; Murphy, M.P.; et al. Neurological deficits caused by tissue hypoxia in neuroinflammatory disease. Ann. Neurol. 2013, 74, 815–825. [Google Scholar] [CrossRef] [PubMed]
 - Desai, R.A.; Davies, A.L.; Tachrount, M.; Kasti, M.; Laulund, F.; Golay, X.; Smith, K.J. Cause and prevention of demyelination in a model multiple sclerosis lesion. Ann. Neurol. 2016, 79, 591–604. [Google Scholar] [CrossRef] [PubMed]
 - Fern, R.; Harrison, P.J. The effects of compression upon conduction in myelinated axons of the isolated frog sciatic nerve. J. Physiol. 1991, 432, 111–122. [Google Scholar] [CrossRef]
 - Singer, M.; Young, P.J.; Laffey, J.G.; Asfar, P.; Taccone, F.S.; Skrifvars, M.B.; Meyhoff, C.S.; Radermacher, P. Dangers of hyperoxia. Crit. Care 2021, 25, 440. [Google Scholar] [CrossRef]
 - Bechtold, D.A.; Smith, K.J. Sodium-mediated axonal degeneration in inflammatory demyelinating disease. J. Neurol. Sci. 2005, 233, 27–35. [Google Scholar] [CrossRef]
 - Bechtold, D.A.; Miller, S.J.; Dawson, A.C.; Sun, Y.; Kapoor, R.; Berry, D.; Smith, K.J. Axonal protection achieved in a model of multiple sclerosis using lamotrigine. J. Neurol. 2006, 253, 1542–1551. [Google Scholar] [CrossRef]
 - Bechtold, D.A.; Kapoor, R.; Smith, K.J. Axonal protection using flecainide in experimental autoimmune encephalomyelitis. Ann. Neurol. 2004, 55, 607–616. [Google Scholar] [CrossRef]
 - Lo, A.C.; Saab, C.Y.; Black, J.A.; Waxman, S.G. Phenytoin protects spinal cord axons and preserves axonal conduction and neurological function in a model of neuroinflammation in vivo. J. Neurophysiol. 2003, 90, 3566–3571. [Google Scholar] [CrossRef]
 - Black, J.A.; Liu, S.; Hains, B.C.; Saab, C.Y.; Waxman, S.G. Long-term protection of central axons with phenytoin in monophasic and chronic-relapsing EAE. Brain 2006, 129, 3196–3208. [Google Scholar] [CrossRef]
 - Bechtold, D.A.; Yue, X.; Evans, R.M.; Davies, M.; Gregson, N.A.; Smith, K.J. Axonal protection in experimental autoimmune neuritis by the sodium channel blocking agent flecainide. Brain 2004, 128, 18–28. [Google Scholar] [CrossRef]
 - Raftopoulos, R.; Hickman, S.J.; Toosy, A.; Sharrack, B.; Mallik, S.; Paling, D.; Altmann, D.R.; Yiannakas, M.C.; Malladi, P.; Sheridan, R.; et al. Phenytoin for neuroprotection in patients with acute optic neuritis: A randomised, placebo-controlled, phase 2 trial. Lancet Neurol. 2016, 15, 259–269. [Google Scholar] [CrossRef]
 - Morsali, D.; Bechtold, D.; Lee, W.; Chauhdry, S.; Palchaudhuri, U.; Hassoon, P.; Snell, D.M.; Malpass, K.; Piers, T.; Pocock, J.; et al. Safinamide and flecainide protect axons and reduce microglial activation in models of multiple sclerosis. Brain 2013, 136 Pt 4, 1067–1082. [Google Scholar] [CrossRef]
 - Craner, M.J.; Damarjian, T.G.; Liu, S.; Hains, B.C.; Lo, A.C.; Black, J.A.; Newcombe, J.; Cuzner, M.L.; Waxman, S.G. Sodium channels contribute to microglia/macrophage activation and function in EAE and MS. Glia 2005, 49, 220–229. [Google Scholar] [CrossRef]
 - Black, J.A.; Liu, S.; Waxman, S.G. Sodium channel activity modulates multiple functions in microglia. Glia 2009, 57, 1072–1081. [Google Scholar] [CrossRef]
 - Sadeghian, M.; Mullali, G.; Pocock, J.M.; Piers, T.; Roach, A.; Smith, K.J. Neuroprotection by safinamide in the 6-hydroxydopamine model of Parkinson’s disease. Neuropathol. Appl. Neurobiol. 2015, 42, 423–435. [Google Scholar] [CrossRef]
 - Arteel, G.E.; Thurman, R.G.; Raleigh, J.A. Reductive metabolism of the hypoxia marker pimonidazole is regulated by oxygen tension independent of the pyridine nucleotide redox state. JBIC J. Biol. Inorg. Chem. 1998, 253, 743–750. [Google Scholar] [CrossRef] [PubMed]
 - Zanetti, M.; d’Uscio, L.V.; Peterson, T.E.; Katusic, Z.S.; O’Brien, T. Analysis of superoxide anion production in tissue. Methods Mol. Med. 2005, 108, 65–72. [Google Scholar] [PubMed]
 - Peshavariya, H.M.; Dusting, G.J.; Selemidis, S. Analysis of dihydroethidium fluorescence for the detection of intracellular and extracellular superoxide produced by NADPH oxidase. Free Radic. Res. 2007, 41, 699–712. [Google Scholar] [CrossRef] [PubMed]
 




| Hindlimb and Tail Deficits | ||||
|---|---|---|---|---|
| Asymptomatic (Perfusion Day) | First Peak (Day 2 after Disease Onset) | Day 4 after Disease Onset | Second Peak | |
| Optic nerve involvement | ||||
| Bilateral | 1 (29 days p.i.) | 8 | 6 | 6 | 
| Unilateral | 1 (45 days p.i.) | 1 | 0 | 0 | 
| Not inflamed | 1 (18 days p.i.) | 2 | 0 | 0 | 
| Only one nerve examined | 1 (44 days p.i.; EAE-NON) | 0 | 1 (EAE-ON) | 2 (EAE-ON) | 
| Total | 4 | 11 | 7 | 8 | 
Disclaimer/Publisher’s Note: The statements, opinions and data contained in all publications are solely those of the individual author(s) and contributor(s) and not of MDPI and/or the editor(s). MDPI and/or the editor(s) disclaim responsibility for any injury to people or property resulting from any ideas, methods, instructions or products referred to in the content.  | 
© 2024 by the authors. Licensee MDPI, Basel, Switzerland. This article is an open access article distributed under the terms and conditions of the Creative Commons Attribution (CC BY) license (https://creativecommons.org/licenses/by/4.0/).
Share and Cite
Yang, Z.; Marcoci, C.; Öztürk, H.K.; Giama, E.; Yenicelik, A.G.; Slanař, O.; Linington, C.; Desai, R.; Smith, K.J. Tissue Hypoxia and Associated Innate Immune Factors in Experimental Autoimmune Optic Neuritis. Int. J. Mol. Sci. 2024, 25, 3077. https://doi.org/10.3390/ijms25053077
Yang Z, Marcoci C, Öztürk HK, Giama E, Yenicelik AG, Slanař O, Linington C, Desai R, Smith KJ. Tissue Hypoxia and Associated Innate Immune Factors in Experimental Autoimmune Optic Neuritis. International Journal of Molecular Sciences. 2024; 25(5):3077. https://doi.org/10.3390/ijms25053077
Chicago/Turabian StyleYang, Zhiyuan, Cristina Marcoci, Hatice Kübra Öztürk, Eleni Giama, Ayse Gertrude Yenicelik, Ondřej Slanař, Christopher Linington, Roshni Desai, and Kenneth J. Smith. 2024. "Tissue Hypoxia and Associated Innate Immune Factors in Experimental Autoimmune Optic Neuritis" International Journal of Molecular Sciences 25, no. 5: 3077. https://doi.org/10.3390/ijms25053077
APA StyleYang, Z., Marcoci, C., Öztürk, H. K., Giama, E., Yenicelik, A. G., Slanař, O., Linington, C., Desai, R., & Smith, K. J. (2024). Tissue Hypoxia and Associated Innate Immune Factors in Experimental Autoimmune Optic Neuritis. International Journal of Molecular Sciences, 25(5), 3077. https://doi.org/10.3390/ijms25053077
        
